24 电磁感应中的电路和图像问题 ——【冲刺2023】高考物理考试易错题(全国通用)(原卷版+解析版)
展开例题1. (多选)在如图甲所示的虚线框内有匀强磁场,设图甲所示磁场方向为正,磁感应强度随时间的变化规律如图乙所示.边长为l、电阻为R的正方形均匀线框abcd有一半处在磁场中,磁场方向垂直于线框平面,此时线框ab边的发热功率为P,则( )
A.线框中的感应电动势为eq \f(B0,l2T)
B.线框中的感应电流为2eq \r(\f(P,R))
C.线框cd边的发热功率为eq \f(P,2)
D.b、a两端电势差Uba=eq \f(B0l2,4T)
【答案】 BD
【解析】
由题可知线框四个边的电阻均为eq \f(R,4).由题图乙可知,在每个周期内磁感应强度随时间均匀变化,线框中产生大小恒定的感应电流,设感应电流为I,则对ab边有P=I2·eq \f(1,4)R,得I=2eq \r(\f(P,R)),选项B正确;根据法拉第电磁感应定律得E=eq \f(ΔΦ,Δt)=eq \f(ΔB,Δt)·eq \f(1,2)l2,由题图乙知,eq \f(ΔB,Δt)=eq \f(2B0,T),联立解得E=eq \f(B0l2,T),故选项A错误;线框的四边电阻相等,电流相等,则发热功率相等,都为P,故选项C错误;由楞次定律可知,线框中感应电流方向为逆时针,则b端电势高于a端电势,Uba=eq \f(1,4)E=eq \f(B0l2,4T),故选项D正确.
【误选警示】
误选A的原因:磁通量的变化量计算出错,法拉第电磁感应定律运算出错。
误选C的原因:内电路外电路分不清,内外电路的发热功率计算出错。
例题2. (多选)如图甲所示,三角形线圈abc水平放置,在线圈所处区域存在一变化的磁场,其变化规律如图乙所示.线圈在外力作用下处于静止状态,规定垂直于线圈平面向下的磁场方向为正方向,垂直ab边斜向下的受力方向为正方向,线圈中感应电流沿abca方向为正,则线圈内电流及ab边所受安培力随时间变化规律是( )
【答案】 AD
【解析】
根据法拉第电磁感应定律有E=eq \f(ΔΦ,Δt)=eq \f(ΔB,Δt)S,根据楞次定律可得感应电流的方向,又线圈中感应电流沿abca方向为正,结合题图乙可得,1~2 s电流为零,0~1 s、2~3 s、3~5 s电流大小恒定,且0~1 s、2~3 s电流方向为正,3~5 s电流方向为负,A正确,B错误;根据安培力的公式,即F安=BIL,因为每段时间电流大小恒定,磁场均匀变化,可得安培力也是均匀变化,根据左手定则可判断出ab边所受安培力的方向,可知C错误,D正确.
【误选警示】
误选B的原因: 根据楞次定律判断感应电流方向有误。
误选C的原因:根据左手定则,判断安培力方向有误。
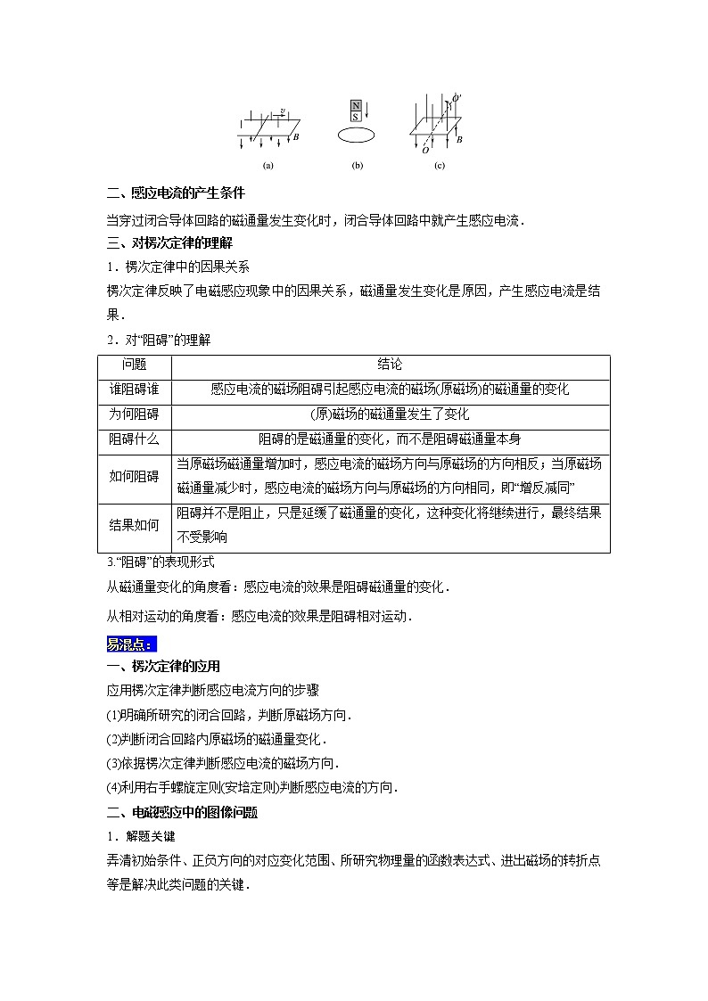
一、磁通量的变化
磁通量的变化大致可分为以下几种情况:
(1)磁感应强度B不变,有效面积S发生变化.如图(a)所示.
(2)有效面积S不变,磁感应强度B发生变化.如图(b)所示.
(3)磁感应强度B和有效面积S都不变,它们之间的夹角发生变化.如图(c)所示.
二、感应电流的产生条件
当穿过闭合导体回路的磁通量发生变化时,闭合导体回路中就产生感应电流.
三、对楞次定律的理解
1.楞次定律中的因果关系
楞次定律反映了电磁感应现象中的因果关系,磁通量发生变化是原因,产生感应电流是结果.
2.对“阻碍”的理解
3.“阻碍”的表现形式
从磁通量变化的角度看:感应电流的效果是阻碍磁通量的变化.
从相对运动的角度看:感应电流的效果是阻碍相对运动.
易混点:
一、楞次定律的应用
应用楞次定律判断感应电流方向的步骤
(1)明确所研究的闭合回路,判断原磁场方向.
(2)判断闭合回路内原磁场的磁通量变化.
(3)依据楞次定律判断感应电流的磁场方向.
(4)利用右手螺旋定则(安培定则)判断感应电流的方向.
二、电磁感应中的图像问题
1.解题关键
弄清初始条件、正负方向的对应变化范围、所研究物理量的函数表达式、进出磁场的转折点等是解决此类问题的关键.
2.解题步骤
(1)明确图像的种类,即是B-t图还是Φ-t图,或者E-t图、I-t图等;对切割磁感线产生感应电动势和感应电流的情况,还常涉及E-x图像和i-x图像;
(2)分析电磁感应的具体过程;
(3)用右手定则或楞次定律确定方向的对应关系;
(4)结合法拉第电磁感应定律、闭合电路欧姆定律、牛顿运动定律等知识写出相应的函数关系式;
(5)根据函数关系式,进行数学分析,如分析斜率的变化、截距等;
(6)画图像或判断图像.
3.常用方法
(1)排除法:定性地分析电磁感应过程中物理量的正负,增大还是减小,及变化快慢,来排除错误选项.
(2)函数法:写出两个物理量之间的函数关系,然后由函数关系对图像进行分析和判断.
1. 如图所示是两个相互连接的金属圆环,小金属环的电阻是大金属环电阻的二分之一,匀强磁场垂直穿过大金属环所在区域,当磁感应强度随时间均匀变化时,在大环内产生的感应电动势为E,则a、b两点间的电势差为( )
A.eq \f(1,2)E B.eq \f(1,3)E C.eq \f(2,3)E D.E
【答案】B
【解析】a、b间的电势差等于路端电压,而小环电阻占电路总电阻的eq \f(1,3),故a、b间电势差为U=eq \f(1,3)E,选项B正确.
2. 如图所示,在一磁感应强度B=0.5 T的匀强磁场中,垂直于磁场方向水平放置着两根相距L=0.1 m的平行金属导轨MN和PQ,导轨电阻忽略不计,在两根导轨的端点N、Q之间连接一阻值R=0.3 Ω的电阻.导轨上垂直放置着金属棒ab,其接入电路的电阻r=0.2 Ω.当金属棒在水平拉力作用下以速度v=4.0 m/s向左做匀速运动时( )
A.ab棒所受安培力大小为0.02 N
B.N、Q间电压为0.2 V
C.a端电势比b端电势低
D.回路中感应电流大小为1 A
【答案】 A
【解析】ab棒产生的感应电动势E=BLv=0.2 V,感应电流I=eq \f(E,R+r)=0.4 A,ab棒受到的安培力大小F=BIL=0.02 N,A正确,D错误;N、Q之间的电压U=eq \f(R,R+r)E=0.12 V,B错误;由右手定则得a端电势较高,C错误.
3. 如图甲,两金属圆环固定在同一绝缘平面内.外圆环通以如图乙所示的电流.规定内圆环a端电势高于b端时,a、b间的电压Uab为正,下列Uab-t图像可能正确的是( )
【答案】C
【解析】
由题图乙可知,0~0.25T0,外圆环电流逐渐增大且eq \f(Δi,Δt)逐渐减小,根据安培定则,外圆环内部磁场方向垂直纸面向里,磁场逐渐增强且eq \f(ΔB,Δt)逐渐减小,根据楞次定律可知,内圆环a端电势高,所以Uab>0,根据法拉第电磁感应定律Uab=eq \f(ΔΦ,Δt)=eq \f(ΔB,Δt)·S可知,Uab逐渐减小,t=0.25T0时eq \f(Δi,Δt)=0,所以eq \f(ΔB,Δt)=0,则Uab=0;同理可知,0.25T0
1.(2022·全国·高三课时练习)图a中A、B为两个相同的环形线圈,共轴并靠近放置,A线圈中通有如图b所示的交流电i,下列说法正确的是( )
A.在到时间内A、B两线圈相斥
B.在到时间内A、B两线圈相斥
C.时刻两线圈间作用力最大
D.时刻两线圈间作用力最大
【答案】B
【解析】A.在到时间内,线圈A中电流减小,产生的磁感应强度减小,线圈B中磁通量减小,将产生感应电流阻碍磁通量的减小,根据楞次定律可知线圈B中的感应电流方向应和此时线圈A中电流方向相同,根据同向电流相吸可知到时间内A、B两线圈相吸,故A错误;
B.在到时间内,线圈A中电流增大,产生的磁感应强度增大,线圈B中磁通量增大,将产生感应电流阻碍磁通量的增大,根据楞次定律可知线圈B中的感应电流方向应和此时线圈A中电流方向相反,根据异向电流相斥可知到时间内A、B两线圈相斥,故B正确;
C.时刻线圈A中电流变化率为零,产生的磁感应强度变化率为零,则线圈B中磁通量变化率为零,根据法拉第电磁感应定律可知感应电动势为零,则感应电流为零,所以时刻两线圈间作用力为零,故C错误;
D.时刻线圈A中电流为零,所以两线圈间作用力为零,故D错误。
故选B。
2.(2022·江苏·南京市第十三中学高三阶段练习)如图所示,虚线左侧有面积足够大的磁感应强度为B的匀强磁场,磁场方向垂直纸面向里,右侧为真空区域。使边长为L的正方形单匝导线框绕其一点顶点a,在纸面内顺时针转动,线框电阻为R。经时间t匀速转到图中虚线位置,则( )
A.导线框中感应电流方向为逆时针方向B.该过程中流过线框任意横截面的电荷量为
C.平均感应电动势大小为D.t时刻的感应电动势大小为
【答案】C
【解析】A.由题意可知,通过线框的磁通量减少,所以导线框中产生的感应电流的产生的磁感线与磁场中的磁感线方向相同,根据楞次定律增反减同可知,线圈中的电流为顺时针方向,故A项错误;
BC.线框在磁场中运动的时磁通量的变化量为
线框中的平均电动势为
线框中平均感应电流为
所以流过线框横截面积的电荷量为
故B错误,C正确;
D.t时刻可知线框旋转的角速度为
感应电动势大小为
故D项错误。
故选C。
3.(2020·山东·青岛二中高二期中)穿过闭合回路的磁通量随时间变化的图像分别如图甲、乙、丙、丁所示,下列关于回路中产生的感应电动势的说法,正确的是( )
A. 图甲中回路产生的感应电动势恒定不变
B. 图乙中回路产生的感应电动势一直在变大
C. 图丙中回路在时间内产生的感应电动势小于时间内产生的感应电动势
D. 图丁回路产生的感应电动势先变小再变大
【答案】D
【解析】根据法拉第电磁感应定律可知回路中产生的感应电动势大小与磁通量的变化率的绝对值成正比,而磁通量的变化率等于图像的斜率。
A.图甲中磁通量恒定不变,不产生感应电动势,故A错误;
B.图乙中磁通量的变化率不变,产生的感应电动势恒定,故B错误;
C.图丙中时间内磁通量的变化率的绝对值大于时间内磁通量的变化率的绝对值,所以回路在时间内产生的感应电动势大于时间内产生的感应电动势,故C错误;
D.图丁中图像切线的斜率先变小后变大,所以回路产生的感应电动势先变小再变大,故D正确。
故选D。
4.(2022·江苏南通·模拟预测)如图所示,固定于水平面上的金属架abcd处在竖直方向的匀强磁场中,初始时的磁感应强度为B0导体棒MN以恒定速度v向右运动,从图示位置开始计时,为使棒MN中不产生感应电流,磁感应强度B随时间t变化的示意图应为( )
A.B.
C.D.
【答案】D
【解析】设初始时MN与bc间的距离为L,MN=d,则当通过闭合回路的磁通量不变,MN棒中不产生感应电流,有:
B0Ld=Bd(L+vt)
所以
变形得
由表达式可知, 与t是线性关系,由数学知识知D正确。
故选D。
【分析】只要通过闭合回路的磁通量不变,则MN棒中不产生感应电流,抓住磁通量不变,求出B随时间t变化的关系,即可选择图像。
5.(2022·北京东城·三模)某铁路安装有一种电磁装置可以向控制中心传输信号,以确定火车的位置和运动状态,其原理是将能产生匀强磁场的磁铁安装在火车首节车厢下面,如图甲所示(俯视图),当它经过安放在两铁轨间的线圈时,线圈便产生一个电信号传输给控制中心。线圈边长分别为和,匝数为,线圈和传输线的电阻忽略不计。若火车通过线圈时,控制中心接收到线圈两端的电压信号与时间的关系如图乙所示(、均为直线),、、、是运动过程的四个时刻,则火车( )
A.在时间内做匀速直线运动
B.在时间内做匀减速直线运动
C.在时间内加速度大小为
D.在时间内和在时间内阴影面积相等
【答案】D
【解析】A.根据动生电动势表达式
可知,感应电动势与速度成正比,而在段的电压随时间均匀增大,可知在时间内,火车的速度随时间也均匀增大,火车在这段时间内做的是匀加速直线运动;在时间内,这段时间内电压为零,是因为线圈没有产生感应电动势,不是火车做匀速直线运动;段的电压大小随时间均匀增大,可知在时间内,火车的速度随时间也均匀增大,火车在这段时间内做的是匀加速直线运动,AB错误;
C.假设时刻对应的速度为,时刻对应的速度为,结合图乙可得
,
故这段时间内的加速度为
C错误;
D.假设磁场的宽度为,可知在和这两段时间内,线圈相对于磁场通过的位移大小均为,根据
可得
可知在时间内和在时间内阴影面积均为
D正确;
故选D。
6.(2022·北京大兴精华学校三模)如图所示是一台发电机的结构示意图,其中N、S是永久磁体的两个磁极,它们的表面呈半圆柱面形状。M是圆柱形铁芯,它与磁极的柱面共轴,铁芯上有一矩形线框,可绕与铁芯M共轴的固定转动轴旋转。磁极与铁芯之间的缝隙中形成方向沿半径的磁场。若从图示位置开始计时,当线框绕固定转动轴匀速转动时,下列图像中能正确反映线框中感应电动势随时间变化规律的是( )
A.B.
C.D.
【答案】D
【解析】AB.因发电机的两个磁极N、S呈半圆柱面形状,磁极间的磁感线呈辐向分布,线框与磁感应线垂直的两边所在处的磁感应强度的大小相等,故线框在磁场中匀速转动时,产生的感应电动势的大小不变,AB错误;
CD.线框越过竖直方向的空隙段后,根据右手定则可知线框切割磁感线产生的感应电动势的方向发生变化,C错误,D正确。
故选D。
7.(2022·宁夏六盘山高级中学模拟预测)如图所示,水平放置足够长光滑金属导轨abc和de,ab与de平行,bc是以O为圆心的圆弧导轨,圆弧be左侧和扇形Obc内有方向如图的匀强磁场,金属杆OP的O端与e点用导线相接,P端与圆弧bc接触良好,金属杆MN始终与导轨垂直,初始时MN静止在平行导轨上。若杆OP绕O点在匀强磁场区内从b到c匀速转动时,回路中始终有电流,则此过程中,下列说法正确的有( )
A.杆OP产生的感应电动势为
B.杆OP转动产生的感应电流方向由
C.杆MN向左运动
D.杆MN中的电流逐渐增大
【答案】C
【解析】A.OP转动过程中旋转切割磁感线,设OP长度为r,角速度为,由
可得感应电动势为
A错误;
B.由右手定则可知,OP转动切割磁感线时,感应电流方向由,故回路中产生逆时针方向的感应电流,所以流过金属杆MN的电流方向由,B错误;
C.由左手定则可知,金属杆MN受到的安培力方向水平向左,故杆MN向左运动,C正确;
D.当金属杆向左运动时,杆MN切割磁感线,产生的顺时针方向的感应电流,设金属杆的速度为,杆长为L,则感应电动势为
故回路中的感应电动势为
故随着金属杆速度的增大,回路中的感应电动势逐渐减小,感应电流逐渐减小,D错误。
故选C。
8.(2022·江苏盐城·三模)如图甲所示,一矩形线圈置于匀强磁场中,线圈平面与磁场方向垂直,磁场的磁感应强度随时间变化的规律如图乙所示。则线圈中产生的感应电动势的情况为( )
A.时刻感应电动势最大B.时刻感应电动势为零
C.时刻感应电动势为零D.时间内感应电动势增大
【答案】D
【解析】由于线圈内磁场面积一定、磁感应强度变化,根据法拉第电磁感应定律,感应电动势为
A.时刻磁感应强度的变化率为零,感应电动势为零,A错误;
B.时刻磁感应强度的变化率不为零,则感应电动势不为零,B错误;
C.时刻磁感应强度的变化率不为零,感应电动势不为零,C错误;
D.时间内磁感应强度的变化率增大,感应电动势增大,D正确。
故选D。
二、多选题
9.(2022·辽宁·三模)如图所示,在以水平线段AD为直径的半圆形区域内有磁感应强度大小为B、方向垂直纸面向里的有界匀强磁场。现有一个闭合导线框ACD由细软弹性电阻丝制成),端点A、D固定。在竖直面内,将导线与圆周的接触点C点以恒定角速度(相对圆心O)从A点沿圆弧移动至D点,使导线框上产生感应电流。设导线框的电阻恒为,圆的半径为,从A点开始计时,下列说法正确的是( )
A.导线框中感应电流的方向先逆时针,后顺时针
B.在C从A点移动到D的过程中,穿过ACD回路的磁通量与时间的关系为
C.在C从A点移动到图中位置的过程中,通过导线截面的电荷量为
D.若以AD为轴,保持,将导线框以恒定的角速度转,回路中的电动势逐渐减小
【答案】ABC
【解析】A.依题意,回路中的磁通量先增大后减小,且磁场方向一直向里,根据楞次定律,感应电流产生的磁场方向先是向外然后再向里,则根据右手螺旋定则,感应电流的方向先是逆时针后是顺时针,故A正确;
B.依题意,C点在旋转过程中,有
故B正确;
C.依题意有
解得
故C正确;
D.若以AD为轴,保持, AC、CD边速度方向边与磁场方向夹角从零逐渐变大,依题意,其回路中的电动势与时间t的关系式为
将导线框以恒定的角速度转的过程中,其电动势逐渐变大,故D错误。
故选ABC。
10.(2022·山东师范大学附中模拟预测)如图甲所示,正方形导线框abcd放在匀强磁场中静止不动,磁场方向与线框平面垂直,磁感应强度B随时间t的变化关系如图乙所示。t=0时刻,磁感应强度B的方向垂直纸面向外,感应电流以逆时针为正方向,cd边所受安培力的方向以垂直cd边向下为正方向。下列关于感应电流i和cd边所受安培力F随时间t变化的图像正确的是( )
A.B.
C.D.
【答案】BD
【解析】设正方形导线框边长为L,电阻为R,在0~2s,垂直纸面向外的磁场减弱,由楞次定律可知,感应电流的方向为逆时针方向,为正方向,感应电流大小
电流是恒定值。
由左手定则可知,cd边所受安培力方向向下,为正方向,大小为
安培力与磁感应强度成正比,数值由
减小到零。
2s~3s内,垂直纸面向里的磁场增强,由楞次定律可知,感应电流的方向为逆时针方向,为正方向,感应电流大小
电流是恒定值。
由左手定则可知,cd边所受安培力方向向上,为负方向,大小为
安培力与磁感应强度成正比,由零增大到
3s−4s内垂直纸面向里的磁场减弱,由楞次定律可知,感应电流的方向为顺时针方向,为负方向,感应电流大小
电流是恒定值。
由左手定则可知,cd边所受安培力方向向下,为正方向,大小为
安培力与磁感应强度成正比,数值由
减小到零
4s~6s内垂直纸面向外的磁场增强,由楞次定律可知,感应电流的方向为顺时针方向,为负方向,感应电流大小
电流是恒定值。
由左手定则可知,cd边所受安培力方向向上,为负方向,大小为
安培力与磁感应强度成正比,数值由零增大到
由以上分析计算可得AC错误,BD正确。
故选BD。
三、解答题
11.(2022·福建·福州三中模拟预测)如图甲所示,PQNM是表面粗糙的绝缘斜面,abcd是质量m=0.5kg、总电阻、边长L=0.5m的正方形金属线框,线框的匝数N=10。将线框放在斜面上,使斜面的倾角由开始缓慢增大,当增大到时,线框即将沿斜面下滑。假设最大静摩擦力与滑动摩擦力大小相等,现保持斜面的倾角不变,在的区域加上垂直斜面方向的匀强磁场,使线框的一半处于磁场中,磁场的磁感应强度B随时间t变化的图像如图乙所示。(g取,)
(1)试根据图乙写出B随时间t变化的函数关系式。
(2)请通过计算判断在t=0时刻线框是否会沿斜面运动?
(3)若在t=0时刻线框会运动,此时刻线框的加速度多大?若在t=0时刻线框不运动,求出从t=0时刻开始经多长时间线框即将发生运动?
【答案】(1);(2)不会沿斜面运动;(3)2.5s
【解析】(1)由图乙可知:磁感应强度B随时间均匀增大,即
其中
故B随时间t变化的函数关系式为
(2)当增大到时,线框即将沿斜面下滑,此时斜面对线框的摩擦力恰好达到最大值fm,由平衡条件有
加磁场后压力不变,最大静摩擦力不变,由楞次定律可知无论磁场方向垂直于斜面向上还是向下,当磁通量增大时安培力都是沿斜面向上,因此线框若要运动,则应沿斜面向上运动,即
由法拉第电磁感应定律得
由闭合电路欧姆定律得
在t=0时刻线框所受安培力为
故在t=0时刻线框不会沿斜面运动;
(3)当摩擦力方向沿斜面向下达到最大值时,线框即将沿斜面向上运动,此时
可得磁感应强度大小为1.2T,由(1)可知所经历的时间为
12.(2022·浙江大学附属中学模拟预测)国家高山滑雪中心赛道“雪飞燕”长约3000多米、落差近900米、滑行速度可能超过每小时140公里,极具危险性。所以电磁滑道成为未来运动的一种设想,我们可以通过控制磁场强弱,实现对滑动速度的控制。为了方便研究,做出以下假设:如图甲所示,足够长的光滑斜面与水平面成角,虚线EF上方的整个区域存在如图乙规律变化且垂直导轨平面的匀强磁场,时刻磁场方向垂直斜面向上(图中未画出)磁感应强度在0~t1时间内均匀变化,磁感应强度最大值为,t1时刻后稳定为、0~时间内,单匝正方形闭合金属框ABCD在外力作用下静止在斜面上,金属框CD边与虚线EF的距离为时刻撤去外力,金属框将沿斜面下滑,金属框上边AB刚离开虚线EF时的速度为v1,已知金属框质量为、边长为d,每条边电阻为。求:(计算结果保留两位小数)
(1)CD边刚过虚线EF时,AB两点间的电势差:
(2)从时刻到AB边经过虚线EF的过程中金属框产生的焦耳热;
(3)从撤去外力到AB边经过虚线EF的总时间。
【答案】(1);(2);(3)
【解析】(1)CD边运动到EF的过程中由动能定理可知
AB边作为电源,AB两端的电压
解得
(2)从时刻到AB边运动到EF的过程中,热量分为两部分
可得
设时刻之后的过程中安培力做的功W,根据动能定理
由功能关系可知
可得
(3)AB边运动到EF的过程中分为两段,第一段CD边运动到EF的过程,设运动时间为,由运动学公式可知
解得
第二阶段CD经过EF直至AB与EF重合,由动量定理可知
解得
问题
结论
谁阻碍谁
感应电流的磁场阻碍引起感应电流的磁场(原磁场)的磁通量的变化
为何阻碍
(原)磁场的磁通量发生了变化
阻碍什么
阻碍的是磁通量的变化,而不是阻碍磁通量本身
如何阻碍
当原磁场磁通量增加时,感应电流的磁场方向与原磁场的方向相反;当原磁场磁通量减少时,感应电流的磁场方向与原磁场的方向相同,即“增反减同”
结果如何
阻碍并不是阻止,只是延缓了磁通量的变化,这种变化将继续进行,最终结果不受影响
新高考物理三轮冲刺练习秘籍13 电磁感应中的电路和图像问题(2份打包,原卷版+解析版): 这是一份新高考物理三轮冲刺练习秘籍13 电磁感应中的电路和图像问题(2份打包,原卷版+解析版),文件包含新高考物理三轮冲刺秘籍13电磁感应中的电路和图像问题原卷版doc、新高考物理三轮冲刺秘籍13电磁感应中的电路和图像问题解析版doc等2份试卷配套教学资源,其中试卷共36页, 欢迎下载使用。
高考物理分题型多维刷题练专题13电磁感应中的电路和图像问题(原卷版+解析): 这是一份高考物理分题型多维刷题练专题13电磁感应中的电路和图像问题(原卷版+解析),共34页。试卷主要包含了0m,b=0,0m/s的速度匀速前进,25s;,等内容,欢迎下载使用。
易错点24 电磁感应中的电路和图像问题-备战2022年高考物理典型易错题辨析与精练(解析版): 这是一份易错点24 电磁感应中的电路和图像问题-备战2022年高考物理典型易错题辨析与精练(解析版),共16页。试卷主要包含了电磁感应中的电路问题,电磁感应中的电荷量问题,电磁感应中的图像问题等内容,欢迎下载使用。

