


辽宁省沈阳市2020-2021学年九年级上学期第二次月考化学试题
展开
这是一份辽宁省沈阳市2020-2021学年九年级上学期第二次月考化学试题,共10页。试卷主要包含了答题前,考生须用0, 以下事实对应的解释错误的是, 烧杯 等内容,欢迎下载使用。
化学试题
考试范围:第一章至第四章
试题满分65分
注意事项:
1.答题前,考生须用0.5mm黑色字迹的签字笔在试题卷规定的位置填写自己的姓名、准考证号;
2.考生须在答题卡上作答,不能在本试题卷上作答,答在本试题卷上无效;
3.考试结束,将本试题卷和答题卡一并交回;
4.本试题卷包括选择题和非选择题两个部分,19道小题,共7页。如缺页、印刷不清,考生须声明。
可能用到的相对原子质量:H-1 C-12 O-16 Na-23 P-31 K-39 C1-35.5
第一部分 选择题(共15分)
(本题包括13道小题,1~11小题,每题1分;12、13小题,每题2分。每小题只有一个最符合题目要求的选项。)
1. 下列属于纯净物的是
A. 食用醋B. 加碘盐C. 金刚石D. 苹果汁
【答案】C
2. 下列有关单质硫性质的叙述中,属于化学性质的是
A. 能与活泼金属反应B. 难溶于水
C. 淡黄色固体D. 熔沸点低
【答案】A
3. 下列关于元素符号“H”的说法中,正确的是( )
①表示氢元素 ②表示氢气 ③表示1个氢原子 ④表示1个氢分子
A. ①②B. ②③C. ①③D. ②④
【答案】C
4. 下列物质在氧气中燃烧,对其实验现象的描述与事实不符的是
A. 红磷:产生大量白雾B. 硫粉:发出明亮的蓝紫色火焰
C. 木炭:发出白光D. 细铁丝:火星四射,生成黑色固体
【答案】A
5. 下面“错误实验操作”与下面对应的“可能产生的后果”不一致的是( )
A. 液体喷出B. 仪器破裂
C. 酒精溅出D. 读数偏大
【答案】C
6. 从如图所示的两种微粒结构示意图中,所获取信息不正确的是( )
A. 它们的核外电子层数相同
B. 它们属于同种元素
C. 它们的核外电子数相同
D. ①表示阴离子,②表示原子
【答案】B
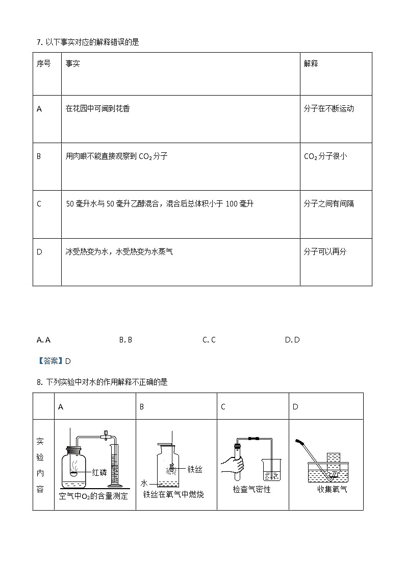
7. 以下事实对应的解释错误的是
A. AB. BC. CD. D
【答案】D
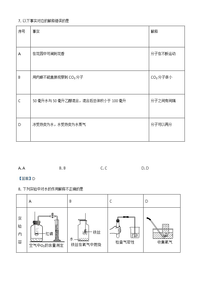
8. 下列实验中对水的作用解释不正确的是
A. AB. BC. CD. D
【答案】C
9. 人体中含有的微量元素对健康至关重要,下列不属于人体必需微量元素的是
A. 铅B. 锌C. 硒D. 铁
【答案】A
10. 2020年6月23日最后一颗北斗卫星在西昌卫星发射中心成功发射。火箭发射液体推进剂为偏二甲肼(C2H8N2)和四氧化二氮,发射时发生如下反应:。下列有关说法不正确的是
A. X为CO
B. X为CO2
C. 该反应产物不会污染环境
D. 燃烧过程并不一定需要氧气
【答案】A
11. 中成药莲花清温胶囊在防治新冠肺炎中作用显著,其主要成分之一的绿原酸的分子式为C16H18O9。下列有关说法不正确的是
A. 绿原酸由碳、氢、氧三种元素组成
B. 一个绿原酸分子中含有43个原子
C. 绿原酸分子中碳、氢原子个数之比为8:9
D. 绿原酸中碳、氧元素的质量之比为16:9
【答案】D
12. 质量相等的两份氯酸钾,只向其中一份加入少量二氧化锰,同时放在两只试管内加热。下列有关放出氧气质量(g)与反应时间(t)关系图象(图中是a纯氯酸钾曲线,b是混有二氧化锰的曲线)其中正确是
A. AB. BC. CD. D
【答案】C
13. 图中甲为利用气压传感器测定红磷燃烧时集气瓶内气压变化的实验装置。点燃燃烧匙内的红磷后,立即伸入集气瓶中并把橡皮塞塞紧。待红磷熄灭并冷却后,打开止水夹。集气瓶内气压的变化情况如图乙所示。下列说法不正确的是( )
A. BC段气压增大的主要原因是燃烧放热
B. CD段气压减小的主要原因是集气瓶内氧气不断被消耗
C. DE段气压增大的主要原因是烧杯中的水进入了集气瓶
D. 若用石蜡代替红磷完成此实验,集气瓶内气压变化趋势与图乙基本一致
【答案】D
第二部分 非选择题(共50分)
14. 现有下列实验仪器,请按要求填空。
(1)写出仪器的名称:B_____; D_____;G_____;H_____。
(2)吸取和滴加少量液体时要用到____________(填字母)。
(3)量取一定量液体除了用到图中某仪器外,还需要_______________(填仪器名称)。
(4)做化学实验要养成良好的整理习惯。若某同学在实验结束后,将仪器按下图放置,其中正确的一项是_________(填字母)。
【答案】 (1). 烧杯 (2). 漏斗 (3). 水槽 (4). 铁架台 (5). E (6). 量筒 (7). D
15. (1)下表是元素周期表的一部分,请你根据下表回答问题:
①画出钠原子的原子结构示意图____________。
②上表中,金属元素有____________种。
(2)图甲是某元素在元素周期表中的部分信息,图乙是该元素的一种粒子结构示意图。
①该元素的原子的核电荷数为______,相对原子质量为________。
②图乙所示粒子的符号为______。
【答案】 (1). (2). 五 (3). 16 (4). 32.06 (5). S2-
16.
(1)标号仪器①的名称是
(2)实验室制取较干燥的氧气,应选择的发生装置和收集装置为 (填字母序号)。
(3)请写出用A装置制取氧气方法 (用方程式表示)
用B装置制取氧气的方法 (用方程式表示)
(4)F是多功能瓶,若用于收集氧气应从 端(a端或b端)通入气体,如何检验该瓶中氧气已经收集满
【答案】(1)长颈漏斗 (2)AC(AF)
(3)2KMnO4△K2MnO4 +MnO2 + O2↑ ,2H2O2 2H2O+O2↑
(4)a。用带火星的木条放在b端,复燃说明已满
17. 氧气是一种化学性质比较活泼气体,一定条件下,它可以和许多物质发生化学反应。下图是硫粉、红磷、光亮的细铁丝分别在氧气中燃烧的实验装置:
(1)小明是个善于思考、善于总结的学生。做完三个实验后,他发现了一些共同点:在反应条件方面,三个实验都要_____________;在能量变化方面,三个实验都_____________(填“吸热”或“放热”);在反应基本类型方面,三个反应都是_____________反应(填“化合”或“分解”)。请写出甲中反应的化学方程式(或文字表达式)___________________________。
(2)小明同时也总结出生成物的种类、生成物的状态和观察到的实验现象三个方面存在的不同。乙中生成物的化学符号是_____________;丙中观察到的反应现象是_____________。
(3)小明还总结出:三个实验的集气瓶底部都放有少量水。其中甲集气瓶底部放少量水的目的是_________________。
【答案】 (1). 点燃 (2). 放热 (3). 化合 (4). 硫+氧气二氧化硫 (5). P2O5 (6). 剧烈燃烧,火星四射,放出大量热,生成黑色固体 (7). 吸收二氧化硫,防止污染空气
18. 化学是一门以实验为基础的科学。
实验一:探究物质的组成
某同学利用图一方法测量空气中氧气含量。
(1)红磷燃烧时观察到的现象是_____。
(2)他测得氧气体积分数约是_____%,剩余气体性质_____(写一点)。
实验二:探究微粒的性质
小明按照课本实验(图二)探究分子的运动时,闻到了刺激性的氨味。于是,在老师指导下设计了如图三的实验装置(氢氧化钠溶于水放热),结果不再有刺激性的氨味,并且快速出现实验现象,得到了和课本实验同样的结论。
(3)滴入少量浓氨水后,湿润的酚酞滤纸条发生的变化是_____。从分子性质的角度分析,此现象可得出的结论是_____。
(4)固体氢氧化钠的作用是_____。
(5)和课本实验比较,改进后的装置的优点是_____。
【答案】 (1). 发出黄色火焰,产生大量白烟,放热 (2). 18 (3). 难溶于水(或不能燃烧) (4). 变红 (5). 分子在不断运动 (6). 氢氧化钠溶于水放热,加快氨气分子的运动速率 (7). 节约药品
19. 同学们对“二氧化碳溶于水是否与水反应”进行实验探究,请参与探究并回答下列问题。
(探究目的)二氧化碳溶于水是否与水反应
(1)(探究思路)判断物质间是否发生化学反应的根本依据是_____________,观察到的可以作为判断依据的宏观实验现象有________。
(2)CO2溶于水无明显现象,________(填“能”或“不能”)用观察的方法判断是否发生反应;
(3)“实验”的方法探究物质间是否反应的实验设计依据是:生成物和反应物的性质差异。
(提出猜想)
猜想一:二氧化碳溶于水不与水反应;
猜想二:________
(4)(实验设计)用四朵石蕊溶液染成紫色的干燥纸花设计如下实验:
“实验设计①”中的稀醋酸还可用________(填物质名称)代替;
(5)“实验设计②”的具体内容是________。
(6)“实验设计③”的目的是________。
(进行实验)观察记录实验现象,进行实验探究。
(实验结论)猜想二成立,支持猜想二成立的实验现象是________。
(7)(反思交流)实验探究“无明显实验现象时是否发生化学反应”的核心思路有____(填字母序号)
a.设计对比实验 b.控制实验条件 c.获取事实证据 d.逻辑推理判断
【答案】 (1). 是否有新物质生成 (2). 颜色变化,放出气体,生成沉淀等并伴有吸热,放热,发光等能量变化 (3). 不能 (4). 二氧化碳溶于水能与水反应 (5). 稀盐酸或稀硫酸等 (6). 向第二朵纸花喷水 (7). 验证CO2能否使紫色石蕊变色 (8). ②③不变红④变红 (9). abcd
序号
事实
解释
A
在花园中可闻到花香
分子在不断运动
B
用肉眼不能直接观察到CO2分子
CO2分子很小
C
50毫升水与50毫升乙醇混合,混合后总体积小于100毫升
分子之间有间隔
D
冰受热变为水,水受热变为水蒸气
分子可以再分
A
B
C
D
实验内容
水的作用
通过量筒中水体积变化得出O2的体积
防止熔融物溅落下来炸裂集气瓶
降温,便于气密性检查
排净空气,便于观察何时集满。
序号
实验设计
①
向第一朵纸花喷稀醋酸
②
?
③
将第三朵纸花直接放入盛有二氧化碳的集气瓶中
④
将第四朵纸花喷水后放入盛有二氧化碳的集气瓶中
相关试卷
这是一份辽宁省沈阳市民办学校联合体2023-2024学年九年级上学期第二次月考化学试题,共7页。试卷主要包含了同学们须用0,须在答题卡上作答;,5Ca-40Mn-55,“水”是生命之源等内容,欢迎下载使用。
这是一份辽宁省沈阳市和平区沈阳一二六中教育集团2020-2021学年九年级上学期10月考化学试题,文件包含辽宁省沈阳市和平区沈阳一二六中教育集团2020-2021学年九年级上学期10月考化学试题解析版doc、辽宁省沈阳市和平区沈阳一二六中教育集团2020-2021学年九年级上学期10月考化学试题原卷版doc等2份试卷配套教学资源,其中试卷共21页, 欢迎下载使用。
这是一份辽宁省沈阳市法库县2020-2021学年九年级上学期第二次月考化学试题(图片版),文件包含辽宁省沈阳市法库县2021届九年级上学期第二次月考化学试题图片版pdf、化学答案月考二202010doc等2份试卷配套教学资源,其中试卷共3页, 欢迎下载使用。