2023湖南省新高考教学教研联盟高三下学期第一次联考化学试卷含答案
展开绝密★启用
2023届湖南新高考教学教研联盟高三第一次联考
化学试卷
注意事项:
1.答卷前,考生务必将自己的姓名、准考证号填写在答题卡上。
2.回答选择题时,选出每小题答案后,用铅笔把答题卡上对应题目的答案标号涂黑。如需改动,用橡皮擦干净后,再选涂其他答案标号。回答非选择题时,将答案写在答题卡上。写在本试卷上无效。
3.考试结束后,将本试题卷和答题卡一并交回。
可能用到的相对原子质量:H~1B~11C~12O~16Na~23Al~27P~31S~32
一、选择题:本题共14小题,每小题3分,共42分。在每小题给出的四个选项中,只有一项是符合题目要求的。
1.化学与生产、生活、科技、环境等关系密切。下列说法错误的是
A.核酸检测时用到的“拭子”由尼龙纤维制成,尼龙纤维属于有吸附性的合成有机高分子材料
B.为增强口罩的密封性,均放了鼻梁条,有的鼻梁条是铝合金的,铝合金属于金属材料
C.中国空间站使用的碳纤维,是一种新型有机高分子材料
D.光化学烟雾、臭氧层空洞、酸雨的形成都与有关
2.下列有关化学用语表示正确的是
A.二硫化碳的空间填充模型:B.是的原子结构示意图
C.固体的电子式:D.Cl-Cl的p-pσ键电子云图形:
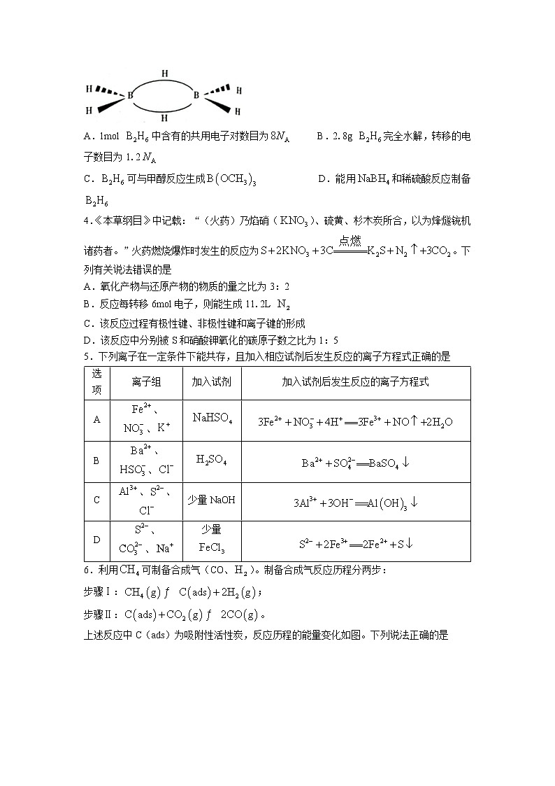
3.乙硼烷化学式为,其结构如图所示,是一种强还原性物质,易水解,水解方程式为。可用硼氢化钠()为原料反应制得乙硼烷。设为阿伏加德罗常数的值,下列有关说法正确的是
A.1ml 中含有的共用电子对数目为B.2.8g 完全水解,转移的电子数目为1.2
C.可与甲醇反应生成D.能用和稀硫酸反应制备
4.《本草纲目》中记载:“(火药)乃焰硝()、硫黄、杉木炭所合,以为烽燧铳机诸药者。”火药燃烧爆炸时发生的反应为。下列有关说法错误的是
A.氧化产物与还原产物的物质的量之比为3:2
B.反应每转移6ml电子,则能生成11.2L
C.该反应过程有极性键、非极性键和离子键的形成
D.该反应中分别被S和硝酸钾氧化的碳原子数之比为1:5
5.下列离子在一定条件下能共存,且加入相应试剂后发生反应的离子方程式正确的是
6.利用可制备合成气(CO、)。制备合成气反应历程分两步:
步骤Ⅰ:;
步骤Ⅱ:。
上述反应中C(ads)为吸附性活性炭,反应历程的能量变化如图。下列说法正确的是
A.制备合成气反应可在高温下自发进行B.决定制备合成气反应速率的是步骤Ⅱ
C.步骤Ⅰ反应的焓变D.使用更高效的催化剂可以减小该反应的焓变
7.中国工程院李兰娟院士团队公布研究成果:药物阿比朵尔对新冠病毒有明显抑制作用,其分子结构如图所示。下列说法正确的是
A.其分子式为B.分子中碳原子均采取杂化
C.苯环上的一氯代物共有6种(不考虑立体异构)D.1ml阿比朵尔最多能和7ml氢气发生加成
8.利用下列装置进行实验,能达到相应实验目的的是
A.装置甲可用于测定和稀硫酸反应的速率
B.装置乙可用于验证热稳定性:
C.装置丙可用于由溶液制备
D.装置丁可用于模拟工业制氨气并检验产物
9.已知25℃时部分弱酸的电离平衡常数如下表:
则下列说法正确的是
A.向NaCIO溶液中通入少量发生反应:
B.向NaClO溶液中通入少量发生反应:
C.室温下,同浓度、、NaClO溶液的pH关系:
D.相同物质的量浓度的溶液中,由水电离出的:
10.常温下,下列关于溶液中粒子浓度大小关系的说法正确的是
A.含有AgCl和AgI固体的悬浊液:
B.0.1的NaHS溶液:
C.的氨水与的盐酸等体积混合:
D.和混合溶液:
11.钠离子电池与锂离子电池工作原理相似,性能相近,但相比锂离子电池具有原材料储量丰富、分布广泛、成本低廉、环境友好和兼容锂离子电池现有生产设备的优势,电池结构如下图。总反应为(,M为过渡金属),下列叙述错误的是
A.放电时,负极上发生的电极反应为()
B.放电时,从石墨烯纳米片中脱嵌,经电解质嵌入过渡金属氧化物
C.充电时,阴极上发生的电极反应为()
D.充电时,外电路中每转移0.2ml ,理论上石墨烯纳米片将增重4.6g
12.LiDFOB是一种新型的电解质锂盐,具有较高的电化学稳定性和电导率,被广泛用于目前的锂电池中。LiDFOB的结构如图所示,其中M、X、Y、Z为位于同一短周期元素,X原子核外的s轨道与p轨道上的电子数之比为2:1。下列叙述正确的是
A.X、Y、Z简单气态氢化物的沸点:
B.X、Y两元素组成的分子一定为非极性分子
C.该化合物中有极性键、非极性键、配位键和离子键
D.该化合物中所有原子的最外层均满足8电子稳定结构
13.T℃时,和的沉淀溶解平衡曲线如图所示。已知:为浓度的负对数,pN为阴离子浓度的负对数。下列说法正确的是
A.Ⅰ为的沉淀溶解平衡曲线
B.X点:,Z点:
C.Y点对应的溶液为过饱和溶液,有沉淀析出
D.T℃时,的平衡常数K为
14.一种固体导电材料为四方晶系,其晶胞参数为a pm、a pm和2a pm,晶胞沿x、y、z的方向投影(如图所示),A、B、C表示三种不同原子的投影,标记为n的原子分数坐标为,的摩尔质量为,设为阿伏加德罗常数的值。下列说法错误的是
A.C表示的是Ag原子B.距离Hg最近的Ag有8个
C.m原子的分数坐标为D.该晶体的密度为
二、非选择题:本题共4小题,共58分。
15.(14分)
某班同学用如下实验探究、的性质。回答下列问题:
(1)分别取一定量氯化铁、硫酸亚铁固体,均配制成0.1ml/L的溶液。请简述配制溶液的方法: 。
(2)甲组同学探究与的反应。取10mL 0.1ml/L KI溶液,加入6mL 0.1ml/L 溶液混合。分别取2mL此溶液于4支试管中进行如下实验:
①第一支试管中加入3滴硝酸酸化的溶液,生成黄色沉淀;②第二支试管中加入1mL 充分振荡、静置,层呈紫色;
③第三支试管中加入3滴某黄色溶液,生成蓝色沉淀;
④第四支试管中加入3滴KSCN溶液,溶液变红。
实验③加入的试剂为 (填化学式);实验 (填序号)的现象可以证明该氧化还原反应为可逆反应。
(3)乙组同学设计如下实验探究亚铁盐的性质。
①实验Ⅰ中由白色沉淀生成红褐色沉淀的化学方程式为 。
②对实验Ⅱ所得白色沉淀展开研究:
ⅰ.取Ⅱ中少量白色沉淀,充分洗涤,向其中加入稀硫酸,沉淀完全溶解,产生无色气泡;
ⅱ.向ⅰ所得溶液中滴入KSCN试剂,溶液几乎不变红;
ⅲ.向ⅱ溶液中再滴入少量氯水,溶液立即变为红色。
根据以上现象,实验中生成的白色沉淀的化学式为 。若向ⅱ溶液中再加入少量固体,溶液也立即变为红色。发生反应的离子方程式为 。
(4)丙组同学向乙组同学得到的红色溶液中滴入EDTA试剂,溶液红色立即褪去。通过查阅资料,发现可能是EDTA的配合能力比更强,加入EDTA后,EDTA与三价铁形成了更稳定的配合物,血红色消失。该配合物阴离子的结构如图所示,图中M代表。配合物中C、N、O元素的第一电离能由大到小的顺序为 ,的配位数为 。
16.(14分)
通过化学反应原理研究碳、氮、硫的化合物的反应对缓解环境污染、能源危机具有重要意义。
(1)甲醇是一种可再生能源,可由与制备。
已知:
则反应:△H= kJ/ml。
(2)某研究小组用CO和模拟工业合成甲醇,发生反应:在1L的恒容密闭容器内充入1ml CO和2ml ,加入合适催化剂后保持某温度不变发生上述反应,并用压力计监测容器内压强的变化如下:
①下列说法正确的是 (填标号)。
a.容器内气体的密度不变,则反应达到平衡
b.容器内气体的平均相对分子质量不变,则反应达到平衡
c.若向平衡体系中充入Ar,一段时间后,甲醇的产率升高
②从反应开始到20min时,的平均反应速率为 。
③该条件下,反应的平衡常数 (用最简分数表示)。
(3)NaClO溶液在不同温度下可对烟气中的硫、硝脱除,一定时间内,其脱除率如图1所示:
①脱除率高于NO,可能的原因是 。
②烟气中和NO体积比为4:1,烟气与50℃时的吸收液转化生成的) 。
(4)以连二亚硫酸盐()为还原剂脱除烟气中的NO,并通过电解再生,装置如上图2,则阴极的电极反应式为 。
17.(15分)
从砷化镓废料(主要成分为GaAs,含、和等杂质)中回收镓和砷的工艺流程如下:
已知:是两性氢氧化物。
25℃时,的溶度积,。回答下列问题:
(1)“滤渣Ⅱ”的成分为 (填化学式)。
(2)基态砷原子的价电子排布图为 ;砷化镓(GaAs)和氮化硼(BN)晶体都具有空间网状结构,硬度大,则砷化镓的熔点 氮化硼的熔点(填“高于”“低于”或“等于”)。
(3)砷化镓(GaAs)在“碱浸”时,砷化镓转化为和进入溶液,该反应的化学方程式为 。
(4)“碱浸”的温度控制在70℃左右,温度不能过高或过低的原因是
。
(5)向“中和”后得到的滤液中加入足量NaOH溶液,使pH大于12,经 、降温结晶、过滤、洗涤、低温干燥后得到。
(6)为探究在氨水中能否溶解,计算反应的平衡常数K= 。(已知)
18.(15分)
歌曲《早安隆回》因世界杯而走红,也带火了隆回这个小县城。隆回县也是“中国金银花之乡”之一。金银花中抗菌杀毒的有效成分为绿原酸(),以下为某兴趣小组设计的绿原酸合成路线:
已知:。
回答下列问题:
(1)1个绿原酸分子中有 个手性碳原子(连接四个不同原子或原子团的碳原子称为手性碳原子);D中含氧官能团的名称为 。
(2)A→B的反应类型为 。G→H的反应条件是 。
(3)J→K的反应的化学方程式为 ,设计这一步反应的目的是 。
(4)绿原酸在碱性条件下完全水解后,再酸化得到芳香族化合物L,L有多种同分异构体,满足以下条件的有 种(不考虑立体异构)。
a.含有苯环b.1ml该物质能与2ml反应
写出核磁共振氢谱显示峰面积之比为3:2:2:1的结构简式: (写出一种即可)。
(5)参考上述合成路线,请设计一条以和为原料合成合成路线,其他无机试剂任选。
2023届湖南新高考教学教研联盟高三第一次联考
化学参考答案
一、选择题(本题共14小题,每小题3分,共42分。在每小题给出的四个选项中,只有一项是符合题目要求的。)
1.C
【解析】尼龙纤维是聚酰胺类合成纤维,属于合成有机高分子材料,故A正确;铝合金属于金属材料,故B正确;碳纤维是碳的一种单质,是无机非金属材料,故C错误;光化学烟雾、臭氧层空洞、酸雨的形成都与氮氧化合物有关,故D正确。
2.D
【解析】二硫化碳的中心原子C为sp杂化,分子为直线结构,且S原子半径比C的大,故A错误;质子教为6的碳原子表示不正确,应为,故B错误;为共价晶体,呈三维骨架结构,没有分子,故C错误;Cl-Cl的p-pσ键电子云图形:,故D正确。
3.C
【解析】由乙硼烷的结构示意图可知,乙硼烷分子中B-H-B是特殊的3中心2电子共价键,所以1ml乙硼烷中含有的共用电子对数目为,故A错误;由方程式可知,乙硼烷水解时,氢元素的化合价既升高被氧化、又降低被还原,乙硼烷是反应的还原剂,水是氧化剂,1ml乙硼烷完全水解,反应转移6ml电子,则2.8g乙硼烷完全水解时,转移的电子数目为,故B错误;乙硼烷还原性强,甲醇中羟基的氢活泼,可以被还原成,反应与水解原理一样,易得出会生成,故C正确;稀硫酸中有大量的水,根据信息可知乙硼烷易水解,因此不能用稀硫酸来制取,故D错误。
4.B
【解析】该反应中氧化产物为,还原产物为和,氧化产物与还原产物的物质的量之比为3:3,故A正确;气体体积没有注明是标准状况,故B错误;该反应过程有极性键、非极性键和离子键的形成,故C正确;1个S能得,2个中N能得,所以能氧化的碳原子数之比为1:5,故D正确。
5.A
【解析】、、三者共存,加入溶液后,发生反应,故A正确;、、三者共存,加入溶液后,除了反应外,与也能反应,故B错误;和因为会发生彻底的双水解而不能大量共存,故C错误;、、三者共存,加入少量溶液后,发生的反应应该为,故D错误。
6.A
【解析】由图可知,制备合成气反应为吸热、熵增反应,故可在高温下自发进行,故A正确;由图可知,步骤Ⅰ的活化能比步骤Ⅱ的大,步骤Ⅰ速率更慢,所以决定制备合成气反应速率的是步骤Ⅰ,故B错误;步骤Ⅰ反应的焓变△H应该为kJ/ml,故C错误;催化剂不能改变焓变,故D错误。
7.D
【解析】由结构简式可知分子式为,故A错误;分子中碳原子有采取和杂化,故B错误;苯环上的一氯代物共有4种,故C错误;苯环、碳碳双键均能和发生加成反应,酯基不能和发生加成反应,则1ml阿比朵尔最多能和7ml 发生加成,故D正确。
8.A
【解析】图甲可以通过一定时间内产生的气体的体积测定和稀硫酸反应的速率,故A正确;图乙应把放在小试管内,放在大试管内,验证、的热稳定性,故B错误;坩蜗通常用于灼烧固体,而蒸发溶液通常选择蒸发皿,又容易被空气中氧化,所以蒸发溶液需要在无氧的环境下进行,故C错误;工业制氯气是在高温、高压和催化剂的条件下进行的,此处无高压条件,且检验氢气应用湿润的红色石蕊试纸,故D错误。
9.D
【解析】因为,向NaClO溶液中通入少量不可能生成,故A错误;向NaClO溶液中通入少量,具有强还原性,发生氧化还原反应,故B错误;因为,所以水解能力,室温下同浓度、、NaClO溶液的pH关系:,故C错误;,水解能力(促进水电离的能力):,为电离出,抑制水的电离,所以水电离出的最小,故D正确。
10.B
【解析】AgCl的溶解度比AgI大,所以,故A错误;根据NaHS溶液的质子守恒可得到,故B正确;盐酸全部电离,时,则为0.01ml/L,一水合氨为弱电解质,部分电离,电离出的的浓度为0.01ml/L,与盐酸等体积混合后,溶液显碱性,故C错误;和混合溶液的物料守恒为,故D错误。
11.C
【解析】放电时,石墨烯纳米片为原电池的负极,在负极失去电子发生氧化反应生成,电极反应式为(),故A正确;放电时,石墨烯纳米片电极为负极,在负极失去电子发生氧化反应生成和,从石墨烯纳米片中脱嵌,经电解质嵌入过渡金属氧化物,故B正确;充电时,石墨烯纳米电极与直流电源负极相连,作电解池的阴极,在作用下得到电子发生还原反应生成,电极反应式为,故C错误;充电时,石墨烯纳米片电极与直流电源负极相连,作电解池的阴极,在作用下得到电子发生还原反应生成,电极反应式为,由电极反应式可知,外电路中每转移0.2ml,理论上石墨烯纳米片将增重,故D正确。
12.C
【解析】M、X、Y、Z是位于同一短周期元素,X原子核外的s轨道与p轨道上的电子数之比为2:1,X是C,说明都为第二周期的元素;Z形成1个共价键,Z是F;Y能形成2个共价键,Y是O;M是B,其中1个F与B形成配位键;X、Y、Z分别为C、O、F,最简单氢化物的沸点:O>F>C,即Y>Z>X,故A错误;X、Y分别为C、O,通常可形成化合物CO、,而CO为极性分子,故B错误;根据结构图,可知该化合物中有极性键、非极性键、配位键和离子键,故C正确;化合物中Li的最外层不满足8电子稳定结构,故D错误。
13.D
【解析】,同理
,根据图像斜率可知,曲线Ⅰ是的沉淀溶解平衡曲线,故A错误;根据图像可知,横坐标和纵坐标都是浓度的负对数,离子浓度越大,其负对数越小,Z点:,故B错误;由X点可计算出,Y点对应的溶液中,,则Y点对应的溶液为不饱和溶液,溶液中没有析出,故C错误;由Z点可计算出,又,所以的平衡常数,故D正确。
14.D
【解析】A原子在晶胞内,1个晶胞含有A原子数为8个;B原子在顶点和晶胞中心,B原子数为;C原子在棱上、面上,C原子数为;A是I、B是Hg、C是Ag,故A正确;根据投影图得出晶胞图如图(8个I位于体心,为方便观察未画出),可得出距离Hg最近的Ag有8个,故B正确;根据n的原子分数坐标为,则m原子在x轴的坐标为、y轴的坐标为、x轴的坐标为,所以m原子的分数坐标为,故C正确;设为阿伏加德罗常数的值,的摩尔质量为,该晶体的密度为,故D错误。
二、非选择题(本题共4道大题,共58分。)
15.(14分)
(1)取一定量氯化铁溶解到浓盐酸中,然后加水稀释到所需要的浓度(2分,关键词“浓盐酸”)
(2)(2分,写名称不给分)②④(或③④)(2分,答对一种即可)
(3)①
②、(2分,写出第一个就给满分,配平错误、化学式写错给0分)
(4)N>O>C6
【解析】
(1)因为的水解能力强,不直接把溶于水中配制,而是把溶于浓盐酸中,然后再加水调节到所需要的浓度。
(2)根据现象“生成蓝色沉淀”,可以判断出是加入铁氰化钾来检验,所以化学式为;要证明与发生了可逆反应,既要证明有新物质生成(即能发生反应),又需证明较少的反应物有剩余(即反应不彻底,可逆),因此由②和④或③和④可以证明。
(3)1.0mL 0.1ml/L 溶液中滴加1.0mL 0.5ml/L NaOH溶液,发生复分解反应,生成沉淀等,由于溶液中溶解空气,被氧化为,从而使沉淀转化为红褐色;1.0mL 0.1ml/L 溶液中滴加1.0mL 0.5ml/L 溶液,资料显示:在溶液中不存在,则白色沉淀可能是,也可能是。①由分析可知,实验Ⅰ中被氧化为,由白色沉淀生成红褐色沉淀,化学方程式为。
②ⅰ.取Ⅱ中少量白色沉淀,充分洗涤,向其中加入稀硫酸,沉淀完全溶解,产生无色气泡,则沉淀中含有;
ⅱ.向ⅰ所得溶液中滴入KSCN试剂,溶液几乎不变红,溶液中不含有;
ⅲ.向ⅱ溶液中再滴入少量氯水,溶液立即变为红色,则溶液中含有。根据以上现象,实验中生成的白色沉淀的化学式为。
向溶液中再加入少量,溶液变红,说明被氧化为,发生反应的离子方程式:和。
(4)C、N、O元素的第一电离能由大到小的顺序为N>O>C;的配位数为6。
16.(14分)
(1)-49.5(2分,没“-”不给分,多写了单位且正确不扣分,若单位写错扣1分)
(2)①b(2分,b写成大写B不给分)
②0.05ml/(L·min)或0.05(2分,单位写错不给分,第一种单位表示方法没有括号不给分,第二种单位表示方法的“-1”次方中的1没有不给分)
③
(3)①在水中溶解度大于NO的;或者在溶液中的还原性强于NO的;或者NaClO溶液与反应速率大于NO的(2分,答对一种即可)②2:13
(4)(2分,配平错误、化学式写错给0分)
【解析】
(1)反应可由上下两个反应相减得到,所以。
(2)。①气体总质量和总体积都不变,所以容器内气体的密度不变,a错;气体总质量不变,但是气体总物质的量未平衡时一直改变,平衡时才不变,所以平均相对分子质量不变可以作为平衡标志,b正确:恒温恒容充入Ar,平衡不移动,甲醇产率不变,c错误。②由信息知20min反应达到平衡,令该过程消耗的CO物质的量为X ml,
起始/ml120
消耗/mlX2XX
平衡/ml1-X2-2XX
由压强和物质的量成正比得,可求出,则氢气浓度变化量为1ml/L,所以氢气的平均速率为。③由②中分析,平衡时,,,所以反应的平衡常数。
(3)①NaClO溶液对脱除率高于NO,其原因可能是在水中溶解度大于NO的;或者在溶液中的还原性强于NO的;或者NaClO溶液与反应速率大于NO的。②相同条件下,气体体积之比等于其物质的量之比,令起始物质的量为4a ml,NO起始物质的量为a ml,50℃时NO的脱除率为80%,的脱除率为100%,根据得失电子数目守恒,因此有,代入数值有,解得,根据原子守恒,。
(4)由图可知,阴极区通入液体主要含,流出液中主要含,所以阴极区电极反应式为
。
17.(15分)
(1)、(2分,写对一个给1分,多写或写错不给分)
(2)(2分,写成排布式不给分)低于
(3)(2分,未配平或化学式写错不给分)
(4)温度过低时碱浸速率慢,温度过高易导致分解,所以温度不能过高或过低(2分,按不能过高和不能过低单独给分,答对一个就给1分,不管另一个对错)
(5)蒸发浓缩(或加热浓缩)(2分,只答蒸发或加热给1分)
(6)(3分,科学表示法不规范,如写成,扣1分)
【解析】砷化镓废料,主要成分为GaAs,含、和等杂质,加入NaOH、,GaAs转化为、,转化为进入溶液,、难溶于NaOH溶液形成滤渣Ⅰ;浸出液中加硫酸中和调节pH,生成滤渣Ⅱ、沉淀,向镓和硅共沉物中加入硫酸,生成溶液,电解溶液生成Ga。
(1)滤渣II的成分为、沉淀。
(2)砷元素的原子序数为33,价电子排布式为,价电子排布图为;砷化镓(GaAs)和氮化硼(BN)晶体都具有空间网状结构,说明两者都是共价晶体,共价晶体的熔沸点与键长成反比,原子半径越小,键长越短,键长:B-N<Ga-As,所以砷化镓熔点低于氮化硼的熔点。
(3)砷化镓(GaAs)在“碱浸”时,NaOH、与GaAs反应生成、,该反应的化学方程式为。
(4)“碱浸”的温度控制在70℃左右,温度过低时碱浸速率慢,温度过高易导致分解,所以温度不能过高或过低。
(5)制得用到的是冷却结晶的方法,具体的操作为蒸发浓缩,降温结晶,过滤,洗涤,低温干燥。
(6)将、、三式相加可得反应,则平衡常教。
18.(15分)
(1)4(酮)羰基(1分,有错别字不给分)
(2)加成反应(1分,有错别字不给分)NaOH水溶液、加热(1分,没写加热不扣分,只写加热不给分)
(3)(2分,结构式写错,没写,没配平不给分,没写条件,扣1分)保护特定羟基(或使特定位置的羟基发生反应,写成“保护羟基”不扣分)
(4)10或(2分,只要求写一种,若写了两种且正确不扣分,否则不给分;左边的羧基若写成这样,不给分)
(5)(3分,按步骤给分,每一步1分,前一步正确,后一步错误,前一步给分;前一步错误,后一步正确,后一步不给分)
【解析】由合成路线可知,A在吡啶存在条件下和发生碳碳双键的加成反应生成B,B先在稀碱条件下发生已知信息的反应生成,在Cu作催化剂、加热条件下发生催化氧化得到C,C在NaOH醇溶液、加热条件下发生消去反应生成D,D为,发生还原反应得到E,E发生取代反应得到F,F和发生加成反应得到G,G为,G在NaOH水溶液、加热条件下发生水解反应生成H,H为,H酸化得到I,I经NBS试剂,再水解酸化得到J(),J与丙酮()反应保护四个羟基得到K(),K与发生取代反应,再水解得到绿原酸。
(1)连有四个不同基团的C是手性碳,绿原酸分子的手性碳有4个(*标注的),如图:;D的结构为,含氧官能团为(酮)羰基。
(2)由前面分析可知A→B的反应类型为加成反应。G→H的反应条件是NaOH水溶液、加热。
(3)J→K的反应方程式为;设计反应J→K的目的是保护特定羟基或使特定位置的羟基发生反应生成绿原酸。
(4)绿原酸中含有酯基,在碱性条件下完全水解后,再酸化得到的芳香族化合物为;其同分异构体OH有多种,满足以下条件:
a.含有苯环
b.1ml该物质能与2ml 反应,则1个分子中含有2个羧基;
如果苯环上有1个取代基:,有1种情况;
如果苯环上有2个取代基:、-COOH,则有邻间对3种情况;
如果苯环上有3个取代基:、-COOH、-COOH,2个羧基处于邻位时,甲基有2种情况;2个羧基处于间位时,甲基有3种情况;2个羧基处于对位时,甲基有1种情况;
合计有10种情况;
核磁共振氢谱显示峰面积之比为3:2:2:1的结构简式为。
(4)参照A到C的转化关系,和在吡啶存在条件下发生加成反应生成,先在稀碱条件下发生已知信息的反应生成,在Cu作催化剂、加热条件下发生催化氧化得到,在氢氧化钠醇溶液、加热条件下发生消去反应得到,则合成路线为:。
选项
离子组
加入试剂
加入试剂后发生反应的离子方程式
A
、、
B
、、
C
、、
少量NaOH
D
、、
少量
弱酸
HClO
电离平衡常数
实验方案
现象
查阅资料
Ⅰ
1.0mL 0.1ml/L 溶液中滴加1.0mL 0.5ml/L NaOH溶液
生成白色沉淀,后沉淀基本变为红褐色
在溶液中不存在
Ⅱ
1.0mL 0.1ml/L 溶液中滴加1.0mL 0.5ml/L 溶液
生成白色沉淀,后沉淀颜色几乎不变
反应时间/min
0
5
10
15
20
30
压强/MPa
25.2
21.6
18.9
17.4
16.8
16.8
题号
1
2
3
4
5
6
7
8
9
10
11
12
13
14
答案
C
D
C
B
A
A
D
A
D
B
C
C
D
D
湖南省新高考教学教研联盟2023届高三下学期第一次联考化学试卷PDF版含答案: 这是一份湖南省新高考教学教研联盟2023届高三下学期第一次联考化学试卷PDF版含答案,文件包含化学pdf、化学答案联考一Cpdf等2份试卷配套教学资源,其中试卷共14页, 欢迎下载使用。
湖南省新高考教学教研联盟2023届高三下学期4月第二次联考化学试卷含答案: 这是一份湖南省新高考教学教研联盟2023届高三下学期4月第二次联考化学试卷含答案,共17页。
2023湖南省新高考教学教研联盟高三下学期4月第二次联考化学试卷含答案: 这是一份2023湖南省新高考教学教研联盟高三下学期4月第二次联考化学试卷含答案,共17页。试卷主要包含了下列方程式与所给事实相符的是等内容,欢迎下载使用。

