



2022-2023学年湖北省孝感市高二上学期1月期末考试日语试题(1-20课)Word版含答案
展开
绝密★启用前
2023年湖北省孝感市高二1月期末考试
高二日语试卷
本试卷共 10页。满分 150分。考试用时 120分钟。
注意事项:
1.
2.
3.
答题前,考生务必用 0.5毫米黑色签字笔将自己的姓名、座号、考生号、县区和科类填
写到答题卡和试卷规定的位置上。
选择题每小题选出答案后,用 2B铅笔把答题卡上对应题目的答案标号涂黑;如需改动,
用橡皮擦干净后,再选涂其他答案标号。写在本试卷上无效。
非选择题必须用 0.5毫米黑色签字笔作答。答案必须写在答题卡各题目指定区域内相应
的位置、不能写在试卷上;如需改动,先划掉原来的答案,然后再写上新的答案;不能
使用涂改液、胶带纸、修正带,不按以上要求作答的答案无效。
考试结束后,将本试卷和答题卡一并交回。
4.
第一部分听力(共两节,满分30分)
做题时先将答案标在试卷上。录音内容结束后,你将有两分钟的时间将试卷上的
答案转填到答题卡上。
第一节(共7小题,每小题2分,满分14分)
听下面 7段录音,每段录音后有 1道小题,从 A、B、C三个选项中选出最佳
选项。每段录音只播放一遍。
例:男の人はどのぐらい日本語を勉強しましたか。
A. 6ヶ月
√B. 9ヶ月
C. 12ヶ月
C. 図書館
1. 二人は今どこにいるでしょうか。
A. 本屋
B. 教室
2. 女の人のお兄さんは今何歳ですか。
A. 27 歳
B. 30 歳
C. 33 歳
3. 昼ご飯は何を食べましたか。
A. ラーメン
B. うどん
C. ハンバーグ
C. 朝ご飯を食べる
4. 男の人は朝起きてから何をしますか。
A. ジョギングをする
B. テレビを見る
5. 女の人は新しい店はどうだったと言っていますか。
1
A. 安くておいしかったです。
B. おいしかったが、高かったです。
C. 高くておいしくなかったです。
6. 男の人はこれからまず何をしますか。
A. 晩ご飯を食べる
B. テレビを見る
C. 宿題をする
C. 4 回
7. 女の人はこの薬を一日に何回飲みますか。
A. 1 回
B. 3 回
第二节(共8小题,每小题2分,满分16分)
听下面 4段录音,每段录音后有 2道小题,从 A、B、C三个选项中选出最佳
选项。每段录音播放两遍。
8. 日本語のテストはいつですか。
A. 水曜日
B. 木曜日
C. 金曜日
C. 金曜日
C. 読まない
9. 国語のテストはいつですか。
A. 水曜日
B. 木曜日
10. 男の人は月に何冊本を読んでいますか。
A. 1 冊
B. 3 冊
11. 女の人は大学時代、月に何冊本を読んでいましたか。
A. 1 冊
B. 3 冊
C. 8 冊
C. 5 人
C. 京都
12. 女の人は何人家族ですか。
A. 3 人
B. 4 人
13. 女の人は今どこにいますか。
A. アメリカ
B. 東京
14. 男の人はこれから何を飲みますか。
A. ビール
B. コーヒー
C. ジュース
15. 男の人はジュースを飲まない理由は何ですか。
A. 冷たくないから
B. お昼の時に飲んだから
C. 好きじゃないから
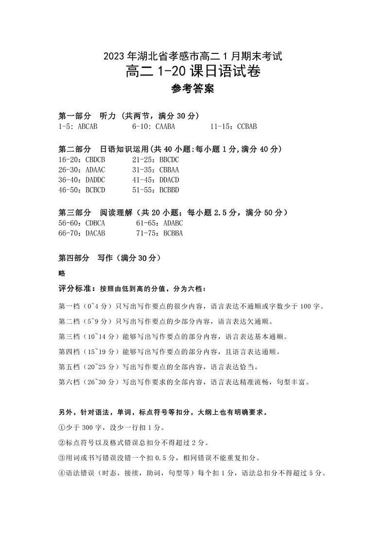
第二部分日语知识运用(共40小题,每小题1分,满分40分)
2
从 A、B、C、D四个选项中选出最佳选项,并填写在答题纸上。
16. 美月さんは中国語
A. を
少しできます。
B. に
C. が
D. で
D. の
17. 先月の大型連休に、家族みんな
A. を B. で
公園に行きました。
C. に
18. 毎日「劉畊宏」の動画を見ながら(一边…一边)運動した
、痩せま
した。
A. が
B. に
C. より
D. から
D. と
19. 子どもの日に売り場
祭りがあります。
A. に
B. が
C. で
20. 友達
あなただから、孫さんのことを知っているでしょう。
A. が
B. の
C. で
D. に
21. 東京から沖縄
A. から
飛行機で2時間半かかりました。
B. まで
から、 背が高くなりました。
B. なって C. なれ
C. までに
D. までへ
22. 高校生に
A. なり
D. なて
23. 王:李さん、何をしていますか。
李:木村さん
待っています。
A. が
B. は
C. を
D. に
24. オレンジ(橙子)やぶどう
でジュースを作ります。
A. と
B. や
C. も
D. など
25. 映画が
A. 始める
前に、晩ご飯を食べました。
B. 始めて
C. 始まる
D. 始まって
D. 買うたい
D. きれいで
D. よいでし
26.もっとわかりやすい教科書が
A. ほしい B. たい
27. 友達の阿南さんが作ったケーキは
A. きれい B. きれいくて
28. あの二人の関係はあまり
A. よくないです B. いくない
です。
C. 買いほしい
おいしいです。
C. きれくて
。
C. いいです
3
た
29. 佐藤さんは四川料理を
A. 作る
ことができますか。
B. 作った
C. 作り
買いました。
C. 枚
D. 作って
D. 個
30. 昨日デパートで T シャツを 2
A. 件
B. 条
31. 毎年の誕生日に、いつも母からプレゼントを
A. あげます B. くれます C. もらいます
32. 賞味期限(保质期)が過ぎたから、このミルクを
。
D. もらいました
ないでください。
D. 飲んだ
A. 飲む
33. 早く大人
A. を
B. 飲ま
C. 飲み
なって、母の負担を減らしたいです。
B. に
C. が
D. で
34. 近年、
A.多くの
高校生が日本語を勉強しています。
B. 多い
C. 多く
D. 多くて
35. 日本へ旅行に行きたいです。
、新型コロナ(新冠)で行くことができ
ません。
A. しかし
B. これで
C. では
D. それから
36. 観光地でガイドさんは
声で名所旧跡(名胜古迹)を紹介しています。
A. 大きいな
B. 大きくて
C. 大きいの
D. 大きい
D. もらった
D. ゆっくり
D. へも
37. 小学生の頃、兄が
A. くれた
腕時計は今でも使っています。
B. くれる
C. あげる
38. 病気が治るまで
休んでください。
A. はっきり
B. しっかり
C. たくさん
行きたくないです。
C. でも
39. もうすぐ期末試験だから、どこ
A. に
B. へ
40. 国の法律を守ら
。
A. なくてはありません
C. なければなりません
B. なくてもいいです
D. ないほうがいいです
41. 最近、新しい地下鉄駅ができて、人は昔より多くなり、町も
なりま
した。
4
A. しずかだ
B. しずかに
C. にぎやかだ
D. にぎやかに
42. 私は建築を勉強しているから、故宮の古典式な建て方に
がありま
す。
A. 見物
43. 新しく来る女の先生は
A. どんな B. どう
B. 見学
C. 趣味
D. 興味
D. どれ
人か、知っていますか。
C. どんなに
44. 甲:チョモランマは高いですか。
乙:ええ、チョモランマは富士山
高いです。
A. から
B. まで
C. より
D. には
45. 私はよく犬を連れて公園
散歩します。
A. と
B. が
C. に
D. を
46. 彼は
8時に教室に入りました。
B. ちょうど
A. ちょっと
C. あまり
ました。
C. 見せ
D.いつも
D. 見た
47. 李佳さんは自分の日記をわたしに
A. 見
B. 見え
48. 奈々子、テレビを
、部屋に戻って宿題をしてください!
A. 消す
B. 消して
C. つける
D. つけて
49. 来年の夏休みに田舎へ旅行に行きます。
は楽しみですね。
A.その
B.この
C.それ
D.これ
50. 学生:先生、それじゃ、失礼します。
先生:
。
A. それはよかった
C. いいえ、大丈夫です
B. え、何をしましたか
D. あっ、木村さん、ちょっと待ってください
51. 甲:あのう、ゴミはゴミ箱に捨ててください。
乙:
。
A. えっ、本当ですか
C. えっ、そうですか
B. あっ、すみません
D. あっ、ありがとうございます
52. 甲:おいしいですよ。どうぞたくさん食べてください。
乙:じゃ、
。
5
A. おいしいです
B. もうおなかがいっぱいです
D. ごちそうさまでした
C. いただきます
53. 昨日、デパートへ靴下を
に行きました。
A.買う
B.買い
C.買った
D.買って
54. 甲:羅翔先生のこと、
よね。
乙:ええ、もちろん。僕はあの先生が大好きです。
A. 知ります
B. 知っています
C. 知りません
D. 知っていません
55. 以下のどれが日本の伝統芸能ではないですか。
A. 能 B. 狂言 C. 歌舞伎
第三部分阅读理解(共20小题,每小题2.5分,满分50分)
D. 漫画
阅读下列短文,从 A、B、C、D四个选项中选出符合文章内容的最佳选项,并填
写在答题纸上。
(一)
きのうの夜は遅くまで仕事をしました。とても疲れました。仕事の後、電車
で帰りました。家の近くの駅で電車を降りました。外は雨が降りました。(ア )、
わたしはかさがありませんでした。とても困りました。
駅の人がわたしを見て、「あの箱の中のかさを使ってください。」と言いま
した。箱の中にはかさが 3 本ありました。
わたしは「えっ、いいんですか。」と聞きました。
駅の人は「あれは『みんなのかさ』です。お金は要りません。あした、あの
箱に返してください。箱にもともと(原来)10 本ありましたよ。」と言いまし
た。
わたしは「わかりました。ありがとうございます。」と言って、かさを借り
て帰りました。
56. 文中の(ア )に入れるのに最も適当なものはどれですか。
A. それでは
B. これから
C. しかし
D. じゃあ
57. 「わたし」はどうして「困りました」か。
A. 遅い時間に駅に着いたから
B. とても疲れたから
6
C. 仕事がたくさんあったから
58. 「わたし」が電車を降りた時、箱にかさが何本残りましたか。
A. 2 本 B. 3 本 C. 7 本 D. 10 本
D. かさがないから
59. 文中に 『みんなのかさ』とあるが、それはどんなかさですか。
A. お金は要るが、誰でも使うことができる。
B. お金は要るが、誰も使うことができない。
C. お金は要らないが、誰でも使うことができる。
D. お金は要らないが、誰も使うことができない。
60. 「わたし」は、あしたどうしますか。
A. かさを箱の中に入れます。
C. お金を箱の中に入れます。
B. かさを駅の人に渡します。
D. お金を駅の人に渡します。
(二)
美奈さんは大学のいい友だちです。社会人になる前に二人で中国に旅行する
と約束しました。わたしは食べることが大好きで、中国でおいしいものをたく
さん食べたいと思っています(打算做…)。
今日は、美奈さんのうちで旅行のことについていろいろ相談しました。途中、
美奈さんのおかあさんがお菓子を持って、部屋に来ました。おかあさんが自分
で作ったそう(听说)です。とてもおいしかったです。
そのあと、おかあさんと少し話をしました。おかあさんも中国の北京と上海
へ行きました。北京では、買い物をしたり(…啦)、古い町を歩いたり、上海
では川の岸を散歩したり、中華料理を食べたりして楽しかったそうです。羨ま
しいなあと思いました。
まだ終わっていない宿題があるから、5 時ごろ美奈さんの家を出て 5 時半
ごろに自分の家へ帰りました。
61. 文中に「約束しました」とあるが、約束したのは何ですか。
A. 二人で中国へ旅行に行くこと
B. 中国でおいしいものを食べること
C. 美奈さんのうちへ相談に行くこと D. いっしょにお菓子を作ること
62. 文中の「そのあと」を指すのはどれですか。
A. おかあさんと話をしたあと
B. 美奈さんと相談したあと
7
C. お菓子を作ったあと
D. お菓子を食べたあと
63. だれが「羨ましいなあと思いました」か。
A. 「わたし」
B. 「わたし」のおかあさん
C. 美奈さん
D. 美奈さんのおかあさん
64. 「わたし」の職業は何ですか。
A. 先生
B. 学生
C. 美食家
D. 会社員
65. 「わたし」の家から美奈さんの家までどのぐらいかかりましたか。
A. 5 分 B. 15 分 C. 30 分 D. 45 分
(三)
今日は暇です。今朝、朝ご飯を食べてから、部屋をきれいに掃除しました。
( ア )、ちょっと休んでから、李さんと友達の中村さんの家へ遊びに行きまし
た。
中村さんの家は遠いから、私はバスで、李さんは自転車で行きました。向こ
うに着いたのは10 時半でした。
中村さんの家は広くて、きれいです。中村さんの部屋は二階にあり、六畳間
です。中村さんの部屋もきちんと片付けてあります。左側に机や本棚などが置
いてあります。右側には、ベッドや椅子などが並べてあります。正面の壁にい
ろいろな絵がはってあります。
中村さんは引き出しからアルバムを出しました。わたしと李さんはアルバム
を見ました。食事の時間になって、わたしたちは一階に降りて、いっしょにご
飯を食べました。わたしたちは午後、用事がありましたから、先に失礼しまし
た。
注释:六間/六张榻榻米的房间
アルバム/影集用事/事情
片付ける/整理
引き出し/抽屉
66.( ア )に入るのにいちばん適当なものはどれですか。
A. しかし B. すぐ C. それに
D. そして
67. この人は李さんと何で中村さんの家へ行きましたか
A. この人はバスで、李さんは自転車で行きました。
B. 二人はバスで行きました。
8
C. 二人は自転車で行きました。
D. この人は自転車で、李さんはバスで行きました。
68.この人は李さんと中村さんの家で何をしましたか。
A. 掃除をしました。
B. 本を読みました。
C. アルバムを見ました。
D. 部屋を片付けました。
69.中村さんの家の台所は何階にありますか。
A. 一階にあります。
B. 二階にあります。
D. 六階にあります。
C. 台所はありません。
70.この人は李さんといつ中村さんの家へ行きましたか。
A. 昼ご飯を食べてから。
C. 朝起きてから。
B. 朝ご飯を食べてから。
D. 晚ご飯を食べてから。
(四)
さくら一日料理教室
7 月 16 日(土)9:00~18:00
さくらビル2階
「さくら一日料理教室」では、いろいろな料理の作り方(制作方法)や、食
材の選び方を先生が教えます。 みんなで料理作りを楽しみましょう。
料理
時間
場所
お金
唐揚げ(炸鸡块)
9:00~12:00
12:30~18:00
教室(1) 1000 円
教室(1) 1000 円
教室(2) 2000 円
教室(3) 1000 円
① 天婦羅
ハンバーグ(牛肉饼) 11:00~18:00
うどん・そば (荞麦 11:00~18:00
②面)
ラーメン
11:00~18:00
教室(4) 2000 円
※注意 えび(虾)を使う人は 500 円追加します。
①唐揚げ、天婦羅、ハンバーグ:好きな時間に始めることができます。
②うどん・そば、ラーメン
午前:食材の選び方や作り方を先生が教えます。うどん・そばは教室(3)、ラ
ーメンは教室(4)に、11 時までに来てください。
午後:グループで作ります。
9
受付(前台)に 13 時までに来てください。
初めて(初次)うどん・そばやラーメンを作る人は、ぜひ午前の教室来て
ください。
さくら料理教室
電話:03-1234-5678
71. ハンバーグ作りの教室はさくらビルの何階にありますか。
A. 1 階 B. 2 階 C. 3 階 D. 4 階
72. えびを使って天婦羅を作りたい人はいくら払いますか。
A. 500 円 B. 1000 円 C. 1500 円 D. 2000 円
73. 唐揚げを作りたい人は次のどの時間に参加することができますか。
A. 8 時 30 分 B. 11 時 C. 12 時 D. 12 時 30 分
74. ラーメンの食材の選び方や作り方を勉強したい人は何時までに行きます
か。
A. 9 時
75. グループでうどん・そばを作る人はまずどこに集まりますか。
A. 受付 B. 教室(2) C. 教室(3) D. 教室(4)
B. 11 時
C. 12 時 30 分
D. 18 時
第四部分写作(满分30分)
不同季节有不同的内涵,春有春的风情,夏有夏的韵律,秋有秋的色彩,冬
有冬的个性。请以「好きな季節」为题写一篇文章。
写作要点:
1.说说你喜欢的季节,简单阐述理由。
2.在这个季节里,你有什么想做的事情?
写作要求:
1.字数为 300~350字。
2.格式正确,书写清楚。
3.使用「です·ます」体。
10
2022-2023学年湖北省部分地区高二上学期元月期末考试日语试题PDF版含答案: 这是一份2022-2023学年湖北省部分地区高二上学期元月期末考试日语试题PDF版含答案,文件包含湖北省部分地区2022-2023学年高二上学期元月期末考试日语试题pdf、湖北省部分地区2022-2023学年高二上学期元月期末考试日语试题答案pdf等2份试卷配套教学资源,其中试卷共15页, 欢迎下载使用。
2022-2023学年山东省日照市高二上学期期末考试日语试题PDF版含答案: 这是一份2022-2023学年山东省日照市高二上学期期末考试日语试题PDF版含答案,文件包含2022-2023学年山东省日照市高二上学期期末考试日语试题PDF版pdf、2022-2023学年日语答案docx等2份试卷配套教学资源,其中试卷共11页, 欢迎下载使用。
2022-2023学年湖北省孝感市高二上学期1月期末考试日语试题(1-30课)PDF版含答案: 这是一份2022-2023学年湖北省孝感市高二上学期1月期末考试日语试题(1-30课)PDF版含答案,文件包含湖北省孝感市2022-2023学年高二上学期1月期末考试日语试题1-30课pdf、孝感地区标日1-30课试卷参考答案pdf等2份试卷配套教学资源,其中试卷共11页, 欢迎下载使用。