2023年浙江省初中科学 一轮复习 第38讲 金属 提分作业
展开
这是一份2023年浙江省初中科学 一轮复习 第38讲 金属 提分作业,文件包含备战2023初中科学一轮复习第38讲金属提分作业学生版docx、备战2023初中科学一轮复习第38讲金属提分作业教师版docx等2份试卷配套教学资源,其中试卷共16页, 欢迎下载使用。
第38讲 金属
基础过关
1.(2021·福建)据文献报道:一种特殊的铜纳米颗粒具有与金、银极其相似的反应惰性,可替代黄金做精密电子元器件。下列对该铜纳米颗粒的判断,正确的是( )
A.能与盐酸反应产生氢气
B.在空气中容易锈蚀
C.能与硫酸亚铁发生置换反应
D.具有良好的导电性
2.(2021·河北)下列有关金属及合金的说法错误的是( )
A.金属在常温下大多数都是固体
B.铝合金的硬度比铝的硬度小
C.铁制品在潮湿的空气中易生锈
D.钢铁是使用最多的金属材料
3.(2021·松阳模拟)某同学为验证铁、铜、银三种金属的活动性顺序,他设计了以下四种实验方案,其中能达到目的的是( )
A.将Fe丝、Cu丝分别放入AgNO3溶液中
B.将Fe丝、Ag丝分别放入CuSO4溶液中
C.将Fe丝、Cu丝、Ag丝分别放入稀盐酸中
D.将Fe丝分别放入CuSO4溶液、AgNO3溶液中
4.(2019·金丽)小丽为确认所回收易拉罐的主要成分是铝还是铁,剪取金属片打磨后,设计了如图所示的两种不同方法进行检验,这样设计的依据是( )
A.铁、铝有不同的物理性质
B.活泼金属易与氧气反应
C.排在氢前面的金属可以把酸中的氢置换出来
D.活动性较强的金属可把活动性较弱的金属从它的盐溶液中置换出来
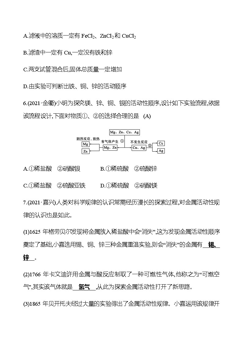
5.(2022·杭州适应性)某兴趣小组按如图流程进行实验(每步均充分反应),反应结束后,将烧杯内物质进行过滤,向滤渣中加入少量稀盐酸无明显现象,下列说法不正确的是( )
A.滤液中的溶质一定有FeCl2、ZnCl2和CuCl2
B.滤渣中一定有Cu,一定没有铁和锌
C.两支试管混合后,固体总质量一定增加
D.由实验可判断出铁、铜、锌的活动顺序
6.(2021·金衢)小明为探究镁、锌、铜、银的活动性顺序,设计如下实验流程,依据该流程设计,下面对物质①、②的选择合理的是( )
A.①稀盐酸 ②硝酸银 B.①稀硫酸 ②硫酸锌
C.①稀盐酸 ②硫酸亚铁D.①稀硫酸 ②硝酸镁
7.(2021·嘉兴)人类对科学规律的认识常需经历漫长的探索过程,对金属活动性规律的认识也是如此。
(1)1625年格劳贝尔发现将金属放入稀盐酸中会“消失”,这为发现金属活动性顺序奠定了基础,小嘉选用锡、铜、锌三种金属重温实验,则会“消失”的金属有 。
(2)1766年卡文迪许用金属与酸反应制取了一种可燃性气体,他称之为“可燃空气”,其实该气体就是 ,从此为探索金属活动性打开了新思路。
(3)1865年贝开托夫经过大量的实验得出了金属活动性规律。小嘉运用该规律开展实验,向硝酸铜和硝酸银的混合溶液中逐渐加入铁粉,溶液质量变化如图所示,则B点时溶液中所含的金属阳离子有 。
8.(2022·南充)日常生活用品很多是由金属材料制成的。
(1)三星堆出土的文物使用了贴金技艺,贴金技艺利用了金具有良好的 性,将黄金锤成极薄的薄片。
(2)铝的化学性质很活泼,通常铝制品却很耐腐蚀,原因是 (用化学方程式表示)。
(3)春秋战国时期,我国就开始生产和使用铁器。古法炼铁的原理包含一氧化碳与氧化铁在高温下反应,反应的化学方程式是 。
(4)将一定质量的锌粒投入含有CuSO4和FeSO4的混合溶液中,充分反应后过滤,若滤液中只含有一种溶质,则滤渣中一定含有 。
9.(2021·新疆)“宏观-微观-符号”三重表征是化学独有的表示物质及其变化的方法。请结合图示回答下列问题。
(1)实验a中,金属R表面有银白色固体物质析出,实验b中,锌表面有黑色固体物质析出。比较R、Zn、Ag的活动性强弱 。
(2)图c是实验a中反应的微观示意图,根据图c分析实验a中溶液增加的离子是 ,减少的离子是 (填离子符号)。
(3)写出实验a中发生的化学反应方程式 (用含R的符号表示),该反应类型为 。
10.金属在生产和生活中应用广泛。请回答下列问题。
(1)生活中常用铁锅做饭,主要利用了铁的 性。
(2)厨房中铁锅容易生锈,结合生活实际,写出一种防止铁锅生锈的具体方法: 。
(3)铝合金制造的飞机外壳,具有轻量化、能抗击强大气流的冲击、耐受水雾和雨雪侵蚀等特点。这是利用了铝合金的 、 等优点(写出两条即可)。
(4)某研究小组为探究铁、铜、锰(Mn)的金属活动性顺序,进行了如下三个实验(其中金属均已打磨,且形状、大小相同,试管中所用5%的盐酸体积相同)。
【实验记录与分析】
写出实验一试管中铁和盐酸发生反应的化学方程式
。
走进重高
11.(2021·金东模拟)向质量均为m的锌粉和铁粉中分别滴加100 g同浓度的稀硫酸,反应过程中产生气体的质量与所加稀硫酸的质量关系如图所示,下列叙述正确的是( )
A.反应后均得到无色溶液
B.a表示的是锌和稀硫酸反应的情况
C.由图可知,锌比铁的金属活动性强
D.反应结束后两种金属均有剩余,所得溶液的质量相等
12.(2022·温州模拟)向一定质量硝酸银和硝酸铜的混合溶液中加入铁粉,溶液质量与加入铁粉的质量关系如图。下列有关判断正确的是( )
A.在a点时溶液中只含有的金属离子为Cu2+、Ag+
B.在b点时向溶液中滴加稀盐酸有白色沉淀生成
C.在c点时过滤后得到溶液的质量大于原混合溶液的质量
D.在d点时过滤得到的固体物质一定有Ag、Cu、Fe
13.(2022·绍兴)小敏称取等质量的铜粉和铁粉,分别加入25毫升溶质质量分数为12%的硝酸银溶液中(如图所示),充分反应。下列情况可能出现的是( )
A.铁和铜都有剩余,甲、乙生成银的质量比为7∶8
B.铁和铜都没有剩余,甲、乙生成银的质量比为1∶1
C.铁有剩余,铜没有剩余,甲、乙生成银的质量比为16∶15
D.铜有剩余,铁没有剩余,甲、乙生成银的质量比为15∶14
14.(2022·杭州适应性)合金的种类很多,用途非常广泛,黄铜是铜和锌的合金,它可以用来制作机器或电器的零件等,化学兴趣小组的同学欲测定实验室中某黄铜样品中铜的质量分数(不考虑黄铜中其他杂质),请你参与他们的探究过程。称量 10 g 粉末状黄铜样品放入烧杯中,量取稀盐酸 45 mL,分三次加到其中,每次充分反应后,测定生成氢气的质量,实验数据如表:
试求:
(1)m 的数值 。
(2)此黄铜样品中铜的质量分数是多少?(写出计算过程)
项目
实验一
实验二
实验三
实验
操作
实验
现象
立即产生气
泡,速率较慢
无明显现象
立即产生气
泡,速率较快
实验
结论
铁、铜、锰的金属活动性顺序由强到弱为
> >
项目
第一次
第二次
第三次
加入稀盐酸的体积/mL
15
15
15
生成氢气的质量/g
0.04
m
0.02
相关试卷
这是一份2023年浙江省初中科学 一轮复习 第三部分 第38讲 金属 专题练习,文件包含2023年浙江省初中科学一轮复习第三部分第38讲金属专题练习学生版docx、2023年浙江省初中科学一轮复习第三部分第38讲金属专题练习教师版docx等2份试卷配套教学资源,其中试卷共26页, 欢迎下载使用。
这是一份2023年浙江省初中科学 一轮复习 第37讲 重要的盐 提分作业,文件包含备战2023初中科学一轮复习第37讲重要的盐提分作业教师版docx、备战2023初中科学一轮复习第37讲重要的盐提分作业学生版docx等2份试卷配套教学资源,其中试卷共19页, 欢迎下载使用。
这是一份2023年浙江省初中科学 一轮复习 第36讲 酸和碱 提分作业,文件包含备战2023初中科学一轮复习第36讲酸和碱提分作业教师版docx、备战2023初中科学一轮复习第36讲酸和碱提分作业学生版docx等2份试卷配套教学资源,其中试卷共19页, 欢迎下载使用。

