2023年浙江省初中科学 一轮复习 第4讲 绿色植物的新陈代谢(1) 提分作业
展开
这是一份2023年浙江省初中科学 一轮复习 第4讲 绿色植物的新陈代谢(1) 提分作业,文件包含备战2023初中科学一轮复习第4讲绿色植物的新陈代谢1提分作业学生版docx、备战2023初中科学一轮复习第4讲绿色植物的新陈代谢1提分作业教师版docx等2份试卷配套教学资源,其中试卷共10页, 欢迎下载使用。
第4讲 绿色植物的新陈代谢(1)
基础过关
1.(2022·云南)森林涵养的水分一部分供给植物生长,一部分成为地下水,可以说一片森林就是一座绿色的水库。如果大面积砍伐森林,就会引起水土流失。这体现了绿色植物在生物圈中的作用是(C)
A.为其他生物提供有机物
B.维持生物圈中二氧化碳和氧气的相对平衡
C.参与(促进)生物圈的水循环
D.为其他生物的生命活动提供能量
2.(2022·德阳)2022年3月12日是我国第44个植树节,某校开展春季义务植树活动。下列做法与生物学原理不相符的是(B)
A.为植物施肥——补充无机盐
B.剪掉部分叶片——减弱光合作用
C.根部带土坨——保护幼根
D.为植物松土——促进根的呼吸作用
3.(2021·贺州)一粒种子能长成参天大树,历经了种子的萌发、植株的生长。下列相关叙述正确的是(C)
A.根的生长一方面要靠根冠细胞的分裂,另一方面要靠分生区细胞体积的增大
B.在植株生长过程中需要根从土壤中吸收无机盐和有机物
C.木本植物的茎能逐年加粗是因为茎中有形成层
D.芽中有分生组织,枝条上的芽都能发育成新的枝条
4.(2021·泰安)下列关于被子植物一生的叙述,错误的是(C)
A.种子萌发时,子叶或胚乳为胚芽、胚轴、胚根发育提供营养
B.根尖成熟区生有大量根毛,是吸收水和无机盐的主要部位
C.油菜生长发育过程中缺少含钾的无机盐时,只开花不结果实
D.风媒花的花粉多而轻盈,柱头常有分叉和黏液,有利于借风力传粉
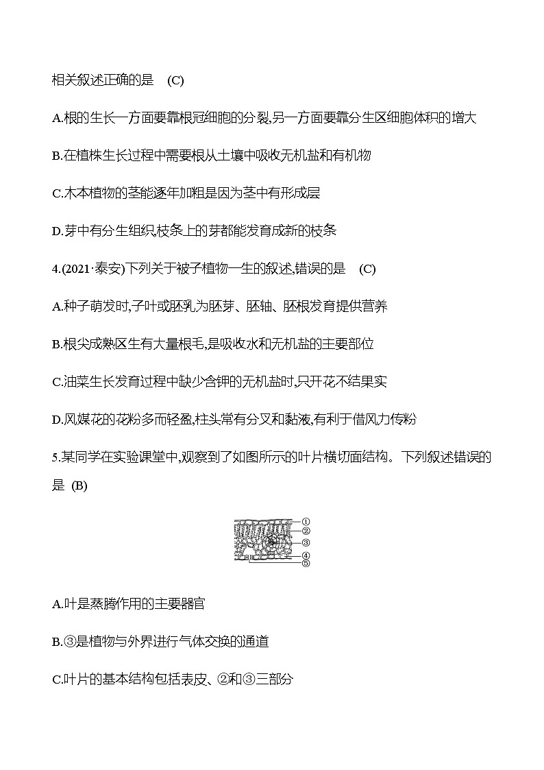
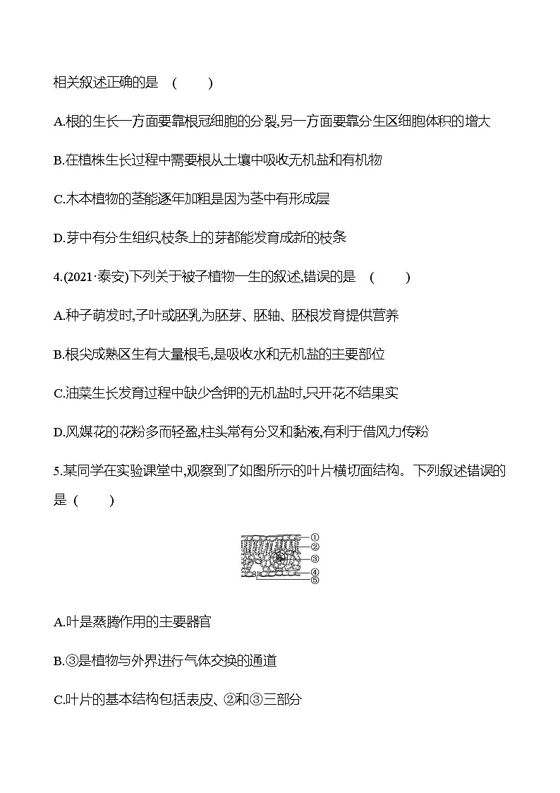
5.某同学在实验课堂中,观察到了如图所示的叶片横切面结构。下列叙述错误的是(B)
A.叶是蒸腾作用的主要器官
B.③是植物与外界进行气体交换的通道
C.叶片的基本结构包括表皮、②和③三部分
D.多数植物的⑤主要分布在叶片的④上
6.观察根尖的结构图,下列说法正确的是(C)
A.伸长区细胞能够从周围环境中吸收营养物质而无限制地长大
B.分生区细胞通过分裂产生新细胞,新细胞染色体数目减半
C.成熟区的表皮细胞一部分向外突出形成根毛,这是细胞分化的结果
D.根尖细胞中的能量转换器有叶绿体和线粒体
7.(2022·新疆)下列有关植物的生理原理在生活中的应用,解释不科学的是(B)
A.房间内适当养一些绿植,可增加空气湿度
B.用冰箱存放蔬菜瓜果,可提高呼吸作用强度
C.移栽植物时,剪去部分枝叶是为了减少水分散失
D.不能踩踏草坪,避免因土壤板结造成小草根的呼吸作用减弱
走进重高
8.袁隆平在国内外享有“杂交水稻之父”的盛誉,他创造了水稻亩产世界纪录,他带领的科研团队研发的耐盐碱水稻(海水稻)在高盐浓度条件下,也能有很高的产量。
(1)普通水稻不适合在盐碱地生长,因其根毛细胞中细胞液浓度 小于 盐碱地土壤溶液浓度,引起细胞失水。
(2)水稻是我们的主要粮食作物之一。米饭消化产物进入循环系统后,首先到达如图所示心脏四个腔的 C 。
9.为统筹抓好新冠疫情的防控工作和农业生产的正常开展,我国多地相关部门发布了疫情防控下的春耕保障倡议书。请分析相关倡议所蕴含的生物学原理。
(1)提倡“大力推广工厂化育秧”,提供良好的土、气、温等条件。“土”:由牛羊粪和农作物秸秆等配制而成,“土”中的有机物被 分解者 (填“生产者”“消费者”或“分解者”)分解成能被秧苗吸收利用的物质。“气”:施气肥,提高秧苗的光合效率。“温”:防止秧苗因“倒春寒”受冻,通过适当地调节昼夜温差增加 有机物 的积累,以培育壮秧。
(2)提倡秧苗移栽过程中通过 合理密植 来控制株间距和行间距,让秧苗的叶片充分利用单位面积上的光照,进而提高光合效率。
(3)提倡“科学调控肥水”,精准施肥、合理灌溉。移栽的秧苗根系吸收的肥和水通过根、茎、叶中的 导管 运送到叶肉细胞,其中的一部分水被叶肉细胞用于光合作用等生命活动,其余的绝大部分水分通过 蒸腾作用 (填“光合作用”“呼吸作用”或“蒸腾作用”)散失到环境中。
10.(2022·宜昌)2022年6月5日上午,在酒泉卫星发射中心,神舟十四号载人飞船发射任务取得圆满成功。请分析回答问题:
(1)发射塔架旁有一棵榆树,很多人亲切地称它为“树坚强”。在发射塔架还未建成时就已栽下了这棵树,这里夏季炎热、冬季寒冷、全年少雨,“树坚强”有 根系发达 (答一条)等特点适应这样的环境。
(2)“树坚强”经历了一次次火箭升空尾焰高温带来的生死“烤”验,人们总以为它会枯死,但来年春天它又萌发出新芽,长出新叶,这时和其他环境中的树木相比,“树坚强”必须降低图1中的[ C ] 蒸腾 作用。
(3)“碳中和”正渐渐深入人心。某同学认为“碳中和”可通过图1中的某一生理活动来促进,设计了图2所示的装置(注:氢氧化钠溶液可以吸收二氧化碳)进行探究:先将此装置放到黑暗处一昼夜,然后移到阳光下照射几小时后, 乙 装置内的氧气含量高。
(4)为实现“碳中和”,我国大力提倡植树造林,绿色植物在生态系统中扮演 生产者 角色;请写出森林生态系统中的一条食物链: 树→害虫→鸟 。
相关试卷
这是一份2023年浙江省初中科学 一轮复习 第一部分 第5讲 绿色植物的新陈代谢(2) 专题练习,文件包含2023年浙江省初中科学一轮复习第一部分第5讲绿色植物的新陈代谢2专题练习学生版docx、2023年浙江省初中科学一轮复习第一部分第5讲绿色植物的新陈代谢2专题练习教师版docx等2份试卷配套教学资源,其中试卷共22页, 欢迎下载使用。
这是一份2023年浙江省初中科学 一轮复习 第一部分 第4讲 绿色植物的新陈代谢(1) 专题练习,文件包含2023年浙江省初中科学一轮复习第一部分第4讲绿色植物的新陈代谢1专题练习学生版docx、2023年浙江省初中科学一轮复习第一部分第4讲绿色植物的新陈代谢1专题练习教师版docx等2份试卷配套教学资源,其中试卷共18页, 欢迎下载使用。
这是一份2023年浙江省初中科学 一轮复习 第44讲 绿色植物的物质和能量转换实验探究专题 提分作业,文件包含备战2023初中科学一轮复习第44讲绿色植物的物质和能量转换实验探究专题提分作业教师版docx、备战2023初中科学一轮复习第44讲绿色植物的物质和能量转换实验探究专题提分作业学生版docx等2份试卷配套教学资源,其中试卷共11页, 欢迎下载使用。

