

江苏省无锡市江阴市长泾片近三年(2020-2022)七年级下学期期中英语试题分类汇编:书面表达
展开
这是一份江苏省无锡市江阴市长泾片近三年(2020-2022)七年级下学期期中英语试题分类汇编:书面表达,共4页。试卷主要包含了书面表达等内容,欢迎下载使用。
书面表达
江苏省无锡市江阴市长泾片2021-2022学年七年级下学期期中考试英语试题
九、书面表达(本大题共5分)
新冠病毒疫情仍肆虐全球,部分周边学校的学生仍无法复学。在江阴政府的有效控制下,我们有幸在校学习。利用此契机,根据所给提示,以“Be a Gd Student”为题写一篇短文,人人做最好的自己。
要求:1.词数:80词左右(文章开头已给出,不计入总词数);
2.文中不能出现真实姓名、校名等信息;
3.文章必须包含所提供的主要信息,并作适当发挥;
Be a Gd Student
If yu want t be a gd student, I think it is great fr yu t d the fllwing things.
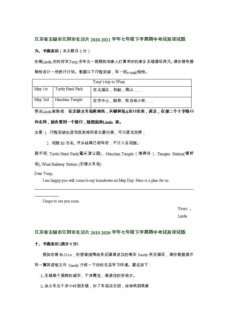
江苏省无锡市江阴市长泾片2020-2021学年七年级下学期期中考试英语试题
九、书面表达(本大题共5分)
你是Linda,你的好友Tny,今年五一假期他和家人打算来你的家乡无锡游玩两天。请你做导游帮他设计一份旅行计划。根据以下行程安排,写一封e-mail给他。
附去Linda家路线:在无锡火车站乘地铁,从堰桥站A出口出来,直走,在第二个十字路口向右转,就会看到一个银行,隔壁就是Linda 家。
注意: 1. 行程安排必须包括表格所含主要内容,可以适当发挥;
2. 词数80左右; 开头结尾已经写好,不计入总词数。
提示词: Turtle Head Park(鼋头渚公园),Nanchan Temple(南禅寺),Yanqia Statin(堰桥站), Wuxi Railway Statin (无锡火车站)
Dear Tny,
I am happy yu will cme t my hmetwn n May Day. Here is a plan fr us. ___________________________________________________________________________________________
I hpe t see yu sn.
Yurs ,
Linda
江苏省无锡市江阴市长泾片2019-2020学年七年级下学期期中考试英语试题
十、书面表达(满分5分)
假如你是Millie,你想等疫情结束后邀请武汉的笔友Sandy来无锡玩,请你根据提示写一篇英语短文向 Sandy介绍一下你的生活学习环境。要点如下:
1.无锡是个美丽的城市,干净整洁,是居住的好地方。
2.坐火车五个多小时到无锡,出了车站往左拐,坐地铁到我家
3.活动安排:带你游览锡惠公园
4.盼望尽快见面
注意:
1. 短文须包含所给内容要点,要求语句通顺,意思连贯;
2. 省略号部分用一到二句话展开合理发挥;
3. 词数 70 个左右,短文的开头已经给出,不计入总词数;
4. 短文必须写在答题卷对应的位置上
Dear Sandy:
I want t tell yu smething abut my hmetwn.
_______________________________________________________________________________________________________________________________________________________________________________________________________________________________________________________________________________________________________________________________________________________________________________________________________________________________________________________________________________________________________________________________________________________________________________________________________________________________________________________________________________________________________
All the best,
Millie
答案:
江苏省无锡市江阴市长泾片2021-2022学年七年级下学期期中考试英语试题
Be a Gd Student
First f all, yu shuld study hard, listen carefully in class and finish yur hmewrk by yurself n time.
Secndly, yu shuld live a clurful life. Yu can learn new skills, read plenty f bks and keep a pet if yu like.
Thirdly, a gd student shuld help peple in need. Yu can be a vlunteer at yur cmmunity centre t help peple arund yu. Yu can als raise mney fr the children in pr areas.
Last but nt least, a healthy bdy is very imprtant fr a gd student, s yu had better enjy sprts like running, jgging and swimming.
If yu can fllw my advice, I am sure yu will always be a gd student in yur life.
江苏省无锡市江阴市长泾片2020-2021学年七年级下学期期中考试英语试题
Dear Tny,
I am happy yu will cme t my hmetwn n May Day. Here is a plan fr us.
On May 1st,we will g t Turtle Head Park. It’s beside Taihu Lake . We will rw a bat and climb the hill in the park. We will (can) enjy fresh air there. On May 2nd , I will shw yu arund Nanchan Temple. It is in the city center. We will (can) d sme shpping and eat lcal fd. I am sure yu will have a gd time.
This is the way t my hme. Yu can take the undergrund at Wuxi Railway Statin. Get ut at Exit A at Yanqia Statin. Walk straight n and turn right at the secnd crssing. Yu will see a bank in frnt f yu. My huse is next t the bank.
I hpe t see yu sn.
Yurs
Linda
江苏省无锡市江阴市长泾片2019-2020学年七年级下学期期中考试英语试题
Dear Sandy:
I want t tell yu smething abut my hmetwn.
Wuxi is a beautiful city. It is clean and tidy.It is a gd place t live.It will take yu mre than five hurs t Wuxi by train. Get ut f the statin, turn left and take the undergrund t my hme. I’ll shw yu arund xihui park and see sme flwer shws. Als we can try sme nice fd and d sme shpping.I am lking frward t meeting yu sn
All the best,
Millie
Tny’s trip t Wuxi
May 1st
Turtle Head Park
在太湖边,划船,爬山……
May 2nd
Nanchan Temple
在市中心,购物,吃当地小吃……
相关试卷
这是一份江苏省无锡市江阴市长泾片近三年(2020-2022)七年级下学期期中英语试题分类汇编:阅读理解,共8页。
这是一份江苏省无锡市江阴市长泾片近三年(2020-2022)七年级下学期期中英语试题分类汇编:完形填空,共3页。试卷主要包含了完形填空等内容,欢迎下载使用。
这是一份江苏省无锡市江阴市长泾片近三年(2020-2022)七年级下学期期中英语试题分类汇编:完成句子,共3页。试卷主要包含了5分), 如果你晕车就不要朝窗外看, 他每天早晨在开满花的公园慢跑, Tm,不要整天吃东西等内容,欢迎下载使用。
