高中英语高考高中英语第一轮复习:代词
展开
这是一份高中英语高考高中英语第一轮复习:代词,共10页。试卷主要包含了人称代词是表示"我", 指示代词表示"那个", 表示 "我自己"等内容,欢迎下载使用。
一、人称代词是表示"我"、"你"、"他"、"她"、"它"、"我们"、"你们"、"他们"的词。人称代词有人称、数和格的变化,见下表:
数 单数 复数
格 主格 宾格 主格 宾格
第一人称 I me we us
第二人称 yu yu yu yu
he him they them
第三人称 she her they them
it it they them
如:He is my friend. 他是我的朋友。
It is me. 是我。
人称代词的用法:
人称代词主格在句中作主语、宾格在句中作宾语。
如: They are playing ftball n the playgrund.
Our teacher tld us an interesting stry.
说明:在复合句中,如果主句和从句主语相同,代词主语要用在从句中,名词主语用在主句中,例如:
When he arrived, Jhn went straight t the bank.
约翰一到就直接去银行了。
说话人出于感情用he/she来代替国家、船只、动物等。(拟人)
如: China is n lnger what she used t be.
She is a fine ship.
Be careful f that dg. He smetimes bites.
3、 we/yu/they有时用来代替一般的人
如: They say that Mr. Brwn is very rich.
据说布郎先生很有钱。
Yu/We shuld keep quiet in the library.
在图书馆应保持安静。
4、人称代词it的特殊用法
代替小孩和婴儿
如: Lk at that pr little child. It has just fallen dwn.
作形式主语或形式宾语
如: It is necessary t buy that dictinary.
I cnsider it imprtant t ask him fr advice.
打电话时用于指人
如: Hell. It is Mary.
用作主语指时间、距离、天气等
如: It is five ’clck.
It is fine tday.
用在强调句型中
如: It is Mary wh helped yu yesterday.
It is a dictinary that I received yesterday.
人称代词的排列顺序
1) 单数人称代词并列作主语时,其顺序为:
第二人称 -> 第三人称 -> 第一人称
yu -> he/she;it -> I
Yu, he and I shuld return n time.
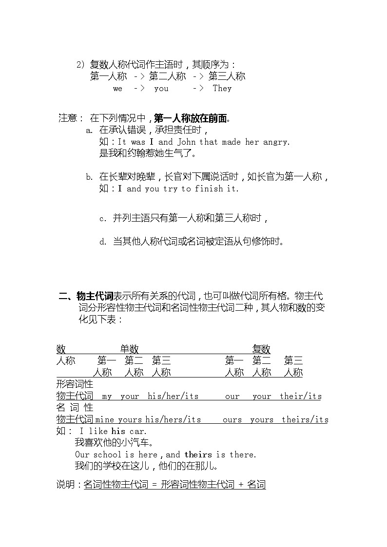
2) 复数人称代词作主语时,其顺序为:
第一人称 -> 第二人称 -> 第三人称
we -> yu -> They
注意: 在下列情况中,第一人称放在前面。
a. 在承认错误,承担责任时,
如:It was I and Jhn that made her angry.
是我和约翰惹她生气了。
b. 在长辈对晚辈,长官对下属说话时,如长官为第一人称, 如:I an 如:I and yu try t finish it.
c. 并列主语只有第一人称和第三人称时,
d. 当其他人称代词或名词被定语从句修饰时。
二、物主代词表示所有关系的代词,也可叫做代词所有格。物主代词分形容性物主代词和名词性物主代词二种,其人物和数的变化见下表:
数 单数 复数
人称 第一 第二 第三 第一 第二 第三
人称 人称 人称 人称 人称 人称
形容词性
物主代词 my yur his/her/its ur yur their/its
名 词 性
物主代词mine yurs his/hers/its urs yurs theirs/its
如: I like his car.
我喜欢他的小汽车。
Our schl is here,and theirs is there.
我们的学校在这儿,他们的在那儿。
说明:名词性物主代词 = 形容词性物主代词 + 名词
如:The watch is mine(= my watch).
三、 指示代词表示"那个"、"这个"、"这些"、"那些"等指示概念的代词。指示代词有this,that,these,thse等。
如: That is a gd idea. 那是个好主意。
this,these表示在时间上或空间上较近的人或物,that, thse 表示在时间上或空间上较远的人或物。
如: This is my desk and that is yurs.
They are busy preparing fr the English test these days.
In thse days they culdn’t g t schl.
this常指后面要讲的事物,有启下的作用;that则指前面讲到过的事物,有承上的作用。
如: I want t tell yu this: the English party will be held n Saturday afternn.
He hurt his leg yesterday. That is why he didn’t cme.
为了避免重复,常用that或thse代替前面已提到过的名词,其后通常接f短语作定语。
如: The weather f Beijing is clder than that f Nanjing.
The ears f a rabbit are lnger than thse f a fx.
说明1:
指示代词this/that在作主语时可指物也可指人,但作其他句子成分时只能指物,不能指人,例如:
(对)That is my teacher. 那是我的老师。( that作主语,指人)
(对)He is ging t marry this girl. 他要和这个姑娘结婚。 (this作限定词) (this作限定词)
(错)He is ging t marry this. (this作宾语时不能指人)
(对)I bught this. 我买这个。 (this指物,可作宾语)
说明2:
That和thse可作定语从句的先行词,但this和 these不能,同时,在作先行词时,只有thse可指人,试比较:
(对) He admired that which lked beautiful.
他赞赏外表漂亮的东西。
(对) He admired thse wh lked beautiful.
他赞赏那些外表漂亮的人。(thse指人)
(错) He admired that wh danced well.
(that作宾语时不能指人)
(对) He admired thse wh danced well.
他赞赏跳舞好的人。(thse指人)
(对) He admired thse which lked beautiful.
他赞赏那些外表漂亮的东西。(thse指物)
四、 表示 "我自己"、"你自己"、"他自己"、"我们自己"、"你们自己"和"他们自己"等的代词,叫做自身代词,也称为"反身代词"。
如: She was talking t herself. 她自言自语。
反身代词的用法:
反身代词可以在句中作宾语,含有“自己”的意思,但在汉语中有时不一定要把“自己”译出来。
如: He can lk after himself.他能照顾他自己。
They enjyed themselves at Disneyland.
他们在迪斯尼乐园玩得很开心。
反身代词可以在句中作同位语,起强调作用,置于名词、代词的后面或句末,表示“自己”、 “亲自”的意思。
如: I myself did all the wrk.
She pened the dr herself.
反身代词还可以构成某些惯用语
如: (all) by neself 独自地;一人地
f neself 自动地,自然而然地
五、 表示相互关系的代词叫相互代词,有each ther(指两者之间) 和ne anther(指三者或三者以上之间)两组,但在运用中,这两组词没什么区别。
如: They lve each ther. 他们彼此相爱。
The three men distrusted ne anther.这三个人互不信任。
六、 疑问代词有wh,whm,whse,what和which等。在句子中用来构成特殊疑问句。疑问代词都可用作连接代词,引导名词性从句(主语从句、宾语从句和表语从句)
如: Tell me wh he is. 告诉我他是谁。
1) 用来构成疑问句。
指 人: wh, whm, whse
指 物: what
既可指人又可指物: which
2) which 和 what 所指的范围不同:what所指的范围是无限 的,的,而which则指在一定的范围内,例如:
eg:Which teachers d yu like best?
你喜欢哪几个老师?
eg: What teachers d yu like best?
你喜欢什么样的老师?
3) what一般用来指物,指人时通常用来询问职业或身份;而
wh多用来询问姓名或血缘关系等。
eg: --What is he?
--He is a lawyer.
--Wh is he?
--He is Tm/my father.
七、 关系代词有wh,whm,whse,that,which,as等,可用作引导定语从句的关联词。它们代表主句中为定语从句所修饰的那个名词或代词(通称为先行词)。
如: He is the man whm yu have been lking fr.
他就是你要找的那个人。
八、 没有明确指定代替任何特定名词或形容词的词叫做不定代词,常用的不定代词如下:
all, any, anther, bth, each, every, either, every, few, little, many, much, n, nne, neither, ne, ther, sme以及由 sme, any, n, every 和 bdy, ne, thing 构成的复合词。
sme和any的用法
①一般用法
sme, any(一些)可与复数可数名词或不可数名词连用。sme一般用于肯定句,any一般用于否定句、疑问句或条件句中。
He has sme Chinese paintings.
Sme like sprts, thers like music.
Ask me if yu have any questins.
D yu have any questins t ask me?
I dn’t knw any f the students.
②特殊用法
sme用在单数可数名词前,表示"某一"
Yu will be srry fr this sme day.
总有一天,你会后悔这件事的。
sme用在表示请求或邀请的问句中,表示期望对方作出肯定回答,如:
Wuld yu like sme bananas?
Culd yu lend me sme mney?
any用于肯定句表示"任何"的意思
Yu may take any f them.
Any child can d that.
sme, any在句中还可作状语,此时它们为副词。sme意为"大约",相当于“abut”,而any则表示程度,意为"稍微"、"丝毫"。
There are sme 3,000 wrkers wrking in the factry.
D yu feel any better tday?
2、many, much
many,much都意为"许多", many + 可数名词,much + 不 可数名词可数名词。
Hw many peple are there at the meeting?
Hw much time has we left?
Many f the wrkers were at the meeting.
Much f the time was spent n learning.
3、few, little, a few, a little
(a) few + 可数名词, (a) little + 不可数名词
a few / a little 为肯定含义,还有一点
few / little 为否定含义,没有多少了。
He has a few friends. 他有几个朋友。
He has few friends. 他几乎没有朋友。
We still have a little time. 我们还有点时间。
There is little time left.几乎没剩下什么时间了。
典型例题:Althugh he 's wealthy,he spends___ n clthes.
A. little B. few C. a little D. a few
答案: A. spend所指的是钱,不可数,只能用little或 a little. 本句为althugh引导的让步状语从句,由句意知后句为否定含义,因此应用little表示几乎不。
4、bth, either, neither, all, any, nne
1) bth (两者都),either (两者中任何一个), neither (两 者都者都不)。以上词使用范围为两个人或物。
Neither f the tw bys is clever.两个男孩都不聪明。
Bth f the tw bys are clever. 两个男孩都很聪明。
Either f the tw bys is clever. 两个男孩都很聪明。
There are flwers n bth sides f the street.
(两岸)
There are flwers n either side f the street.
(岸的两边)
路边长满了野花。
2) all (所有的,全部的人或物),any (任何一个), nne (都不 不)。 以上词使用范围为三者以上。
All the flwers are gne. 所有的花都谢了。
I dn't like any f the flwers. 这些花我都不喜欢。
I like nne f the flwers. 这些花我都不喜欢。
注意:all与nne用法一样。跟单数名词,用单数动词;跟复数名词数名词,用复数动词。
All/ Nne f the students are there.
所有的学生都在那。
All (f) the milk is there.
所有的牛奶都在那。
5.n,nthing,nne
三个词都表示“没有”,n = nt a/any,用来修饰可数名词或不可数名词,通常作定语。nthing表示“没有什么(东西)”,前后没有任何范围限定。nne能代表人和物,它总是用在一定范围内,代替上下文已经出现过的名词,经常与f连用。代替不可数名词作主语时,谓语动词用单数;代替可数名词作主语时,谓语动词用复数。
I have n(= nt any) sisters.
Nthing can stp me ding that.
--What have yu bught?
--Nthing.
--Have yu bught any clthes?
--Nne.
Nne f the girls in ur class like ftball.
相关试卷
这是一份高中英语高考语法知识复习(物主代词+人称代词),共5页。试卷主要包含了物主代词,人称代词等内容,欢迎下载使用。
这是一份高中英语高考高中英语第一轮复习:直接引语和间接引语,共5页。
这是一份高中英语高考高中英语第一轮复习:冠词,共5页。

