2022-2023学年辽宁省大连市九年级上册物理期末专项提升模拟试卷(含解析)
展开2022-2023学年辽宁省大连市九年级上册物理期末专项提升模拟试卷
注意事项
1.请在答题卡上作答,在试卷上作答无效
2.物理试卷共四大题,1-31小题,满分90分。
一、选择题(本题共14小题,每小题2分,共28分)
注意:第1-10小题中,每题只有一个选项正确。
1.通常情况下,塑料属于
A.导体 B.绝缘体 C.超导体 D.半导体
2.教室里的日光灯的额定功率接近
A.400W B.40W C.40J D.40kW
3.用丝绸摩擦过的玻璃棒靠近一个轻质小球,小球被吸引,则小球
A.可能不带电 B.一定带负电 C.一定带正电 D.一定不带电
4.柴油机与汽油机相比,下列说法错误的是
A.柴油机有喷油嘴没有火花塞 B.柴油机吸气冲程进入汽缸的只有空气
C.柴油机效率更低一些 D.压缩冲程中,柴油机缸内气体被压缩程度更大
5.关于导体电阻,下列说法正确的是
A.导体的电阻与通过导体的电流无关 B.导体两端的电压为零时,导体电阻为零
C.只增加导体的横截面积,导体的电阻增大 D.铜导线的电阻比铁导线的电阻小
6.下列做法中,符合安全用电原则的是
A.用湿抹布擦拭插座 B.更换灯泡时先切断电源
C.搬动正在通电的电器 D.可在电线上晾晒衣服
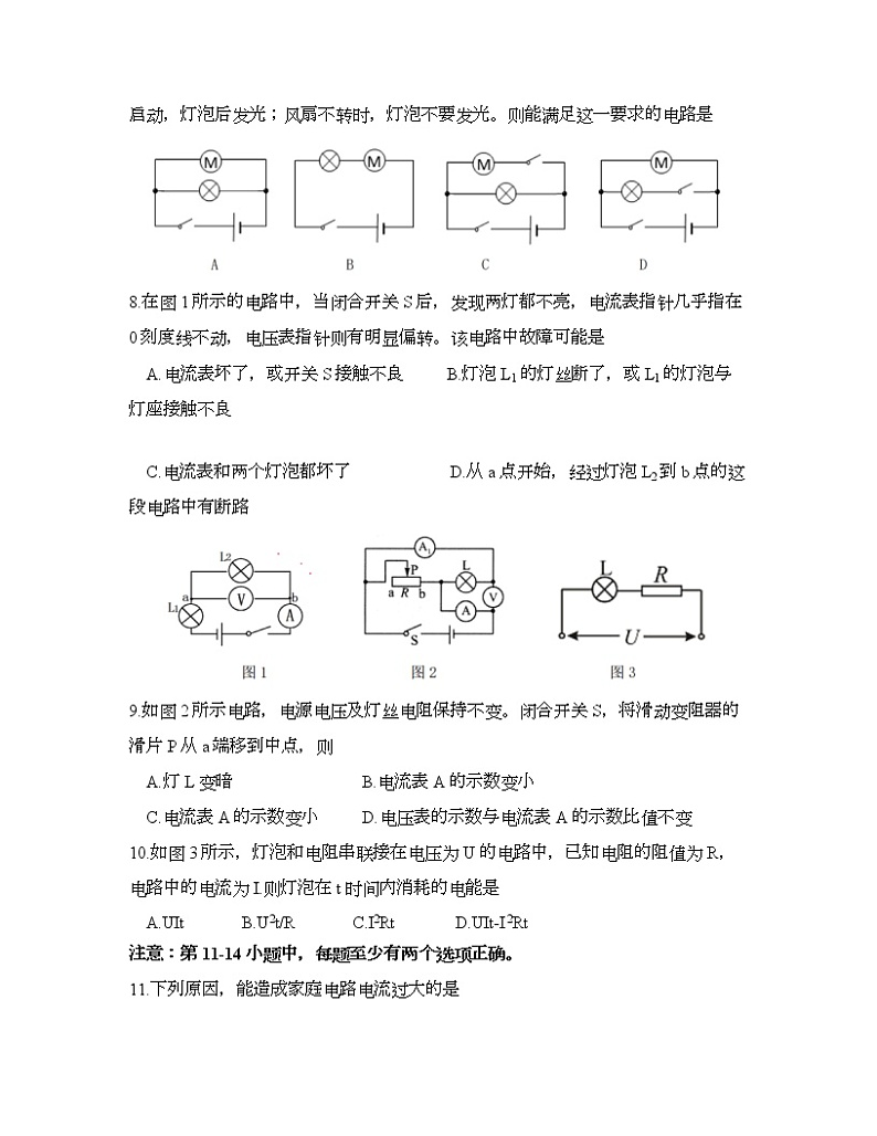
7.投影仪的光源灯泡发光时必须用风扇降温。为了保证灯泡不被烧坏,要求带动风扇的电动机先
启动,灯泡后发光;风扇不转时,灯泡不要发光。则能满足这一要求的电路是
8.在图1所示的电路中,当闭合开关S后,发现两灯都不亮,电流表指针几乎指在0刻度线不动,电压表指针则有明显偏转。该电路中故障可能是
A.电流表坏了,或开关S接触不良 B.灯泡L1的灯丝断了,或L1的灯泡与灯座接触不良
C.电流表和两个灯泡都坏了 D.从a点开始,经过灯泡L2到b点的这段电路中有断路
9.如图2所示电路,电源电压及灯丝电阻保持不变。闭合开关S,将滑动变阻器的滑片P从a端移到中点,则
A.灯L变暗 B.电流表A的示数变小
C.电流表A的示数变小 D.电压表的示数与电流表A的示数比值不变
10.如图3所示,灯泡和电阻串联接在电压为U的电路中,已知电阻的阻值为R,电路中的电流为I.则灯泡在t时间内消耗的电能是
A.UIt B.U2t/R C.I2Rt D.UIt-I2Rt
注意:第11-14小题中,每题至少有两个选项正确。
11.下列原因,能造成家庭电路电流过大的是
A.家用电器的总功率过大 B.两孔插座中的两根导线相碰
C.控制照明灯的开关中的两根导线相碰 D.照明灯的灯座中的两根导线相碰
12.关于热值和热机效率,下列说法正确的是
A.燃料燃烧越充分,燃料的热值越大 B.热机排出废气温度越高,热机的效率越低
C.热值和热机效率都只与燃料种类有关 D.热机里燃料燃烧越充分,热机效率越高
13.如图所示,几个同学在只有电流表或电压表时(电源电压未知),利用一个已知阻值的电阻R0设计了四个测未知电阻Rx的电路,其中可行的是
14.图4所示的电路中,电源电压不变。闭合开关,将滑动变阻器的滑片P从a端向b端滑动的过程中,电压表V1的示数变化量为△U1,电压表V2的示数变化量是△U2,电流表A的示数变化量是
△I。则下列说法正确的是
A.△U1>△U2 B.△U1和△I的乘积不变 C.△U1=△U2 D.△U1和△I的比值不变
二、填空题(本愿共9小题,每小题2分,共18分)
15.将苹果放在纸箱里,在箱外就能闻到苹果的香味,这说明分子在不停地__________。苹果很难
被掰开,这说明分子间有__________(选填“引力”或“斥力”)。
16.在一个闭合电路的电源外部电流的方向是从电源__________(填“正极到负极”或“负极到正极”);金属导体中的电流方向与自由电子移动方向__________(填“相同”或“相反”)。
17.把R1=5Ω和R2=20Ω的两个电阻并联在电路中,它们的总电阻是__________Ω,R1两端电压与R2两端电压之比是__________。
18.我国家庭电路的电压是__________V,而经验证明,只有不高于__________V的电压对人体才是
安全的,所以在生活中我们要注意安全用电。
19.某导体的阻值为10Ω,两端电压为5V时,通过的电流为__________A,若它两端电压为0,则它的电阻为__________Ω。
20.如图5所示,将“6V 3W”的灯L1和“6V 6W”的灯L2串联在同一个电路中,假设灯丝电阻值不随温度的变化而变化,现要使其中一盏灯长时间正常发光,则电源电压是__________V,电路的总功率是__________W。
21.在图6所示的电路中,当开关S断开,甲、乙两表均为电流表时,两表示数之比为I甲:I乙=3:4:当开关S闭合,甲、乙两表均为电压表时,两表示数之比U甲:U乙=___________,此时R1和R2消耗的功率之比P1:P2=__________。
22.请根据要求连接如图7所示的实物图。要求:灯L1与L2并联,开关S,控制所有用电器;开关
S2控制L2。
23.某家庭电路进户线和各元件如图8所示,请将家庭电路的连接完整。
三、计算题(本题共3小题,共20分)
24.(6分)一间教室里空气的质量约为200kg。冬季取暖时,该教室内的空气由10℃升高到25℃。[空气的比热容约为1×103J/(kg·℃)]。求:
(1)空气吸收的热量是多少?
(2)如果这些热量由烧煤来提供,煤完全燃烧放出的热量有25%被空气吸收。那么至少需要燃
烧多少千克的煤?(q煤=3×107J/kg)
25.(7分)如图9所示,一个白炽灯上标有“20V 10W”字样,电源电压恒为20V(设灯丝电阻不
变)。
试求:(1)电灯的额定电流 (2)电灯的电阻
(3)当开关S1、S2,都闭合时,电路的总功率为14W,电阻R的阻值多大?
26.(7分)图10是某实验小组设计的加热器的简化电路图。R1、R2是发热电阻,R阻值是15Ω,电源电压是12V。该加热器有高温和低温两个挡位,低温挡的电功率是6W。试求:
(1)低温挡时,电路中的电流是多少?(2)R1的电阻是多少?(3)高温挡时的电功率是多少?
四、综合题(本题共5小题,共24分)
27.(3分)如图11所示的白炽灯,用久后灯丝被烧断了,轻轻摇动灯泡,使断了的灯丝重新搭接在一起。把这盏灯重新接入电路,发现灯丝的搭接处比其他部分更亮一些。请解释这个现象。
28.(5分)在“探究比较不同物质的吸热能力”的实验中,某同学用两个相同的装置做了如图12
甲所示的实验。
(1)在两个相同的烧杯中应加入初温相同、___________相同的水和煤油。
(2)选用相同酒精灯加热的目的是:使水和煤油在相同时间内___________。
(3)实验记录数据如下表所示。两种液体相比较,升温比较快的是___________进一步分析可知
___________的吸热能力更强。
时间t/min | 0 | 1 | 2 | 3 | 4 | 5 | 6 | …… |
水的温度t1/℃ | 25 | 26 | 27 | 28 | 29 | 30 | 31 | …… |
煤油的温度t2/℃ | 25 | 27 | 29 | 31 | 33 | 35 | 37 | …… |
(4)若另一位同学用图12乙的实验装置进行实验,与图12甲的实验装置相比,更容易控制___________相同。
29.(6分)小红在探究“小灯泡发光时的亮度与电功率的关系”的实验中,所用的器材:两节干电
池,额定电压是2.5V的小灯泡、电流表、电压表、滑动变阻器、开关各一个,导线若干。实验电路如图13所示。
(1)连好电路后,开关闭合前应将滑动变阻器的滑片移动到___________接线柱那一端。(选填“a”
或“b”)
(2)闭合开关,发现灯泡不亮,电压表示数很小。接下来应进行的操作是___________(只有一个选项正确)
A.更换小灯泡 B.检查电路是否断路
C.移动滑动变阻器滑片,观察灯泡是否发光 D.更换电源电池
(3)解决问题后,小红调节滑动变阻器的滑片,当电压表的示数为2.5V时,电流表示数如图14
所示,通过小灯泡的电流是___________ A,小灯泡的电功率为___________W。
(4)小刚在做该实验时,用数量和规格均满足实验要求的定值电阻代替了滑动变阻器。请分析说
明用定值电阻代替滑动变阻器做实验的两点不足。①___________;②___________。
30.(5分)小明知道导体中的电流与导体两端电压和电阻有关。在“探究导体中的电流与电压的关
系”实验中,实验器材有:电源、电流表、电压表、滑动变阻器、定值电阻、开关各一个,导线若干。
(1)画出实验用的电路图。
(2)实验中,为了确定电阻两端电压的取值范围,正确的操作是:___________。
实验次数 | 1 | 2 | 3 | 4 | 5 | 6 |
电阻R/Ω | 5 | |||||
电压U/V | 0.4 | 0.8 | 1.2 | 1.6 | 2.0 | 2.4 |
电流I/A | 0.08 | 0.16 | 0.24 | 0.32 | 0.40 | 0.48 |
(3)实验获得的数据见下表,请在方格纸上画出电流I与电压U的关系图象。
(4)根据图象可得出的探究结论是_________________________________。
31.(5分)已知电流通过导体产生的热量与电流、电阻和通电时间有关。在探究它们之间的关系
时,可供选择的实验器材有:稳压电源、开关、导线若干:六个如图15所示的实验装置
容器内电阻丝的阻值分别为5Ω、5Ω、10Ω、10Ω、10Ω、15Ω。
(1)此实验装置通过比较______________________来反映空气温度的变化。
(2)为了便于比较电阻丝产生热量的多少,透明容器中应该密封装入质
量相等且 ______________________相同的空气。
(3)在某次实验发现:通电一段时间后发现U形管两边液面未发生变
化,则出现该现象的原因可能是______________________。
(4)在探究“电流通过导体产生的热量与电阻的关系”时,该同学设计
的记录实验信息的表格如下表,请将表格中①、②、③、④的内容填写完整。
①___________②___________③___________④___________
实验次数 | / | / | ① | / | / |
1 |
/
|
/
| ② | / | / |
2 | ③ | / | / | ||
3 | ④ | / | / |
2022-2023学年辽宁省大连市九年级上册物理期末专项突破模拟试卷(含解析): 这是一份2022-2023学年辽宁省大连市九年级上册物理期末专项突破模拟试卷(含解析),共9页。试卷主要包含了选择题,填空题,计算题,综合题等内容,欢迎下载使用。
2022-2023学年辽宁省北票市九年级上册物理期中专项提升模拟试卷(含解析): 这是一份2022-2023学年辽宁省北票市九年级上册物理期中专项提升模拟试卷(含解析),共6页。试卷主要包含了选择题,填空题,作图题,实验与探究题,计算题等内容,欢迎下载使用。
2022-2023学年辽宁省北票市九年级上册物理期末专项提升模拟试卷(含解析): 这是一份2022-2023学年辽宁省北票市九年级上册物理期末专项提升模拟试卷(含解析),共8页。试卷主要包含了选择题,填空题,简答题,作图,计算题等内容,欢迎下载使用。

