还剩126页未读,
继续阅读
【极品】132页!高考物理易错题最佳总结
展开
这是一份【极品】132页!高考物理易错题最佳总结,共129页。
相关试卷
【极品】126页!高考物理模拟仿真卷:
这是一份【极品】126页!高考物理模拟仿真卷,共120页。
2020-2021学年第一章 运动的描述综合与测试同步练习题:
这是一份2020-2021学年第一章 运动的描述综合与测试同步练习题,共4页。
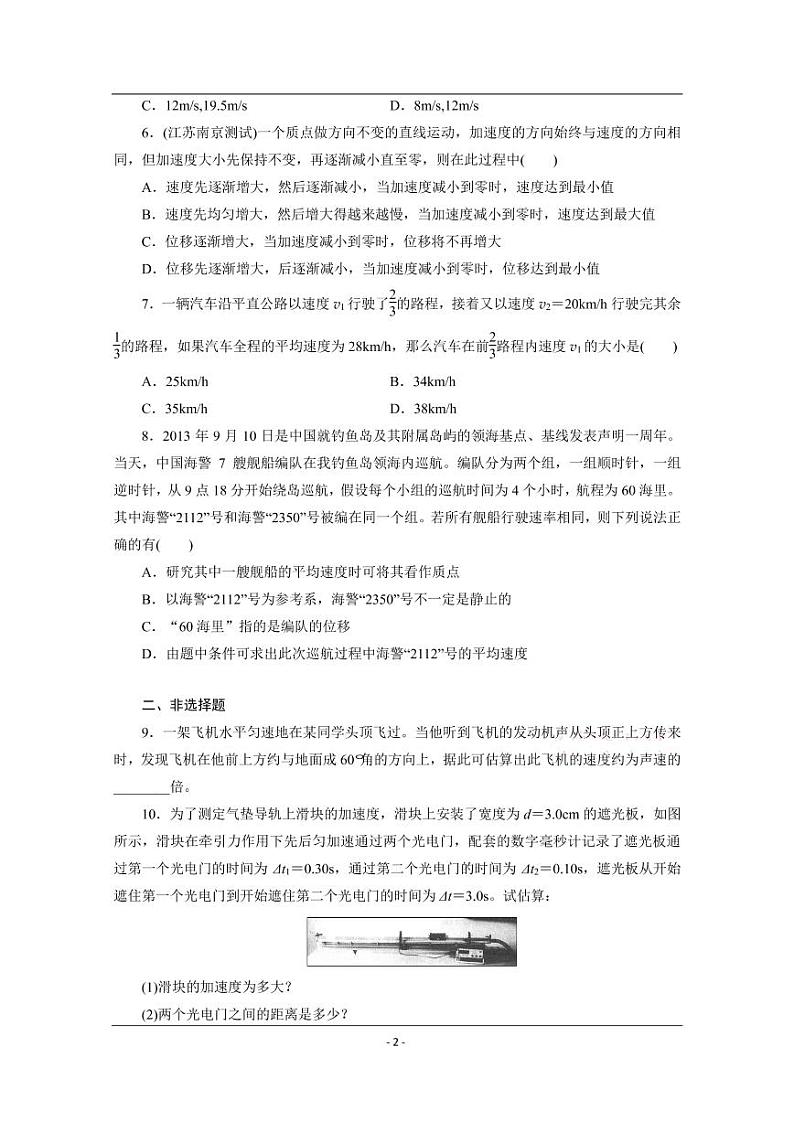
高中物理易错题归纳总结:
这是一份高中物理易错题归纳总结,共23页。试卷主要包含了重分别为G1等内容,欢迎下载使用。

