所属成套资源:2023鄂尔多斯一中高一上学期期末考试(新)及答案(九科)
2023鄂尔多斯一中高一上学期期末考试生物含解析
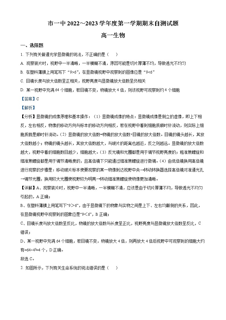
展开
市一中2022~2023学年度第一学期期末自测试题高一生物一、选择题1. 下列有关普通光学显微镜的说法,不正确的是( )A. 观察装片时,视野中一半清晰,一半模糊不清,原因可能是切片厚薄不均,导致透光不均匀B. 在塑料薄膜上用笔写下“9>6”,在显微镜视野中观察到的图像应是“9<6”C. 目镜长度与放大倍数呈正相关,视野亮度与显微镜放大倍数呈负相关D. 某一视野中充满64个细胞,若目镜不变,物镜放大4倍,则该视野可观察到约4个细胞2. 如图所示,下列有关生命系统的说法错误的是( )A. 图中所有细菌组成一个种群B. 光能、CO2、H2O、N2也是图中生命系统重要的组成部分C. 图中所示的生物都具有细胞膜和细胞质,体现了细胞的统一性D. 与细菌相比,绿色植物特有生命系统结构层次是组织、器官3. 拟南芥是遗传学研究常用的一种模式植物。该植物的根中有一种细菌S,该细菌能提高拟南芥的耐盐能力。下列叙述错误的是( )A. 拟南芥与细菌S的遗传物质中都不含核糖和尿嘧啶B. 拟南芥吸收微量元素P用于合成核苷酸、磷脂等化合物C. 细菌S可能通过提高拟南芥根部细胞的细胞液浓度来提高其耐盐能力D. 核糖体是拟南芥与细菌S共有的一种含核糖核酸的细胞器4. 如图表示某植物生长速率与培养液中A、B两种矿质元素的含量关系,下列分析不正确的是( )A. 组成植物细胞的各种元素大多以化合物形式存在B. A、B为植物生长的必需矿质元素C. 该植物生长所需B元素多于A元素D. 当元素A含量高于a时,随该元素含量升高植物生长速率增大5. 大多数植物种子的贮藏物质以脂肪(油)为主,并储存在细胞的油体中。种子萌发时,脂肪水解生成脂肪酸和甘油,然后脂肪酸和甘油分别在多种酶的催化下形成葡萄糖,最后转变成蔗糖,并转运至胚轴供给胚生长和发育,如图所示。下列说法正确的是( )A. 与糖类相比,相同质量的脂肪氧含量更高,彻底氧化分解释放出的能量更多B. 脂肪最后转变为蔗糖,蔗糖可被水解,产物为葡萄糖C. 生物体内的糖类多数以多糖的形式存在,油料种子萌发时,自由水/结合水的比值会增加D. 油料种子萌发初期(光合作用出现之前),干重会先增加,其原因是早期由于大量脂肪转变为蔗糖,蔗糖的氮元素含量高于脂肪,导致干重增加6. 某蛋白质相关数据如下表所示。若R基上的羧基和氨基不会脱水形成肽键,则下列有关叙述正确的是( )氨基酸数目128R基上的氨基数16游离氨基的总数19游离羧基的总数18 A. R基上的羧基有17个B. 该蛋白质水解时,水分子中的氧参与形成氨基C. 该蛋白质含3条肽链,含125个—CO—NH—D. 合成一分子该蛋白质时脱去水的分子量为22687. 钙在骨骼生长和肌肉收缩等过程中发挥重要作用。晒太阳有助于青少年骨骼生长,预防老年人骨质疏松。下列叙述不正确的是( )A. 细胞中有以无机离子形式存在的钙B. 钙能给细胞提供能量所以促进骨骼生长和肌肉收缩C. 适当补充维生素D可以促进肠道对钙的吸收D. 人体血液中钙离子浓度过低易出现抽搐现象8. 下图为核酸的基本组成单位的模式图,下列说法错误的是( )A. 若③是胸腺嘧啶,则该核苷酸一定是胸腺嘧啶脱氧核糖核苷酸B. 蓝细菌细胞内的②有2种C. 人体细胞中核酸彻底水解可得到6种小分子化合物D. DNA病毒中A、G、C三种碱基只能构成3种核苷酸9. “检测生物组织中的糖类、脂肪和蛋白质”实验中,以下说法正确的是( )A. 鸡蛋蛋清液容易引起试管挂壁而难以清洗,可用熟蛋白捣碎制成悬液代替B. 在检测还原糖时,马铃薯块茎颜色浅,富含还原糖,是理想的实验材料C. 在检测蛋白质时,将B液换用0.05g/mL的CuSO4溶液增强实验效果D. 在检测脂肪时,用刀片刮取花生种子后涂抹到装片上可降低徒手切片难度,所以该方法比切片观察好10. 下列关于细胞膜成分和结构探索历程的说法,错误的是( )A. 最初通过对现象的推理分析得出细胞膜是由脂质组成的B. 流动镶嵌模型认为蛋白质分子在膜中的分布是不均匀的C. 通过荧光标记的小鼠细胞和人细胞融合实验,可得出蛋白质在磷脂中的排列方式D. 可用牛的成熟红细胞进行细胞膜的化学成分提纯和研究11. 在“观察叶绿体和细胞质流动”的实验中,先将黑藻放在光照、温度等适宜条件下预处理培养,然后进行观察。相关叙述正确的是( )A. 适宜光照、温度条件下培养黑藻,细胞代谢增强、细胞质流动加快B. 观察细胞质流动实验操作过程:取黑藻幼嫩小叶→染色→制片→观察C. 在高倍镜下可观察到叶绿体中的基粒由类囊体堆叠而成D. 显微观察到的细胞质环流方向与实际环流方向相反12. 以下有关细胞结构的叙述错误的是( )A. 线粒体内膜向内折叠增大生物膜面积,为呼吸作用相关的酶提供附着位点B. 若某细胞器含有色素,则该细胞器不一定能吸收、传递和转化光能C. 中心体与洋葱根尖细胞的有丝分裂有关D. 功能越复杂的细胞膜,往往蛋白质的种类和数量就越多13. 分子伴侣是生物体内广泛存在的一类蛋白质,从多个方面参与维持蛋白质的稳态,而本身不参与组成终产物,某分子伴侣X的作用机理如图所示。下列说法正确的是( )A. 蛋白质的正常折叠、装配都需要分子伴侣X的参与B. 分子伴侣X发挥作用的场所可能是细胞内的核糖体C. 分子伴侣X既能识别正常蛋白质,也能识别异常蛋白质D. 分子伴侣X的结构发生损伤,可能会导致某些疾病的发生14. 关于细胞的物质输入和输出的叙述错误的是( )A. 细胞膜的选择透过性与脂质和蛋白质都有关系B. 由载体和通道介导的物质跨膜运输都有饱和性C. 胞吞、胞吐的过程不需要蛋白质的参与D. 植物细胞对无机盐的选择性吸收与核糖体有关15. 生物的体细胞能够分裂的次数是有限的,衰老死亡是细胞正常的生命现象。为研究决定细胞衰老的是细胞核还是细胞质,你认为正确的实验方案应是( )A. 去掉细胞核,观察单独的核、质存活情况B. 核移植,并进行动物克隆,观察克隆动物的生活年限C. 将完整年幼和年老的细胞融合,观察重组细胞衰老的情况D. 交换年幼和年老细胞的细胞核,观察交换后细胞的衰老情况16. 核孔复合体是核内外物质转运的通道,结构如图所示。大分子物质与核孔复合体中的中央运输蛋白上的受体结合,从而实现“主动转运”过程。下列叙述错误的是( )A. 胞间连丝和核孔都是信息交流与物质运输的通道B. 人体成熟的红细胞中核孔数目较少,影响到核内外的信息交流C. 若中央运输蛋白的空间结构发生改变,可能会影响RNA运出细胞核D. 大分子物质与中央运输蛋白的识别与转运,体现了核孔控制物质进出的选择性17. 下列关于细胞结构与功能的叙述,正确的是( )A. 细胞骨架与细胞膜的基本骨架成分相同,但功能不同B. 正常生理状态下,溶酶体也会分解细胞自身的结构C. 内质网膜可与高尔基体膜、细胞膜直接相连,有利于细胞内物质的运输D. 细胞核是遗传信息库,是细胞遗传和代谢的中心18. 水生动物的卵母细胞在清水中不易涨破,但其红细胞在清水中却容易涨破。进一步研究发现,红细胞快速吸水与细胞膜上的水通道蛋白CHIP28有关,若用抑制剂抑制该蛋白质的活性,红细胞就不易涨破。下列相关叙述正确的是( )A. 水通道蛋白CHIP28的合成与加工均在核糖体上完成B. 水生动物的红细胞吸收水分的方式是主动运输C. 水生动物的卵母细胞中不含有控制水通道蛋白CHIP28合成的基因D. 可通过向水生动物的卵母细胞膜上插入水通道蛋白CHIP28验证其功能19. 下列关于植物细胞质壁分离实验的叙述,正确的是( )A. 与白色花瓣相比,采用红色花瓣不利于实验现象的观察B. 用黑藻叶片进行实验时,叶绿体的存在不会干扰实验现象的观察C. 用紫色洋葱鳞片叶外表皮不同部位观察到的质壁分离程度相同D. 紫色洋葱鳞片叶外表皮细胞的液泡中有叶绿素,有利于实验现象的观察20. 如图为两种小分子物质(甲、乙)跨膜运输方式的运输速率与浓度差的关系,两种物质分子的运输都与能量供应无关。下列叙述错误的是( )A. 物质甲可以表示性激素,物质乙可以表示葡萄糖分子B. 两种物质分子的运输动力来自细胞膜内外侧物质的浓度差C. 使用蛋白变构剂处理对物质甲的运输无影响,而物质乙运输速率会降低D. 物质乙顺浓度梯度运输过程需与转运蛋白结合21. 如图为细胞膜结构及物质跨膜运输方式示意图,①-④表示构成膜结构的物质,a-d表示跨膜运输的物质,下列叙述正确的是( )A. 细胞膜的功能只与①②④有关B. a物质不是O2,d物质可能是CO2C. ③是细胞膜的基本支架,是双层膜D. 氨基酸进入肝细胞的过程,可用c表示22. 下列关于酶的本质的探索历程说法正确的是( )A. 斯帕兰扎尼通过“肉块消失”实验证明了胃蛋白酶的存在B. 毕希纳利用丙酮做溶剂从刀豆种子中提取了脲酶C. 巴斯德通过显微镜观察提出酿酒中的发酵是由于存在酵母菌D. 萨姆纳证明了酶的化学本质都是蛋白质23. 下列有关酶的叙述正确的是( )A. 酶的催化效率比无机催化剂的高是因为酶能降低反应的活化能B. 酶都是在核糖体上合成的C. 在最适温度和最适pH的条件下,酶对细胞代谢的调节作用最强D. 酶的专一性是指一种酶只能催化一种或一类化学反应24. 以下对“比较过氧化氢在不同条件下的分解”实验结果的分析,正确的是( )A. 在过氧化氢酶作用下,过氧化氢分解最快,是因为加的肝脏研磨液浓度高于FeCl3溶液B. 3.5%的FeCl3催化过氧化氢分解的速率慢是因为其为过氧化氢的分解提供的能量更少C. 该实验的自变量是反应的不同条件,因变量是过氧化氢的分解速率D. 如果将四支试管都放在100℃水浴中,加肝脏研磨液的试管反应速率仍为最快25. 进行生物实验时,正确选择实验材料、工具和方法,是得出正确结论的前提,下列选择合理的是( )A. 研究分泌蛋白的形成过程--荧光标记法B. 观察细胞质的流动--黑藻幼嫩的根C. 探究植物细胞的失水和吸水--洋葱根尖分生区细胞D. 观察线粒体的嵴--电子显微镜26. 神经肽Y是一种广泛存在于中枢和外周神经系统的激素,它是由36个氨基酸分子组成的一条肽链,与动物摄食行为和血压调节有密切关系。下图是神经肽Y的部分氨基酸组成示意图。下列说法正确的是( )A. 已知组成神经肽Y的11种氨基酸中Glu有4个,其R基为-CH2-CH2-COOH,则一分子神经肽Y至少含有45个氧原子B. Glu微溶于水,而Ala易溶于水,这种差异是由氨基酸的空间结构不同引起的C. 神经肽Y的合成过程中会脱去4个水分子,形成4个肽键D. 神经肽Y在生物体内具有重要作用,揭示了蛋白质具有运输、调节、催化等功能27. 用差速离心法分离出某哺乳动物细胞的甲、乙、丙三种细胞器,经测定其中三种有机物的含量如图所示。以下有关说法不正确的是( )A. 细胞器乙可能是内质网、高尔基体或者是溶酶体B. 细胞器甲是细胞的动力车间,往往在细胞内代谢旺盛的部位集中分布C. 细胞器甲、乙、丙的膜参与构成细胞的生物膜系统D. 核仁参与细胞器丙的形成,细胞器甲可为其提供能量28. 细胞自噬过程中,内质网产生膜泡包围细胞内容物,形成自噬体。之后,自噬体与溶酶体或液泡融合,自噬体内物质被水解,以实现细胞内物质的循环。科学家观察野生型酵母菌与液泡水解酶缺陷型酵母菌在饥饿状态下的区别,得到下图所示结果。下列相关推测错误的是( )A. 自噬体膜与溶酶体膜或液泡膜可以发生转化B. 通过细胞自噬可以获得维持生存所需的物质和能量C. 饥饿状态下,液泡水解酶缺陷型酵母菌比野生型酵母菌的存活时间更长D. 自噬体和液泡准确地定位、移动等过程与细胞骨架有关29. 下列关于线粒体和叶绿体的说法正确的有几项( )①有叶绿体的细胞一般是植物细胞②所有植物都有叶绿体③绿色植物的所有细胞都有叶绿体④有线粒体的细胞才能进行有氧呼吸⑤有叶绿体的细胞才能进行光合作用⑥光合作用的主要场所是叶绿体⑦叶绿体和线粒体都有能量转换的作用A. 一项 B. 两项 C. 三项 D. 四项30. 图甲是人的红细胞处在不同浓度的NaCl溶液中,红细胞的体积(V)与初始体积(V0)之比的变化曲线;图乙是某植物细胞在一定浓度的KNO3溶液中细胞失水量的变化情况。有关叙述不正确的是( )A. 图甲中150mmol•L﹣1NaCl溶液不影响人红细胞的功能B. 图甲中显示可用小于100mmol•L﹣1NaCl溶液处理人红细胞制备纯净细胞膜C. 图乙中OA段,细胞的吸水能力逐渐增强D. 图乙中AB段细胞仍在失水,B点后开始吸水31. 用2mol•L﹣1的乙二醇溶液和2mol•L﹣1的蔗糖溶液分别浸泡取自同一部位的植物表皮。每隔相同时间在显微镜下测量视野中若干个细胞的长度x和原生质体长度y(如图1),并计算x/y的平均值,得到图2所示结果。对结果曲线分析中不正确的是( )A. 2mol•L﹣1的乙二醇溶液和2mol•L﹣1的蔗糖溶液渗透压不同B. b点前表皮细胞的吸水能力逐渐增大C. c点后表皮细胞发生质壁分离的复原D. 乙二醇溶液中,原生质体的体积变化与乙二醇进入细胞有关32. 胃内的酸性环境是通过H+-K+泵维持的。人进食后,胃壁细胞质中含有H+-K+泵的囊泡会转移到细胞膜上。胃壁细胞通过H+-K+泵催化ATP水解释放能量,向胃液中分泌H+同时吸收K+。细胞内K+又可经通道蛋白顺浓度进入胃腔。下列分析不正确的是( )A. H+-K+泵同时具有酶的催化和载体蛋白的转运功能B. H+-K+泵专一性转运两种离子与其结构的特异性有关C. H+和K+在胃壁细胞中的跨膜运输方式均需消耗能量D. 抑制H+-K+泵功能药物可用来有效的减少胃酸的分泌33. 下图为小肠上皮细胞的结构和部分功能示意图,细胞膜的皱褶在细胞表面形成许多面向肠腔的微绒毛,微绒毛上具有Na+-葡萄糖同向共运载体(SGLT1),Na+经SGLT1由胞外顺浓度梯度转运至胞内的同时葡萄糖由胞外逆浓度梯度转运至胞内。基底膜上有葡萄糖转运体(GLUT2)和Na+-K+泵。下列相关叙述不正确的是( )A. 微绒毛增大了小肠上皮细胞对H2O和其他营养物质的吸收面积B. 由图可知小肠上皮细胞对H2O的吸收可通过自由扩散,对K+的吸收是主动运输C. SGLT1顺浓度梯度转运Na+进入细胞的同时,将葡萄糖逆浓度梯度转运进细胞中,Na+外排需要消耗ATPD. 葡萄糖经主动运输进入小肠上皮细胞由ATP直接供能,经协助扩散进入组织液34. 科学家利用果蝇幼虫某细胞作为研究系统,发现必需氨基酸摄入不足是造成营养不良人群患上脂肪肝的“罪魁祸首”。当必需氨基酸匮乏时,肝细胞中的E3泛素连接酶Ubrl会失活,不能催化脂滴保护蛋白Plin2的泛素化降解(某蛋白连接上泛素后即可被降解),从而造成脂肪肝。下列叙述不正确的是( )A. 必需氨基酸不能来自非必需氨基酸的转化,必须从外界环境中获取B. Ubrl在催化Plin2的泛素化降解过程中为Plin2提供能量C. Plin2不能降解可能会抑制脂肪的分解,导致肝脏脂肪堆积D. Ubr1可能是必需氨基酸受体,能与必需氨基酸结合并被激活35. 为探究影响酶活性的因素、验证酶的专一性和高效性等,某同学设计了4套方案,如表所示。下列相关叙述,正确的是( )方案催化剂底物pH温度①胰蛋白酶蛋白块不同pH室温②淀粉酶淀粉、蔗糖适宜适宜③蛋白酶蛋白质适宜不同温度④过氧化氢酶、氯化铁溶液过氧化氢强酸性室温 A. 方案①的目的是探究pH对酶活性的影响,自变量是酶的种类B. 方案②的目的是验证淀粉酶的专一性,可用碘液检测C. 方案③的目的是验证温度对酶活性的影响,不可用双缩脲试剂检测D. 方案④的目的是验证酶的高效性,加酶的一组产生气泡数较多二、非选择题36. 生物体中某些有机物及元素组成如下图。其中x、y代表化学元素,a、b、c、d代表不同的有机小分子,A、B、C、D、E代表不同的生物大分子。请据图分析回答下列问题:(1)在真核生物体内, A、B、D中可能具有催化作用的是__________。胰岛素与血红蛋白功能不同,从分子结构角度分析其原因可能是____________。某些物理或化学因素可以导致蛋白质变性,通常变性的蛋白质易被蛋白酶水解,原因是___________。(2)若A为动物特有的储能物质,则a表示的物质____________。(3)y代表________元素,C的作用是_________________。(4)若d为胆固醇,其作用是______________,在人体内还参与血液中脂质的运输;胆固醇与蛋白质结合形成LDL(一种脂蛋白),通过__________方式进入人体细胞。37. 2013年诺贝尔生理医学奖授予了发现细胞内部囊泡运输调控机制的三位科学家。甲图表示细胞通过形成囊泡运输物质的过程,乙图是甲图的局部放大。不同囊泡介导不同途径的运输。图中①~⑤表示不同的细胞结构,请分析回答以下问题([ ]内填数字)(1)囊泡膜和细胞膜的主要成分一样,都有_________。 囊泡膜与细胞膜、细胞器膜和核膜等共同构成细胞的__________________。(2)以细胞“货物”分泌蛋白——胰岛素为例:首先在某一种细胞器上合成了一段肽链后,这段肽链会与该细胞器一起转移到[③]__________上继续合成,如甲图所示,包裹在囊泡中离开到达[ ]__________并与之融合成为其一部分,其中的蛋白质再进一步加工、折叠。然后由该囊泡转运到细胞膜,最后经过乙图所示过程与细胞膜融合,分泌到细胞外。乙图中的囊泡能精确地将细胞“货物”(胰岛素)运送到细胞膜,据图推测其原因是囊泡膜上的蛋白质A可以和细胞膜上的_________特异性识别并结合,此过程体现了细胞膜具有__________________的功能;已知囊泡Y内“货物”为水解酶,由此推测细胞器⑤是_________。(3)题(2)描述的分泌蛋白的合成与分泌途径中涉及三种具膜的细胞结构,即③、④、细胞膜(用字母a表示)。在从“肽链合成后(变化前)”到“分泌到细胞外(变化后)”的过程中它们的膜面积会发生一定的变化波动,但三者的膜面积总和维持相对稳定。请依据题意参照“变化前”膜面积的直方图绘制“变化后”各膜的直方图。38. 如图一所示是生物膜的流动镶嵌模型及物质跨膜运输示意图,其中离子通道是一种通道蛋白,通道蛋白是横跨细胞膜的亲水性通道,允许适当大小的离子顺浓度梯度通过,①②③④代表不同的运输方式。图二表示物质通过膜的运输速率(纵坐标)随环境中O2浓度(横坐标)的变化。请仔细观察图示并回答相关问题。(1)鲨鱼体内能积累大量的盐,盐分过高时就要及时将多余的盐分排出体外,经研究,鲨鱼体内多余的盐分是经②途径排出的,那么其跨膜运输的方式是__________。(2)图二与图一中的_______代表的物质运输方式一致。图中曲线出现BC段的主要原因是__________。(3)柽柳是泌盐植物,叶子和嫩枝可以将植物体内的盐分排出,是强耐盐植物。柽柳从土壤中吸收盐分是主动运输还是被动运输?设计如下实验加以探究,请补全实验步骤及实验结果及结论。①实验步骤:a.取甲、乙两组生长发育基本相同的柽柳幼苗植株,放入适宜浓度的含有Ca2+、K+的溶液中;b._______________;c.一段时间后测定两组植株根系对Ca2+、K+的吸收速率。②预测实验结果及结论:a.若_________________________;b.若________________________。39. 研究表明,在盐胁迫下大量的Na+进入植物根部细胞,会抑制K+进入细胞,导致细胞中Na+/K+的比例异常,使细胞内的酶失活,影响蛋白质的正常合成。碱蓬等耐盐植物能够在盐胁迫逆境中正常生长,如图是耐盐植物根细胞参与抵抗盐胁迫有关的结构示意图,其根细胞生物膜两侧H+形成的浓度梯度,在物质转运过程中发挥了十分重要的作用。请回答下列问题:(1)盐碱地上大多数植物很难生长,主要原因是___________,植物无法从土壤中获取充足的水分甚至萎蔫。(2)耐盐植物根细胞膜具有选择透过性的结构基础是___________,当盐浸入到根周围的环境时,Na+以__________方式顺浓度梯度大量进入根部细胞。据图分析,图示各结构中H+浓度分布存在差异,该差异主要由位于__________上的H+-ATP泵转运H+来维持的。(3)为减少Na+对胞内代谢的影响,这种H+分布特点可使根细胞将Na+转运到细胞膜外或液泡内,Na+转运到细胞膜外或液泡内所需的能量来自于____________________。(4)有人提出,耐盐碱水稻根部细胞的细胞液浓度比一般水稻品种(生长在普通土壤上)的高。请利用质壁分离实验方法设计实验进行验证(简要写出实验设计思路)____________________。40. 下面是某同学所做有关过氧化氢在不同条件下分解的验证性实验。一、实验材料和用具:新鲜的质量分数为20%的肝脏研磨液、体积分数为3%的过氧化氢溶液、质量分数为3.5%的FeCl3溶液、蒸馏水、酒精灯、温度计等。二、实验步骤步骤试管编号abcd加入底物3%H2O23%H2O23%H2O23%H2O2控制温度常温常温常温常温加入试剂蒸馏水FeCl3溶液肝脏研磨液煮熟的肝脏研磨液观察气泡产生情况 请根据该实验回答下列问题。(1)该实验中,采用的肝脏必须是新鲜的,目的是____________。(2)若要探究酶的高效性,可选用的实验组合是_________(填试管编号)。酶具有高效性的原因是___________。(3)试管a和d的实验现象几乎相同,原因是___________。加热也能促进过氧化氢的分解,其原因是____________。(4)假如四支试管的实验现象均不明显,原因最可能是____________。

