所属成套资源:【讲通练透】中考数学二轮(全国通用)
第25讲 视图与投影(讲通)-【讲通练透】中考数学二轮(全国通用)
展开
这是一份第25讲 视图与投影(讲通)-【讲通练透】中考数学二轮(全国通用),文件包含第25讲视图与投影讲通教师版-讲通练透中考数学二轮全国通用doc、第25讲视图与投影讲通学生版-讲通练透中考数学二轮全国通用doc等2份教案配套教学资源,其中教案共34页, 欢迎下载使用。
【2022讲通练透】二轮第二十五讲 视图与投影必备知识点考点一 图形的展开与折叠考点二 视图考点三 投影
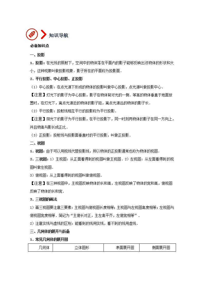
必备知识点一、投影1.投影:在光线的照射下,空间中的物体落在平面内的影子能够反映出该物体的形状和大小,这种现象叫做投影现象.影子所在的平面称为投影面.2.平行投影、中心投影、正投影(1)中心投影:在点光源下形成的物体的投影叫做中心投影,点光源叫做投影中心.【注意】灯光下的影子为中心投影,影子在物体背对光的一侧.等高的物体垂直于地面放置时,在灯光下,离点光源近的物体的影子短,离点光源远的物体的影子长.(2)平行投影:投射线相互平行的投影称为平行投影.【注意】阳光下的影子为平行投影,在平行投影下,同一时刻两物体的影子在同一方向上,并且物高与影长成正比.(3)正投影:投射线与投影面垂直时的平行投影,叫做正投影.二、视图1.视图:由于可以用视线代替投影线,所以物体的正投影通常也称为物体的视图.2.三视图:1)主视图:从正面看得到的视图叫做主视图.2)左视图:从左面看得到的视图叫做左视图.3)俯视图:从上面看得到的视图叫做俯视图.【注意】在三种视图中,主视图反映物体的长和高,左视图反映了物体的宽和高,俯视图反映了物体的长和宽.3.三视图的画法1)画三视图要注意三要素:主视图与俯视图长度相等;主视图与左视图高度相等;左视图与俯视图宽度相等.简记为“主俯长对正,主左高平齐,左俯宽相等”.2)注意实线与虚线的区别:能看到的线用实线,看不到的线用虚线.三、几何体的展开与折叠 1.常见几何体的展开图几何体立体图形表面展开图侧面展开图圆柱 圆锥三棱柱2.正方体的展开图正方体有11种展开图,分为四类:第一类,中间四连方,两侧各有一个,共6种,如下图:第二类,中间三连方,两侧各有一、二个,共3种,如下图: 第三类,中间二连方,两侧各有二个,只有1种,如图10;第四类,两排各有三个,也只有1种,如图11. 考点一 图形的展开与折叠 1.如图的正方体,选项中哪一个图形是它的展开图( )A. B. C. D.【解答】解:A.折叠后可得到图中的正方体,符合题意;B.折叠后两个阴影长方形有一个公共点,不合题意;C.折叠后两个阴影长方形的长边互相平行,不合题意;D.折叠后阴影长方形与阴影三角形一边完全重合,不合题意;故选:A.2.如图是某一正方体的平面展开图,则该正方体是( )A. B. C. D.【解答】解:由正方体的展开图可知,两个圆是相对的面,故选项A、B不合题意;没有阴影的圆与直角三角形的直角相邻,故选项C不合题意;选项D符合该正方体的平面展开图,故选:D.3.下列图形不能作为一个三棱柱的展开图的是( )A. B. C. D.【解答】解:三棱柱展开后,侧面是三个长方形,上下底各是一个三角形由此可得:只有A不能作为一个三棱柱的展开图.故选:A.4.如图,一个几何体上半部为正四棱锥,下半部为立方体,且有一个面涂有颜色.下列图形中,是该几何体的表面展开图的是( )A. B. C. D.【解答】解:A.只有三个三角形,不是该几何体的表面展开图,故本选项不合题意;B.涂有颜色的面不能与三角形的面相邻,故本选项不合题意;C.是该几何体的表面展开图,故本选项符合题意;D.涂有颜色的面不能与三角形的面相邻,故本选项不合题意;故选:C.5.下列图形中,不是正方体的展开图形的是( )A. B. C. D.【解答】解:正方体共有11种表面展开图,A、B、D能围成正方体;C不能,折叠后有两个面重合,不能折成正方体.故选:C.6.在图中剪去1个小正方形,使得到的图形经过折叠能够围成一个正方体,则要剪去的正方形对应的数字是( )A.1 B.2 C.3 D.4【解答】解:由正方体的平面展开图得,要剪去的正方形对应的数字是2.、故选:B.7.如图,有10个无阴影的小正方形,现从中选取1个,使它与图中阴影部分能折叠成一个正方体的纸盒,则选取的方法最多有( )A.2种 B.3种 C.4种 D.5种【解答】解:如图所示:共四种.故选:C.8.如图是一张边长为5cm的正方形纸片,将其四个角都剪去一个边长为xcm的正方形,沿虚线折成一个无盖的长方体盒子,这个盒子的容积(单位:cm3)为( )A.(5﹣2x)2 B.x(5﹣x)2 C.5x2 D.x(5﹣2x)2【解答】解:由题可得,无盖的长方体盒子的底面是边长为(5﹣2x)cm的正方形,高为xcm,∴这个盒子的容积为x(5﹣2x)2cm3,故选:D.9.北京冬奥会的吉祥物是一只叫冰墩墩的熊猫,这次冰墩墩的3D设计,就是将熊猫拟人化,含义就是告诉全世界的人,中国是一个社会和谐,人们生活富裕的国家.如图是正方体的展开图,每个面内都写有汉字,折叠成立体图形后“冬”的对面是( )A.奥 B.会 C.吉 D.祥【解答】解:∵正方体的平面展开图中,相对面的特点是之间一定相隔一个正方形,∴折叠成立体图形后“冬”的对面是“祥”,故选:D. 考点二 视图 10.如图所示的四个几何体中,从正面看能得到四边形的有( )A.1个 B.2个 C.3个 D.4个【解答】解:圆锥从正面看得到的平面图形是三角形;圆柱从正面看得到的平面图形是矩形;球从正面看得到的平面图形是圆;正方体从正面看得到的平面图形是正方形;所以从正面看能得到四边形的有2个.故选:B.11.如图正三棱柱的左视图是( )A. B. C. D.【解答】解:从左边看,是一个矩形.故选:C.12.下列几何体中,从左面看和从上面看得到的图形相同的是( )A. B. C. D.【解答】解:A、左视图为一行两个相邻的小正方形,俯视图有两层,底层左边是一个小正方形,上层右边是一个小正方形,故此选项不符合题意;B、左视图为矩形,俯视图为圆,故此选项不符合题意;C、左视图为三角形,俯视图为中间有点的圆,故此选项不符合题意;D、左视图为圆形,俯视图为圆形,故此选项符合题意.故选:D.13.如图摆放的下列几何体中,左视图是圆的是( )A. B. C. D.【解答】解:A.球的的左视图是圆,故本选项符合题意;B.圆柱的左视图是矩形,故本选项不合题意;C.圆锥的左视图是等腰三角形,故本选项不合题意;D.长方体左视图是矩形,故本选项不合题意;故选:A.14.如图的几何体,从左面看,得到的平面图是( )A. B. C. D.【解答】解:从左面看,是一列两个小正方形.故选:A.15.如图是由5个相同的小立方块搭成的几何体,则从正面看这个几何体的形状是( )A. B. C. D.【解答】解:从正面看,从左到右共3列,小正方形的个数分别为:2、1、1,故选:A.16.如图是由5个同样大小的小正方体摆成的几何体,现将第6个小正方体摆放在①、②、③哪个正方体前面,新几何体从正面看到的形状不发生变化( )A.放在①前面,从正面看到的形状图不变 B.放在②前面,从正面看到的形状图不变 C.放在③前面,从正面看到的形状图不变 D.放在①、②、③前面,从正面看到的形状图都不变【解答】解:将第6个小正方体摆放在①、②、③三个正方体前面,新几何体的主视图不发生变化,底层都是三个小正方形,上层的中间是一个小正方形.故选:D.17.如图是由8个完全相同的小正方体组成的一个立体图形,其主视图是( )A. B. C. D.【解答】解:从正面看有两层,底层是三个小正方形,上层的中间是一个正方形.故选:D.18.如图所示的几何体由9个相同的立方块搭成的,将小立方块①移走后,从三个不同的方向观察所得几何体,没有发生变化的是( )A.从正面看和从左面看 B.从正面看和从上面看 C.从左面看和从上面看 D.从正面看,从左面看和从上面看【解答】解:将小立方块①移走后,从三个不同的方向观察所得几何体,没有发生变化的是主视图和左视图,故选:A.19.如图,由8个大小相同的正方体搭成的几何体,从正面看到的形状图是( )A. B. C. D.【解答】解:从正面看,底层是三个小正方形,上层左边是一个小正方形,故选:B.20.如图是一个由多个相同小正方体搭成的几何体的从上面看得到的平面图形,图中所标数字为该位置小正方体的个数,则这个几何体从左面看得到的平面图形是( )A. B. C. D.【解答】解:由俯视图中的数字可得:左视图有2列,从左到右分别是2,3个正方形.故选:D.21.如图2是图1长方体的三视图,若用S表示面积,S主视图=a2,S左视图=a2+a,则S俯视图=( )A.2a2 B.2a2+a C.a2+a D.a2+2a+1【解答】解:∵S主视图=a2=a•a,S左视图=a2+a=a(a+1),∴俯视图的长为a+1,宽为a,∴S俯视图=a•(a+1)=a2+a,故选:C.22.如图是由几个大小相同的小正方体搭成的几何体从上面看到的图形,小正方形上的数字表示该位置小正方体的个数,则该几何体从左面看到的图形是( )A. B. C. D.【解答】解:该几何体的左视图为:故选:A.23.用小正方体搭一个几何体,使它的主视图和俯视图如图所示,这样的几何体最少需要正方体个数为a,最多需要正方体个数为b,则a+b的值为( )A.14 B.15 C.16 D.17【解答】解:由俯视图可得最底层有5个小正方体,由主视图可得第一列和第三列最少有2个正方体,最多有4个正方体,那么最少需要5+2=7个正方体,即a=7.最多需要5+4=9个正方体,即b=9.则a+b=7+9=16.故选:C.24.桌子上重叠摆放了若干枚面值为1元的硬币,它的三种视图如图所示,则桌上共有1元硬币的数量为( )A.12枚 B.11枚 C.9枚 D.7枚【解答】解:综合三视图,我们可以得出桌子上有三摞硬币,他们的个数应该是5+4+2=11枚.故选:B. 考点三 投影 25.如图,一棵树(AB)的高度为7.5米,下午某一个时刻它在水平地面上形成的树影长(BE)为10米,现在小明想要站这棵树下乘凉,他的身高为1.5米,那么他最多离开树干 8 米才可以不被阳光晒到?【解答】解:设小明这个时刻在水平地面上形成的影长为x米,根据题意得=,解得x=2,小明这个时刻在水平地面上形成的影长为2米,因为10﹣2=8(米),所以他最多离开树干8米才可以不被阳光晒到.故答案为8.26.如图,AB和DE是直立在地面上的两根立柱,AB=6(m),AB在阳光下的影长BC=3(m),在同一时刻阳光下DE的影长EF=4(m),则DE的长为 8 米.【解答】解:DE在阳光下的投影是EF如图所示; ∵△ABC∽△DEF,AB=6m,BC=3m,EF=4m,∴,∴∴DE=8,∴DE=8(m).故答案是:8.27.设点O为投影中心,长度为1的线段AB平行于它在面H内的投影A'B'.投影A'B'的长度为3,且O到直线AB的距离为1.5,那么直线AB与直线A'B'的距离为 3 .【解答】解:设O到直线A′B′的距离为x,则直线AB与直线A′B′的距离为x﹣1.5,根据题意,x=4.5,则x﹣1.5=4.5﹣1.5=3.故答案为3.28.如图,小莉用灯泡O照射一个矩形硬纸片ABCD,在墙上形成矩形影子A'B'C'D',现测得OA=2cm,OA'=5cm,纸片ABCD的面积为8cm2,则影子A'B'C'D'的面积为 50 cm2.【解答】解:∵OA:OA′=2:5,∴OB:OB′=2:5,∵∠AOB=∠A′OB′,∴△AOB∽△A′OB′,∴AB:A′B′=2:5,∴矩形ABCD的面积:矩形A′B′C′D′的面积为4:25,又矩形ABCD的面积为8cm2,则矩形A′B′C′D′的面积为50cm2.故答案为:50cm2.29.小明家的客厅有一张直径为1.2米,高0.8米的圆桌BC,在距地面2米的A处有一盏灯,圆桌的影子为DE,依据题意建立平面直角坐标系,其中D点坐标为(2,0),则点E的坐标是 (4,0) .【解答】解:∵BC∥DE,∴△ABC∽△ADE,∴,∵BC=1.2m,∴DE=2m,∴E(4,0).故答案为:(4,0).30.如图,地面A处有一盏射灯,小超在A与墙BC之间运动,则他在墙上的投影长度随着他离射灯的距离的变大而 变小 .(填“变大”“变小”或“不变”)【解答】解:连接光源和人的头顶可知,墙上的影长和离射灯的距离变化规律是:离射灯的距离越近,影长越长,离射灯的距离越远影长越短.则他在墙上投影长度随着他离射灯的距离变大而变小.故答案为:变小.31.在同车道行驶的机动车,后车应当与前车保持足以采取紧急制动措施的安全距离.如图,在一个路口,一辆长为10m的大巴车遇红灯后停在距交通信号灯20m的停止线处,小张驾驶一辆小轿车跟随大巴车行驶.设小张距大巴车尾xm,若大巴车车顶高于小张的水平视线0.8m,红灯下沿高于小张的水平视线3.2m,若小张能看到整个红灯,则x的最小值为 10 .【解答】解:如图,当红灯下沿,大巴车车顶,小张的眼睛三点共线时,∵CD∥AB,∴△ECD∽△EAB,∴=,∴=,解得x=10,故答案为1032.图中八边形表示一个正八棱柱形状的高大建筑物的俯视图,小明站在地面上观察该建筑物,图中标注的4个区域中,他只能同时看到其中三个侧面的是 ① .【解答】解:从①的角度也只能看到3个侧面,从②的角度也只能看到两个侧面,从③的角度能看到4个侧面;从④的角度只能看到一个侧面.只有①的角度才能看到三个侧面.故答案为:①.33.如图,小明同学站在离墙(BC)5米的A处,发现小强同学在离墙(BC)20米远且与墙平行的一条公路l上骑车,已知墙BC长为24米,小强骑车速度10米/秒,则小明看不见小强的时间为 12 秒.【解答】解:如图,∵BC∥DE,∴△ABC∽△ADE,∴BC:DE=5:25,∵BC=24米,∴DE=120米,∵小强骑车速度10米/秒,∴120÷10=12(秒),故答案为12.34.如图,李老师看不到小明的原因是 小明在李老师的盲区内 .【解答】解:因为从2到9才是李老师的视野范围,小明在李老师的盲区内,所以看不到;故答案为:小明在李老师的盲区内.35.如图所示,CD、EF表示高度不同的两座建筑物,已知CD高15米,小明站在A处,视线越过CD,能看到它后面的建筑物的顶端E,此时小明的视角∠FAE=45°,为了能看到建筑物EF上点M的位置,小明沿直线FA由点A移动到点N的位置,此时小明的视角∠FNM=30°,则小明由点A移动到点N的距离是 15 米.【解答】解:直角三角形CDN中,DN=CD÷tan30°=15米,直角三角形CDA中,AD=CD÷tan45°=15米,因此,AN=DN﹣AD=(15﹣15)米.
相关教案
这是一份第27讲 尺规作图(讲通)-【讲通练透】中考数学二轮(全国通用),文件包含第27讲尺规作图讲通教师版-讲通练透中考数学二轮全国通用doc、第27讲尺规作图讲通学生版-讲通练透中考数学二轮全国通用doc等2份教案配套教学资源,其中教案共25页, 欢迎下载使用。
这是一份第26讲 平移与旋转(练透)-【讲通练透】中考数学二轮(全国通用),文件包含第26讲平移与旋转练透教师版-讲通练透中考数学二轮全国通用doc、第26讲平移与旋转练透学生版-讲通练透中考数学二轮全国通用doc等2份教案配套教学资源,其中教案共34页, 欢迎下载使用。
这是一份第26讲 平移与旋转(讲通)-【讲通练透】中考数学二轮(全国通用),文件包含第26讲平移与旋转讲通教师版-讲通练透中考数学二轮全国通用doc、第26讲平移与旋转讲通学生版-讲通练透中考数学二轮全国通用doc等2份教案配套教学资源,其中教案共44页, 欢迎下载使用。

