所属成套资源:【全套】中考数学13个专题 以几何图形中的动点最值问题为背景的选择填空题(解析版)
【全套】中考数学专题第11关 以二次函数与图形的面积、周长及线段的数量问题为背景的解答题(解析版)
展开
这是一份【全套】中考数学专题第11关 以二次函数与图形的面积、周长及线段的数量问题为背景的解答题(解析版),共58页。
第十一关 以二次函数与图形的面积、周长及线段的数量问题为背景的解答题
【总体点评】二次函数在全国中考数学中常常作为压轴题,同时在省级,国家级数学竞赛中也有二次函数大题,很多学生在有限的时间内都不能很好完成。由于在高中和大学中很多数学知识都与函数知识或函数的思想有关,学生在初中阶段函数知识和函数思维方法学得好否,直接关系到未来数学的学习。构造二次函数来确定几何图形中的有关面积最大值的问题是近年来常考的题型,求解这类问题,实际上,只要我们能充分运用条件,根据图形的特点,综合运用所学知识,如,勾股定理、全等三角形、相似三角形、解直角三角形、图形的面积公式等等来寻求等量关系,从而构造出二次函数,再利用二次函数的性质即可求解.
【解题思路】
1、用含有自变量的代数式分别表示出与所求几何图形相关的量(如周长、长、宽、半径等)。 2、根据几何图形的特征,列出其面积的计算公式,用函数表示这个面积。
3、根据函数关系式求出最大值及取得最大值的自变量的值,当要求的值不在自变量的取值范围内时,应根据取值范围来确定最大值。
【典型例题】
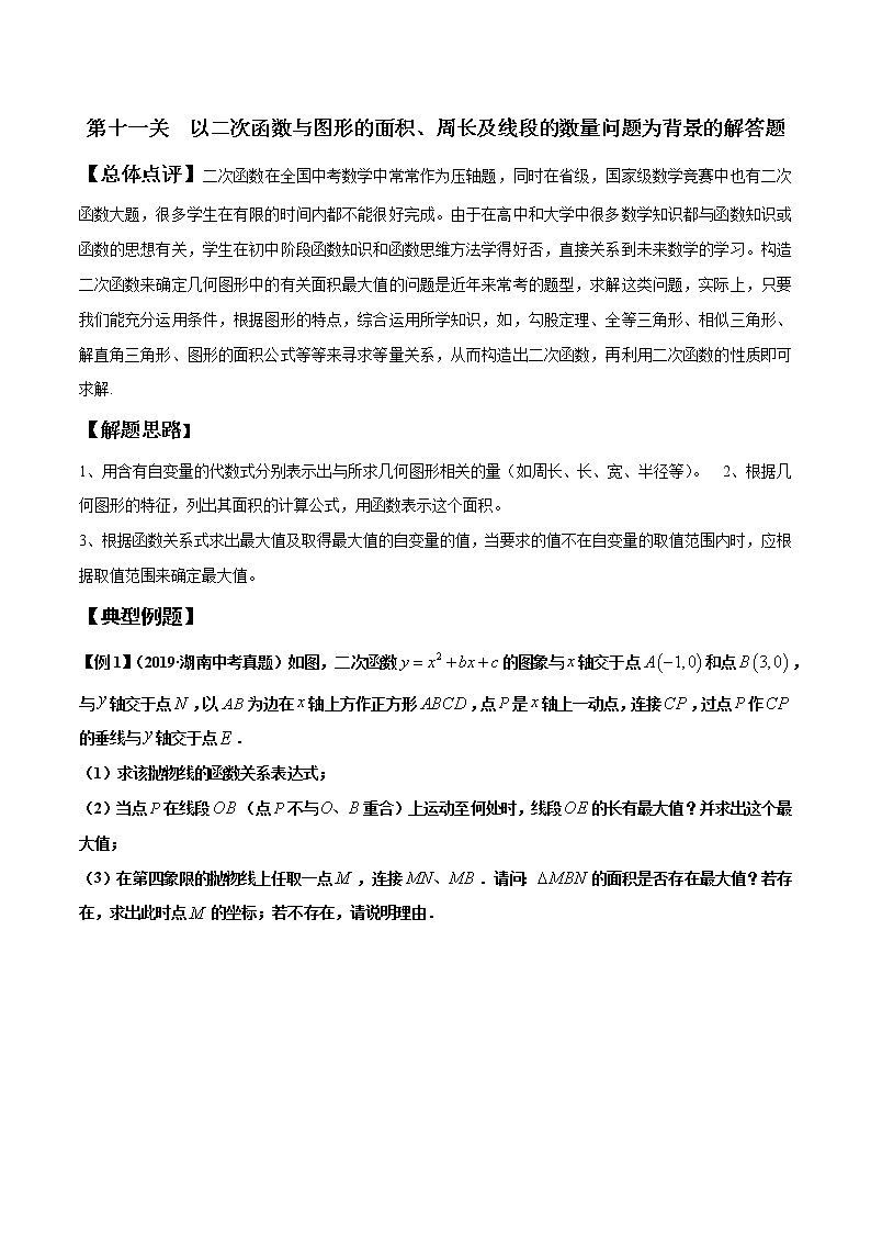
【例1】(2019·湖南中考真题)如图,二次函数的图象与轴交于点和点,与轴交于点,以为边在轴上方作正方形,点是轴上一动点,连接,过点作的垂线与轴交于点.
(1)求该抛物线的函数关系表达式;
(2)当点在线段(点不与重合)上运动至何处时,线段的长有最大值?并求出这个最大值;
(3)在第四象限的抛物线上任取一点,连接.请问:的面积是否存在最大值?若存在,求出此时点的坐标;若不存在,请说明理由.
【答案】(1);(2)时,线段有最大值.最大值是;(3)时,的面积有最大值,最大值是,此时点的坐标为.
【解析】
【分析】
(1)将点的坐标代入二次函数表达式,即可求解;
(2)设,则,由得出比例线段,可表示的长,利用二次函数的性质可求出线段的最大值;
(3)过点作轴交于点,由即可求解.
【详解】
解:(1))∵抛物线经过,,
把两点坐标代入上式,,
解得:,
故抛物线函数关系表达式为;
(2)∵,点,
∴,
∵正方形中,,
∴,
,
∴,
又∵,
∴,
∴,
设,则,
∴,
∴,
∵,
∴时,线段长有最大值,最大值为.
即时,线段有最大值.最大值是.
(3)存在.
如图,过点作轴交于点,
∵抛物线的解析式为,
∴,
∴点坐标为,
设直线的解析式为,
∴,
∴,
∴直线的解析式为,
设,则,
∴,
∴,
∵,
∴时,的面积有最大值,最大值是,此时点的坐标为.
【名师点睛】
本题考查了二次函数的综合题:熟练掌握二次函数图象上点的坐标特征、二次函数的性质和相似三角形的判定与性质;会利用待定系数法求函数解析式;理解坐标与图形性质,会利用相似比表示线段之间的关系.利用数形结合的思想把代数和几何图形结合起来,利用点的坐标的意义表示线段的长度是解题的关键.
【例2】(2019·江苏中考真题)如图,已知二次函数的图象与x轴交于A、B两点,D为顶点,其中点B的坐标为,点D的坐标为.
(1)求该二次函数的表达式;
(2)点E是线段BD上的一点,过点E作x轴的垂线,垂足为F,且,求点E的坐标.
(3)试问在该二次函数图象上是否存在点G,使得的面积是的面积的?若存在,求出点G的坐标;若不存在,请说明理由.
【答案】(1);(2)点E的坐标为;(3)存在,点G的坐标为或.
【解析】
【分析】
(1)依题意,利用二次函数的顶点式即可求
(2)可通过点B,点D求出线段BD所在的直线关系式,点E在线段BD上,即可设点E的坐标,利用点与点的关系公式,通过即可求
(3)先求线段AD所在的直线解析式,求利用点到直线的公式,即可求与的高,利用三角形面积公式即可求.
【详解】
(1)依题意,设二次函数的解析式为
将点B代入得,得
∴二次函数的表达式为:
(2)依题意,点,点,设直线BD的解析式为
代入得,解得
∴线段BD所在的直线为,
设点E的坐标为:
∴
∵
∴
整理得
解得,(舍去)
故点E的纵坐标为
∴点E的坐标为
(3)存在点G,
设点G的坐标为
∵点B的坐标为,对称轴
∴点A的坐标为
∴设AD所在的直线解析式为
代入得,解得
∴直线AD的解析式为
∴ AD的距离为5
点G到AD的距离为:
由(2)知直线BD的解析式为:,
∵BD的距离为5
∴同理得点G至BD的距离为:
∴
整理得
∵点G在二次函数上,
∴
代入得
整理得
解得,
此时点G的坐标为或
【名师点睛】
此题考查了二次函数的解析式的求法和与几何图形结合的综合能力的培养.解题关键在于利用数形结合的思想把代数和几何图形结合起来,利用点的坐标的意义表示线段的长度,从而求出线段之间的关系.
【例3】(2019·湖南中考真题)已知抛物线过点,两点,与y轴交于点C,.
(1)求抛物线的解析式及顶点D的坐标;
(2)过点A作,垂足为M,求证:四边形ADBM为正方形;
(3)点P为抛物线在直线BC下方图形上的一动点,当面积最大时,求点P的坐标;
(4)若点Q为线段OC上的一动点,问:是否存在最小值?若存在,求岀这个最小值;若不存在,请说明理由.
【答案】(1)抛物线的表达式为:,顶点;(2)证明见解析;(3)点;(4)存在,的最小值为.
【解析】
【分析】
(1)设交点式,利用待定系数法进行求解即可;
(2)先证明四边形ADBM为菱形,再根据有一个角是直角的菱形是正方形即可得证;
(3)先求出直线BC的解析式,过点P作y轴的平行线交BC于点N,设点,则点N,根据可得关于x的二次函数,继而根据二次函数的性质进行求解即可;
(4)存在,如图,过点C作与y轴夹角为的直线CF交x轴于点F,过点A作,垂足为H,交y轴于点Q, 此时,则最小值,求出直线HC、AH的解析式即可求得H点坐标,进行求得AH的长即可得答案.
【详解】
(1)函数的表达式为:,
即:,解得:,
故抛物线的表达式为:,
则顶点;
(2),,
∵A(1,0),B(3,0),∴ OB=3,OA=1,
∴AB=2,
∴,
又∵D(2,-1),
∴AD=BD=,
∴AM=MB=AD=BD,
∴四边形ADBM为菱形,
又∵,
菱形ADBM为正方形;
(3)设直线BC的解析式为y=mx+n,
将点B、C的坐标代入得:,
解得:,
所以直线BC的表达式为:y=-x+3,
过点P作y轴的平行线交BC于点N,
设点,则点N,
则,
,故有最大值,此时,
故点;
(4)存在,理由:
如图,过点C作与y轴夹角为的直线CF交x轴于点F,过点A作,垂足为H,交y轴于点Q,
此时,
则最小值,
在Rt△COF中,∠COF=90°,∠FOC=30°,OC=3,tan∠FCO=,
∴OF=,
∴F(-,0),
利用待定系数法可求得直线HC的表达式为:…①,
∵∠COF=90°,∠FOC=30°,
∴∠CFO=90°-30°=60°,
∵∠AHF=90°,
∴∠FAH=90°-60°=30°,
∴OQ=AO•tan∠FAQ=,
∴Q(0,),
利用待定系数法可求得直线AH的表达式为:…②,
联立①②并解得:,
故点,而点,
则,
即的最小值为.
【名师点睛】
本题考查了二次函数的综合题,涉及了待定系数法,解直角三角形的应用,正方形的判定,最值问题等,综合性较强,有一定的难度,正确把握相关知识,会添加常用辅助线是解题的关键.
【方法归纳】
1.由于平行于y轴的线段上各个点的横坐标相等(常设为t),借助于两个端点所在的函数图象解析式,把两个端点的纵坐标分别用含有字母t的代数式表示出来,再由两个端点的高低情况,运用平行于y轴的线段长度计算公式 ,把动线段的长度就表示成为一个自变量为t,且开口向下的二次函数解析式,利用二次函数的性质,即可求得动线段长度的最大值及端点坐标。
2.三角形面积的最大值问题:
① “抛物线上是否存在一点,使之和一条定线段构成的三角形面积最大”的问题(简称“一边固定两边动的问题”):
(方法1)先利用两点间的距离公式求出定线段的长度;然后再利用上面3的方法,求出抛物线上的动点到该定直线的最大距离。最后利用三角形的面积公式底·高。即可求出该三角形面积的最大值,同时在求解过程中,切点即为符合题意要求的点。
(方法2)过动点向y轴作平行线找到与定线段(或所在直线)的交点,从而把动三角形分割成两个基本模型的三角形,动点坐标一母示后,进一步可得到 ,转化为一个开口向下的二次函数问题来求出最大值。
② “三边均动的动三角形面积最大”的问题(简称“三边均动”的问题):
先把动三角形分割成两个基本模型的三角形(有一边在x轴或y轴上的三角形,或者有一边平行于x轴或y轴的三角形,称为基本模型的三角形)面积之差,设出动点在x轴或y轴上的点的坐标,而此类题型,题中一定含有一组平行线,从而可以得出分割后的一个三角形与图中另一个三角形相似(常为图中最大的那一个三角形)。利用相似三角形的性质(对应边的比等于对应高的比)可表示出分割后的一个三角形的高。从而可以表示出动三角形的面积的一个开口向下的二次函数关系式,相应问题也就轻松解决了。
3. “一抛物线上是否存在一点,使之和另外三个定点构成的四边形面积最大的问题”:
由于该四边形有三个定点,从而可把动四边形分割成一个动三角形与一个定三角形(连结两个定点,即可得到一个定三角形)的面积之和,所以只需动三角形的面积最大,就会使动四边形的面积最大,
【针对练习】
1.(2019·贵州中考真题)如图,抛物线C1:y=x2﹣2x与抛物线C2:y=ax2+bx开口大小相同、方向相反,它们相交于O,C两点,且分别与x轴的正半轴交于点B,点A,OA=2OB.
(1)求抛物线C2的解析式;
(2)在抛物线C2的对称轴上是否存在点P,使PA+PC的值最小?若存在,求出点P的坐标,若不存在,说明理由;
(3)M是直线OC上方抛物线C2上的一个动点,连接MO,MC,M运动到什么位置时,△MOC面积最大?并求出最大面积.
【答案】(1)y=﹣x2+4x;(2)线段AC′的长度;(3)S△MOC最大值为.
【解析】
【分析】
(1)C1、C2:y=ax2+bx开口大小相同、方向相反,则a=-1,将点A的坐标代入C2的表达式,即可求解;
(2)作点C关于C1对称轴的对称点C′(-1,3),连接AC′交函数C2的对称轴与点P,此时PA+PC的值最小,即可求解;
(3)S△MOC=MH×xC=(-x2+4x-x)= -x2+,即可求解.
【详解】
(1)令:y=x2﹣2x=0,则x=0或2,即点B(2,0),
∵C1、C2:y=ax2+bx开口大小相同、方向相反,则a=﹣1,
则点A(4,0),将点A的坐标代入C2的表达式得:
0=﹣16+4b,解得:b=4,
故抛物线C2的解析式为:y=﹣x2+4x;
(2)联立C1、C2表达式并解得:x=0或3,
故点C(3,3),
作点C关于C1对称轴的对称点C′(﹣1,3),
连接AC′交函数C2的对称轴与点P,
此时PA+PC的值最小为:线段AC′的长度;
(3)直线OC的表达式为:y=x,
过点M作y轴的平行线交OC于点H,
设点M(x,﹣x2+4x),则点H(x,x),
则S△MOCMH×xC(﹣x2+4x﹣x)x2,
∵0,故x,
S△MOC最大值为.
【点睛】
本题考查了待定系数法求解析式,还考查了三角形的面积,要注意将三角形分解成两个三角形求解;还要注意求最大值可以借助于二次函数.
2.(2019·山东中考真题)若二次函数的图象与轴分别交于点、,且过点.
(1)求二次函数表达式;
(2)若点为抛物线上第一象限内的点,且,求点的坐标;
(3)在抛物线上(下方)是否存在点,使?若存在,求出点到轴的距离;若不存在,请说明理由.
【答案】(l) ;(2)点的坐标为;(3)点到轴的距离为 .
【解析】
【分析】
(1)根据待定系数法,计算即可.
(2)首先设出P点的坐标,再利用求解未知数,可得P点的坐标.
(3)首先求出直线AB的解析式,过点作轴,垂足为,作轴交于点,再利用平行证明,列出方程求解参数,即可的点到轴的距离.
【详解】
(l)因为抛物线过点,∴,
又因为抛物线过点,
∴
解,得
所以,抛物线表达式为
(2)连接,设点.
则
由题意得
∴或(舍)
∴
∴点的坐标为.
(3)设直线的表达式为,因直线过点、
,
∴
解,得
所以的表达式为
设存在点满足题意,点的坐标为,过点作轴,垂足为,作轴交于点,则的坐标为,,.
又轴
∴
又∵
∴
∴
∴.
在中
解得:
所以点到轴的距离为
【点睛】
本题主要考查二次函数与一次函数的综合性问题,难度系数高,但是是中考的必考知识点,应当熟练地掌握.
3.(2019·四川中考真题)如图,顶点为的二次函数图象与x轴交于点,点B在该图象上,交其对称轴l于点M,点M、N关于点P对称,连接、.
(1)求该二次函数的关系式.
(2)若点B在对称轴l右侧的二次函数图象上运动,请解答下列问题:
①连接,当时,请判断的形状,并求出此时点B的坐标.
②求证:.
【答案】(1)二次函数的关系式为;(2)①是等腰直角三角形,此时点B坐标为;②见解析
【解析】
【分析】
(1)利用待定系数法即可得到答案;
(2)①设,由点的对称性得到,再由勾股定理得到答案;②设直线与x轴交于点D,求得直线解析式,再结合题意即可得到答案.
【详解】
解:(1)∵二次函数顶点为
∴设顶点式
∵二次函数图象过点
∴,解得:
∴二次函数的关系式为
(2)设
∴直线解析式为:
∵交对称轴l于点M
∴当时,
∴
∵点M、N关于点P对称
∴,
∴,即
①∵
∴
∴
解得:
∴
∴,
∴,,B
∴,
∴是等腰直角三角形,此时点B坐标为.
②证明:如图,设直线与x轴交于点D
∵、
设直线解析式为
∴ 解得:
∴直线:
当时,,解得:
∴
∵,轴
∴垂直平分
∴
∴
【点睛】
本题考查二次函数综合,解题的关键是掌握待定系数法求解析式,再由题意得到等式进行计算.
4.(2019·四川中考真题)如图,抛物线过点,且与直线交于B、C两点,点B的坐标为.
(1)求抛物线的解析式;
(2)点D为抛物线上位于直线上方的一点,过点D作轴交直线于点E,点P为对称轴上一动点,当线段的长度最大时,求的最小值;
(3)设点M为抛物线的顶点,在y轴上是否存在点Q,使?若存在,求点Q的坐标;若不存在,请说明理由.
【答案】(1)抛物线的解析式;(2)的最小值为;(3)点Q的坐标:、.
【解析】
【分析】
(1)将点B的坐标为代入,,B的坐标为,将,代入,解得,,因此抛物线的解析式;
(2)设,则,,当时,有最大值为2,此时,作点A关于对称轴的对称点,连接,与对称轴交于点P.,此时最小;
(3)作轴于点H,连接、、、、,由,,可得,因为,,所以,可知外接圆的圆心为H,于是设,则,或,求得符合题意的点Q的坐标:、.
【详解】
解:(1)将点B的坐标为代入,
,
∴B的坐标为,
将,代入,
解得,,
∴抛物线的解析式;
(2)设,则,
,
∴当时,有最大值为2,
此时,
作点A关于对称轴的对称点,连接,与对称轴交于点P.
,此时最小,
∵,
∴,
,
即的最小值为;
(3)作轴于点H,连接、、、、,
∵抛物线的解析式,
∴,
∵,
∴,
∵,
,
∴,
可知外接圆的圆心为H,
∴
设,
则,
或
∴符合题意的点Q的坐标:、.
【点睛】
本题考查了二次函数,熟练运用二次函数的图象的性质与一次函数的性质以及圆周角定理是解题的关键.
5.(2019·山东中考真题)在平面直角坐标系中,直线与轴交于点,与轴交于点,抛物线经过点、.
(1)求、满足的关系式及的值.
(2)当时,若的函数值随的增大而增大,求的取值范围.
(3)如图,当时,在抛物线上是否存在点,使的面积为1?若存在,请求出符合条件的所有点的坐标;若不存在,请说明理由.
【答案】(1);;(2);(3)存在,点或或.
【解析】
【分析】
(1)求出点、的坐标,即可求解;
(2)当时,若的函数值随的增大而增大,则函数对称轴,而,即:,即可求解;
(3)过点作直线,作轴交于点,作于点,,则,即可求解.
【详解】
(1),令,则,令,则,
故点、的坐标分别为、,则,
则函数表达式为:,
将点坐标代入上式并整理得:;
(2)当时,若的函数值随的增大而增大,
则函数对称轴,而,
即:,解得:,
故:的取值范围为:;
(3)当时,二次函数表达式为:,
过点作直线,作轴交于点,作于点,
∵,∴,
,
则,
在直线下方作直线,使直线和与直线等距离,
则直线与抛物线两个交点坐标,分别与点组成的三角形的面积也为1,
故:,
设点,则点,
即:,
解得:或,
故点或 或.
【点睛】
主要考查二次函数和与几何图形.解题关键在于要会利用数形结合的思想把代数和几何图形结合起来,利用点的坐标的意义表示线段的长度,从而求出线段之间的关系.
6.(2019·天津中考真题)已知抛物线(为常数,)经过点,点是轴正半轴上的动点.
(Ⅰ)当时,求抛物线的顶点坐标;
(Ⅱ)点在抛物线上,当,时,求的值;
(Ⅲ)点在抛物线上,当的最小值为时,求的值.
【答案】(Ⅰ);(Ⅱ);(Ⅲ).
【解析】
【分析】
(Ⅰ)把b=2和点代入抛物线的解析式,求出c的值,进行配方即可得出顶点坐标
(Ⅱ)根据点和)点在抛物线上和得出点在第四象限,且在抛物线对称轴的右侧.过点作轴,垂足为,则点,再根据D、E两点坐标得出为等腰直角三角形,得出,再根据已知条件,,从而求出b的值
(Ⅲ)根据点在抛物线上得出点在第四象限,且在直线的右侧;取点,过点作直线的垂线,垂足为,与轴相交于点,得出,此时的值最小;过点作轴于点,则点.再根据得出m与b的关系,然后根据两点间的距离公式和
的最小值为,列出关于b的方成即可
【详解】
解:(Ⅰ)∵抛物线经过点,
∴.即.
当时,,
∴抛物线的顶点坐标为.
(Ⅱ)由(Ⅰ)知,抛物线的解析式为.
∵点在抛物线上,
∴.
由,得,,
∴点在第四象限,且在抛物线对称轴的右侧.
如图,过点作轴,垂足为,则点.
∴,.得.
∴在中,.
∴.
由已知,,
∴.
∴.
(Ⅲ)∵点在抛物线上,
∴.
可知点在第四象限,且在直线的右侧.
考虑到,可取点,
如图,过点作直线的垂线,垂足为,与轴相交于点,
有,得,
则此时点满足题意.
过点作轴于点,则点.
在中,可知.
∴,.
∵点,
∴.解得.
∵,
∴.
∴.
【点睛】
本题主要考查的是二次函数的综合应用,解答本题主要应用了待定系数法求二次函数、勾股定理、等腰三角形的性质与判定等知识,关键是明确题意,作出合适的辅助线,利用数形结合的思想和二次函数的性质解答.
7.(2019·四川中考真题)如图,抛物线的图象过点.
(1)求抛物线的解析式;
(2)在抛物线的对称轴上是否存在一点P,使得△PAC的周长最小,若存在,请求出点P的坐标及△PAC的周长;若不存在,请说明理由;
(3)在(2)的条件下,在x轴上方的抛物线上是否存在点M(不与C点重合),使得?若存在,请求出点M的坐标;若不存在,请说明理由.
【答案】(1);(2)存在,点,周长为:;(3)存在,点M坐标为
【解析】
【分析】
(1)由于条件给出抛物线与x轴的交点,故可设交点式,把点C代入即求得a的值,减小计算量.
(2)由于点A、B关于对称轴:直线对称,故有,则,所以当C、P、B在同一直线上时,最小.利用点A、B、C的坐标求AC、CB的长,求直线BC解析式,把代入即求得点P纵坐标.
(3)由可得,当两三角形以PA为底时,高相等,即点C和点M到直线PA距离相等.又因为M在x轴上方,故有.由点A、P坐标求直线AP解析式,即得到直线CM解析式.把直线CM解析式与抛物线解析式联立方程组即求得点M坐标.
【详解】
解:(1)∵抛物线与x轴交于点
∴可设交点式
把点代入得:
∴抛物线解析式为
(2)在抛物线的对称轴上存在一点P,使得的周长最小.
如图1,连接PB、BC
∵点P在抛物线对称轴直线上,点A、B关于对称轴对称
∵当C、P、B在同一直线上时,最小
最小
设直线BC解析式为
把点B代入得:,解得:
∴直线BC:
∴点使的周长最小,最小值为.
(3)存在满足条件的点M,使得.
∵S△PAM=S△PAC
∴当以PA为底时,两三角形等高
∴点C和点M到直线PA距离相等
∵M在x轴上方
,设直线AP解析式为
解得:
∴直线
∴直线CM解析式为:
解得:(即点C),
∴点M坐标为
【点睛】
考查了待定系数法求二次函数解析式、一次函数解析式,轴对称的最短路径问题,勾股定理,平行线间距离处处相等,一元二次方程的解法.其中第(3)题条件给出点M在x轴上方,无需分类讨论,解法较常规而简单.
8.(2019·湖南中考真题)如图,抛物线y=ax2+bx(a>0)过点E(8,0),矩形ABCD的边AB在线段OE上(点A在点B的左侧),点C、D在抛物线上,∠BAD的平分线AM交BC于点M,点N是CD的中点,已知OA=2,且OA:AD=1:3.
(1)求抛物线的解析式;
(2)F、G分别为x轴,y轴上的动点,顺次连接M、N、G、F构成四边形MNGF,求四边形MNGF周长的最小值;
(3)在x轴下方且在抛物线上是否存在点P,使△ODP中OD边上的高为?若存在,求出点P的坐标;若不存在,请说明理由;
(4)矩形ABCD不动,将抛物线向右平移,当平移后的抛物线与矩形的边有两个交点K、L,且直线KL平分矩形的面积时,求抛物线平移的距离.
【答案】(1)y=x2﹣4x;(2)四边形MNGF周长最小值为12;(3)存在点P,P坐标为(6,﹣6);(4)抛物线平移的距离为3个单位长度.
【解析】
【分析】
(1)由点E在x轴正半轴且点A在线段OE上得到点A在x轴正半轴上,所以A(2,0);由OA=2,且OA:AD=1:3得AD=6.由于四边形ABCD为矩形,故有AD⊥AB,所以点D在第四象限,横坐标与A的横坐标相同,进而得到点D坐标.由抛物线经过点D、E,用待定系数法即求出其解析式;(2)画出四边形MNGF,由于点F、G分别在x轴、y轴上运动,故可作点M关于x轴的对称点点M',作点N关于y轴的对称点点N',得FM=FM'、GN=GN'.易得当M'、F、G、N'在同一直线上时N'G+GF+FM'=M'N'最小,故四边形MNGF周长最小值等于MN+M'N'.根据矩形性质、抛物线线性质等条件求出点M、M'、N、N'坐标,即求得答案;(3)因为OD可求,且已知△ODP中OD边上的高,故可求△ODP的面积.又因为△ODP的面积常规求法是过点P作PQ平行y轴交直线OD于点Q,把△ODP拆分为△OPQ与△DPQ的和或差来计算,故存在等量关系.设点P坐标为t,用t表示PQ的长即可列方程.求得t的值要讨论是否满足点P在x轴下方的条件;(4)由KL平分矩形ABCD的面积可得K在线段AB上、L在线段CD上,画出平移后的抛物线可知,点K由点O平移得到,点L由点D平移得到,故有K(m,0),L(2+m,-6).易证KL平分矩形面积时,KL一定经过矩形的中心H且被H平分,求出H坐标为(4,﹣3),由中点坐标公式即求得m的值.
【详解】
(1)∵点A在线段OE上,E(8,0),OA=2
∴A(2,0)
∵OA:AD=1:3
∴AD=3OA=6
∵四边形ABCD是矩形
∴AD⊥AB
∴D(2,﹣6)
∵抛物线y=ax2+bx经过点D、E
∴
解得:
∴抛物线的解析式为y=x2﹣4x
(2)如图1,作点M关于x轴的对称点M',作点N关于y轴的对称点N',连接FM'、GN'、M'N'
∵y=x2﹣4x=(x﹣4)2﹣8
∴抛物线对称轴为直线x=4
∵点C、D在抛物线上,且CD∥x轴,D(2,﹣6)
∴yC=yD=﹣6,即点C、D关于直线x=4对称
∴xC=4+(4﹣xD)=4+4﹣2=6,即C(6,﹣6)
∴AB=CD=4,B(6,0)
∵AM平分∠BAD,∠BAD=∠ABM=90°
∴∠BAM=45°
∴BM=AB=4
∴M(6,﹣4)
∵点M、M'关于x轴对称,点F在x轴上
∴M'(6,4),FM=FM'
∵N为CD中点
∴N(4,﹣6)
∵点N、N'关于y轴对称,点G在y轴上
∴N'(﹣4,﹣6),GN=GN'
∴C四边形MNGF=MN+NG+GF+FM=MN+N'G+GF+FM'
∵当M'、F、G、N'在同一直线上时,N'G+GF+FM'=M'N'最小
∴C四边形MNGF=MN+M'N'=
∴四边形MNGF周长最小值为12.
(3)存在点P,使△ODP中OD边上的高为.
过点P作PQ∥y轴交直线OD于点Q
∵D(2,﹣6)
∴OD=,直线OD解析式为y=﹣3x
设点P坐标为(t,t2﹣4t)(0<t<8),则点Q(t,﹣3t)
①如图2,当0<t<2时,点P在点D左侧
∴PQ=yQ﹣yP=﹣3t﹣(t2﹣4t)=﹣t2+t
∴S△ODP=S△OPQ+S△DPQ=PQ•xP+PQ•(xD﹣xP)=PQ(xP+xD﹣xP)=PQ•xD=PQ=﹣t2+t
∵△ODP中OD边上的高h=,
∴S△ODP=OD•h
∴﹣t2+t=×2×
方程无解
②如图3,当2<t<8时,点P在点D右侧
∴PQ=yP﹣yQ=t2﹣4t﹣(﹣3t)=t2﹣t
∴S△ODP=S△OPQ﹣S△DPQ=PQ•xP﹣PQ•(xP﹣xD)=PQ(xP﹣xP+xD)=PQ•xD=PQ=t2﹣t
∴t2﹣t=×2×
解得:t1=﹣4(舍去),t2=6
∴P(6,﹣6)
综上所述,点P坐标为(6,﹣6)满足使△ODP中OD边上的高为.
(4)设抛物线向右平移m个单位长度后与矩形ABCD有交点K、L
∵KL平分矩形ABCD的面积
∴K在线段AB上,L在线段CD上,如图4
∴K(m,0),L(2+m,-6)
连接AC,交KL于点H
∵S△ACD=S四边形ADLK=S矩形ABCD
∴S△AHK=S△CHL
∵AK∥LC
∴△AHK∽△CHL
∴==1,
∴AH=CH,KH=HL,即点H为AC中点,也是KL中点
∴H(4,﹣3)
∴
∴m=3
∴抛物线平移的距离为3个单位长度.
【点睛】
本题考查了矩形的性质,二次函数的图象与性质,轴对称求最短路径问题,勾股定理,坐标系中求三角形面积,抛物线的平移,相似三角形的判定和应用,中点坐标公式.易错的地方有第(1)题对点D、C、B坐标位置的准确说明,第(3)题在点D左侧不存在满足的P在点D左侧的讨论,第(4)题对KL必过矩形中心的证明.
9.(2019·河北中考真题)如图,若b是正数,直线l:y=b与y轴交于点A;直线a:y=x﹣b与y轴交于点B;抛物线L:y=﹣x2+bx的顶点为C,且L与x轴右交点为D.
(1)若AB=8,求b的值,并求此时L的对称轴与a的交点坐标;
(2)当点C在l下方时,求点C与l距离的最大值;
(3)设x0≠0,点(x0,y1),(x0,y2),(x0,y3)分别在l,a和L上,且y3是y1,y2的平均数,求点(x0,0)与点D间的距离;
(4)在L和a所围成的封闭图形的边界上,把横、纵坐标都是整数的点称为“美点”,分别直接写出b=2019和b=2019.5时“美点”的个数.
【答案】(1)b=4,(2,﹣2 );(2)1;(3);(4)当b=2019时“美点”的个数为4040个,b=2019.5时“美点”的个数为1010个.
【解析】
【分析】
(1)求出A、B 的坐标,由AB=8,可求出b的值.从而得到L的解析式,找出L的对称轴与a的交点即可;
(2)通过配方,求出L的顶点坐标,由于点C在l下方,则C与l的距离,配方即可得出结论;
(3)由題意得y1+y2=2y3,进而有b+x0﹣b=2(﹣x02+bx0)解得x0的值,求出L与x轴右交点为D的坐标,即可得出结论;
(4)①当b=2019时,抛物线解析式L:y=﹣x2+2019x直线解析式a:y=x﹣2019,美点”总计4040个点,②当b=2019.5时,抛物线解析式L:y=﹣x2+2019.5x,直线解析式a:y=x﹣2019.5,“美点”共有1010个.
【详解】
(1)当x=0吋,y=x﹣b=﹣b,∴B (0,﹣b).
∵AB=8,而A(0,b),∴b﹣(﹣b)=8,∴b=4,∴L:y=﹣x2+4x,∴L的对称轴x=2,当x=2时,y=x﹣4=﹣2,∴L的对称轴与a的交点为(2,﹣2 );
(2)y=﹣(x)2,∴L的顶点C(,).
∵点C在l下方,∴C与l的距离b(b﹣2)2+1≤1,∴点C与l距离的最大值为1;
(3)∵y3是y1,y2的平均数,∴y1+y2=2y3,∴b+x0﹣b=2(﹣x02+bx0),解得:x0=0或x0=b.
∵x0≠0,∴x0=b,对于L,当y=0吋,0=﹣x2+bx,即0=﹣x(x﹣b),解得:x1=0,x2=b.
∵b>0,∴右交点D(b,0),∴点(x0,0)与点D间的距离b﹣(b).
(4)①当b=2019时,抛物线解析式L:y=﹣x2+2019x,直线解析式a:y=x﹣2019.
联立上述两个解析式可得:x1=﹣1,x2=2019,∴可知每一个整数x的值都对应的一个整数y值,且﹣1和2019之间(包括﹣1和﹣2019)共有2021个整数;
∵另外要知道所围成的封闭图形边界分两部分:线段和抛物线,∴线段和抛物线上各有2021个整数点,∴总计4042个点.
∵这两段图象交点有2个点重复,∴美点”的个数:4042﹣2=4040(个);
②当b=2019.5时,抛物线解析式L:y=﹣x2+2019.5x,直线解析式a:y=x﹣2019.5,联立上述两个解析式可得:x1=﹣1,x2=2019.5,∴当x取整数时,在一次函数y=x﹣2019.5上,y取不到整数值,因此在该图象上“美点”为0,在二次函数y=x2+2019.5x图象上,当x为偶数时,函数值y可取整数,可知﹣1到2019.5之 间有1010个偶数,因此“美点”共有1010个.
故b=2019时“美点”的个数为4040个,b=2019.5时“美点”的个数为1010个.
【点睛】
本题考查了二次函数,熟练运用二次函数的性质以及待定系数法求函数解析式是解题的关键.
10.(2018·云南中考真题)如图,抛物线y=ax2+bx过点B(1,﹣3),对称轴是直线x=2,且抛物线与x轴的正半轴交于点A.
(1)求抛物线的解析式,并根据图象直接写出当y≤0时,自变量x的取值范围;
(2)在第二象限内的抛物线上有一点P,当PA⊥BA时,求△PAB的面积.
【答案】(1)抛物线的解析式为y=x2﹣4x,自变量x的取值范图是0≤x≤4;(2)△PAB的面积=15.
【解析】
【分析】
(1)将函数图象经过的点B坐标代入的函数的解析式中,再和对称轴方程联立求出待定系数a和b;
(2)如图,过点B作BE⊥x轴,垂足为点E,过点P作PE⊥x轴,垂足为F,设P(x,x2-4x),证明△PFA∽△AEB,求出点P的坐标,将△PAB的面积构造成长方形去掉三个三角形的面积.
【详解】
(1)由题意得,,
解得,
∴抛物线的解析式为y=x2-4x,
令y=0,得x2-2x=0,解得x=0或4,
结合图象知,A的坐标为(4,0),
根据图象开口向上,则y≤0时,自变量x的取值范围是0≤x≤4;
(2)如图,过点B作BE⊥x轴,垂足为点E,过点P作PE⊥x轴,垂足为F,
设P(x,x2-4x),
∵PA⊥BA
∴∠PAF+∠BAE=90°,
∵∠PAF+∠FPA=90°,
∴∠FPA=∠BAE
又∠PFA=∠AEB=90°
∴△PFA∽△AEB,
∴,即,
解得,x= −1,x=4(舍去)
∴x2-4x=-5
∴点P的坐标为(-1,-5),
又∵B点坐标为(1,-3),易得到BP直线为y=-4x+1
所以BP与x轴交点为(,0)
∴S△PAB=
【点睛】
本题是二次函数综合题,求出函数解析式是解题的关键,特别是利用待定系数法将两条直线表达式解出,利用点的坐标求三角形的面积是关键.
11.(2019·山东中考真题)如图1,抛物线经过点、两点,是其顶点,将抛物线绕点旋转,得到新的抛物线.
(1)求抛物线的函数解析式及顶点的坐标;
(2)如图2,直线经过点,是抛物线上的一点,设点的横坐标为(),连接并延长,交抛物线于点,交直线l于点,,求的值;
(3)如图3,在(2)的条件下,连接、,在直线下方的抛物线上是否存在点,使得?若存在,求出点的横坐标;若不存在,请说明理由.
【答案】(1),顶点为:;(2)的值为﹣3;(3)存在,点的横坐标为:或.
【解析】
【分析】
(1)运用待定系数法将、代入中,即可求得和的值和抛物线解析式,再利用配方法将抛物线解析式化为顶点式即可求得顶点的坐标;
(2)根据抛物线绕点旋转,可求得新抛物线的解析式,再将代入中,即可求得直线解析式,根据对称性可得点坐标,过点作轴交直线于,过作轴交直线于,由,即可得,再证明∽,即可得,建立方程求解即可;
(3)连接,易证是,,可得,在轴下方过点作,在上截取,过点作轴于,连接交抛物线于点,点即为所求的点;通过建立方程组求解即可.
【详解】
(1)将、代入中,得
解得
∴抛物线解析式为:,
配方,得:,∴顶点为:;
(2)∵抛物线绕点旋转,得到新的抛物线.
∴新抛物线的顶点为:,二次项系数为:
∴新抛物线的解析式为:
将代入中,得,解得,
∴直线解析式为,
∵,
∴直线的解析式为,
由抛物线与抛物线关于原点对称,可得点、V关于原点对称,
∴
如图2,过点作轴交直线于,过作轴交直线于,
则,,
∴,,
∵
∴,
∵轴,轴
∴
∴∽
∴,即
∴
解得:,,
∵
∴的值为:﹣3;
(3)由(2)知:,
∴,,,
如图3,连接,在中,∵,,
∴
∴是直角三角形,,
∴,
∵
∴,
在轴下方过点作,在上截取,
过点作轴于,连接交抛物线于点,点即为所求的点;
∵,
∴
∵
∴
∴,设直线解析式为,
则,解得
∴直线解析式为,
解方程组,得,,
∴点的横坐标为:或.
【点睛】
本题考查了二次函数图象和性质,待定系数法求函数解析式,旋转变换,相似三角形判定和性质,直线与抛物线交点,解直角三角形等知识点;属于中考压轴题型,综合性强,难度较大.
12.(2019·湖北中考真题)如图,已知抛物线经过点、.
(1)求抛物线的解析式,并写出顶点的坐标;
(2)若点在抛物线上,且点的横坐标为8,求四边形的面积
(3)定点在轴上,若将抛物线的图象向左平移2各单位,再向上平移3个单位得到一条新的抛物线,点在新的抛物线上运动,求定点与动点之间距离的最小值(用含的代数式表示)
【答案】(1),;(2)36;(3)
【解析】
【分析】
(1)函数的表达式为:y=(x+1)(x-5),即可求解;
(2)S四边形AMBC=AB(yC-yD),即可求解;
(3)抛物线的表达式为:y=x2,即可求解.
【详解】
(1)函数的表达式为:y=(x+1)(x-5)=(x2-4x-5)=,
点M坐标为(2,-3);
(2)当x=8时,y=(x+1)(x-5)=9,即点C(8,9),
S四边形AMBC=AB(yC-yD)=×6×(9+3)=36;
(3)y=(x+1)(x-5)=(x2-4x-5)=(x-2)2-3,
抛物线的图象向左平移2个单位,再向上平移3个单位得到一条新的抛物线,
则新抛物线表达式为:y=x2,
则定点D与动点P之间距离PD=,
∵>0,PD有最小值,当x2=3m-时,
PD最小值d=.
【点睛】
本题考查的是二次函数综合运用,涉及到图形平移、面积的计算等知识点,难度不大.
13.(2019·辽宁中考真题)在平面直角坐标系中,抛物线过点,,与y轴交于点C,连接AC,BC,将沿BC所在的直线翻折,得到,连接OD.
(1)用含a的代数式表示点C的坐标.
(2)如图1,若点D落在抛物线的对称轴上,且在x轴上方,求抛物线的解析式.
(3)设的面积为S1,的面积为S2,若,求a的值.
【答案】(1); (2) 抛物线的表达式为:; (3) 或
【解析】
【分析】
(1)根据待定系数法,得到抛物线的表达式为:,即可求解;
(2)根据相似三角形的判定证明,再根据相似三角形的性质得到,即可求解;
(3)连接OD交BC于点H,过点H、D分别作x轴的垂线交于点N、M,由三角形的面积公式得到,,,而,即可求解.
【详解】
(1)抛物线的表达式为:,即,则点;
(2)过点B作y轴的平行线BQ,过点D作x轴的平行线交y轴于点P、交BQ于点Q,
∵,,
∴,
设:,点,
,
∴,
∴,
其中:,,,,,,
将以上数值代入比例式并解得:,
∵,故,
故抛物线的表达式为:;
(3)如图2,当点C在x轴上方时,连接OD交BC于点H,则,
过点H、D分别作x轴的垂线交于点N、M,
设:,
,
,而,
则,,
∴,则,
则,,
则,则,
则,
解得:(舍去负值),
,
解得:(不合题意值已舍去),
故:.当点C在x轴下方时,同理可得:;故:或
【点睛】
本题考查的是二次函数综合运用、一次函数、三角形相似、图形的面积计算,其中(3)用几何方法得出:,是本题解题的关键.
14.(2018·黑龙江中考真题)如图,抛物线y=x2+bx+c与y轴交于点A(0,2),对称轴为直线x=﹣2,平行于x轴的直线与抛物线交于B、C两点,点B在对称轴左侧,BC=6.
(1)求此抛物线的解析式.
(2)点P在x轴上,直线CP将△ABC面积分成2:3两部分,请直接写出P点坐标.
【答案】(1)抛物线的解析式为y=x2+4x+2;(2)P的坐标为(﹣6,0)或(﹣13,0).
【解析】
【分析】(1)由对称轴直线x=2,以及A点坐标确定出b与c的值,即可求出抛物线解析式;
(2)由抛物线的对称轴及BC的长,确定出B与C的横坐标,代入抛物线解析式求出纵坐标,确定出B与C坐标,利用待定系数法求出直线AB解析式,作出直线CP,与AB交于点Q,过Q作QH⊥y轴,与y轴交于点H,BC与y轴交于点M,由已知面积之比求出QH的长,确定出Q横坐标,代入直线AB解析式求出纵坐标,确定出Q坐标,再利用待定系数法求出直线CQ解析式,即可确定出P的坐标.
【详解】(1)由题意得:x=﹣=﹣=﹣2,c=2,
解得:b=4,c=2,
则此抛物线的解析式为y=x2+4x+2;
(2)∵抛物线对称轴为直线x=﹣2,BC=6,
∴B横坐标为﹣5,C横坐标为1,
把x=1代入抛物线解析式得:y=7,
∴B(﹣5,7),C(1,7),
设直线AB解析式为y=kx+2,
把B坐标代入得:k=﹣1,即y=﹣x+2,
作出直线CP,与AB交于点Q,过Q作QH⊥y轴,与y轴交于点H,BC与y轴交于点M,
可得△AQH∽△ABM,
∴,
∵点P在x轴上,直线CP将△ABC面积分成2:3两部分,
∴AQ:QB=2:3或AQ:QB=3:2,即AQ:AB=2:5或AQ:QB=3:5,
∵BM=5,
∴QH=2或QH=3,
当QH=2时,把x=﹣2代入直线AB解析式得:y=4,
此时Q(﹣2,4),直线CQ解析式为y=x+6,令y=0,得到x=﹣6,即P(﹣6,0);
当QH=3时,把x=﹣3代入直线AB解析式得:y=5,
此时Q(﹣3,5),直线CQ解析式为y=x+,令y=0,得到x=﹣13,此时P(﹣13,0),
综上,P的坐标为(﹣6,0)或(﹣13,0).
【点睛】本题考查了待定系数法求二次函数解析式,二次函数性质,二次函数图象上点的坐标特征以及相似三角形的判定与性质等,有一定的难度,熟练掌握待定系数法和相似三角形的判定与性质是解本题的关键.
15.(2019·辽宁中考真题)如图,在平面直角坐标系中,抛物线y=ax2+bx+2(a≠0)与x轴交于A,B两点(点A在点B的左侧),与y轴交于点C,抛物线经过点D(﹣2,﹣3)和点E(3,2),点P是第一象限抛物线上的一个动点.
(1)求直线DE和抛物线的表达式;
(2)在y轴上取点F(0,1),连接PF,PB,当四边形OBPF的面积是7时,求点P的坐标;
(3)在(2)的条件下,当点P在抛物线对称轴的右侧时,直线DE上存在两点M,N(点M在点N的上方),且MN=2,动点Q从点P出发,沿P→M→N→A的路线运动到终点A,当点Q的运动路程最短时,请直接写出此时点N的坐标.
【答案】(1)y=x﹣1,y=x2+x+2;(2)P(2,3)或(,);(3)N(,).
【解析】
【分析】
(1)将点D、E的坐标代入函数表达式,即可求解;
(2)S四边形OBPF=S△OBF+S△PFB=×4×1+×PH×BO,即可求解;
(3)过点M作A′M∥AN,过作点A′直线DE的对称点A″,连接PA″交直线DE于点M,此时,点Q运动的路径最短,即可求解.
【详解】
(1)将点D、E的坐标代入函数表达式得:,解得:
,故抛物线的表达式为:y=x2+x+2,
同理可得直线DE的表达式为:y=x﹣1…①;
(2)如图1,连接BF,过点P作PH∥y轴交BF于点H,
将点FB代入一次函数表达式,
同理可得直线BF的表达式为:y=+1,
设点P(x,),则点H(x,+1),
S四边形OBPF=S△OBF+S△PFB=×4×1+×PH×BO=2+2()=7,
解得:x=2或,
故点P(2,3)或(,);
(3)当点P在抛物线对称轴的右侧时,点P(2,3),
过点M作A′M∥AN,过作点A′直线DE的对称点A″,连接PA″交直线DE于点M,此时,点Q运动的路径最短,
∵MN=2,相当于向上、向右分别平移2个单位,故点A′(1,2),
A′A″⊥DE,则直线A′A″过点A′,则其表达式为:y=﹣x+3…②,
联立①②得x=2,则A′A″中点坐标为(2,1),
由中点坐标公式得:点A″(3,0),
同理可得:直线AP″的表达式为:y=﹣3x+9…③,
联立①③并解得:x=,即点M(,),
点M沿BD向下平移2个单位得:N(,).
【点睛】
本题考查的是二次函数综合运用,涉及到一次函数、图形的平移、面积的计算等,其中(3),通过平移和点的对称性,确定点Q运动的最短路径,是本题解题的关键.
16.(2019·广西中考真题)如图,在平面直角坐标系中,已知点的坐标为,且,抛物线图象经过三点.
(1)求两点的坐标;
(2)求抛物线的解析式;
(3)若点是直线下方的抛物线上的一个动点,作于点,当的值最大时,求此时点的坐标及的最大值.
【答案】解:(1)点A、C的坐标分别为(4,0)、(0,﹣4);(2)抛物线的表达式为: ;(3)PD有最大值,当x=2时,其最大值为,此时点P(2,﹣6).
【解析】
【分析】
(1)OA=OC=4OB=4,即可求解;
(2)抛物线的表达式为: ,即可求解;
(3),即可求解.
【详解】
解:(1)OA=OC=4OB=4,
故点A、C的坐标分别为(4,0)、(0,﹣4);
(2)抛物线的表达式为:,
即﹣4a=﹣4,解得:a=1,
故抛物线的表达式为: ;
(3)直线CA过点C,设其函数表达式为:,
将点A坐标代入上式并解得:k=1,
故直线CA的表达式为:y=x﹣4,
过点P作y轴的平行线交AC于点H,
∵OA=OC=4,
,
∵
,
设点 ,则点H(x,x﹣4),
∵ <0,∴PD有最大值,当x=2时,其最大值为,
此时点P(2,﹣6).
【点睛】
本题考查的是二次函数综合运用,涉及到一次函数、解直角三角形、图象的面积计算等,其中(3),用函数关系表示PD,是本题解题的关键
17.(2019·湖南中考真题)如图一,抛物线过三点
(1)求该抛物线的解析式;
(2)两点均在该抛物线上,若,求点横坐标的取值范围;
(3)如图二,过点作轴的平行线交抛物线于点,该抛物线的对称轴与轴交于点,连结,点为线段的中点,点分别为直线和上的动点,求周长的最小值.
【答案】(1);(2)点横坐标的取值范围:或;(3)的周长最小值为3.
【解析】
【分析】
(1)将三个点的坐标代入,求出,即可求出关系式;
(2)可以求出点关于对称轴的对称点的横坐标为:,根据函数的增减性,可以求出当时点横坐标的取值范围;
(3)由于点是的中点,可求出点的坐标,根据对称找出关于直线的对称点,连接两个对称点的直线与的交点,此时三角形的周长最小,周长就等于这两个对称点之间的线段的长,根据坐标,和勾股定理可求.
【详解】
解:(1)∵抛物线过三点
∴ 解得:;
∴抛物线的解析式为:.
(2)抛物线的对称轴为,抛物线上与相对称的点
在该抛物线上,,根据抛物线的增减性得:
∴或
答:点横坐标的取值范围:或.
(3)∵,,
∴,,
∵是的中点,
∴
当点关于直线的对称点为,关于直线的对称点为,直线与、交点为,此时的周长最小,周长为的长,由对称可得到:,即点,
,
即:的周长最小值为3,
【点睛】
考查待定系数法求函数的关系式、二次函数的性质、对称性,勾股定理以及最小值的求法等知识,函数的对称性,点关于直线的对称点的求法是解决问题的基础和关键.
18.(2019·贵州中考真题)已知抛物线y=ax2+bx+3经过点A(1,0)和点B(﹣3,0),与y轴交于点C,点P为第二象限内抛物线上的动点.
(1)抛物线的解析式为 ,抛物线的顶点坐标为 ;
(2)如图1,连接OP交BC于点D,当S△CPD:S△BPD=1:2时,请求出点D的坐标;
(3)如图2,点E的坐标为(0,﹣1),点G为x轴负半轴上的一点,∠OGE=15°,连接PE,若∠PEG=2∠OGE,请求出点P的坐标;
(4)如图3,是否存在点P,使四边形BOCP的面积为8?若存在,请求出点P的坐标;若不存在,请说明理由.
【答案】(1)y=﹣x2﹣2x+3,顶点坐标为(﹣1,4);(2)点D(﹣1,2);(3)点P(,)(4)不存在,理由见解析.
【解析】
【分析】
(1)利用待定系数法可求得函数的表达式,再通过配方即可求得顶点坐标;
(2)又S△CPD:S△BPD=1:2,可得BD=BC=×=,再利用解直角三角形的知识即可求得答案;
(3)设直线PE交x轴于点H,∠OGE=15°,∠PEG=2∠OGE=30°,则∠OHE=45°,故OH=OE=1,解由①②构成的方程组即可求得答案;
(4)连接BC,过点P作y轴的平行线交BC于点H,设点P(x,﹣x2﹣2x+3),点H(x,x+3),则S四边形BOCP=S△OBC+S△PBC=×3×3+(﹣x2﹣2x+3﹣x﹣3)×3=8,得到关于x的一元二次方程,根据方程解的情况即可得结论.
【详解】
(1)∵抛物线y=ax2+bx+3经过点A(1,0)和点B(﹣3,0),
∴,
∴,
∴抛物线的表达式为:y=﹣x2﹣2x+3…①,
y=﹣x2﹣2x+3=-(x+1)2+4,
∴顶点坐标为(﹣1,4);
(2)设点D坐标为(xD,yD),∵OB=OC,∠BOC=90°,
∴∠CBO=45°,BC=,
∵S△CPD:S△BPD=1:2,
∴BD:DC=2:1,
∴BD=BC=×=,
∴xD=-3+ BD•cos∠CBO=-3+2=-1, yD=BD•sin∠CBO=2,
∴点D(﹣1,2);
(3)如图2,设直线PE交x轴于点H,
∵∠OGE=15°,∠EOG=90°,
∴∠OEG=90°-15°=75°,
∵∠PEG=2∠OGE,
∴∠PEG=2∠OGE=30°,
∴∠OHE=∠OGE+∠PEG=45°,∠HEO=∠OEG-∠PEG=45°,
∴OH=OE=1,
∴H(-1,0),
设直线HE的解析式为y=mx+n,把H(-1,0)、E(0,-1)分别代入得,
解得,
∴直线HE的表达式为:y=﹣x﹣1…②,
联立①②并解得:,(舍去),
故点P(,);
(4)不存在,理由:
如图3,连接BC,过点P作y轴的平行线交BC于点H,
直线BC的表达式为:y=x+3,
设点P(x,﹣x2﹣2x+3),点H(x,x+3),
则S四边形BOCP=S△OBC+S△PBC=×3×3+(﹣x2﹣2x+3﹣x﹣3)×3=8,
整理得:3x2+9x+7=0,
解得:△<0,故方程无解,
则不存在满足条件的点P.
【点睛】
本题考查了是二次函数的综合题,涉及了待定系数法,解直角三角形,解二元方程组,一元二次方程根的判别式等知识,综合性较强,熟练掌握相关知识是解题的关键.注意数形结合思想以及方程思想的应用.
相关试卷
这是一份中考数学二轮专题过关练习第11关 以二次函数与图形的面积、周长及线段的数量问题为背景的解答题(教师版),共58页。
这是一份【全套】中考数学专题第13关 以二次函数与圆的问题为背景的解答题(解析版),共55页。
这是一份【全套】中考数学专题第11关 以二次函数与图形的面积、周长及线段的数量问题为背景的解答题(原卷版),共12页。

