





所属成套资源:河北省邯郸市大名县第一中学2022-2023学年高三下学期2月月考试题
河北省邯郸市大名县第一中学2022-2023学年高三下学期2月月考试题 地理 Word版含解析
展开
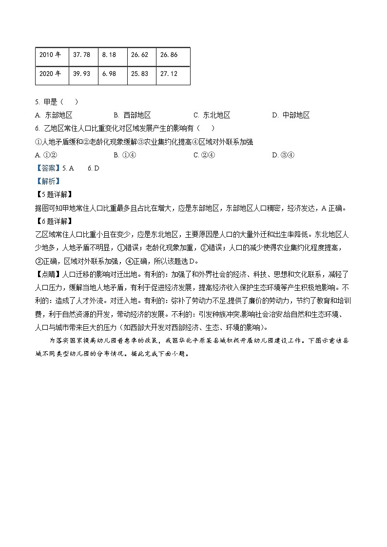
2022-2023学年度高三地理月考试卷一单选题珀斯是一个多风的城市,夏季以微风为主,一天中风向多变,冬季风力强劲,素有澳大利亚"风城"之称。读图,完成下面小题。1. 珀斯夏季风向日变化明显的原因是( )A. 地处沙漠,昼夜温差大 B. 夏季多晴天,昼夜温差大C. 地处平原,地形平坦 D. 植被常绿茂密,减弱风力2. 珀斯风力强劲的时期( )A. 亚洲低压强盛 B. 正值当地葡萄的收获季节C. 享受珀斯海滩阳光浴的最佳季节 D. 西欧南北温差大读我国某类工业分布示意图,完成下面小题。3. 该工业部门最可能是( )A. 煤炭工业 B. 电力工业 C. 瓶装饮料工业 D. 高技术产业4. 该工业产品输入东部地区能够带来的积极影响主要有( )①改善环境质量②提供居民食品③加快产业升级④提供能源保障A. ①② B. ②③ C. ③④ D. ①④下表为2000年、2010年、2020年我国四大地区常住人口比重统计表。乙地区人口约0.98亿,耕地总面积占全国六分之一。完成下面小题。 甲乙丙丁2000年35.578.4427.8428.152010年37.788.1826.6226.862020年39.936.9825.8327.12 5. 甲是( )A. 东部地区 B. 西部地区 C. 东北地区 D. 中部地区6. 乙地区常住人口比重变化对区域发展产生的影响有( )①人地矛盾缓和②老龄化现象缓解③农业集约化提高④区域对外联系加强A. ①② B. ①④ C. ②④ D. ③④为落实国家提高幼儿园普惠率的政策,我国华北平原某县城积极开展幼儿园建设工作。下图示意该县城不同类型幼儿园的分布情况。据此完成下面小题。7. 该县城各种类型幼儿园中服务范围最大的是( )A. 公立幼儿园 B. 托儿所 C. 寄宿幼儿园 D. 双语幼儿园8. 该县城幼儿园布局的主要依据是( )A. 城市空间形态 B. 社区人口密度 C. 交通便捷程度 D. 县城人口总量据《环球时报》、英国《泰晤士报》2022年10月15日报道,德国车企宝马集团正式宣布,英国牛津工厂将只专注于生产制造汽油动力的Mini车,把Mini电动汽车的生产线从牛津工厂撤离,搬迁至中国。据此完成下面小题。9. 该公司选择在中国建厂,主要是因为中国( )A. 消费市场广阔 B. 生产原料充足C 劳动力价格低 D. 科技力量雄厚10. 该公司把Mini电动汽车的生产线从牛津工厂撤离,主要是因为当地电动汽车( )A. 生产线产能过剩 B. 生产成本比较高C. 销售市场过饱和 D. 研发技术力量弱11. 该公司把Mini电动汽车的生产线从英国撤离,可能会导致( )A. 零部件供应商搬离 B. 销售市场锐减C. 产业升级放缓 D. 技术人才流失陕西榆林市佳县十年九旱,该县泥河沟村栽培枣树有3000多年历史,红枣文化已融入当地民俗传统文化中。村民几乎将所有土地种上耐瘠薄的枣树。2014年,泥河沟村36亩千年古枣园被联合国列入全球重要农业文化遗产。据此完成下面小题。12. 泥河沟村先民选在此处建村落的突出优势是( )A. 平原地形,土层深厚 B. 气候温和,降水丰沛C. 靠近河流,取水方便 D. 河运发达,便于出行13. 泥河沟村几乎将所有的土地只种植枣树,主要是为了( )A 适应当地自然环境 B. 满足当地市场需求C 遵循居民饮食偏好 D. 美化当地自然环境14. 为了保护和发展该全球重要农业文化遗产,可以( )A. 培育枣树新品种 B. 扩大枣树种植规模C. 提高红枣商品率 D. 发展生态文化旅游下图为山谷风示意图(图中实线为等压面,虚线为等温面)。完成下面小题。15. 对于图中的气压、气温说法正确的是( )A. 图中等压面数值自下往上递减 B. 图中等温面的数值自下往上递增C. 甲地的气压较同一海拔的乙地低 D. 甲地的气温较同一海拔的乙地高16. 下列说法正确的是( )A. 此图出现的时间是夜晚 B. 此图出现的时间是白天 C. 此时吹焚风 D. 此时吹山风二、综合题17. 阅读材料,回答下面问题渭河是黄河最大的支流,自西向东汇入黄河,干流长818千米,流域面积13.5万平方千米。渭河南为东西走向的秦岭,北为黄土高原。渭河将渭河谷地塑造成了地势平坦的平原。(1)分析渭河流域南部支流短于北部支流的原因。(2)渭河下游径流的年际变化为南部小,北部大。请对此做出合理解释。18. 阅读图文材料,完成下列要求。某鞋业公司2008年入驻湖北省阳新县,高峰期本地用工达1.3万人。2020年新冠疫情初期,由于代加工出口业务受阻,该公司决定撤离阳新县,入驻越南。在阳新县委、县政府的极力争取下,该公司保留了厂房和部分机器设备在阳新县。2021年9月份,该公司又回到阳新,重新开工。下图示意阳新县的位置。(1)简述该鞋业公司在阳新县多雇佣本地员工的原因。(2)分析该鞋业公司撤离给阳新县带来社会问题。19. 阅读图文资料,完成下列要求。纳马夸兰沙漠位于南非共和国西北部,有5000万年的历史,独特的环境条件,使其成为地球上唯一的生物多样化干旱区,区域内有3500多种植物,其中1000多种是这里独有的。一到某个季节,这片沙漠就会魔术般地变成花的海洋,方圆几十公里内全都盛开着紫红、金黄、粉红、橘红色的花朵,不计其数的游客从世界各地涌来欣赏这难得一见的自然美景。但这种壮观的美景仅能维持两个月左右,随着天气的变化,纳马夸兰又将变的荒芜。下图示意纳马夸兰周边区域及气候资料。(1)纳马夸兰能够成为干旱地区生物最丰富的地区,独特的水分来源是其重要条件。说明该地干旱季节植物所需水分的主要来源。(2)分析纳马夸兰多肉植物出口量已位居世界前列的原因。
