- 语文五年级下册第5讲-句式训练之缩句、修改病句 学案 5 次下载
- 语文五年级下册第6讲-课内外文言文复习 学案 学案 5 次下载
- 语文五年级下册第8讲-写人类记叙文阅读 学案 学案 5 次下载
- 语文五年级下册第9讲-写人类写作训练 学案 5 次下载
- 语文五年级下册第10讲-期中综合复习 学案 学案 6 次下载
语文五年级下册第7讲-说明文阅读训练
展开第7讲 说明文阅读训练
学习目标
1、准确把握说明对象特点,理解说明顺序,感知说明文语言的准确性。
2、辨析四种说明方法,领会其对说明事物所起的作用。
3、说明文的整体阅读和感知,熟练辨析举例子、列数字、作比较、列图表等四种说明方法。
教学内容
一、上次课后巩固作业复习
前次课重点知识:课内三篇古文背诵翻译,掌握课外文言文翻译的方法,经典课外文言文的积累。
二、互动探索
预习作业
小海马为什么是父亲生的
温暖的海底,尤其是浅海区域,分外光明灿烂。那里有胜过陆地森林草原的海底植物,有嬉游其间形形色色的动物。生长在海底的红、白珊瑚,像庭园里栽培着的花木;附生在岩礁间的红、绿海葵,如同庭园里种植的花草。这个碧水莹莹、色彩缤纷的海底世界,人们把它比作“水晶宫”,真是十分恰当。
生活在“水晶宫”里的奇怪角色要算是海马了。这种体长只有10—20厘米的奇特鱼类,其头形似马头,故称它为“海马”。海马尾部很长,由多节组成,并能灵活曲伸,用尾弹跳。它的背鳍像一面锦扇,经常摇动着维持平衡,做直立游泳,动作优美活泼。
海马不仅相貌特殊,繁殖习性也很特别。当繁殖季节到来时,雄海马的体侧腹壁向体中央线方向发生皱褶,慢慢地合成宽大的“育儿袋”。雌海马就将卵产在雄海马的育儿袋里(雌海马无育儿袋),卵总数在百粒上下,就在育儿袋里进行胚胎发育。这期间,育儿袋里会产生浓密的血管网层,和胚胎血管网取得密切联系,以供应胚胎发育期需要的营养,等到幼海马发育完成,雄海马就开始“分娩”了。
海马的繁殖方法为什么这样特别呢?
因为浅海情况十分复杂而凶险。尤其是到了春夏两季,各种海生动物都要由深海或远洋洄游到浅海里来,进行一年一度的交配和繁殖。一向寂静的浅海区,这时就分外热闹。同时,弱肉强食的“种间斗争”,也就特别火热起来了。成年动物会大批遭到伤亡,幼小动物更难逃脱,尤其是刚产下的大批动物卵子,简直成为动物互相争食的佳肴了。例如鳕鱼一次产卵竟达千万粒,真正能变成幼鱼的卵可能还不到1%。因此,动物的保种斗争,也就一代比一代加强了。
海马是浅海的老住户,保卵适应当然比其他动物更要巧妙些。不仅雌海马将卵子产在雄海马的育儿袋里,而且它们由卵生演进到类似胎生的地步,这样,就容易保证全部的卵都发育成小海马。
1、文章第一段描绘了一个色彩缤纷的海底世界,在文中有什么作用?
______________________________________________________________________________________________
2、海马是“水晶宫”里的奇怪角色,它“奇”在哪里?
______________________________________________________________________________________________
______________________________________________________________________________________________
3、文中举“鳕鱼一次产卵竟达千万粒,真正能变成幼鱼的卵可能还不到l%”的例子,与介绍海马有什么关系?
______________________________________________________________________________________________
______________________________________________________________________________________________
______________________________________________________________________________________________
4、雌海马将卵产在雄海马的“育儿袋”里的主要原因是什么?
______________________________________________________________________________________________
5、本文可以分为两个部分,前一部分是__________________________,后一部分是_____________________
【知识梳理】
说明文是以说明为主要表达方式的一种文体,或介绍事物的状态、性质、功能;或阐明事理,目的是给人以知识。
一、 说明文的类别
依据说明对象与说明目的的不同,说明文可分为事物说明文和事理说明文;
根据说明语言的不同特色,表达方式的使用情况的不同,说明文可分为平实的说明文和生动的说明文(又叫文艺性说明文)。
说明对象是具体事物,说明目的是使读者了解、认识这个或这类事物的特征,称为事物说明文;说明对象是某个抽象事理,说明目的是使读者明白这个事理,称为事理说明文。在一篇说明文中,介绍事物与阐释事理往往是交错使用的。
二、说明对象的特征
在阅读说明文的过程中,只有牢牢把握住事物的特征,才能清楚地认识作者所要介绍的具体事物。事物的特征主要表现在构造、形态、性质、变化、成因、功用等方面。
事物的特征有时集中体现于文中的几句话。而有的说明文中某一事物的特征,要从全文中进行概括、提炼才能找到,须认真阅读、思考,逐段了解文章的要旨,再对全文作总体的分析和归纳,然后才能正确把握说明对象的特征。
明确说明文的说明对象和特征,应从以下四个方面入手:
1、从整体入手了解文章内容。
2、参考文章的标题,有些标题就是说明对象和本质特征。
3、看首段内容。
4、抓住首句、总结句、中心句,许多优秀的说明文往往运用这些句子来突出所要说明的事物和特征。
三、说明顺序
常见的说明顺序有三种:
1、时间顺序:按照事物发展的先后次序来安排说明文的条理结构。
2、空间顺序:按照事物结构的空间顺序来安排文章结构。
3、逻辑顺序:按照事物的内在逻辑联系,或由个别到一般,或由具体到抽象,或由主要到次要,或由现象到本质等一一介绍说明。
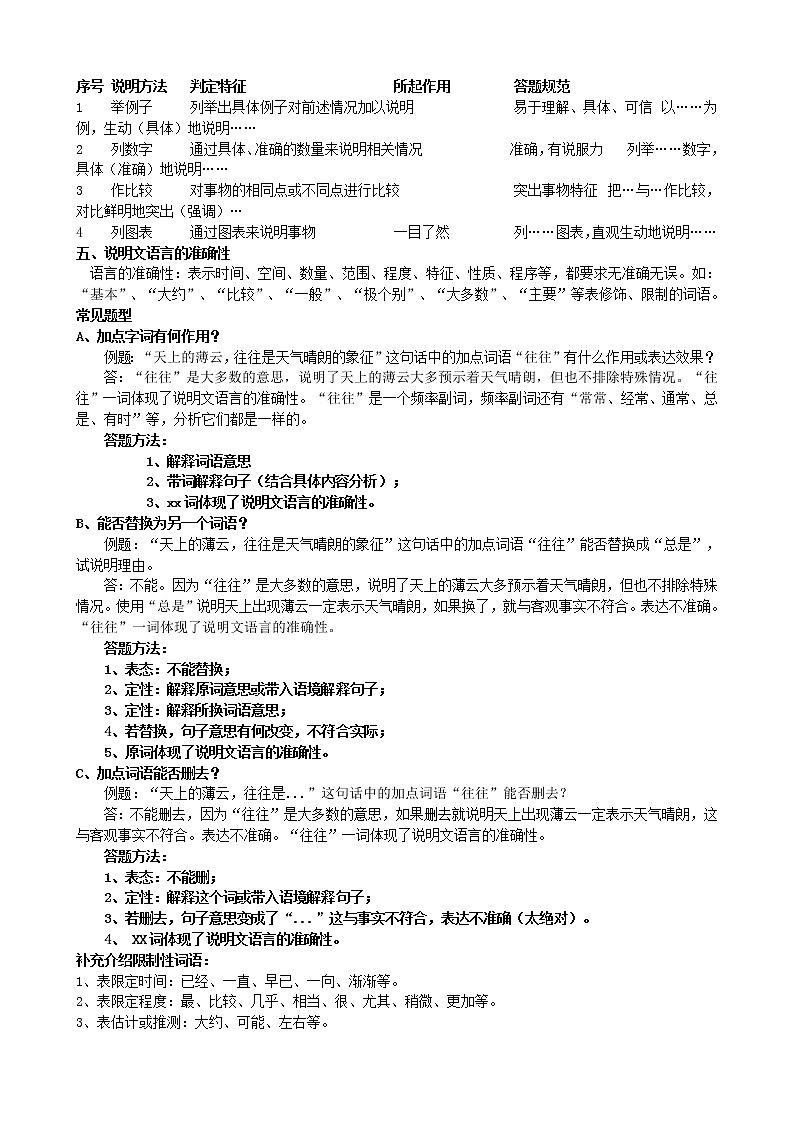
四、说明方法
阅读说明文时主要要求掌握举例子、列数字、作比较、列图表四种说明方法。
序号 说明方法 判定特征 所起作用 答题规范
1 举例子 列举出具体例子对前述情况加以说明 易于理解、具体、可信 以……为例,生动(具体)地说明……
2 列数字 通过具体、准确的数量来说明相关情况 准确,有说服力 列举……数字,具体(准确)地说明……
3 作比较 对事物的相同点或不同点进行比较 突出事物特征 把…与…作比较,对比鲜明地突出(强调)…
4 列图表 通过图表来说明事物 一目了然 列……图表,直观生动地说明……
五、说明文语言的准确性
语言的准确性:表示时间、空间、数量、范围、程度、特征、性质、程序等,都要求无准确无误。如:“基本”、“大约”、“比较”、“一般”、“极个别”、“大多数”、“主要”等表修饰、限制的词语。
常见题型
A、加点字词有何作用?
例题:“天上的薄云,往往是天气晴朗的象征”这句话中的加点词语“往往”有什么作用或表达效果?
答:“往往”是大多数的意思,说明了天上的薄云大多预示着天气晴朗,但也不排除特殊情况。“往往”一词体现了说明文语言的准确性。“往往”是一个频率副词,频率副词还有“常常、经常、通常、总是、有时”等,分析它们都是一样的。
答题方法:
1、解释词语意思
2、带词解释句子(结合具体内容分析);
3、xx词体现了说明文语言的准确性。
B、能否替换为另一个词语?
例题:“天上的薄云,往往是天气晴朗的象征”这句话中的加点词语“往往”能否替换成“总是”,试说明理由。
答:不能。因为“往往”是大多数的意思,说明了天上的薄云大多预示着天气晴朗,但也不排除特殊情况。使用“总是”说明天上出现薄云一定表示天气晴朗,如果换了,就与客观事实不符合。表达不准确。“往往”一词体现了说明文语言的准确性。
答题方法:
1、表态:不能替换;
2、定性:解释原词意思或带入语境解释句子;
3、定性:解释所换词语意思;
4、若替换,句子意思有何改变,不符合实际;
5、原词体现了说明文语言的准确性。
C、加点词语能否删去?
例题:“天上的薄云,往往是...”这句话中的加点词语“往往”能否删去?
答:不能删去,因为“往往”是大多数的意思,如果删去就说明天上出现薄云一定表示天气晴朗,这与客观事实不符合。表达不准确。“往往”一词体现了说明文语言的准确性。
答题方法:
1、表态:不能删;
2、定性:解释这个词或带入语境解释句子;
3、若删去,句子意思变成了“...”这与事实不符合,表达不准确(太绝对)。
4、 XX词体现了说明文语言的准确性。
补充介绍限制性词语:
1、表限定时间:已经、一直、早已、一向、渐渐等。
2、表限定程度:最、比较、几乎、相当、很、尤其、稍微、更加等。
3、表估计或推测:大约、可能、左右等。
4、表限定数量:多、有余、很少等。
5、表限定范围:全、都、大部分、总共、少数等。
6、表频率的词语:屡次、往往、常常、经常、通常、总是、有时等。
7、表质地的词语:软、硬等。
【例题精讲】
例1:指出下列句子所使用的说明方法。
(1)从地面到碑顶高达37.94米,有十层楼那么高,比纪念碑对面的天安门还高4.24米。 ( )
(2)驰名世界的凡尔赛宫是法国在保护历史古迹上最重要的部分。 ( )
(3)细胞液是碱性时,花青素呈蓝色,碱性较强,就成为蓝黑色,如墨菊、黑牡丹等 ( )
(4)赵州桥非常雄伟,全长50.82米,两端宽9.6米,中部略窄,宽9米。 ( )
(5)松鼠不像山鼠那样一到冬天就蛰伏不动。他们是十分警觉的。只要有人稍微在树根上触动一下,它们就从窝里跑出来,躲在树枝底下,或者逃到别的树上. ( )
例2:语言准确性小练习
(1) 我国每年被污染的粮食合计经济损失至少200亿元。“至少”可不可以去掉?
_____________________________________________________________________________________________
_____________________________________________________________________________________________
(2) 月球很可能成为人类远征其他星体的中转站。“很可能”有何表达作用?
_____________________________________________________________________________________________
_____________________________________________________________________________________________
例3:
书籍的变迁
正式的书籍,是在两千多年前春秋战国时代出现的。起先,人们把文字写在竹片或木片上,这些竹片或木片叫做简或牍。把竹子木板劈成同样长度和宽度的细条(一般5寸至2尺长),削平表面,在上面用刀子刻字或用漆笔写,每片可以写8到14个字。有的把简牍用麻绳、丝绳或者皮条串编起来,叫做“册”,也写作“策”。这个“册”字,像在几片竹简中间穿上绳索的样子。传说孔子因为勤奋读书,竟把这种穿册的皮条翻断了多次。
这种笨重的书使用起来当然是极不方便的。据说,秦始皇每天批阅的简牍文书有120斤重。西汉的时候,东方朔给汉武帝写了一篇文章,用了3000片竹简。
现在的书,不仅品种多,而且有的越来越小。“缩微胶卷”就是其中的一种。它是用照相机把书或者资料缩拍到胶卷上,一般缩到原书大小的1∕48。使用的时候,通过阅读器可以放大到原来大小。其实这种缩微技术,早在19世纪普法战争时候就使用过,当时法国的谍报人员把一份3000多页的情报缩拍在一张几寸长的胶片上,让信鸽带回了巴黎。
缩微图书保存和使用都很方便,如果把1万种每种15万字的书放在一块儿,它的总重量大约有5吨,而缩微以后的胶片只有15公斤。
科学在发展,书也在不断演变,它以越来越丰富的营养,哺育着勤奋学习的人们。
(1)阅读选文,具体说说“策”(册)与“缩微图书”的主要区别。
_____________________________________________________________________________________________
_____________________________________________________________________________________________
(2)选文第四段运用的主要说明方法是______________________________、_____________________________。
(3)选文中举法国谍报人员用信鸽传递情报的事例,意在说明什么?
___________________________________________________________________________________________
(4)由“策”与“缩微图书”的演变,经历了漫长的历史时期,在这种演变过程中,起决定作用的因素是什么?
_____________________________________________________________________________________________
(5)选文第三段中说“一般缩到原书大小的l/48”,句子“一般”一词有何表意作用?
_____________________________________________________________________________________________
_____________________________________________________________________________________________
(6)你理想中的书籍是怎样的?请设计一种并简要说说这种书的特点。(50字左右)
_____________________________________________________________________________________________
_____________________________________________________________________________________________
_____________________________________________________________________________________________
【巩固练习】
1、 彩色棉
不用染料,不用着色,你就能穿上色彩艳丽的衣服。这是变魔术吗?不,2l世纪,一个新兴的产业——彩色棉产业就有这样的神奇本领。
农村的孩子都知道,棉花的花朵是洁白的,人们收获洁白的棉花后,脱籽、纺纱,纺成了一锭锭的纱,再织成纺织物,就成了布料。如果染上色或印上花,就是美丽的衣料、窗帘、床单等等。
而彩色棉花的棉花纤维中却含有天然的彩色色素。不用印染,用彩棉织成的布就可直接做成花衣裳。彩色棉花是新的棉花品种吗?不是。彩色棉古代就有,可考证的历史可追溯到上千年之前。在18、19世纪,墨西哥和秘鲁以及我国长江中下海地区,都种植有彩色棉。然而,由于彩色棉花产量低、纤维短,因此逐渐被人遗弃,以至许多人都不知道棉花还有彩色的。
20世纪60年代,美国、前苏联、墨西哥等国家,又开始对彩色棉进行研究。90年代初,美国在改造利用野生彩色棉技术上取得突破,培育出多种颜色的长纤维彩色棉花,并进行了大面积种植。不久,面目一新的彩色棉纺织品及服装进入市场。随后,其他一些国家在研究中也相继取得成功。缤纷多彩的彩色棉服装,在一些城市形成了一道美丽的风景线。1994年,我国也从美国引进了一批彩色棉种子进行试种。
彩色棉花不仅色彩自然柔和,而且在种植过程中不需要农药,在纺织过程中也不需要化学染料。这样,就使得产品及周围环境不会受到污染。美国年销售额为100亿美元的牛仔裤用料斜纹粗棉布,再也不用染色了。制成服装后,柔软舒适,永不褪色。彩色棉因没有沾染任何化学物质,不会引起皮肤病,被人们誉为“绿色产品”“环保产品”,而用彩色棉制作的服装则被称为“生态服装”或“保健服装”。
我国对彩色棉的研究后来居上,使淡蓝、橘黄等8种颜色的遗传基因达到稳定状态。1998年彩色棉种植面积一跃成为继美国之后的世界第二,产品远销欧美和日本等国,供不应求。专家预测,在未来的5年内,我国彩色棉产量可达1.2万吨,可生产成衣2000万件,老百姓也有望穿上这种“保健服装”了。
(摘自《我们爱科学》2000年第9期)
(1)彩色棉产业的“神奇本领”指的是____________________________________________________________
____________________________________________________________________________________________。
(2)用波浪线划出文中说明彩色棉花的本质特征的语句。
(3)根据课文内容,填写下面表格。
时 间 彩色棉发展
18、19世纪
20世纪60年代
90年代初
1994年
1998年
(4)第5节划线句运用了什么说明方法?有什么作用?
_____________________________________________________________________________________________
_____________________________________________________________________________________________
2、神奇的人造蚊子
疟疾是仅次于艾滋病的人类第二杀手,每年约有270万人死于这种传染性极强的疾病。尽管科学家们绞尽脑汁研发了许多抗疟疾新药,但都未能从根源上消除这一病魔。如今,美国的科学家另辟蹊径,研究出不会传染疟疾的转基因蚊子,以求彻底消灭这种可怕的疾病。
据报道,美国马里兰州约翰·霍普金斯大学的一个科研小组日前成功研究出了转基因蚊子。这种蚊子与自然界野蚊子的不同之处在于,它不会传染疟疾,所以也就不会成为这种传染病的载体。如果把其放归大自然的话,繁殖能力极强的它们将很快取代自然界的野蚊子,彻底消灭疟疾的传染源。
科学家马拉里介绍说,新一代转基因蚊子体内含有一种名为SMI的蛋白质,这种蛋白质能阻止疟疾感染。另外,基因转变后的“人造蚊子”的眼睛是绿色或者红色,很容易区别于自然界的野蚊子。转基因蚊子的其他脾性和自然界的野蚊子没有太大的区别,比如说同样也吸人和动物的血,也是同样的繁殖途径,但它们一旦与野蚊子交配后,就会大大降低野蚊子的生育能力,从而最终将野蚊子淘汰出局。
(1)联系上下文,理解下面词语。
绞尽脑汁:________________________________________________________________________________
另辟蹊径:________________________________________________________________________________
(2)读读文中画横线的句子,说说这样写的好处。
____________________________________________________________________________________________________________________________________________________________________________________________
(3)“如果把其放归大自然的话,繁殖能力极强的它们将很快取代自然界的野蚊子,彻底消灭疟疾的传染源”中的“如果……将……”能不能删掉,为什么?
____________________________________________________________________________________________________________________________________________________________________________________________(4)请你用最简短的话说说转基因蚊子的作用。
____________________________________________________________________________________________________________________________________________________________________________________________
一、阅读文章,回答问题。
冷冻疗法挽救生命
登山或潜水运动员都深知寒冷给身体带来的危害。然而,作为一种医学治疗手段,降低体温可以减少心脏病患者在接受使用体外循环机进行的手术时造成脑部后遗症的风险。
伴随心脏问题产生的是由于缺氧而造成的大脑损伤。缺氧5分钟就会给大脑带来不可挽回的破坏,10分钟即可造成神经死亡。美国心脏学会建议,在手术中有控制地降低体温以减少脑部损伤。这种疗法的关键在于循序渐进地把体温降至35摄氏度以下。因为体温每降1撮氏度,氧气的消耗量就会降低5%-8%。西班牙马德里心脏外科主任恩里克·罗德里格斯指出:“在所有使用体外循环机的外科手术中,我们都会用到适中的降低体温的做法,也就是说,降至28摄氏度至31摄氏度之间,以避免在出现危险时给大脑造成损伤。”
此外,冷冻疗法可以延长手术的安全时间。例如在成人主动脉切断或儿童先天性心脏病的手术治疗中,需要完全中断血液循环。为此需要把患者的身体冷冻起来,使接近冬眠状态。当体温降至16撮氏度时,安全时间为40分钟至60分钟。心脏外科助理医师卡洛斯·莫拉莱斯指出:“体温降得越低,我们进行安全手术的时间就越充裕,成功的几率也更大。”
但是,控制体温的同时,也蕴含着一定的风险。冷冻疗法最困难的一个环节是手术后如何使体温回升。按照一般规则,如果身体被冷冻30分钟,那么手术后的恢复时间就将增加一倍。负责将血液重新灌注到血管当中的医师需要在短时间内迅速地使患者体温回升。如果体温在28摄氏度以下,那么产生心室纤维性颤动的风险就会很高。恩里克·罗德里格斯说:“尽管这些威胁依然存在,但是目前医学界使用冷冻疗法遇到的最大问题是可能出现的大脑水肿和血凝紊乱,因为低温破坏了血液蛋白。”重症监护室中的最大难题通常是痉挛和寒热增加的氧气消耗,以及患者免疫系统的改变。因此专家建议给接受了冷冻疗法的患者实施镇静辅助治疗,使用抗生素,特别是在冷冻时间长达几天的情况下。
1、文章二、三自然段分别介绍了冷冻疗法的哪些用途?
______________________________________________________________________________________________
2、“按照一般规则,如果身体被冷冻30分钟,那么手术后的恢复时间就将增加一倍。”说一说文中的“一般”能不能删去,为什么?
______________________________________________________________________________________________
______________________________________________________________________________________________
3、下列对文章内容的理解,不正确的一项是( )
A.手术中,有控制地将体温降低到适中的温度,可以减少心脏病患者的脑部损伤。
B.体温降得越低,进行安全手术的时间就越充裕,手术成功的可能性也就越大。
C.使用冷冻疗法,术后体温恢复的时间较长,产生心室纤维颤动的风险很高。
D.目前,低温对血液蛋白的破坏是医学界使用冷冻疗法遇到的最大问题。
二、阅读文章,回答问题。
保护母亲,保护自己
黄河是中华民族的摇篮,是我们的母亲河。没有黄河,就没有我们这些黑头发黄皮肤的中国人。然而,我们是怎样对待这条母亲河的呢?说句实话,我们对不起黄河。据学者们研究,两千多年前,黄河并不姓“黄”,而是叫“河水”或者“大河”,河水也是相当清澈的。随着她儿女的渐渐增多,她周围的森林面积却一天比一天减少,造成了越来越多的水土流失,终于使她由绿变黄了。由于河底的泥沙越来越多,河床逐渐上升,有些地方,比如河南省开封市,河床比房顶还高,成了流在人们头顶上的“悬河”!大概是母亲生我们的气吧,河水一次又一次地跑出来教训我们,造成了难以想象的损失。
那么,目前的情况又怎样呢?旧的问题没有解决,新的问题又产生了。黄河不仅是工农业生产和人民生活的重要水源,也成了附近农业污水和生活污水的主要排放渠道。据专家们统计,黄河污水排放量高达21.2亿吨,工业垃圾及生活垃圾近4100万吨,农药和化肥的年使用量分别为3.75万吨和600万吨。以宁夏为例,黄河流经宁夏13个市县,全长397公里。宁夏每年3亿吨工业和生活污水大约有80%排放进黄河。据检验,黄河水中的有害物质的含量近年来显著增加。由于污染严重,河水不进行处理就不符合饮用标准。然而现在,宁夏南部山区许多农民就直接饮用黄河水。即使是那些不直接饮用黄河水的人,也不是不受危害的。因为被污染的黄河水影响到了地下水,一些地区的地下水,污染程度已相当严重。饮用这样的地下水,怎能保证身体健康呢?
黄河污染问题,关系到千千万万人民的生产生活,关系到中华民族的生存与发展。如果我们不高度重视,不赶快控制污染,情况将更加严重。那样的话,黄河母亲会 。如果我们想保护自己,保护中华民族,就必须先想办法保护母亲,保护黄河。
1、黄河成为“悬河”的原因有哪些?
______________________________________________________________________________________________
______________________________________________________________________________________________2、读读文中画横线的句子,说说这样写的好处。
______________________________________________________________________________________________
______________________________________________________________________________________________3、文中加点的“主要”一词能否去掉,为什么?
______________________________________________________________________________________________
______________________________________________________________________________________________4、参照第一自然段中加曲线的句子,在横线上补出一句话,请写在下面,使上下文语意连贯,语气顺畅。
那样的话,黄河母亲会_____________________________________________________________________。
课后巩固1:
“植物大熊猫”——四合木
四合木,蒺藜科四合木属于落叶小灌木,草原化荒漠区强旱生植物,被列为国家一级保护植物,世界上称其为“植物大熊猫”。
四合木高30-50厘米,成簇生长。根节上生有白色的毛根,有光泽或柔毛。偶数羽状复叶,叶片很小,肉质,圆润翠绿,表面有一层白毛。开白色或黄色的小花,花期5-6月。在荒原上,它的长相可算得上是植物中的“美人”。四合木果期是7-9月,果实为蒴果,四深裂,形成像四个小翅膀一样的结构,很多资料把它称为“四翅油葫芦”。有些人也把四合木称为“油柴”。这种植株含油量大,即使新鲜时也极易燃烧,当地牧民喜欢将其砍来当柴烧。近几年,由于保护措施到位,砍伐四合木的事情已经不见了,“油柴”这个词已很少被提及。四合木还是长寿植物,根据DNA检测结果,四合木的遗传多样性接近130种长寿多年生植物的平均水平。
四合木的主要分布地乌海地区,冬季寒冷,夏季炎热,大陆性气候强烈,年均降雨仅150毫米左右,地下水位很低,植物种类很少,四合木能在如此恶劣的条件下存活至今,堪称奇迹。
可是这种在高温,缺少水分、养分的极其恶劣的环境下能够成功存活的孑遗植物,在水分、养分充足,温度阳光适宜的环境下,却难以适应。1999年,昆明世博园种植了四合木,其他的植物来到这四季如春的好地方,都显出超常的生机,只有四合木竟然枯萎了!
四合木的生存既依赖于当地的环境,又在为环境做着巨大的贡献。四合木是为数不多的能在强干旱地区生存的植物,固沙效果很好,沙子飘落至四合木生长的地区,都会在植株下方不断堆积,最后形成像小沙丘一样的小山包,对我国沙漠治理具有突出的意义。
四合木成为濒危植物有诸多原因。四合木主要以种子进行繁殖,但平均每年正常开花植株仅占植株总数的11%,由于干旱和盐碱,种子发育和萌发常受到抑制,故其中又只1%的种子能够成熟繁殖。其自身的这些特性决定了它的繁殖和更新速度都非常缓慢。而羊的啃食、当地居民的砍伐又导致四合木数量不断减少。但与山羊剪刀般的嘴巴和当地居民的砍柴刀相比,大量工厂的建设,给四合木带来的破坏远远要严重得多。上世纪九十年代初,四合木分布区便利的水利、交通、丰富的矿产以及低廉的地价吸引着越来越多的企业进驻,大片四合木连同它生长的地皮被铲平,取而代之的是一座座厂房,而这些工厂对环境污染严重。这些都给四合木带来了毁灭性的破坏。
近年来,沙漠已越过了黄河,乌海成了沙尘暴的必经之路。一系列环境教训使乌海人认识到了环保的重大意义。四合木的保护工作也成了当地生态恢复、环境治理的重点。对四合木的砍伐行为被禁止,四合木集中分布的核心区实行人工看护。
2002年,中国首家四合木珍奇植物保护所在宁夏石嘴山市成立,标志着中国开始着手抢救“植物大熊猫”。2006年,四合木在乌兰布和沙区人工繁殖成功。
2006年11月,105棵四合木小苗落户北京植物园,大约经过一两年的生长之后,将分栽在植物园景观道路两侧,成为新的景观植物。成为城市绿化植物,也许将成为四合木数量发展壮大、告别濒危现状的新途径。
(1)本文以“‘植物大熊猫’——四合木”为标题,你认为好在哪里?
______________________________________________________________________________________________
______________________________________________________________________________________________
(2)四合木成为濒危植物的原因有哪些?
______________________________________________________________________________________________
______________________________________________________________________________________________
(3)“1999年,昆明世博园种植了四合木,其他的植物来到这四季如春的好地方,都显出超常的生机,只有四合木竟然枯萎了!”你从这句话中的“竟然”一词读出了什么?
______________________________________________________________________________________________
______________________________________________________________________________________________
(4)阅读下面材料,围绕“怎样保护濒危植物”问题,请你提出两条合理化的建议。
地球曾出现过5次大规模的物种灭绝事件,每次消失的生物种数在65%-95%之间。近年,越来越多的现代生物种群正在步入濒危植物行列,英国科学家提出“地球正面临着第六次生物大灭绝”的观点,引起人们深思……
______________________________________________________________________________________________
______________________________________________________________________________________________课后巩固2:
“世界屋脊”多宝藏
西藏地处我国西南边陲,面积122.84万平方公里,平均海拔4000米以上,是世界上平均海拔最高的地区,被称为“世界屋脊”。
西藏是一个能源宝库。作为“离太阳最近的地方”,西藏地区日照时间长,日照强烈,太阳能资源极为丰富,是我国太阳能利用最为充分的地区之一。据统计,这里年平均日照在1500-3250小时,各地太阳能辐射在140--190千卡/平方厘米之间,自东向西逐渐递增。西藏山南地区措美县哲古镇光伏电站装机130千瓦,是目前我国装机容量最大的光伏电站。西藏境内河湖密布,流域面积大于200平方公里的河流有100多条,湖泊面积占全国湖泊面积的30%。水能资源天然蕴藏量约为2亿千瓦,占全国水能资源的30%,其中可供开发的有5600多万千瓦,约占全国总量的20%。西藏是全国地热资源最为丰富的地区,已查明的地热显示点达600多处,地热总热流量每秒55万千卡。在众多的地热田中,位于藏北当雄县的羊八井地热田最为著名,是世界上大型的地热田之一。羊八井电站经过多年的建设,已成为目前国内最大的地热发电站。
西藏矿产资源也十分丰富。其中铬、铜、硼、白云母等13种矿产储量位居全国前列。西藏的铬铁矿是我国紧缺的矿种,其储量和开采量都居全国第一位。西藏各类盐湖中的矿产资源高达几十种,仅日喀则地区的大扎布盐湖潜在的开发价值就高达数千亿元。
西藏还是一座“天然植物博物馆”。西藏林木树种繁多,其中很多树种具有极高的科研和开发价值。西藏的药用植物有1000多种,约占全国药用植物种类的70%,其中很多都是名贵珍稀种类,如冬虫夏草、贝母、雪灵芝、天麻等。
“世界屋脊”——西藏,真是一个资源丰富的宝地!
(1)文章从哪三个方面来说明“世界屋脊”多宝藏?
______________________________________________________________________________________________
(2)读读文中画线的句子,说说这样写的好处。
______________________________________________________________________________________________
(3)为什么说西藏是一座“天然植物博物馆”?
______________________________________________________________________________________________
下节课主题:《写人类记叙文阅读训练 》
预习作业:
平等的人格
电影明星洛依德将车开到修检站,一个女工接待他。她熟练、灵巧的双手,俊美的容貌,一下子吸引了他。整个巴黎全知道他,奇怪的是,这位姑娘丝毫没表示惊异和兴奋。
“您喜欢看电影吗?”他禁不住问道。
“当然喜欢,我是个影迷。”她手脚麻利,很快修好了车。“您可以开走了,先生。”
他却依依不舍:“小姐,您可以陪我去兜兜风吗?”
“不,我还有工作。”
“这同样也是您的工作,您修的车,最好亲自检查一下。”
“那么,好吧,是您开还是我开?”
“当然我开,是我邀请您来的嘛。”
车子行驶得很好。“看来没什么问题,请让我下车好吗?”
“怎么,您不想再陪一陪我了?我再问您一遍,您喜欢看电影吗?”
“我回答过了,喜欢,而且是个影迷。”
“您不认识我?”
“怎么不认识,您一来我就看出您是当代影帝阿利克斯·洛依德。”
“既然如此,您为何这样冷淡?”
“不,您错了,我没有冷淡,而是没有像一些女孩子那样狂热。您有您的成就,我有我的工作。您来修车是我的顾客。如果您不再是明星了,再来修车,我也会一样地接待您。人与人之间不应该是这样吗?”他沉默了。在这个普通女工面前他感到自己的浅薄与虚妄。
“小姐,谢谢!您使我想到应该认真反省一下自己的价值。好,现在让我送您回去。”
1、文章主要通过_________________描写表现人物的性格特点。
2、电影明星洛依德为什么会被一个女工吸引?
______________________________________________________________________________________________
3、文章最后说这位电影明星“在这个普通女工面前他感到自己的浅薄与虚妄。”文中的“浅薄与虚妄”具体指___________________________________________________________________________________________。
4、修车女工说:“人与人之间不应该是这样吗?”联系全文谈谈你对这句话是如何理解的?
______________________________________________________________________________________________
______________________________________________________________________________________________
语文五年级下册第9讲-写人类写作训练: 这是一份人教部编版五年级下册全册综合学案,共13页。学案主要包含了互动探索,片段赏析,选用典型事例,结合修辞,运用细节描写,把握文章的结构等内容,欢迎下载使用。
语文五年级下册第8讲-写人类记叙文阅读: 这是一份小学语文全册综合学案设计,共13页。学案主要包含了互动探索,阅读分析等内容,欢迎下载使用。

