


所属成套资源:高二物理同步课件 同步练习(2019人教A版 选择性必修第二册)
- 3.4电能的输送课件PPT 课件 0 次下载
- 课时作业(十一)交变电流 试卷 0 次下载
- 课时作业(十二)交变电流的描述 试卷 0 次下载
- 课时作业(十四)电能的输送 试卷 0 次下载
- 4.1电磁振荡课件PPT 课件 0 次下载
高中物理3 变压器课堂检测
展开
这是一份高中物理3 变压器课堂检测,共8页。试卷主要包含了单项选择题,多项选择题等内容,欢迎下载使用。
1.如图所示,在图甲中是两根不平行的导轨,图乙中是两根平行的导轨,其他物理条件都相同,当金属棒MN在导轨上向右匀速运动时,在棒的运动过程中,将观察到( )
A.两个小灯泡都发光,只是亮度不同
B.两个小灯泡都不发光
C.L1发光且越来越亮,L2发光且亮度不变
D.L1发光且亮度不变,L2始终不发光
2.将输入电压为220 V,输出电压为6 V的理想变压器改绕成输出电压为30 V的变压器,副线圈原来是30匝,原线圈匝数不变,则副线圈新增匝数为( )
A.120 B.150
C.180 D.220
3.用一理想变压器向一负载R供电.如图所示,当增大负载电阻R时,原线圈中的电流I1和副线圈中的电流I2之间的关系是( )
A.I2增大,I1也增大 B.I2增大,I1却减小
C.I2减小,I1也减小 D.I2减小,I1却增大
4.如图所示,理想变压器原线圈接在交流电源上,图中各电表均为理想电表.下列说法正确的是( )
A.当滑动变阻器的滑动触头P向上滑动时,R1消耗的功率变大
B.当滑动变阻器的滑动触头P向上滑动时,电压表示数变大
C.当滑动变阻器的滑动触头P向上滑动时,电流表示数变大
D.若闭合开关S,则电流表示数变大,示数变大
5.
如图所示,一理想变压器原副线圈的匝数比为1:2;副线圈电路中接有灯泡,灯泡的额定电压为220 V,额定功率为22 W;原线圈电路中接有电压表和电流表.现闭合开关,灯泡正常发光.若用U和I分别表示此时电压表和电流表的读数,则( )
A.U=110 V,I=0.2 A
B.U=110 V,I=0.05 A
C.U=110eq \r(2) V,I=0.2 A
D.U=110eq \r(2) V,I=0.2eq \r(2) A
6.如图甲所示,一理想变压器给一个小灯泡供电.当原线圈输入如图乙所示的交变电压时,额定功率为10 W的小灯泡恰好正常发光,已知灯泡的电阻为40 Ω,图中电压表为理想电表,下列说法正确的是( )
A.变压器输入电压的瞬时值表达式为u=220eq \r(2)sin πt(V)
B.电压表的示数为220 V
C.变压器原、副线圈的匝数比为11:1
D.变压器的输入功率为110 W
7.下图所示为4种亮度可调的台灯的电路示意图,它们所用的白炽灯相同,且都是“200 V 40 W”.当灯泡所消耗的功率都调至20 W时,台灯消耗的功率最小的是( )
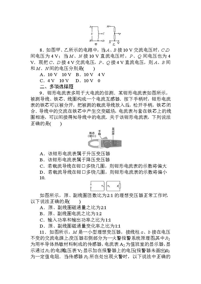
8.如图甲、乙所示的电路中,当A、B接10 V交流电压时,C、D间电压为4 V;当M、N接10 V直流电压时,P、Q间电压也为4 V.现把C、D接4 V交流电压,P、Q接4 V直流电压,则A、B间和M、N间的电压分别是( )
A.10 V 10 V B.10 V 4 V
C.4 V 10 V D.10 V 0
二、多项选择题
9.钳形电流表多用于大电流的估测.某钳形电流表如图所示,被测导线、铁芯、线圈构成一个电流互感器.按下手柄时,钳形电流表的铁芯可以被分开,把被测的载流导线放入后,松开手柄,铁芯闭合.导线中的交流在铁芯中产生交变磁场,电流表与套在铁芯上的线圈相连,可以间接得知导线中的电流.关于该钳形电流表,下列说法正确的是( )
A.该钳形电流表属于升压变压器
B.该钳形电流表属于降压变压器
C.若载流导线在钳口多绕几圈,则钳形电流表的示数将偏大
D.若载流导线在钳口多绕几圈,则钳形电流表的示数将偏小
10.
如图所示,原、副线圈匝数比为2:1的理想变压器正常工作时,以下说法正确的是( )
A.原、副线圈磁通量之比为2:1
B.原、副线圈电流之比为1:2
C.输入功率和输出功率之比为1:1
D.原、副线圈磁通量变化率之比为1:1
11.如图所示,M是一小型理想变压器,接线柱a、b接在电压不变的交流电源上,变压器右侧部分为一火警报警系统原理图,其中R2为用半导体热敏材料制成的传感器,电流表A2为值班室的显示器,显示通过R1的电流,电压表V2显示加在报警器上的电压(报警器未画出),R3为一定值电阻.当传感器R2所在处出现火警时,以下说法中正确的是( )
A.A1的示数不变,A2的示数增大
B.V1的示数不变,V2的示数减小
C.V1的示数不变,V2的示数增大
D.A1的示数增大,A2的示数减小
12.如图所示,一理想变压器的原线圈A、B两端接入电压为u=3eq \r(2)sin314t V的交变电流.原线圈匝数n1=100匝,副线圈匝数n2=200匝,则( )
A.将击穿电压为6 V的电容器接在C、D两端,能正常工作
B.把电磁打点计时器接在C、D两端,打点周期为0.02 s
C.把额定电压为6 V的小灯泡接在C、D两端,小灯泡能正常工作
D.把交流电压表接在C、D两端时,电压表读数为8.48 V
13.如图所示,一理想变压器输入端接交流恒压源,输出端电路由R1、R2、R3三个电阻构成.将该变压器原、副线圈的匝数比由5:1改为10:1后( )
A.流经R1的电流减小到原来的eq \f(1,4)
B.R2两端的电压增加到原来的2倍
C.R3两端的电压减小到原来的eq \f(1,2)
D.电阻上总的热功率减小到原来的eq \f(1,4)
14.如图甲所示为一自耦变压器,变压器的原线圈AB端输入电压如图乙所示,副线圈电路中定值电阻R0=11 Ω,电容器C的击穿电压为22 V,移动滑动触头使电容器刚好不会被击穿,所有电表均为理想电表,下列说法正确的是( )
A.电压表的示数为220 V
B.原、副线圈的匝数比为10:1
C.电流表的示数等于通过电阻R0的电流
D.原线圈AB端输入电压的变化规律为u=311sin 100πt V
课时作业(十三) 变压器
1.解析:当金属棒MN在导轨上向右匀速运动时,甲图中MN切割磁感线产生的电动势均匀增大,右侧回路内的电流均匀增大,铁芯内的磁通量均匀增大,副线圈中的感应电动势恒定不变,L1亮度不变;乙图中MN切割磁感线产生的电动势恒定不变,右侧回路内的电流恒定不变,铁芯内的磁通量恒定不变,副线圈中的感应电动势为0,L2始终不发光,选项D正确.
答案:D
2.解析:由变压比eq \f(n1,n2)=eq \f(U1,U2),得eq \f(n1,30)=eq \f(220,6),所以n1=1 100,当U′2=30 V时, eq \f(n1,n′2)=eq \f(220,30),所以n′2=150匝,故Δn2=n′2-n2=120匝.所以A正确.
答案:A
3.解析:当增大负载电阻R时,由欧姆定律I2=eq \f(U2,R)可得I2减小,又由于eq \f(I1,I2)=eq \f(n2,n1),I1=eq \f(n2·I2,n1),所以I1也减小,选项C正确.
答案:C
4.解析:由于原、副线圈两端电压不变,当滑动变阻器滑动触头P向上滑动时,连入电路的电阻变大,所在电路总电阻变大,副线圈中电流减小,R1中电流减小,R1消耗的功率减小,A项错误;R1中电流减小,则R1两端电压减小,而副线圈两端电压不变,所以滑动变阻器两端电压增大,电压表示数变大,B项正确;副线圈中电流减小,原线圈中电流随之减小,故C项错误;若闭合开关S,负载电路的总电阻减小,副线圈中电流增大,R1中电流增大,则R1两端电压升高,R2两端电压减小,A2示数变小,D项错误.
答案:B
5.解析:由于灯泡正常发光,故灯泡两端电压即副线圈两端电压为U2=220 V,通过灯泡的电流即副线圈中的电流为I2=eq \f(22 W,220 V)=0.1 A.根据理想变压器电压关系U1:U2=n1:n2,得U1=110 V,电流关系I1:I2=n2:n1,得I1=0.2 A,则U=U1=110 V,I=I1=0.2 A.故选项A正确,选项B、C、D错误.
答案:A
6.解析:由图像可知,ω=eq \f(2π,T)=100π,故A错误;原线圈输入电压为220 V,电压表示数为灯泡的额定电压U=eq \r(PR)=20 V,故B错误;由B分析,结合电压之比公式得eq \f(220,20)=eq \f(11,1),故C正确;变压器的输入功率与输出功率相等,为10 W,故D错误.
答案:C
7.解析:在通过电阻进行分压或分流的电路中,电阻本身将消耗能量,利用理想变压器使灯在工作时,变压器不损失能量,则这种可调台灯消耗的功率就最小,分析可知使灯的功率都调至20 W时C电路消耗功率最小.
答案:C
8.解析:如图甲所示是一个自耦变压器,当A、B作为输入端,C、D作为输出端时,是一个降压变压器,两边的电压之比等于两边线圈的匝数之比.当C、D作为输入端,A、B作为输出端时,是一个升压变压器,电压比也等于匝数比,所以C、D接4 V交流电压时,A、B间将得到10 V交流电压.如图乙所示是一个分压电路,当M、N作为输入端时,上下两个电阻上的电压跟它们的电阻的大小成正比.但是当把电压加在P、Q两端时,M、P两点的电势相等.所以当P、Q接4 V直流电压时,M、N两端电压也是4 V.
答案:B
9.解析:钳形电流表用于大电流的估测,输出电流很小,根据变压器的规律可知,钳形电流表实质上是一个升压变压器,故A正确,B错误;根据n1I1=n2I2知,若将载流导线在钳口多绕几圈,即n1变大,I1、n2不变,则钳形电流表的示数I2将变大,即与原来示数相比偏大了,故C正确,D错误.
答案:AC
10.解析:原、副线圈磁通量之比为1:1,A错误;电流与匝数成反比,所以原、副线圈电流之比为1:2,B正确;变压器的原线圈和副线圈的功率是相同的,所以原、副线圈中功率之比为1:1,C正确;理想变压器原线圈磁通量的变化率与副线圈中磁通量的变化率相同,所以原、副线圈磁通量变化率之比为1:1,D正确.
答案:BCD
11.解析:当传感器R2所在处出现火情时,R2的电阻减小,导致电路的总电阻减小,所以电路中的总电流将会增加,A1测量的是原线圈中的总电流,由于副线圈的电流增大了,所以原线圈的电流增大,即A1的示数增大;由于电源的电压不变,原、副线圈的电压也不变,所以V1的示数不变,由于副线圈中电流增大,R3两端的电压变大,R1两端的电压减小,通过R1的电流减小,即V2的示数减小,A2的示数要减小,B、D两项正确.
答案:BD
12.解析:交变电流的周期T=eq \f(2π,ω)=0.02 s,有效值U1=3 V,变压器不改变交变电流的频率,故B正确;由eq \f(U1,U2)=eq \f(n1,n2),得U2=eq \f(n2,n1)U1=6 V,变压器输出电压的峰值为6eq \r(2) V,故大于电容器的击穿电压,A、D错误,C正确.
答案:BC
13.解析:变压器原、副线圈的匝数比由5:1改为10:1,则副线圈的输出电压减小为原来的eq \f(1,2),根据欧姆定律可知,流经R1的电流减小到原来的eq \f(1,2),故A错误;根据串、并联电路规律可知,R2两端的电压减小到原来的eq \f(1,2),故B错误;同理,R3两端的电压减小到原来的eq \f(1,2),故C正确;副线圈总电阻不变,根据功率公式P=eq \f(U2,R)可知,总功率减小到原来的eq \f(1,4),故D正确.
答案:CD
14.解析:电压表的示数等于交变电压的有效值,所以电压表的示数为U1=eq \f(Um,\r(2))=220 V,选项A正确;电容器刚好不被击穿,所以副线圈电压的最大值为22 V,有效值为U2=eq \f(22,\r(2)) V=11eq \r(2) V,所以原、副线圈的匝数比为n1:n2=U1:U2=10eq \r(2):1,选项B错误;交变电流能“通过”电容器,所以电流表的示数大于R0上的电流,选项C错误;由u t图像可知u=311sin 100πt V,选项D正确.
答案:AD
相关试卷
这是一份高考物理一轮复习课时分层作业30变压器电能的输送含答案,文件包含高考物理一轮复习课时分层作业30变压器电能的输送docx、高考物理一轮复习课时分层作业30答案与精析docx等2份试卷配套教学资源,其中试卷共12页, 欢迎下载使用。
这是一份第十三章 2变压器 高三物理一轮复习,文件包含第十三章2变压器解析版docx、第十三章2变压器原卷版docx等2份试卷配套教学资源,其中试卷共34页, 欢迎下载使用。
这是一份高中物理人教版 (2019)选择性必修 第一册1 光的折射练习,共7页。试卷主要包含了单项选择题,多项选择题,非选择题等内容,欢迎下载使用。
