2022年中考物理真题分类汇编专题16家庭电路与安全用电(教师版)(第1期)
展开
这是一份2022年中考物理真题分类汇编专题16家庭电路与安全用电(教师版)(第1期),共7页。试卷主要包含了选择题,填空题,作图题等内容,欢迎下载使用。
一、选择题
1.(2022·四川自贡)关于家庭电路和安全用电,下列说法正确的是( )。
A. 一旦发生触电事故,应先断开电源再进行抢救;
B. 使用试电笔时,手指不能接触笔尾金属体;
C. 选用插座时,所有家用电器都使用两孔插座;
D. 空气开关跳闸后,重新闭合开关就可以了
【答案】A。
【解析】A.电路起火或发生触电事故时,应该先切断电源,避免再次触电,故A正确;
B.使用试电笔时,用手接触笔尾金属体,笔尖接触电线,氖管发光,表明检测的是火线,如果不接触笔尾金属体,氖管不会发光,故B错误;
C.家庭中金属外壳的用电器需使用三孔插座,以避免用电器漏电时引起人体触电,故C错误;
D.空气开关跳闸后,需排除故障后再重新闭合开关,故D错误。故选A。
2.(2022·四川南充)“珍爱生命,安全用电”,下列操作正确的是( )。
A. 小明用正在滴水的手打开台灯;
B. 虽然家用电线外都有一层绝缘村料,但是也不能在家用电线上晾晒衣服;
C. 家用冰箱三孔插头损坏了,换成两孔插头后只要冰箱能使用也无大碍;
D. 家用照明电路中,开关可以装在零线上
【答案】B。
【解析】A.生活中的水不纯净,是导体,小明用正在滴水的手打开台灯,容易触电,故A错误;
B.在家用电线上晾晒衣服有可能将电线拉断或者使绝缘皮破损,所以虽然家用电线外都有一层绝缘村料,但是也不能在家用电线上晾晒衣服,否则容易发生触电事故,故B正确;
C.家用冰箱的三孔插头可通过三孔插座与地线相连,当家用冰箱外壳带电时将电流导入大地,防止发生触电事故,如果换成两孔插头则在冰箱外壳带电时可能发生触电事故,故C错误;
D.家用照明电路中,开关可以应该接在火线上,断开开关时使灯与火线断开,防止触电事故发生,故D错误。故选B。
3.(2022·山东泰安)下列说法中不符合安全用电原则的是( )。
A. 若发生触电事故,应立即切断电源再救人;
B. 家庭电路中保险丝熔断后,可以用铜丝来代替;
C. 控制电灯的开关要接在火线和电灯之间;
D. 将家用电器的金属外壳接地
【答案】B。
【解析】A.若发生触电事故,应立即切断电源再救人,由于人体是导体,以防止施救人员触电,故A正确,不符合题意;
B.保险丝是用电阻率大熔点低的铅锑合金材料制成的,家庭电路中保险丝熔断后,不能用铜丝来代,因为铜丝的电阻率较小,且熔点较高,故B错误,符合题意;
C.控制电灯的开关要接在火线和电灯之间,当开关断开时,电灯与火线断开,才不会带电,故C正确,不符合题意;
D.将家用电器金属外壳接地,当金属外壳漏电时可以防止人体触电,故D正确,不符合题意。
故选B。
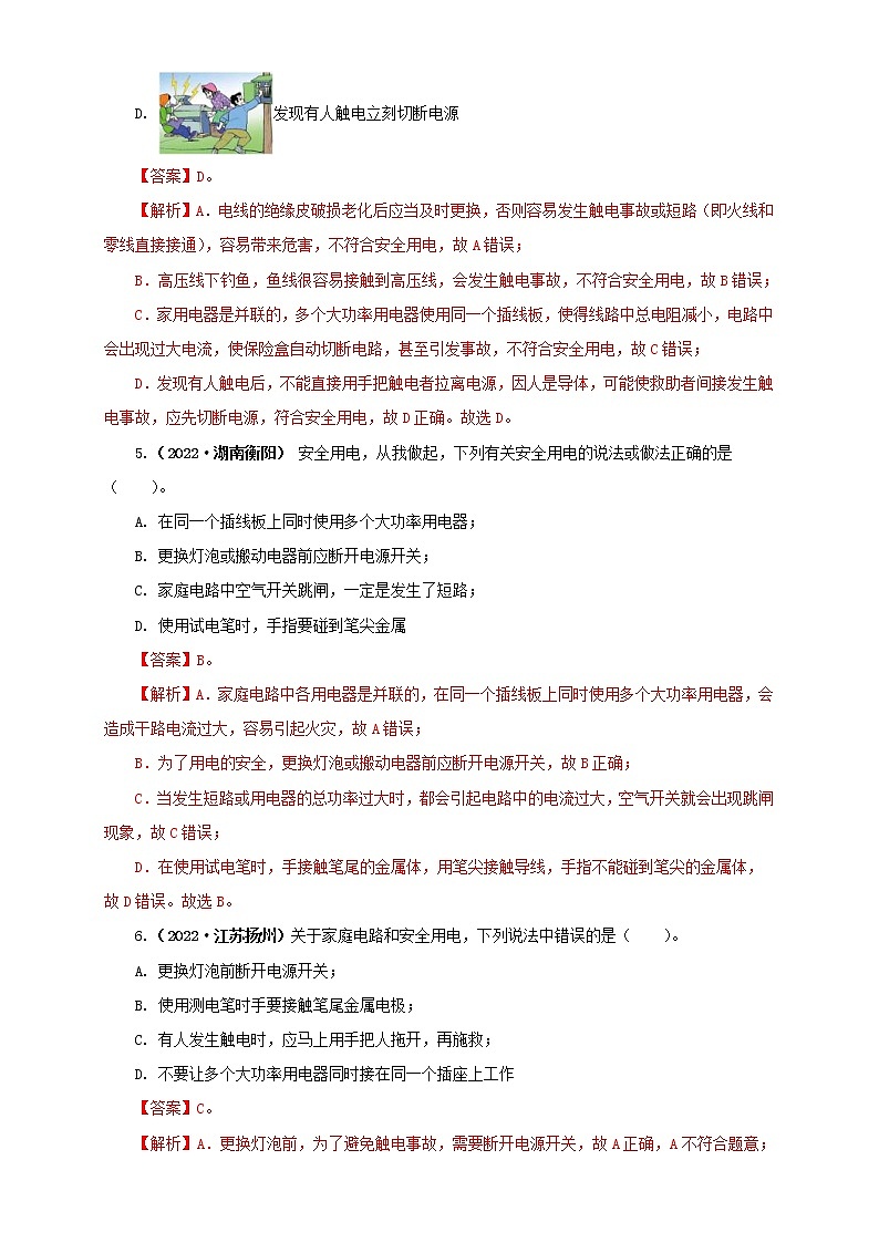
4.(2022·云南省) 电给我们的生活带来了极大便利,但错误用电也会带来很大危害。关于安全用电,如图所示的做法中正确的是( )。
A. 使用绝缘皮破损的电线;
B. 在高压线下钓鱼;
C. 多个大功率用电器使用同一插座;
D. 发现有人触电立刻切断电源
【答案】D。
【解析】A.电线的绝缘皮破损老化后应当及时更换,否则容易发生触电事故或短路(即火线和零线直接接通),容易带来危害,不符合安全用电,故A错误;
B.高压线下钓鱼,鱼线很容易接触到高压线,会发生触电事故,不符合安全用电,故B错误;
C.家用电器是并联的,多个大功率用电器使用同一个插线板,使得线路中总电阻减小,电路中会出现过大电流,使保险盒自动切断电路,甚至引发事故,不符合安全用电,故C错误;
D.发现有人触电后,不能直接用手把触电者拉离电源,因人是导体,可能使救助者间接发生触电事故,应先切断电源,符合安全用电,故D正确。故选D。
5.(2022·湖南衡阳) 安全用电,从我做起,下列有关安全用电的说法或做法正确的是( )。
A. 在同一个插线板上同时使用多个大功率用电器;
B. 更换灯泡或搬动电器前应断开电源开关;
C. 家庭电路中空气开关跳闸,一定是发生了短路;
D. 使用试电笔时,手指要碰到笔尖金属
【答案】B。
【解析】A.家庭电路中各用电器是并联的,在同一个插线板上同时使用多个大功率用电器,会造成干路电流过大,容易引起火灾,故A错误;
B.为了用电的安全,更换灯泡或搬动电器前应断开电源开关,故B正确;
C.当发生短路或用电器的总功率过大时,都会引起电路中的电流过大,空气开关就会出现跳闸现象,故C错误;
D.在使用试电笔时,手接触笔尾的金属体,用笔尖接触导线,手指不能碰到笔尖的金属体,故D错误。故选B。
6.(2022·江苏扬州)关于家庭电路和安全用电,下列说法中错误的是( )。
A. 更换灯泡前断开电源开关;
B. 使用测电笔时手要接触笔尾金属电极;
C. 有人发生触电时,应马上用手把人拖开,再施救;
D. 不要让多个大功率用电器同时接在同一个插座上工作
【答案】C。
【解析】A.更换灯泡前,为了避免触电事故,需要断开电源开关,故A正确,A不符合题意;
B.使用测电笔时手要接触笔尾金属电极,这样才有电流经过试电笔、人体,流回大地,形成通路,故B正确,B不符合题意;
C.有人发生触电时,不能用手把人拖开,因为施救的人也会触电,有条件的情况下先断开电源,或者用绝缘棒将电线挑开,故C错误,C符合题意;
D.不要让多个大功率用电器同时接在同一个插座上工作,避免总功率过大,而造成干路电流过大,而造成安全隐患,故D正确,D不符合题意。故选C。
7.(2022·四川内江)下列做法符合安全用电要求的是( )。
A. 用湿手拔带电热水器的插头;
B. 发生触电事故时,应立即切断电源;
C. 冰箱的金属外壳不一定要接地;
D. 控制各灯具的开关都应装在中性线上
【答案】B。
【解析】A.水容易导电,用湿手拔掉热水器的插头,会发生触电事故,故A不符合题意;
B.发生触电事故时,必须先切断电源,然后再救人,否则会因电源不断开发生触电,故B符合题意;
C.冰箱的金属外壳接地时,可避免因电器漏电时外壳带电,而发生触电事故,故C不符合题意;
D.电灯的开关接在了零线上时,更换灯泡时易发生触电事故,因此开关都接在火线上,故D不符合题意。故选B。
8.(2022·陕西省)关于家庭电路和安全用电,下列说法正确的是( )。
A. 我国家庭电路的电压是380V;
B. 用电器的开关要连接在零线和用电器之间;
C. 更换灯泡无需断开电源开关;
D. 家庭电路中各用电器是并联的
【答案】D。
【解析】A.我国家庭电路的电压是220V,故A错误;
B.在家庭电路连接中,用电器的开关要连接在火线和用电器之间,故B错误;
C.更换灯泡需先断开电源开关,防止在更换灯泡的过程中发生触电事故,故C错误;
D.我国各家用电器的额定电压均为220V,且用电器使用之间互不影响,所以家庭电路中各用电器是并联的,故D正确。故选D。
二、填空题
9.(2022·江西省)劳动课上,同学们开展了“使用测电笔辨别火线和零线”的活动。如图所示,测电笔的氖管发光,说明被检测的插孔与______相连,此时,测电笔与人体之间的连接方式是______联。
【答案】①火;②串。
【解析】[1]火线是带电,零线不带电,所以测电笔的氖管发光,说明被检测的插孔与火线相连。
[2]当测电笔氖管发光时,火线、测电笔、人体和大地形成通路,所以测电笔与人体之间的连接方式是串联。
三、作图题
10.(2022·四川遂宁)请用笔画线代替导线,按照安全用电的要求,将图中的电灯、控制电灯的开关及插座接入家庭电路中。
【解析】灯泡的接法是火线(相线)与开关串联,开关的另一端再接到灯泡顶端的金属点,零线(中性线)直接接在灯泡的螺旋套上。三孔插座的接法是火线(相线)接三孔插座右孔,地线(保护接地线)直接接三孔插座的上孔,零线(中性线)直接接三孔插座的左孔。电路图如下图所示
11.(2022·湖南衡阳)请用笔画线表示导线,将图中的三孔插座(插座准备接大功率用电器)接入家庭电路中。
【解析】三孔插座的接法:上孔接地线,左孔接零线,右孔接火线。如图所示:
相关试卷
这是一份中考物理真题汇编第2期14 家庭电路与安全用电,共10页。试卷主要包含了单选题,多选题,填空题,作图题,简答题等内容,欢迎下载使用。
这是一份三年(19-21)中考物理真题分项汇编专题15 家庭电路与安全用电(教师版),共69页。试卷主要包含了2021年中考真题,2020年中考真题,2019年中考真题等内容,欢迎下载使用。
这是一份2022年中考物理真题分类汇编专题17电与磁(教师版)(第2期),共20页。试卷主要包含了选择题,填空题,作图题,实验题等内容,欢迎下载使用。

