所属成套资源:中考英语一轮复习语法知识+语篇能力 精读与精练 (含详解)
中考英语一轮复习语法知识+语篇能力练习议论类语篇的特征及攻略 (含详解)
展开
这是一份中考英语一轮复习语法知识+语篇能力练习议论类语篇的特征及攻略 (含详解),共28页。试卷主要包含了议论文的文体分析,议论文的语体特征,议论文的解读策略等内容,欢迎下载使用。
中考英语一轮复习语法知识+语篇能力
议论类语篇的特征及解答攻略
考点复习
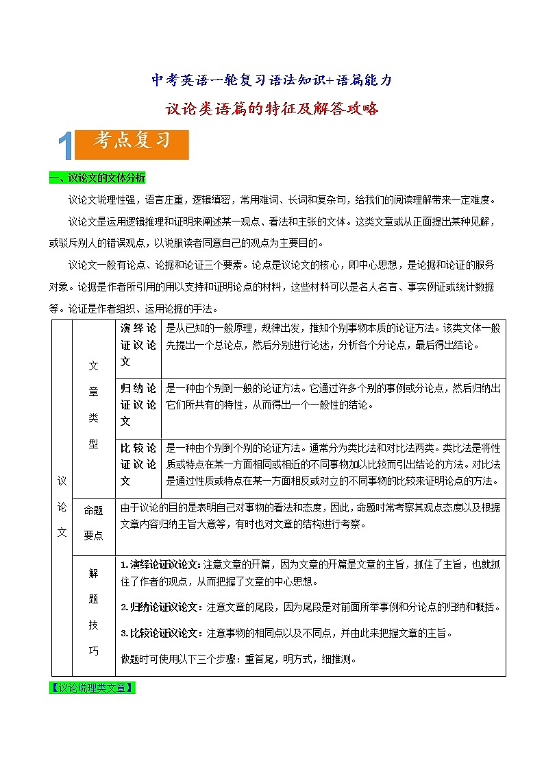
1
一、议论文的文体分析
议论文说理性强,语言庄重,逻辑缜密,常用难词、长词和复杂句,给我们的阅读理解带来一定难度。
议论文是运用逻辑推理和证明来阐述某一观点、看法和主张的文体。这类文章或从正面提出某种见解,或驳斥别人的错误观点,以说服读者同意自己的观点为主要目的。
议论文一般有论点、论据和论证三个要素。论点是议论文的核心,即中心思想,是论据和论证的服务对象。论据是作者所引用的用以支持和证明论点的材料,这些材料可以是名人名言、事实例证或统计数据等。论证是作者组织、运用论据的手法。
议
论
文
文
章
类
型
演绎论证议论文
是从已知的一般原理,规律出发,推知个别事物本质的论证方法。该类文体一般先提出一个总论点,然后分别进行论述,分析各个分论点,最后得出结论。
归纳论证议论文
是一种由个别到一般的论证方法。它通过许多个别的事例或分论点,然后归纳出它们所共有的特性,从而得出一个一般性的结论。
比较论证议论文
是一种由个别到个别的论证方法。通常分为类比法和对比法两类。类比法是将性质或特点在某一方面相同或相近的不同事物加以比较而引出结论的方法。对比法是通过性质或特点在某一方面相反或对立的不同事物的比较来证明论点的方法。
命题
要点
由于议论的目的是表明自己对事物的看法和态度,因此,命题时常考察其观点态度以及根据文章内容归纳主旨大意等,有时也对文章的结构进行考察。
解
题
技
巧
1.演绎论证议论文:注意文章的开篇,因为文章的开篇是文章的主旨,抓住了主旨,也就抓住了作者的观点,从而把握了文章的中心思想。
2.归纳论证议论文:注意文章的尾段,因为尾段是对前面所举事例和分论点的归纳和概括。
3.比较论证议论文:注意事物的相同点以及不同点,并由此来把握文章的主旨。
做题时可使用以下三个步骤:重首尾,明方式,细推测。
【议论说理类文章】
议论说理类文章就是议论文,是中考阅读理解题中一种较难的题目。议论说理类文章具有以下特点:
1.一般按提出问题、分析问题、解决问题的方法写作。作者一般从日常生活中的热点问题、社会上的重大问题、与读者息息相关的问题入手,即提出问题。然后,分析利弊,举例说明,推理判断,即分析问题。最后,阐述观点,提出办法,即解决问题。
2.以作者的观点或情感为核心,对细节推理等方面进行考查。
3.文章的主题一般是生活中的热点问题、重大问题或与生活息息相关的问题等。
【典例示例】
For some reason we were reminded that we primates(灵长目) need love. Kim Bard of the University of Portsmouth in England and her colleagues carried out a study on 46 baby chimpanzees orphans(黑猩猩孤儿), which had lost their mothers.The study showed that primate babies that have tight relationships with mother figures do much better on cognitive(认知的) tests than babies who only grew up with peers(同伴), but this is not breaking news. In fact, it's old news.
In the 1950s, Harry Harlow did a series of experiments with baby monkeys that showed, that lack of love and comfort makes for a crazy monkey.
Harlow made a cage that included a wire monkey “mother” with a plastic face.Then he equipped the “mother” with a milk bottle.The cage also had another wire “mother” who was covered with soft cloth.The baby monkeys spent all their time with the cloth “mother” and only went to the wire “mother” to feed.
Harlow's monkey experiment was important, because at the time, child care experts, and everybody's grandmother had a “no touch, no comfort” policy(方针) toward children. They advised parents not to respond to crying babies. They thought that babies should sleep alone to become independent, and put that kid down.
But Harlow's work changed that policy. Mothers were soon allowed to have their babies next to them in the hospital.
The current chimp research(研究) based on Harlow's work shows that mother's love doesn't just make for a psychologically(精神上地) healthy child, it also makes for a smart child.
The highly raised chimps do better than those that are not loved, and the well-raised chimps do even better than human kids on IQ tests.
We are primates, social animals which need love.We need to be held and talked to and made to feel that at least one person wants to be with us all the time.
1. The study Kim Bard and his colleagues did ________.
A. included 46 baby and mother monkeys
B. is nothing new to people about the findings
C. showed that many chimpanzees lack of love when they were young
D. showed many chimpanzees had good relationship with their mothers
2. The underlined part “makes for” in the third paragraph means ________.
A. do something for B. head for C. bring about D. connect to
3. Harlow built two “mothers” for baby monkeys to ________.
A. make them live comfortably B. let them have more choices
C. give them more love D. make comparison well
4. Which of the following can we infer from the passage?
A. Well-raised chimps are better than people in IQ.
B. Sometimes it's not wrong to have no touch and no comfort to babies.
C. Chimps growing up in cages are less smarter than chimps growing up in wild.
D. Babies who sleep with mothers tend to be cleverer than babies sleep alone.
语篇解读:这是一篇议论文。文章主要是通过对灵长目动物的两个实验说明,母爱对于小孩的成长有着非常重要的作用。因此父母亲应该多给孩子们一些爱,以让小孩们健康地成长。
详解:
1.B 细节理解题。第二段第一句提到是46只小猴,因此A项错误;根据文章第二段最后一句可知B项正确;C项没有事实依据;文章第二段第二句提到和母亲关系好的小猴认知水平比其他小猴要好些,但是这不能说明D项。
2.C 猜测词义题。缺少母爱的小猴和成为疯狂的猴子是一种因果关系,因此答案选C。
3.D 推理判断题。根据文章第四段可知制造两个假母猴的目的是更好地比较缺乏母爱与否与小猴后来发展的关系。因此D是正确答案。
4.D 推理判断题。文章第四、五段提到自从Harlow做了那个实验后,人们就认为母亲和婴儿睡在一起对
婴儿的成长好一些,因此可知D项正确。
二、议论文的语体特征
由于与其他文体相比,英语议论文类似英语说明文,因此,它具有英语说明文的一些语言特点,比如:时态较为统一,多用现在时;强调语言表达的客观性;尽可能指明信息来源等等。但作为一种独立的文体,英语议论文在语言上也有一些自己特有的表达形式:
1.较多使用表达委婉语气的词语和句子
与英语说明文相比,英语议论文不仅需要说明自己的观点,而且还要让读者接受自己的观点,因此,在词语表达上除了客观之外,还必须注意委婉。在英语中,常用虚拟语气,让步状语从句和情态动词can,could,may,might,would,should等。请看下面两组有关“面试在招生过程中的重要性”的文字:
(1)No one should be admitted into(招收进)college without a personal interview(面试).What can admissions people(招生人员)tell from a piece of paper?They can tell nothing.Only when they see a student face to face,can they decide what kind of a person he is.
(2)Though admissions people can learn some things from a piece of paper,such as how well a person writes and what he is interested in there may be many other things that an application (申请表)can not tell but can only be seen in a personal interview.The way a person talks,the way he thinks about and answers questions,the way he reacts(反应),are all important facts of a person which can not be found on a piece of paper.
两段文字都强调“大学生入学必须面试”,但相比之下,例(2)用了情态动词,though引导的让步状语从句等表达方式,语气较为委婉,更容易为读者所接受。
2.使用有辩论、推理等含义的连接词和过渡词等词语结构
英语议论文讲究辩论推理的条理性和逻辑性,因此,往往较多地使用这类性质的过渡词和连接词,常用的包括:since (既然),now that(既然), therefore(因而),consequently(因此),accordingly(因此),hence(因而),in that case(在那种情况下),because(因为),so(所以)。另外,还有些句型也常出现在英语议论文中,比如: It follows that…(因而……),If…,we may conclude that…(如果……,我们可以这样下结论……), Should it be the case(如果是这样的话……),Idon't want to…,but…(我并不想……,但是……), If you admit…,then…(如果你承认……,那么……),It is true that…,but…(诚然……,但是……), Even if…(即使……)等。
下面这篇学生作文较好地使用了上述这些英语议论文常用的连接词和过渡词等词语结构,从而使文章的辩论和推理条理清晰,富有说服力:
Some people say that they will not give up smoking because they have the right to do what they want to do since smoking is not against the law.Yes,it's true that smoking does not violate (违反)the law and therefore they can do as they like,but what is equally true is that they have to be responsible for what they do at the same time. Now I don't want to bring fears to anyone,but here are some statistics(统计数字)I've just got from newspaper:Over seventy percent of the people who died of lung cancer were heavy smokers. More than thirty-five percent deformed(畸形的)babies have smoking mothers. Even if those chain smokers are not afraid for themselves,shouldn't they be afraid for their family members if they have got any?
3.各种句型的使用
(1)如“很多人很快就会发现,他们在物质上是富裕了,精神上却很贫乏”,可以这样达:
Many people will soon find themselves rich in goods,but ragged in spirit.(注:句中rich in与ragged in,goods与spirit具有正反对比的关系和效果。)
(2)如“利远远大于弊”,可以这样表达:
The advantages far outweigh the disadvantages.(注:句中the advantages与the disadvantages具有正反对比的关系和效果。)
(3)如“他们注意到了这些说法中的一些道理,但他们却忽视了一个重要的事实”,可以这样表达:
They have noticed a grain of truth in the statements,but have ignored a more important fact.(注:句中have noticed与have ignored,a grain of truth in the statements与a more important fact具有正反对比的关系和效果。)
(4)如“这样做既有积极效果也有消极效果”,可以这样表达:
It will have both negative and positive effects by so doing.(注:句中negative与positive具有正反对比的关系和效果)
(5)如“我们既有与我们很为相似的朋友,又有与我们很为不同的朋友”,可以这样表达:
We have friends similar to us and friends different from us.(注:句中similar to与different from具有正反对比的关系和效果)
(6)有时也使用排比句式,这种句式整齐而有气势,又不会使人感到单调。例如,如“读书使我们聪明,锻炼使我们强健”,可以这样表达:
Reading makes us wise while exercises make us strong.
4.英文一般讲求简洁,因此为表达强调偶尔使用重复可以使语句的强调内容得到突出。
(1)如“现在是忘掉过去一切的时候了。现在是言归正传的时候了。现在是为未来而奋斗的时候了”,可以这样表达:
Now is the time to forget everything in the past. Now is the time to get down to the business. Now is the time to work hard for the future.(注:此句为句首重复,重复部分为句首的now it the time to)
(2)如“我们渴望成功,而且正在为成功而努力工作”,可以这样表达:
We long for success and we are working hard for success.(注:此句为句尾重复,重复的部分为句尾的for success.)
(3)如“我相信我们能够成功,我相信我们也一定会成功”,可以这样表达:
I am convinced that we can succeed,and I am convinced that we must succeed.(注:and所连接的两个语句的句首与句尾部分同时重复,重复的部分为句首的I am convinced that与句尾的succeed)
(4)如“我们现在生活在一个新的时代,而一个改革充满着风险与机遇”,可以这样表达:
We are now living in a new era,and a new era of reform is always full of ventures and chances.(注:and之前的句尾与and之后的句首重复,重复部分为a new era.)
5.使用倒装
倒装这里说的倒装不同于前述非修辞性的语法结构倒装。非修辞性的语法结构倒装是语句的语法结构所限定的,没有自由选择的余地,只要运用需要倒装结构的句型就要采用倒装结构。这里所说的倒装是指修辞性语义结构倒装,是进行强调的一种手段,它利用了语句句首(或句尾)的特殊位置。例如,如“充满着风险与机遇的改革的新时代正向我们走来”,可以这样表达:
Now on coming to us is the new era of reform full of ventures and chances.
6.使用转义
转义是一种对词语灵活运用的修辞手段,主要有比喻、拟人、夸张、反语、婉转等,比喻又包括明喻、暗喻、换喻、提喻等。
(1)如要表达“过去的经历就像图片一样总是在脑海中萦绕”,英文可为:
What had been experienced in the past was always looming in memory like a picture.(注:此句采用明喻,明喻的特点是使用了like一词)
(2)如要表达“我们的英语老师就是我们最好的英语辞典”,英文可为:
Our English teacher is our best English dictionary.(注:此句采用暗喻,暗喻的特点是利用事物之间的相似之处进行比喻,与明喻不同之处在于不使用like一词)
(3)如要表达“我正在读莎土比亚的书呢”,英文可为:
I am reading Shakespeare.(注:此句采用换喻,换喻的特点是直接借用一事物的名称宋代替另一事物的名称,使用通过联想理解其含义,但不是所有的事物都是可以用换喻来表达的)
(4)如要表达“这里需要一个帮手”,英文可为:
A hand is needed here.(注:此句采用提喻,提喻的特点是用一个事物的部分来代表事物的整体或用一个事物的整体来代表事物的部分。这里用hand一词代表整个人)
(5)如要表达“巨大的不幸笼罩着整个城市”,英文可为:
(6)如要表达“这种想法可真是伟大的愚蠢”,英文可为:
This is really a great stupid idea.(注:此句采用反语。反语的特点是故意将话反说,具有讽刺意味)
(7)如要表达“我太渴望成功了。听到成功的消息我欣喜若狂”,英文可为:
I was mad for success and on the news of success I went mad with joy.(注:此句采用夸张。夸张的特点是为表现事物的特征故意夸大其词)
三、议论文的解读策略(以阅读理解为例)
解答议论类阅读理解试题,可以从以下几个方面着手考虑:
作者在开始叙述一个现象,然后对现象进行解释。这类文章的主题是文中最重要的解释或作者所强调的解释,阅读时要注意作者给出的原因,所以又被称为原因—结果(Cause & Effect)型。还有一种比较常见的是问题—答案型,作者在一开始或一段末以问句提出一个问题(相当于一个现象),然后给出该问题的答案(相当于解释)。针对文中问题给出的主要答案就是这种文章的中心。
这里强调一点,答题时优先考虑正面答题(直接从文章内容得出答案),然后从中心、态度或利用解答特征等其他角度对选项进行检验;如果从文章内容中直接无法解决,则从中心和态度方面考虑;次之,从解答特征方面考虑。
考生往往最怕此类体裁。山穷水尽时,记住:首先从整体上把握文章中心和作者所持的态度,靠近中心的就是答案。
解题方法:
1. 把握文章的论点、论据和论证。此外,还要把握文章的结构和语言。
2. 互推法:在议论之后,总会再列举一些具体的例子来支持观点或在一些例子之后,总要抒发一些议论。考生在理解议论时,可以借助文中所给的实例,从而在形象的例子中推理出抽象的议论;或从议论中推理理解具体例子的深刻含义,相互推断。
3. 推理法:推理的结论一定是原文有这层意思,但没有明确表达的。推理要根据文章的字面意思,通过语篇、段落和句子之间的逻辑关系,各个信息所暗示和隐含的意义,作者的隐含意等对文章进行推理判断。考生要由文字的表层信息挖掘出文章的深层含义,要能透过现象看本质。
答题技巧:
历年全国中考英语阅读理解的题型无非基本都是考查主旨大意、词义猜测、推理判断和细节理解四大题型。其中,命题以细节理解题为主,推理判断题为辅,又兼顾词义猜测题和主旨大意题。细节理解题和推理判断题主要考查的是对原文具体细节的理解和把控能力,难度相对较小,广大考生除了平时必要的阅读量和词汇量的积累以外,掌握一定的解题技巧对解答阅读理解题来说也是至关重要的。具体说来:
1. 主旨大意型
干扰项 可能是文中某个具体事实或细节。
干扰项 可能是从文中某些(不完全的)事实或细节片面推出的错误结论。
干扰项 可能是非文章事实的主观臆断。
正确答案 根据文章全面理解而归纳概括出来;不能太笼统、言过其实或以偏概全。
主旨大意题主要考查学生把握全文主题和理解中心思想的能力。根据多年的备考及中考实践,这类题目考查的范围是:基本论点、文章标题、主题或段落大意等。它要求考生在理解全文的基础上能较好地运用概括、判断、归纳、推理等逻辑思维方法,对文章进行高度概括或总结,属于高层次题。
选择"主题"旨在考查考生是否掌握了所读文章的主要内容或主旨,通常用词、短语或句子来概括。常见的提问方式有:
1. What is the main / general idea of this text?
2. What is mainly discussed in this passage?
3. What is the text mainly about?
4. This text mainly tells us _________.
5. This passage mainly deals with _________.
6. The main idea of this passage may be best expressed as_________.
7. The topic of this passage is _________.
标题选择题则是让考生给所读的文章选择一个合适的标题。通常标题由一个名词或名词短语充当,用词简短、精练。常见的提问方式有:
1. What would be the best title for the text?
2. Which of the following is the best / most suitable title for this text?
3. The best / most suitable title for this text would be __________.
不管是选择"主题"还是选择"标题",实质上都是要求考生从整体上理解语篇内容,找出贯穿语篇的主线;不管是何种体裁的文章,都是围绕一个主题来展开的。在试题设计上,3个干扰项的内容一般在文章里或多或少都有涉及,但并非主要内容,需要注意甄别。
【典例示例】
To err is human. To blame the other guy is even more human. …
These three popular misquotes(戏谑的引语)are meant to be jokes, and yet they tell us a lot about human nature. To err, or to make mistakes, is indeed a part of being human, but it seems that most people don’t want to accept the responsibility for having made a mistake. They naturally look for someone else who could be responsible for the problem. Perhaps it is the natural thing to do. The original quote about human nature went like this: “To err is human, to forgive, divine(神圣的).” This saying mirrors an ideal: people should be forgiving of others’ mistakes. Instead, we tend to do the opposite—find someone else to pass the blame on to. However, taking responsibility for something that went wrong is a mark of great maturity.
1. What does the author want to tell us most?(原创题)
A. to make as few mistakes as possible. B. to think seriously about our wrongdoings.
C. to bear responsibility for our mistakes. D. to pass the blame on to someone else.
详解:这是一篇典型的驳论文。作者先列出一个错误观点,即To blame the other guy is even more human,然后进行反驳。最后,通过关键词however一转折,说出了作者的观点,即为自己的错误承担责任是成熟的标志。因此,选择C项。
2. 事实细节型
细节理解题主要考查考生对文章中某些细节或重要事实的理解能力。它一般包括直接理解题和语意理解题两种。直接理解题的答案与原文直接挂钩,从阅读材料中可以找到。这种题难度低,只要考生读懂文章,就能得分,属于低层次题。
做此类题时可以使用定位法与跳读法。定位法即根据题干和选项所提供的信息直接从原文中找到相应的句子(即定位),然后进行比较和分析(尤其要注意一些同义转换),从而选出正确答案。跳读法即根据题干和选项所提供的信息跳读原文,并找到相关的句子(有时可能是几个句子)或段落,然后进行简单分析、推理等,从而找出正确答案。
(1)解题原则:忠实于原文上下文及全篇的逻辑关系,决不能主观臆断。
文章中心是论点,事实细节是论据或主要理由;有关细节问题常对文中某个词语、某句子、某段落等细节及事实进行提问,所提问题一般可直接或间接在文章中找到答案。
提问的特殊疑问词常有:what, who, which, where, how, why 等。
在阅读理解中,要求查找主要事实和特定细节的问题常有以下几种命题方式:
①Which of the following statements is true?
②Which of the following is not mentioned in the text?
③The author (or the passage) states that __________.
④According to the passage, when (where, why, how, who, what, which, etc.) __________?
(2)干扰项:范围过大、过小;偷换概念;正误并存,某个分句是正确的。
阅读理解中细节理解题的干扰项的设置有以下几个原则:
①包含项原则
在答案选项分析中,假如对A选项的理解概括了对其他三项 (或其中某一项)的理解,那么我们就说选项A与其他三项是包含或概括关系,包含项A往往就是正确答案。如在"花"与"玫瑰"两选项中,正确答案肯定是"花",花包含了玫瑰。
②正反项原则
所谓正反项,是指两选项陈述的命题完全相矛盾。两个相互矛盾的陈述不能都是假的,其中必有一真。所以,假如四选项中A、B互为正反项,那我们通常先排除C、D项,正确答案一般在A、B项当中。
③委婉项原则
所谓委婉,这里是指说话不能说死,要留有余地。阅读理解选项中语气平和、委婉的往往是正确答案。这些选项一般含有不十分肯定或试探性语气的表达,如:probably, possibly, may, usually, might, most of, more or less, relatively, be likely to, not necessary, although, yet, in addition, tend to等等,而含有绝对语气的表达往往不是正确答案,如:must, always, never, all, every, any, merely, only, completely, none, hardly, already等等。
④同形项原则
命题者往往先将正确答案设置在一个大命题范围,然后通过语言形式的细微变化来考查考生的理解能力与分析能力。同形项原则告诉我们:词汇与句法结构相似的选项中有正确答案的存在。
⑤常识项原则
议论文中,那些符合一般常识、意义深刻富有哲理、符合一般规律、属于普遍现象的往往是正确答案。
⑥因果项原则
阅读理解的逻辑推理基本都是通过因果链进行的,前因后果,一步步循序渐进。然而,在推理题的选项中,有的选项会推理不到位(止于前因),或者推理过头(止于后果),这就是所谓的干扰项。因果项原则启示我们:假如四个选项中有两项互为同一事物推理过程中的因果关系,那么正确答案就是两个因果项中的其中之一。如果因项可产生几个结果,那么答案就是因;如果果项可以对应几个原因,那么答案就是果。
解题方法:原文定位法。
查读法:(1)带着问题找答案,把注意力集中在与who, what, when, where问题有关的细节上。
(2)细心!
3. 词义猜测型
阅读理解的测试中经常有猜测词、短语、习语、句子意义的题目,近几年中考阅读中词义猜测题的考查方法呈多样化,其中根据上下文语境推测词义将会越来越多。有时短文中出现一个需猜测其意义的词或短语,后文接着会出现其定义、解释或例子,这就是判断该词或短语意义的主要依据。
除此之外,我们还可以根据转折或对比关系进行判断:根据上下句的连接词,如but,however,otherwise等就可以看到前后句在意义上的差别,从而依据某一句的含义来确定另一句的含义。另外,分号(;)也可以表示转折、对比或不相干的意义。还可以根据因果关系进行判断。俗话说,"有因必有果,有果必有因"。根据原因可以预测结果,根据结果也可以找出原因。当然了,这些词、短语、习语要么是生词,要么是熟词新义,单靠平时积累是不够的,还要掌握以下做题技巧。
(1)根据构词法(转化、合成、派生)进行判断。
(2)根据文中的定义、事例、解释猜生词。用事例或解释猜生词;用重复解释的信息猜生词。
(3)根据上下文的指代关系进行选择。文章中的代词it,that,he,him或them可以指上文提到的人或物,其中it和that还可以指一件事。
(4)根据转折或对比关系进行判断。根据上下句的连接词如but,however,otherwise等可以看到前后句在意义上的差别,从而依据某一句的含义,来确定另一句的含义。
(5)根据因果关系进行判断。俗话说,"有因必有果,有果必有因"。根据原因可以预测结果,根据结果也可以找出原因。
(6)根据同位关系进行判断。阅读中有时出现新词、难词,后面跟着一个同位语,对前面的词进行解释。
(7)利用标点符号和提示词猜测词义。分号还可以表示转折、对比或不相干的意义;破折号表示解释说明。
常见的问题形式有:
(1)The word "…" in Line … means/can be best replaced by …
(2)As used in the passage, the phrase "…" suggests…
(3)From the passage, we can infer that the word/phrase /the sentence "…" is/refers to /means…
(4)The word "…" is closest in meaning to …
常用应对方法:
同义法:常在词或短语之间有并列连词and或or,它们连接的两项内容在含义上是接近的或递进的,由此可以推测词义。
反义法:如hot and cold, give and receive等,或前句为肯定,后句为否定。总之,互为反义的词与词间都起着互为线索的作用。
释义法:对文章中的生词用定语(从句)、表语,甚至用逗号、破折号等标点符号引出并加以解释说明。
此外,还有情景推断法、代词替代法等。
做题要领
(1)从文中找线索或信息词;
(2)根据熟悉的词及词义判断新词的意思;
(3)根据上下文判断新词在特定句中的确切意思。
(4)要特别注意熟词新意!
【典例示例】
For many parents, raising a teenager is like fighting a long war, but years go by without any clear winner. Like a border conflict between neighboring countries, the parent-teen war is about boundaries: Where is the line between what I control and what you do?
Both sides want peace, but neither feels it has any power to stop the conflict. In part, this is because neither is willing to admit any responsibility for starting it. From the parents’ point of view, the only cause of their fight is their adolescents’ complete unreasonableness. And of course, the teens see it in exactly the same way, except oppositely. Both feel trapped.
56.What does the underlined part in Paragraph 2 mean?
A. The teens blame their parents for starting the conflict.
B. The teens agree with their parents on the cause of the conflict.
C. The teens accuse their parents of misleading them.
D. The teens tend to have a full understanding of their parents.
详解:本文首先提出论点:对很多家长来说,抚养孩子就像打一场长期战争一样,没有赢家。第二段提到“战争”之长的原因:互不服气。抓住关键词:from the parent’s point of view; and of course, the teens, the same way。再结合题支的表述,答案为A。
4. 推理判断型
做题要领:既要求学生透过文章表面文字信息推测文章的隐含意思,又要求学生对作者的态度、意图及文章细节的发展作出正确的推理判断,力求从作者的角度考虑而不是固守自己的看法。常见的命题方式有:
(1)The passage implies (暗示) that _________.
(2)We can conclude (得出结论) from the passage that _________.
(3)Which of the following can be inferred (推论)?
(4)What is the tone (语气) of the author?
(5)What is the purpose (目的) of this passage?
(6)The passage is intended to _________.
(7)Where would this passage most probably appear?
【典例示例】
Ask someone what they have done to help the environment recently and they will almost certainly mention recycling. Recycling in the home is very important of course. However, being forced to recycle often means we already have more material than we need. We are dealing with the results of that over-consumption in the greenest way possible, but it would be far better if we did not need to bring so much material home in the first place.
The total amount of packaging increased by 12% between 1999 and 2020. It now makes up a third of a typical household’s waste in the UK. In many supermarkets nowadays food items are packaged twice with plastic and cardboard.
62. The author uses figures in Paragraph 2 to show ___________.
A. the tendency of cutting household waste B. the increase of packaging recycling
C. the rapid growth of super markets D. the fact of packaging overuse
详解:作者在第一段分析论证之后用了一个关键句式 “ …, but it would be far better if we …” 引出了论点:我们与其回收利用废品,倒不如先不要过度包装。第二段用统计数字作为论据来证明上述论点。因此选择D项。
【典例示例】
Why tell the truth when you can come up with a good excuse?
And what is wrong with a society that thinks that making up a good excuse is like creating a work of art? One of common problems with making excuses is that people, especially young people, get the idea that it’s okay not to be totally honest all the time. There is a corollary(直接推论)to that: if a good excuse is “good” even if it isn’t honest, then where is the place of the truth?
54. What is the author’s opinion about a good excuse?
A. Making a good excuse is sometimes a better policy.
B. Inventing a good excuse needs creative ideas.
C.A good excuse is as rewarding as honesty.
D. Bitter truth is better than a good excuse.
详解:这是一篇驳论文。在第二段中作者用了两个疑问句和一个否定句,对 “a good excuse” 的怀疑态度体现地淋漓尽致。因此选择D项。
能力强化
2
一、阅读理解
1
Born in the 2000s, what do you think of your generation (一代人)? Young, creative, connected, global, smart, maybe good-looking? But what do other people think about your generation?
Some adults worry that you’re more interested in the phone than the world around you. They see you as the “face-down generation” and wonder how you will deal with school, friends, and family. Are today’s teenagers too busy texting and taking selfies (自拍) to become successful in real life or “IRL”, as you would say?
Other adults worry that today’s youth are spoiled and don’t want to face the challenges of adult life. Many children born in the 1990s and 2000s were raised by “helicopter parents” who were always there to do everything for them. So today’s young people seem to prefer to live like teenagers even when they are in their 20s or 30s.
Does the face-down generation need a heads-up? Well, probably not. The fact is that many of today’s teenagers are better educated and more creative than past generations. They also seem to be willing to become leaders. More young people than ever volunteer to serve their communities. There are also brave young people such as Malala Yousafzai, the teenager who won the 2014 Nobel Peace Prize for pushing girls’ rights to go to school.
So if you are one of them born in the 2000s, there’s reason to be hopeful about the future. Things are looking up for the face-down generation.
1. How did the writer lead the readers to the passage?
A. By showing his ideas. B. By asking questions.
C. By describing the situation. D. By comparing different examples.
2. Why are the young people born in the 2000s called “face-down generation”?
A. Because they are always busy with homework with their heads down.
B. Because they are not closely connected to the people around them.
C. Because they spend too much time on computers.
D. Because they show great interest in the phone and use it too much.
3. What does the underlined word “spoiled” probably mean?
A. 宠坏的 B. 胆小的 C. 吝啬的 D. 鲁莽的
4. In the writer’s eyes, today’s teenagers ______
A. are not creative because of the educational problem.
B. are willing to take part in many social activities.
C. are growing up more slowly than before.
D. are smarter and more good-looking than their parents.
5. What is the main idea of the passage?
A. Mobile phones are harmful to teenagers’ growth and development.
B. Teenagers don’t need themselves to change to meet adults standards.
C. Although the young people have some problems, their future is full of hope.
D. Teenagers shouldn’t text or take selfies to become successful.
2
Last night, a school night, my 11-year old son’s baseball team played a game that lasted until 9: 30. By the time we got home and he had a quick dinner and shower, it was 10: 30—an hour and a half later than a child who gets up at 6:30 should be going to bed. We love baseball. My son is having fun, getting exercise, and learning patience (耐心) , teamwork and sports spirit. But the truth is that the game also influences his sleep.
As parents, we want good things for our children. We want them to be healthy both in body and in mind. So we look for ways to help our kids grow and develop. For example, we encourage our kids to take honors courses(培优课程) or to have after-school jobs. And we praise them for hard-earned (来之不易的) success and achievements.
However, the irony (讽刺) is that all of these activities and responsibilities that we are giving our children to make, responsibilities and goals are good. But if we want our kids to realize their full physical, learning and social ability.
Parents make bedtime routines (计划) and carry out strict rules about night time. But in fact these measures (措施) aren’t enough because getting our kids enough sleep isn’t just about carrying out stricter bedtime. It actually requires more than that.In order to make sure that our kids get the sleep they need, both parents and schools should make an effort.
6. What can we learn from the writer’s son’s story in Paragraph 1?
A. It’s never too old to learn. B. Where there is a will, there is a way.
C. East or west, home is best. D. Every coin has two sides.
7. How does the writer show how parents help their kids grow and develop in Paragraph 2?
A. With some pictures. B. With some examples.
C. With some studies. D. With some numbers.
8. What can we know about the writer’s son according to the passage?
A. He used to go to sleep at 10: 30 p.m.
B. He used to play baseball every night.
C. He can’t get enough sleep.
D. His parents don’t have strict rules about nighttime.
9. What would be probably talked about in the fifth paragraph?
A. Measures parents and schools should take.
B. Ways to develop skills of playing baseball.
C. Reasons for kids to sleep well at night.
D. Advantages for kids to sleep well at night.
3
From an early age, we were taught that if we wanted to be successful, we had to study hard and get good results at school. In fact, good students may just end up doing jobs they don’t like, and some even lead an unhappy life. Why is it like that?
In some parents’ eyes, school grades matter most for their kids. In fact, there are many things to consider besides the school subjects, for example, how to be a happy person, what to do to keep healthy, and how to get along well with others. That is to say, school is not just enough if you want to have a great life.
Doing well in school is different from doing well in life. Studies show that people who failed at school may not end up failing in life. You may have already known that some famous people, like Thomas Edison and Steve Jobs, didn’t do very well at school or even failed to finish school. In reality, there are a lot more than just the big shots who are successful in life without finishing school. They catch every chance to learn and finally make it to the top.
Life is really a long lesson, so long that you can’t define(界定) a person’s success by just one section(部分) of it. If you have already finished school, keep learning because what you have learned at school will never be enough to live a satisfying life. If you are still studying, whether you are good or bad at school, don’t take your school results too seriously as long as you have put your heart into it. Keep learning to make the most of your talents(天赋). That’s how you can live a happy and successful life.
10. All good students end up doing jobs they don’t like.
A. √. B. ×. C. I don’t know.
11. In some parents’ eyes, what’s the most important for their kids based on Paragraph Two?
A. Being happy. B. Staying healthy. C. Getting good grades.
12. What does the underlined expression “big shots” in the third paragraph mean?
A. 大子弹 B. 神枪手 C. 大人物
13. According to the passage, which statement may agree with the writer’s idea?
A. It takes money to be successful.
B. School grades aren’t everything.
C. Successful people never finish school.
14. What can we infer(推断) from the text?
A. Old habits die hard.
B. Learning is a lifelong journey.
C. Good grades always mean a successful life.
4
“We said no to the invitation to the birthday party because my child says they’re not even friends.”
When I read the above words, I felt heartache.
I know birthday parties can be like a trouble, but let’s believe the parents who sent that invitation weren’t trying to get more gifts for their kids or make things more complicated.
For some kids, managing school and friends is easy. Maybe you have a child who’s outgoing, self-confident or maybe you have a child who doesn’t have any problems. However, for some kids, school and friends can be very difficult.
A birthday party is a fun, exciting and good opportunity. It is a chance for the kid on the sidelines to play with other kids who don’t play with him/her at school or who don’t call him/her a friend.
Sometimes even when the birthday party and the theme have been decided on and the difficult decision about whom to invite has been made, there can still be doubts. Those invitations can stay untouched in the bottom of the child’s backpack for days, because he/she is too scared to hand them out.
I don’t know your child, and I don’t know you. I do know there are parents who lie awake at night wondering if their child will have the courage to hand out the invitations in the morning; I do know there are parents who hope they can depend on other parents to teach their children to be kind enough to show up. Maybe you’ll never have to be one of the parents who find it hard. I know what that’s like, because I have children who find it easy. But I also have a child who doesn’t. And because of that, we’ve become a family that says yes to every invitation we receive.
Sometimes a birthday party invitation is not just a birthday party invitation; it’s also an invitation to be a friend.
15. What’s the author’s attitude toward the words in Para. 1?
A. Worried. B. Sad. C. Interested. D. Excited.
16. What can we learn from the passage?
A. Children are very different from each other.
B. Some children at school need special attention.
C. Children should be encouraged to play games.
D. Not all children can deal with school problems well.
17. To some children, what does a birthday party mean?
A. A chance to have some fun outdoors.
B. A chance to get many gifts from others.
C. A chance to play and make friends with others.
D. A chance to invite other children to their homes.
18. What does the author mainly want to tell us?
A. Kids really love going to parties.
B. Kids should learn to make friends.
C. Some kids aren’t good at making friends.
D. We’d better accept birthday party invitations.
二、完形填空
It's hard to go anywhere these days without seeing people staring at their smart-phones, but one place that still asks you to turn them off is the cinema. But even this may be about to change. In ___19___interview with Variety, Adam Aron, CEO of one of the ___20___cinema chains in the world, AMC, said the company is considering allowing phones to be used in its US theaters.
Aron said the plan was to draw more millennials into cinemas as a way of ___21___the industry's number of audience. "When you tell 22-year-olds to turn off the phone so as not to ruin the movie, they hear please cut off your left arm above the elbow. You ___22___tell 22-year-olds to turn off their cellphones. That's not ___23___they live their lives," he said.
"We need to reshape our product in some concrete ways so that millennials go to movie theaters with the same degree of intensity ___24___baby boomers went to movie theaters throughout their lives."
Aron admits that ___25___the idea may attract some people, not everyone is going to appreciate having the glare of multiple smart-phone screens disturbing their cinema experience.
"We're going to have to figure out a way to do it that doesn't disturb today's audience, because today's moviegoers don't want anybody sitting next to ___26___texting or having their phone ___27___. But there are ads up there saying turn off your phone."
Aron did offer one possible solution that could potentially benefit everyone. He ____28____designating certain auditoriums as 'texting friendly,' ____29____would hopefully mean that those who can't bear to go without checking their phone ____30____few minutes can watch a movie in one screening room while everyone else can use ____31____.
Whether we do ever see 'texting screens' appearing in any of AMC's cinemas remains to ____32____. So far, the idea hasn't been very well received, with most people saying, rightly, that keeping a phone ____33____during a movie isn't a difficult task.
19. A. the B. a C. an D. /
20. A. big B. bigger C. much bigger D. biggest
21. A. increase B. increasing C. increased D. to increase
22. A. shouldn't B. wouldn't C. mightn't D. can't
23. A. how B. what C. why D. who
24. A. with B. except C. as D. like
25. A. unless B. although C. because D. before
26. A. theirs B. their C. they D. them
27. A. on B. off C. by D. in
28. A. suggests B. suggested C. has suggested D. had suggested
29. A. why B. which C. what D. that
30. A. every B. each C. all D. some
31. A. another B. the other C. other D. others
32. A. see B. be seeing C. be seen D. have seen
33. A. turns off B. turning off C. to turn off D. turned off
三、短文填空
Different parents have different ideas about whether kids should do chores at home. Ms. Miller doesn’t think parents should make their kids h__34__ with housework and chores at home. Kids these days already have enough s _35_ from school. They should spend their time on schoolwork in o__36__ to get good grades and get into a good university. And when they get older, they will have to do housework though there is no n__37__ for them to do it now. But Mr. Smith thinks it is important for children to learn h___38___ to do chores and help their parents with housework. It is not enough to just get good grades at school. Children these days depend on their parents too much. D__39__ chores helps to develop children’ s independence and teaches them how to look after t___40___ . It also helps them to understand the idea of f___41___ . They should know that everyone should do their part in k___42___ the house clean and tidy. The earlier kids learn to be independent, the b___43___ it is for their future.
四、书面表达
44. 初三,我们经历了很多次大大小小的考试,取得的成绩各异。有的同学考得好,兴高采烈;有的同学考得不理想,垂头丧气。班级准备召开一次班会,就考试成绩进行交流。请你以“Are Test Scores Important?”为题写一篇发言稿,谈一谈自己的看法。
要求:(1)表明你的观点;
(2)谈谈你持这一观点的原因(至少两点);
(3)结合自身的考试经验谈谈考试成绩对你的影响。
注意:(1)包含以上要点,可适当发挥,以使行文连贯;
(2)80词左右;
(3)文章中不得出现你的真实姓名、学校名和地名。
Are Test Scores Important?
Dear classmates,
参考答案
一、
1
【答案与详解】本文主要讲述了人们对出生于21世纪的孩子们的一些看法,有人认为他们沉迷手机,有人担心他们被宠坏,但作者认为他们是更有创造力和希望的一代人。
1. 细节理解题。根据第一段“Born in the 2000s, what do you think of your generation (一代人)? Young, creative, connected, global, smart, maybe good-looking? But what do other people think about your generation?”可知,作者通过提出问题来引出下文。故选B。
2. 细节理解题。根据第二段“Some adults worry that you’re more interested in the phone than the world around you.”可知,大人们担心这一代的孩子对手机比对周围的世界更感兴趣,他们对手机过于感兴趣并经常使用手机,因此被称为“低头族”。故选D。
3. 词句猜测题。根据第三段“Many children born in the 1990s and 2000s were raised by ‘helicopter parents’ who were always there to do everything for them.”可知,父母为孩子做一切事情,可推测出孩子被宠坏了。故选A。
4. 细节理解题。根据第四段“The fact is that many of today’s teenagers are better educated and more creative than past generations. They also seem to be willing to become leaders. More young people than ever volunteer to serve their communities.”可知,这一代的孩子更有创造力,更愿意服务社区,参加社会活动。故选B。
5. 主旨大意题。根据最后一段“So if you are one of them born in the 2000s, there’s reason to be hopeful about the future. Things are looking up for the face-down generation.”可知,虽然这一代的孩子有缺点,但未来还是充满希望的。故选C。
2
【答案与详解】本文主要写了当今家长让孩子参加很多兴趣班,虽然可以让孩子学到很多知识,但这影响了孩子的睡眠,足够的睡眠才是对孩子最重要的。作者呼吁家长和学校都要为这个一起努力。
6. 主旨大意题。根据“My son is having fun, … But the truth is that the game also influences his sleep.”可知,我们可以从第一段作者儿子的故事中学到:任何事物都有两面性。故选D。
7. 细节理解题。根据“So we look for ways to help our kids grow and develop. For example, we encourage our kids to take honors courses(培优课程) or to have after-school jobs. ”可知,作者通过一些例子来展示父母如何帮助孩子成长和发展。故选B。
8. 细节理解题。根据“But the truth is that the game also influences his sleep.”可知,比赛影响了作者儿子的睡眠。故选C。
9. 推理判断题。根据“In order to make sure that our kids get the sleep they need, both parents and schools should make an effort.”可推断出第五段可能会讨论家长和学校应该采取的措施。故选A。
3
【答案与详解】本文是一篇议论文。在学校学习成绩好可以和未来的成功划等号吗?其实学校中的常胜将军可能并非人生赢家,反之亦然。
10. 推理判断题。根据“In fact, good students may just end up doing jobs they don’t like”可知事实上,好学生最终可能会做他们不喜欢的工作,原句太过绝对,故选B。
11. 细节理解题。根据“In some parents’ eyes, school grades matter most for their kids.”可知在一些家长的眼里,学习成绩对孩子们来说才是最重要的。故选C。
12. 词义猜测题。根据“who are successful in life without finishing school”可知此处指的是没上学就取得成功的大人物,big shots意为“大人物”。故选C。
13. 观点态度题。根据“That is to say, school is not just enough if you want to have a great life.”可知想要拥有美好生活,只成绩好是不够的,由此可知“学校成绩并不代表一切。”这一句符合作者的观点。故选B。
14. 推理判断题。根据“If you have already finished school, keep learning because what you have learned at school will never be enough to live a satisfying life.”可知即使完成学业了也要继续学习,学习是一个终生旅程。故选B。
4
【答案与详解】本文是议论文。作者认为我们不应该拒绝同学们生日聚会的邀请,因为生日聚会对于那些性格内敛的小朋友来说是共同玩耍和交朋友的好机会。
15. 观点态度题。根据“When I read the above words, I felt heartache”可知当作者听到这些词时,作者感到心痛。故选B。
16. 细节理解题。根据“However, for some kids, school and friends can be very difficult.”可知对于一些孩子来说,学校和朋友可能非常困难,可见不是所有的学生都能很好地处理好学校问题。故选D。
17. 细节理解题。根据“A birthday party is a fun, exciting and good opportunity. It is a chance for the kid on the sidelines to play with other kids”可知生日派对是一个和其他孩子一起玩的机会。故选C。
18. 主旨大意题。通读全文可知,作者认为我们不应该拒绝同学们生日聚会的邀请,因为生日聚会对于那些性格内敛的小朋友来说是共同玩耍和交朋友的好机会。故选D。
二、
【答案与详解】这是一篇议论文,主要讲述世界最大的影院之一AMC的总裁亚当阿伦在采访中说正在考虑允许手机在美国电影院使用。这个计划是为了吸引更多的千禧一代到剧院作为一种增加行业观众数量的方式。他提议设计特定的观众厅让那些离不开手机的人使用,而不喜欢手机打扰的人在另一个厅。目前这一想法没有被接受,因为大多数人觉得看电影关掉手机不是难事。
19. 句意:在一次《视相》杂志的采访中,世界最大的影院之一AMC的总裁亚当阿伦说正在考虑允许手机在美国电影院使用。
the定冠词,表示确指;a不定冠词,表示泛指;an,不定冠词,表示泛指。此处是泛指,interview是元音音素开始的名词,前用不定冠词an。故选C。
20. 句意:在一次《视相》杂志的采访中,世界最大的影院之一AMC的总裁亚当 阿伦说正在考虑允许手机在美国电影院使用。
big大的;bigger更大的;much bigger更大一些;biggest最大的。此处表示“最……之一”用“one of +the 最高级+名词复数”,此处用biggest。故选D。
21. 句意:阿伦说这个计划是为了吸引更多的千禧一代到剧院作为一种增加行业观众数量的方式。
increase动词原形;increasing动名词/现在分词形式;increased动词的过去式/过去分词形式;to increase动词不定式。介词of后面用名词或动名词,此处用increasing。故选B。
22. 句意:你不可能告诉22岁的人们关掉他们的手机。
shouldn’t不应该;wouldn’t将不会;mightn’t可能不;can’t不能;不可能。根据后一句“That's not …they live their lives”可知让他们关掉手机是不可能的,用情态动词can’t。故选D。
23. 句意:那不是他们生活的方式。
how怎样;what什么;why为什么;who谁。此处表达方式,用how引导表语从句。故选A。
24. 句意:我们需要用一些具体的方式重新组构我们的产品,那样的话千禧一代去剧院和婴儿潮时期去剧院的强度相同。
with和;except除了;as作为,因为;like像。此处用结构the same…as…表达“和……一样……”。故选C。
25. 句意:阿伦承认虽然这个想法可能会吸引一些人,但是不是每个人都将会欣赏多部手机屏幕的光闪耀打扰看电影经历的做法。
unless除非;although虽然;because因为;before之前。此处表达让步,用although引导让步状语从句,表示“尽管,虽然”。故选B。
26. 句意:因为现在去看电影的人不想任何人坐在他们旁边发短信或者让他们的手机开机。
theirs他们(它们,她们)的;名词性物主代词;their他们(它们;她们)的;形容词性物主代词;they他们(她们,它们)主格;them他们(她们;它们)(宾格)。next to介词后面用表格,此处用them。故选D。
27. 句意:因为现在去看电影的人不想任何人坐在他们旁边发短信或者让他们的手机开机。
on开;off关;by通过;in在……里面。此处用动词短语have…on表示“打开手机”。故选A。
28. 句意:他建议设计特定的观众厅为“可以发短信的厅”,有希望地意味着那些不能容忍自己每隔几分钟就检查手机的人能在一个厅里看电影,而其他的每个人可以使用另一个厅。
suggests动词的第三人称单数;suggested 动词的过去式;has suggested动词的现在完成时;has suggested动词的过去完成时。根据“did”可知此处是一般过去时态,此处的谓语动词用动词的过去式suggested。故选B。
29. 句意:他建议设计特定的观众厅为“可以发短信的”,有希望地意味着那些不能容忍自己每隔几分钟就不检查手机的人能在一个厅里看电影,而其他的每个人可以使用另一个厅。
why为什么;which哪一个;what什么;that那个。此处是非限制性定语从句,用which来代替前面的句子;which在从句中做主语。故选B。
30. 句意:他建议设计特定的观众厅为“可以发短信的”,有希望地意味着那些不能容忍自己每隔几分钟就不检查手机的人能在一个厅里看电影,而其他的每个人可以使用另一个厅。
every 每一个;each每一个;all所有;some一些。此处用短语every few minutes表示“每隔几分钟”。故选A。
31. 句意:他建议设计特定的观众厅为“可以发短信的”,有希望地意味着那些不能容忍自己每隔几分钟就不检查手机的人能在一个厅里看电影,而其他的每个人可以使用另一个厅。
another另一个(三者或以上中);the other另一个(二者中);other其他的;others其他的人或物。根据“in one screening room”可知此处指的是另一个,用another。故选A。
32. 句意:是否我们确实曾看到“可以发短信的观众厅”出现在AMX的剧院里仍然尚不确定。
see动词原形;be seeing动词的进行时;be seen动词的被动;have seen动词的现在完成时。此处用to be seen表示将来被看到。故选C。
33. 句意:目前,这种观点仍然没被完全接受,大多人说让手机在看电影时关上不是很难的事情。
turns off动词短语的第三人称单数形式;turning off动名词/现在分词形式;to turn off动词不定式;turned off动词的过去式或过去分词。此处用keep sth. done表达被动,此处用动词的过去分词turned off表示“让手机被人关闭”。故选D。
三、
34. help
35. stress
36. order
37. need
38. how
39. Doing
40. themselves
41. fairness
42. Keeping
43. better
【详解】这篇短文主要讲述了不同的父母对孩子是否应该在家做家务有不同的看法。
34. 句意:米勒女士认为父母不应该让他们的孩子在家帮忙做家务。
短语help with…表示帮助做……;短语make sb. do sth.表示帮助某人做某事;根据句意及首字母提示,故填help。
35. 句意:现在的孩子已经有足够的压力了。
根据下文from school.可知上文是说足够的压力。Stress的意思是“压力”,根据句意,故填stress。
36. 句意:他们应该把时间花在学习上,以便取得好成绩,进入一所好大学。
根据下文get good grades and get into a good university.可知这里是表示目的;in order to do sth.表示目的是做某事,根据句意,故填order。
37. 句意:当他们长大后,他们将不得不做家务,尽管现在没有必要做。
there is no need for sb.to do sth.表示对于某人来说没有必要做某事。根据句意,故填need。
38. 句意:但史密斯先生认为,对孩子们来说,学习如何做家务和帮助他们的父母做家务是很重要的。
这里是疑问词+to do的形式,这里是说怎样做家务。根据句意,故填how。
39. 句意:做家务有助于培养孩子的独立性,并教会他们如何照顾自己。
这里是动名词做主语。短语 do . chores做家务;根据句意,故填Doing。
40. 句意:做家务有助于培养孩子的独立性,并教会他们如何照顾自己。
look after oneself表示照顾某人自己;主语是Children,这里用themselves,意思是“他们自己”,根据句意,故填themselves。
41. 句意:这也有助于他们理解公平的概念。
根据下文They should know that everyone should do their part in k 9 the house clean and tidy. The earlier kids learn to be independent, the b 10 it is for their future.可知上文是说理解公平的意义。根据句意,故填fairness。
42. 句意:他们应该知道每个人都应该尽自己的职责保持房子的整洁。
do their part in doing sth.表示参与做某事。短语keep the house clean and tidy.表示保持房子干净和整洁。根据句意,故填keeping。
43. 句意:孩子越早学会独立,对他们的未来就越好。
The+比较级……;the+比较级……,表示越……就越……。这里用good的比较级better。根据题意,故填better。
四、
【参考范文】
Are Test Scores Important?
Dear classmates,
Test scores have been laid too much emphasis on, which is quite phenomenal in today's education. For one thing, it is universally regarded as a critical element in the enrollment of schools and universities. For another, it is also of vital importance for a college graduate in his/her future job hunting and employment competition as well. As far as I am concerned, test scores can only, to some extent, reflect a student’s academic performance instead of exhibiting his or her all-round ability.
Although test scores are important, however, they can’t mean that you are a successful man. First, some people are good at tests, but it can’t integrate theory with practice. Although some people do not well in the exams, he has good interpersonal system and strong sense of responsibility. Sometimes some people have good test scores by cheating. Most students would rather engage in working on ways to achieve high marks than develop their overall abilities.
We can say test scores are not the most important. We should pay attention to all-around development of students.
相关试卷
这是一份中考英语一轮复习语法知识+语篇能力练习说明类语篇的特征及攻略 (含详解),共22页。试卷主要包含了说明文的行文特征,说明方法,科普说明文,说明文的命题方式,说明文的解题技巧等内容,欢迎下载使用。
这是一份中考英语一轮复习语法知识+语篇能力练习时态要点精读与精练 (含详解),共24页。试卷主要包含了 常用常考的动词时态和用法,一般将来时的特殊表达方式的比较,容易混淆的时态比较等内容,欢迎下载使用。
这是一份中考英语一轮复习语法知识+语篇能力练习名词要点精读与精练 (含详解),共20页。试卷主要包含了单项选择,短文填空等内容,欢迎下载使用。

