湖南衡阳市2020-2022三年中考化学真题知识点分类汇编-02物质构成的奥秘(构成物质的微粒)
展开
这是一份湖南衡阳市2020-2022三年中考化学真题知识点分类汇编-02物质构成的奥秘(构成物质的微粒),共8页。试卷主要包含了单选题,填空题等内容,欢迎下载使用。
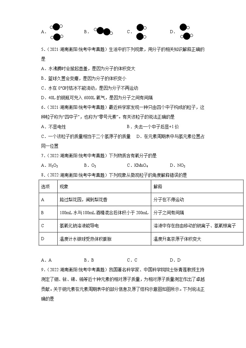
湖南衡阳市2020-2022三年中考化学真题知识点分类汇编-02物质构成的奥秘(构成物质的微粒) 一、单选题1.(2020·湖南衡阳·统考中考真题)某同学从衡阳到西藏旅游,到达西藏后,发现从衡阳带来的密封饼干包装袋鼓起了。包装袋鼓起的原因是A.袋内饼干的体积变大B.袋内气体分子的体积变大C.袋内气体分子个数增多D.袋内气体分子间的间隙变大2.(2020·湖南衡阳·统考中考真题)某化学反应的微观示意图如图所示。下列有关该化学反应的说法正确的是A.化学反应前后原子种类不变B.该反应是置换反应C.甲、乙、丙、丁四种物质都是化合物D.参加反应的甲、乙分子个数比为l:13.(2020·湖南衡阳·统考中考真题)逻辑推理是学习化学常用的思维方法。下列推理正确的是A.pH<7的溶液呈酸性,所以pH<7的雨水是酸雨B.分子可以构成物质,所以物质都是由分子构成C.Fe在潮湿的空气中易被腐蚀,所以金属在潮湿的空气中都易被腐蚀D.点燃氢气、一氧化碳或甲烷前需要检验纯度,所以点燃可燃性气体前要检验纯度4.(2021·湖南衡阳·统考中考真题)下列化学反应微观示意图中,和表示两种不同元素的原子,则X处的粒子示意图正确的是A. B. C. D.5.(2021·湖南衡阳·统考中考真题)生活中的下列现象,用分子的相关知识解释正确的是A.水沸腾时会掀起壶盖,是因为分子的体积变大B.篮球久置会变瘪,是因为分子的体积变小C.水在0℃时结冰不能流动,是因为分子不再运动D.40L的钢瓶可充入6000L氧气,是因为分子之间有间隔6.(2021·湖南衡阳·统考中考真题)最近科学家发现一种只由四个中子构成的粒子,这种粒子称为“四中子”,也称为“零号元素”。有关该粒子的说法正确的是A.不显电性 B.失去一个中子后显+1价C.一个该粒子的质量相当于二个氢原子的质量 D.在元素周期表中与氢元素位置占同一位置7.(2022·湖南衡阳·统考中考真题)下列物质含有氧分子的是A.H2O2 B.O2 C.KMnO4 D.NO28.(2022·湖南衡阳·统考中考真题)下列现象从微观粒子的角度解释错误的是选项现象解释A路过梨花园,闻到梨花香分子在不停运动B100mL水与100mL酒精混合后体积小于200mL分子之间有间隔C氢氧化钠溶液能导电溶液中存在自由移动的钠离子、氢氧根离子D温度计水银球受热体积膨胀温度升高汞原子体积变大 A.A B.B C.C D.D9.(2022·湖南衡阳·统考中考真题)我国著名科学家、中国科学院院士张青莲教授主持测定了铟、铱、锑、铕等近十种元素的相对原子质量,为相对原子质量测定作出了卓越贡献。关于钢元素在元素周期表中的部分信息及原了结构示意图如图所示。下列说法正确的是A.铟元素属于非金属元素 B.铟元素的相对原子质量是114.8gC.铟原子的质子数为49 D.铟的原子结构示意图中X=1810.(2022·湖南衡阳·统考中考真题)逻辑推理是一种重要的化学思维方法。下列推理正确的是A.常温下,酸性溶液的pH小于7,所以pH小于7的溶液一定呈酸性B.H2O和H2O2的组成元素相同,所以它们的化学性质相同C.离子是带电荷的粒子,所以带电荷的粒子一定是离子D.氧化物中都含有氧元素,所以含有氧元素的化合物都是氧化物 二、填空题11.(2020·湖南衡阳·统考中考真题)化学符号是学习化学的重要工具。请按如图所示的要求,用化学符号填空:(1)_______;(2)_______;(3)_______;(4)_______;12.(2021·湖南衡阳·统考中考真题)化学用语是学习化学的某本工具。请用化学用语填空:(1)两个氦原子______。(2)______。(3)葡萄糖______。(4)氯酸钾中氯元素的化合价______。13.(2022·湖南衡阳·统考中考真题)化学符号是学习化学的重要工具,请按要求用化学符号填空:(1)2个氮原子_______。(2)氧化镁中镁元素的化合价_______。(3)写出一种酸_______。(4)写出一种阳离子_______。
参考答案:1.D【详解】将方便面从衡阳带到西藏,西藏属于高原地区,气压低,故饼干包装袋内气体分子间间隔变大,而饼干的体积、气体分子的体积和个数不会变化。故选D。2.A【详解】A、由图可知,该反应的反应物中含有碳、氢、氧三种原子,反应后的生成物中也含有碳、氢、氧三种原子,化学反应前后原子种类不变,选项正确;B、该反应的生成物丙与丁均属于化合物,不符合置换反应的特点,不属于置换反应,选项错误;C、由图可知,该反应中的甲、丙、丁属于化合物,而乙是氧气,属于单质,选项错误;D、由图可知,该反应是甲烷和氧气在点燃的条件下反应生成水和二氧化碳,反应的化学方程式为CH4+2O2CO2+2H2O ,则参加反应的甲、乙分子个数比为1:2,选项错误,故选A。3.D【详解】A、酸雨是指溶液pH小于5.6的雨水,酸雨的pH小于7,但pH小于7的雨水不一定是酸雨,故A错误;B、分子、原子、离子都可以构成物质,物质不一定都是由分子构成的,故B错误;C、化学性质不活泼的金属在潮湿的空气中不易被腐蚀,如金,故C错误;D、氢气、一氧化碳或甲烷都是可燃性气体,可燃性气体与空气混合后点燃可能发生爆炸,所以点燃可燃性气体前一定要检验纯度,故D正确。故选D。4.A【详解】由质量守恒定律可知,反应前后原子的种类和数目不变,反应前小白球表示的原子个数一共为4,反应后小白球表示的原子的个数一共有8个,黑球代表的原子个数为2,则X处的粒子中一共有两个黑球代表的原子,4个小白球代表的原子,即一个黑球与两个白球结合,故A正确;故选A。5.D【详解】A、水沸腾时会掀起壶盖,是因为分子间的间隔变大,错误。B、篮球久置会变瘪,是因为分子在不断运动篮球内的气体分子数减少引起的,错误。C、0℃时水分子依然在运动,错误。D、因为分子间有间隔,可以被压缩。所以40L的钢瓶可充入6000L氧气。正确。故选D。6.A【详解】A、该粒子中只有中子,不含电子和质子,所以不显电性,故A选项正确。B、中子不带电,失去一个中子也不会显电性,所以,其化合价为0,故B选项错误。C、一个中子质量和一个质子质量都近似等于一个氢原子质量,故一个该粒子近似等于四个氢原子质量,故C选项错误。D、0号元素原子序数为0,氢元素原子序数为1,所以在元素周期表中与氢元素位置不同,故D选项错误。故选A。7.B【详解】A、过氧化氢由过氧化氢分子构成,不含氧分子,不符合题意;B、氧气由氧分子构成,符合题意;C、高锰酸钾由钾离子和高锰酸根离子构成,不含氧分子,不符合题意;D、二氧化氮由二氧化氮分子构成,不含氧分子,不符合题意。故选B。8.D【详解】A、由于分子不断运动,路过梨花园,才能闻到梨花香,解释正确,不符合题意;B、100mL水与100mL酒精混合后体积小于200mL,是因为二者混合时分子间间隔变小,导致体积变小,解释正确,不符合题意;C、氢氧化钠溶液能导电是因为氢氧化钠由氢氧根离子和钠离子构成,在溶液中可以自由移动,解释正确,不符合题意;D、温度计水银球受热体积膨胀,是因为汞原子间的间隔变大,而不是因为汞原子体积变大。解释错误,符合题意。故选D。9.C【详解】A、铟元素的元素名称为“钅”字旁,属于金属元素,选项错误,不符合题意;B、元素周期表中的一格可知:汉字下面的数字表示相对原子质量。铟元素的相对原子质量是114.8,选项错误,不符合题意;C、根据原子结构示意图可知铟原子的原子核内有49个质子,选项正确,符合题意;D、铟的原子结构示意图中X是第二层的电子,根据原子核外电子排列规律:第一层最多排2个电子,第二层最多排8个电子可知x=8,选项错误,不符合题意。故选C。10.A【详解】A、常温下,酸性溶液的pH小于7,则pH小于7的溶液一定呈酸性,故选项推理正确;B、H2O和H2O2的组成元素相同,但是水由水分子构成,过氧化氢由过氧化氢分子构成,分子构成不同,化学性质不同,故选项推理不正确;C、离子是带电荷的粒子,但带电荷的粒子不一定是离子,如质子、电子不属于离子,故选项推理不正确;D、氧化物是由两种元素组成的化合物中,其中一种元素是氧元素,氧化物中都含有氧元素,但含有氧元素的化合物不一定属于氧化物,如氯酸钾由三种元素组成,不属于氧化物,故选项推理不正确。故选A。11. P 3SO2 Na+或Cl- (合理即可)【详解】(1)磷元素表示为P。(2)3个二氧化硫分子表示为3SO2。(3)离子的表示方法:在元素符号的右上角标出离子所带的电荷的多少及电荷的正负。先写数字后标性质,当离子所带电荷数为1时,1可以不写。氯化钠由氯离子和钠离子构成,故构成氯化钠的一种离子表示为Na+或Cl-。(4)化合价通常标在元素符号的正上方,故一种金属氧化物中金属元素的化合价可以表示为。12. 2He S2- C6H12O6 【详解】(1)原子用元素符号表示,多个原子就是在元素符号前面加上相应的数字,故2个氦原子表示为:2He;(2)质子数=原子序数,16号元素是硫元素,质子数小于核外电子数,该粒子表示硫离子,硫离子是硫原子得到2个电子后形成的,表示为:S2-;(3)葡萄糖的化学式为:C6H12O6;(4)氯酸钾中钾元素显+1价,氧元素显-2价,设氯元素的化合价为x,根据化合物中,正、负化合价的代数和为零,可得:(+1)+x+(-2)×3=0,x=+5,元素化合价的表示方法是在化学式该元素的上方用正负号和数字表示,正负号标在数字前面。故氯酸钾中氯元素的化合价表示为:。13.(1)2N(2)(3)HCl(合理即可)(4)H+(合理即可) 【详解】(1)原子用元素符号表示,多个原子就是在元素符号前面加上相应的数字,故2个氮原子表示为:2N;(2)氧化镁中镁元素显+2价,元素化合价的表示方法是在化学式该元素的上方用正负号和数字表示,正负号标在数字前面。故氧化镁中镁元素的化合价表示为:;(3)酸是电离时产生的阳离子都是氢离子的化合物,如稀盐酸,化学式为:HCl,硫酸,化学式为H2SO4等;(4)阳离子是带正电荷的离子,如氢离子,离子的表示方法:在该离子元素符号的右上角标上该离子所带的正负电荷数,数字在前,正负号在后,带一个电荷时,1通常省略,多个离子,就是在元素符号前面加上相应的数字;表示为:H+。
相关试卷
这是一份云南2020-2022三年中考化学真题知识点分类汇编-02物质构成的奥秘(化学物质的多样性、构成物质的微粒),共12页。试卷主要包含了单选题,填空题等内容,欢迎下载使用。
这是一份青海2020-2022三年中考化学真题知识点分类汇编-02物质构成的奥秘(化学物质的多样性、构成物质的微粒),共14页。试卷主要包含了单选题,填空题等内容,欢迎下载使用。
这是一份湖南张家界市2020-2022三年中考化学真题知识点分类汇编-02物质构成的奥秘(构成物质的微粒),共7页。试卷主要包含了单选题,填空题等内容,欢迎下载使用。

