所属成套资源:2022河南省六市高三下学期第一次联合调研检测试题(一模)及答案(九科)
2022河南省六市高三下学期第一次联合调研检测试题(一模)理综生物含解析
展开
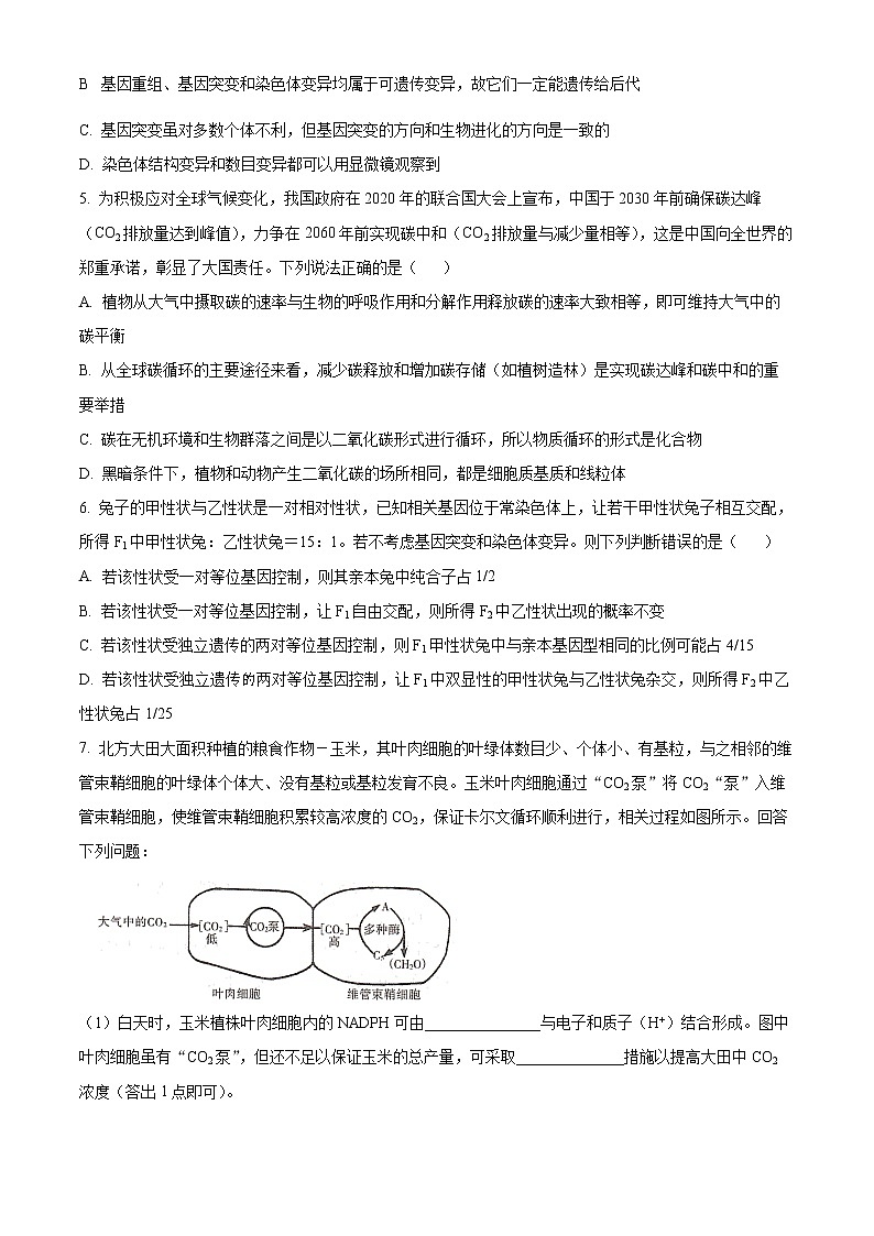
2022年河南省六市高三第一次联合调研检测理科综合能力测试一、选择题1. 当某果蝇细胞内有16条核DNA时,下列关于果蝇细胞分裂的叙述,正确的是( )A. 细胞中一定不存在同源染色体B. 着丝点分裂一定导致核DNA数目加倍C. 该细胞中染色体数目一定是其正常体细胞中染色体数目的2倍D. 若细胞质不均等分裂则该细胞一定是初级卵母细胞2. 下列有关教材中的实验操作的描述,错误的是( )A. 低温诱导植物细胞染色体数目加倍实验中,将大蒜根尖制成装片后再进行低温处理B. 当观察红细胞吸水涨破现象时,需要操作者在盖玻片的一侧滴一滴蒸馏水,同时在另一侧用吸水纸吸引,而且此操作均在载物台上进行C. 鉴定待测样液中的蛋白质时,先加NaOH溶液,振荡后再加CuSO4溶液D. 探究温度对酶活性的影响时,将酶与底物溶液各自保温一段时间后再混合3. SARS-CoV-2变异性强、传播快,给人们的生活和健康带来了巨大影响。科学家从COVID-19康复的患者中鉴定出了与SARS-CoV-2的S蛋白结合的有效抗体P4A1,可有效治疗COVID-19. 迈阿密大学 CamiloRicordi博士和他的国际合作者团队研究发现:输注脐带间充质干细胞(UC-MSC)能有效且安全地降低COVID-19重症患者的死亡风险并缩短康复时间。依据下图及以上信息,下列推断正确的是( )A. SARS-CoV-2为单链DNA病毒,所以其变异性强B. 用同位素示踪技术,分别标记病毒蛋白质和核酸,可以用来确定该病毒的遗传物质种类C. 脐带间充质干细胞(UC-MSC)可能具有抗炎和免疫调节作用D. 抗体疗法、干细胞疗法和接种新冠疫苗都是有效的免疫治疗手段4. 下列有关生物的遗传、变异和进化的叙述,正确的是( )A. 基因通过表达实现遗传信息在亲子代之间传递,从而保持生物遗传性状的稳定B 基因重组、基因突变和染色体变异均属于可遗传变异,故它们一定能遗传给后代C. 基因突变虽对多数个体不利,但基因突变的方向和生物进化的方向是一致的D. 染色体结构变异和数目变异都可以用显微镜观察到5. 为积极应对全球气候变化,我国政府在2020年的联合国大会上宣布,中国于2030年前确保碳达峰(CO2排放量达到峰值),力争在2060年前实现碳中和(CO2排放量与减少量相等),这是中国向全世界的郑重承诺,彰显了大国责任。下列说法正确的是( )A. 植物从大气中摄取碳的速率与生物的呼吸作用和分解作用释放碳的速率大致相等,即可维持大气中的碳平衡B. 从全球碳循环的主要途径来看,减少碳释放和增加碳存储(如植树造林)是实现碳达峰和碳中和的重要举措C. 碳在无机环境和生物群落之间是以二氧化碳形式进行循环,所以物质循环的形式是化合物D. 黑暗条件下,植物和动物产生二氧化碳的场所相同,都是细胞质基质和线粒体6. 兔子的甲性状与乙性状是一对相对性状,已知相关基因位于常染色体上,让若干甲性状兔子相互交配,所得F1中甲性状兔:乙性状兔=15:1。若不考虑基因突变和染色体变异。则下列判断错误的是( )A. 若该性状受一对等位基因控制,则其亲本兔中纯合子占1/2B. 若该性状受一对等位基因控制,让F1自由交配,则所得F2中乙性状出现的概率不变C. 若该性状受独立遗传的两对等位基因控制,则F1甲性状兔中与亲本基因型相同的比例可能占4/15D. 若该性状受独立遗传两对等位基因控制,让F1中双显性的甲性状兔与乙性状兔杂交,则所得F2中乙性状兔占1/257. 北方大田大面积种植的粮食作物-玉米,其叶肉细胞的叶绿体数目少、个体小、有基粒,与之相邻的维管束鞘细胞的叶绿体个体大、没有基粒或基粒发育不良。玉米叶肉细胞通过“CO2泵”将CO2“泵”入维管束鞘细胞,使维管束鞘细胞积累较高浓度的CO2,保证卡尔文循环顺利进行,相关过程如图所示。回答下列问题:(1)白天时,玉米植株叶肉细胞内的NADPH可由_______________与电子和质子(H+)结合形成。图中叶肉细胞虽有“CO2泵”,但还不足以保证玉米的总产量,可采取______________措施以提高大田中CO2浓度(答出1点即可)。(2)研究得知,玉米叶肉细胞中的“CO2泵”实际上是发生在叶绿体中的一种特殊的CO2固定过程,推测该过程消耗的ATP应该来自______________(答场所和过程)。如果叶肉细胞中“CO2泵”受到抑制,则在短时间内维管束鞘细胞中CO2的含量______________。(3)晴朗的夏季,玉米叶片气孔开度下降,导致CO2供应减少,但玉米光合作用速率不仅没有下降,反而有所上升,依据题干信息,推测其原因是______________。(4)欲探究CO2中的碳在图示过程中的转移情况,请简要写出实验思路:______________。8. 哺乳动物生命活动调节是一个复杂的过程。请参照表中内容,填写激素调节相关内容。内分泌腺或内分泌细胞激素激素运输靶器官或靶细胞靶器官或靶细胞的响应甲状腺甲状腺激素(1)通过________运输(2)________代谢加快,产热增多胰岛A细胞(3)________肝细胞(4)________(5)________抗利尿激素(6)________(7)________ 9. 自然环境与我们的生活息息相关,研究与保护自然环境意义重大。请根据以下相关信息回答问题:(1)古诗中就记载较多与环境相关的内容:诗句一“维鹈在梁,不濡其翼”(诗经《侯人》),意思是说,鹈鹕停在鱼梁上,水没打湿它翅膀。其原因是羽毛上有油脂,具有防水作用。除此之外,脂肪的作用还有_________(至少两项作用);诗句二“无田甫田,维莠骄骄”(《齐风·甫田》),意思是说,大田荒废不耕,野草就会长的又高又密。该现象描述的是群落的________,莠与农作物之间的关系为________,表现在对________等资源的争夺方面(答出2点即可)。(2)世界范围内,蝗灾一直对农业、经济和环境构成重大威胁。中国科学院动物研究所康乐院士团队鉴定到一种由群居型蝗虫特异性挥发的气味分子4-乙烯基苯甲醚(4VA),并证明了该物质是引起飞蝗群居的原因。4-乙烯基苯甲醚(4VA)属于________信息,是一种存在于昆虫等生物体中能传递信息的化学物质,即________。该研究提出的基于昆虫化学感受操控的4种防治策略,被认为是未来害虫绿色防控的新方向,该防治属于________防治。(3)2020年12月17日出版的《科学》杂志发表了美国加州大学圣芭芭拉分校M.R.Raven研究组的最新研究成果。研究发现,在热带东部北太平洋的缺氧带,海洋沉积颗粒物上的微生物能够还原硫酸盐并形成有机硫,这使得更多的碳被保留下来,并维持生态系统的平衡稳定。据此推断,硫化作用可以增强海洋缺氧带中沉积物对碳的固持能力,并在不断扩大的海洋缺氧带和大气CO2之间起到稳定的调节作用,该调节机制为________,该微生物在科研和生态方面意义重大,体现了生物多样性的________价值。10. 豌豆的高茎和矮茎受一对等位基因A/a控制,其豆荚饱满和不饱满受另外一对等位基因D/d控制,现有某高茎豆荚饱满豌豆和矮茎豆荚不饱满豌豆杂交,F1的豌豆均为高茎豆荚饱满,将F1的豌豆植株均分为甲和乙两组,让甲组豌豆自然繁殖,乙组豌豆和矮茎豆荚不饱满豌豆杂交,乙组豌豆杂交的后代F2的表现型及其比例为高茎豆荚饱满:高茎豆荚不饱满:矮茎豆荚饱满:矮茎豆荚不饱满=4:1:1:4,请回答下列问题:(1)根据乙组豌豆杂交后代F2的表现型比例分析,A/a和D/d这两对等位基因各自________(填“遵循”或“不遵循”)基因的分离定律,理由是________,这两对基因________(填“遵循”或“不遵循”)基因的自由组合定律,理由是________。(2)仅考虑A/a和D/d这两对等位基因,乙组豌豆在减数分裂过程的________时期会发生基因重组,若F1的每株豌豆产生配子的种类和比例相同,则甲豌豆自然繁殖一代,子代矮茎豆荚不饱满豌豆所占的比例为________。(3)请用遗传图解解析乙组豌豆杂交后代F2的表现型及其比例。________。【生物--选修1:生物技术实践】11. 由于微生物的生命活动而引起或促进材料腐蚀进程的现象统称为微生物腐蚀(MIC)MIC现象中的厌氧菌主要是SRB,SRB是一些能将SO42-还原为H2S而自身获得能量的各种细菌的统称,是一种以有机物为养料的厌氧菌。请回答下列问题:(1)根据利用的底物不同,SRB可分为四类:一是氧化氢的SRB(HSRB),二是氧化乙酸的SRB(ASRB),三是氧化较高级脂肪酸的SRB(FASRB),四是氧化芳香族化合物的SRB(PSRB)为了获取纯ASRB.制作培养基时应以_______为唯一碳源,该培养基按功能划分,属于_____________培养基。(2)在做“SRB分离与计数”实验中,有两种对照设计,请完成下表:对照组作用现象结论未接种的培养基判断培养基是否被污染② __________培养基未被污染接种的①_________培养基判断选择养基 否有选择作用对照组培养基培养基上菌落数大于选择培养基上的菌落数③_________ (3)目前,SRB已经广泛应用于废水中硫酸盐的去除,由于SRB属于异养型微生物,所以在SRB法处理含硫酸盐废水的过程中,需要添加一定量的_________(从培养基成分分析)。为降低成本,可用包埋法固定SRB,即将SRB均匀地包埋在_________(填“溶于”或“不溶于”)水的多孔性载体中。若用海藻酸钠做载体,哪些原因可能导致凝胶珠形态异常_________(答出2点)。【生物-选修3:现代生物科技专题】12. 镰孢菌引起的小麦赤霉病被称作小麦“癌症”,会造成小麦严重减产,山东农业大学研究团队从小麦近缘植物长穗偃麦草中得到抗赤霉病基因Fhb7,并将Fhb7基因成功转移至小麦品种,明确了其在小麦抗病育种中的稳定抗性和应用价值。这一成果是我国科学家在小麦赤霉病研究领域的又一重大突破,这一发现为解决小麦赤霉病世界性难题找到了“金钥匙”。(1)将Fhb7基因与运载体结合时,所用到的工具酶有_________,用质粒构建基因表达载体,除目的基因外,必须添加的结构有_________。(2)用农杆菌转化法将Fhb7基因转入小麦成功率很低,原因是_________。可选用_________方法,将目的基因Fhb7导入受体细胞。(3)在受体细胞的选择上,目前多采用小麦幼胚细胞作为受体,通过体细胞胚胎发育获得转基因植株。具体做法是在无菌环境中,显微镜下分离幼胚,并且切除胚轴以防止萌发。选用小麦幼胚细胞的原因是______,如果没有切除胚轴导致幼胚直接萌发并发育成植株,则该过程____(填“能”或“不能”)体现植物细胞的全能性。(4)研究人员进一步获得了转基因小麦的雄性不育系,请从转基因与生物安全的角度分析,采用雄性不育系的原因是________,解决这一问题的另一种做法是:________。

