


所属成套资源:2023年高考生物必备知识大串讲专题练习(教师版)
2023年高考生物必备知识大串讲专题19 基因工程(教师版)
展开
这是一份2023年高考生物必备知识大串讲专题19 基因工程(教师版),共14页。
一、基因工程的操作工具
1.限制性核酸内切酶(简称限制酶)
(1)来源:主要是从原核生物中分离纯化出来的。
(2)作用:识别双链DNA分子的某种特定的核苷酸序列并切开特定部位的两个核苷酸之间的磷酸二酯键。
(3)结果:产生黏性末端或平末端。
2.DNA连接酶
3.载体
(1)作用:携带外源DNA片段进入受体细胞。
(2)种类:质粒、λ噬菌体的衍生物、动植物病毒等。
(3)条件eq \b\lc\{\rc\ (\a\vs4\al\c1(能自我复制,有一个至多个限制酶切割位点,有特殊的标记基因))
二、基因工程的基本操作程序
1.目的基因的获取
(1)目的基因:主要是指编码蛋白质的基因,也可以是具有调控作用的因子。
(2)获取方法eq \b\lc\{\rc\ (\a\vs4\al\c1(从基因文库中获取,利用PCR技术扩增,通过化学方法人工合成))
2.基因表达载体的构建
(1)构建基因表达载体的目的
①使目的基因在受体细胞中稳定存在,并且可以遗传给下一代。
②使目的基因能够表达和发挥作用。
(2)基因表达载体的组成:目的基因、启动子、终止子及标记基因等。
3.目的基因导入受体细胞
4.目的基因的检测与鉴定
三、基因工程的应用及蛋白质工程
1.基因工程的应用
(1)动物基因工程:提高动物生长速度从而提高产品产量;改善畜产品品质;用转基因动物生产药物;用转基因动物作器官移植的供体等。
(2)植物基因工程:培育抗虫转基因植物(如抗虫棉)、抗病转基因植物(如转基因烟草)和抗逆转基因植物(如抗寒番茄);利用转基因改良植物的品质(如新花色矮牵牛)。
2.基因诊断与基因治疗
(1)基因诊断:又称为DNA诊断,是采用基因检测的方法来判断患者是否出现了基因异常或携带病原体。
(2)基因治疗
3.蛋白质工程
(1)操作手段:基因修饰或基因合成。
(2)结果:对现有蛋白质进行改造或制造出新的蛋白质。
(3)设计流程
eq \x(\a\al(预期的蛋,白质功能))―→eq \x(\a\al(设计预期的,蛋白质结构))―→eq \x(\a\al(推测应有的,氨基酸序列))―→eq \x(\a\al(找到相对应的,脱氧核苷酸序列,基因))
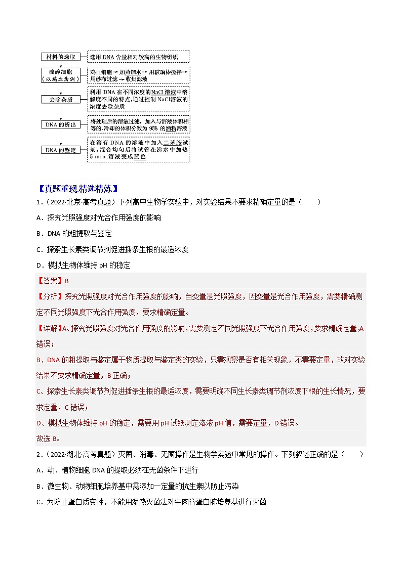
(四)DNA的粗提取与鉴定
1.实验原理
(1)提取原理
①DNA和蛋白质等其他成分在不同浓度的NaCl溶液中溶解度不同。
②DNA对酶、高温和洗涤剂的耐受性。
③DNA不溶于酒精溶液。
(2)鉴定原理: DNA+二苯胺试剂eq \(――→,\s\up7(沸水浴))蓝色。
2.实验流程
【真题重现.精选精炼】
1.(2022·北京·高考真题)下列高中生物学实验中,对实验结果不要求精确定量的是( )
A.探究光照强度对光合作用强度的影响
B.DNA的粗提取与鉴定
C.探索生长素类调节剂促进插条生根的最适浓度
D.模拟生物体维持pH的稳定
【答案】B
【分析】探究光照强度对光合作用强度的影响,自变量是光照强度,因变量是光合作用强度,需要精确测定不同光照强度下光合作用强度,要求精确定量。
【详解】A、探究光照强度对光合作用强度的影响,需要测定不同光照强度下光合作用强度,要求精确定量,A错误;
B、DNA的粗提取与鉴定属于物质提取与鉴定类的实验,只需观察是否有相关现象,不需要定量,故对实验结果不要求精确定量,B正确;
C、探索生长素类调节剂促进插条生根的最适浓度,需要明确不同生长素类调节剂浓度下根的生长情况,要求定量,C错误;
D、模拟生物体维持pH的稳定,需要用pH试纸测定溶液pH值,需要定量,D错误。
故选B。
2.(2022·湖北·高考真题)灭菌、消毒、无菌操作是生物学实验中常见的操作。下列叙述正确的是( )
A.动、植物细胞DNA的提取必须在无菌条件下进行
B.微生物、动物细胞培养基中需添加一定量的抗生素以防止污染
C.为防止蛋白质变性,不能用湿热灭菌法对牛肉膏蛋白胨培养基进行灭菌
D.可用湿热灭菌法对实验中所使用的微量离心管、细胞培养瓶等进行灭菌
【答案】D
【分析】使用强烈的理化因素杀死物体内外一切微生物的细胞、芽孢和孢子的过程称为灭菌,常用的方法有灼烧灭菌、干热灭菌和湿热灭菌。消毒是指用较为温和的物理或化学方法仅杀死物体体表或内部的一部分微生物的过程。
【详解】A、动、植物细胞DNA的提取不需要在无菌条件下进行,A错误;
B、动物细胞培养基中需添加一定量的抗生素以防止污染,保证无菌环境,而微生物的培养不能加入抗生素,B错误;
C、一般用湿热灭菌法对牛肉膏蛋白胨培养基进行灭菌,以防止杂菌污染,C错误;
D、可用湿热灭菌法对实验中所使用的微量离心管、细胞培养瓶等进行灭菌,以防止杂菌污染,D正确。
故选D。
3.(2022·山东·高考真题)关于“DNA的粗提取与鉴定”实验,下列说法错误的是( )
A.过滤液沉淀过程在4℃冰箱中进行是为了防止DNA降解
B.离心研磨液是为了加速DNA的沉淀
C.在一定温度下,DNA遇二苯胺试剂呈现蓝色
D.粗提取的DNA中可能含有蛋白质
【答案】B
【分析】DNA的粗提取与鉴定的实验原理是:①DNA的溶解性,DNA和蛋白质等其他成分在不同浓度的氯化钠溶液中的溶解度不同,利用这一特点可以选择适当浓度的盐溶液可以将DNA溶解或析出,从而达到分离的目的;②DNA不容易酒精溶液,细胞中的某些蛋白质可以溶解于酒精,利用这一原理可以将蛋白质和DNA进一步分离;③在沸水浴的条件下DNA遇二苯胺会呈现蓝色。
【详解】A、低温时DNA酶的活性较低,过滤液沉淀过程在4℃冰箱中进行是为了防止DNA降解,A正确;
B、离心研磨液是为了使细胞碎片沉淀,B错误;
C、在沸水浴条件下,DNA遇二苯胺试剂呈现蓝色,C正确;
D、细胞中的某些蛋白质可以溶解于酒精,可能有蛋白质不溶于酒精,在95%的冷酒精中与DNA一块儿析出,故粗提取的DNA中可能含有蛋白质,D正确。
故选B。
4.(2021·湖北·高考真题)某实验利用PCR技术获取目的基因,实验结果显示除目的基因条带(引物与模板完全配对)外,还有2条非特异条带(引物和模板不完全配对)。为了减少反应非特异条带的产生,以下措施中有效的是( )
A.增加模板DNA的量B.延长热变性的时间
C.延长延伸的时间D.提高复性的温度
【答案】D
【分析】多聚酶链式反应(PCR)是一种体外迅速扩增DNA片段的技术,PCR过程一般经历下述三循环:95℃下使模板DNA变性、解链→55℃下复性(引物与DNA模板链结合)→72℃下引物链延伸(形成新的脱氧核苷酸链)。
【详解】A、增加模板DNA的量可以提高反应速度,但不能有效减少非特异性条带,A错误;
BC、延长热变性的时间和延长延伸的时间会影响变性延伸过程,但对于延伸中的配对影响不大,故不能有效减少反应非特异性条带,BC错误;
D、非特异性产物增加的原因可能是复性温度过低会造成引物与模板的结合位点增加,故可通过提高复性的温度来减少反应非特异性条带的产生,D正确。
故选D。
5.(2021·北京·高考真题)关于物质提取、分离或鉴定的高中生物学相关实验,叙述错误的是( )
A.研磨肝脏以破碎细胞用于获取含过氧化氢酶的粗提液
B.利用不同物质在酒精溶液中溶解性的差异粗提DNA
C.依据吸收光谱的差异对光合色素进行纸层析分离
D.利用与双缩脲试剂发生颜色变化的反应来鉴定蛋白质
【答案】C
【分析】绿叶中色素的提取和分离实验,提取色素时需要加入无水乙醇(溶解色素)、石英砂(使研磨更充分)和碳酸钙(防止色素被破坏);分离色素时采用纸层析法,原理是色素在层析液中的溶解度不同,随着层析液扩散的速度不同,最后的结果是观察到四条色素带,从上到下依次是胡萝卜素(橙黄色)、叶黄素(黄色)、叶绿素a(蓝绿色)、叶绿素b(黄绿色)。
【详解】A、肝脏细胞中存在过氧化氢酶,故需要破碎细胞制成肝脏研磨液来获得过氧化氢酶的粗提液,A正确;
B、不同物质在酒精溶液中的溶解度不同,故可粗提取DNA,B正确;
C、依据光合色素在层析液中的溶解度不同,对光合色素进行纸层析分离,C错误;
D、蛋白质与双缩脲试剂会发生紫色反应,可以利用与双缩脲试剂发生颜色变化的反应来鉴定蛋白质,D正确。
故选C。
6.(2021·辽宁·高考真题)腈水合酶(N0)广泛应用于环境保护和医药原料生产等领域,但不耐高温。利用蛋白质工程技术在N0的α和β亚基之间加入一段连接肽,可获得热稳定的融合型腈水合酶(N1)。下列有关叙述错误的是( )
A.N1与N0氨基酸序列的差异是影响其热稳定性的原因之一
B.加入连接肽需要通过改造基因实现
C.获得N1的过程需要进行转录和翻译
D.检测N1的活性时先将N1与底物充分混合,再置于高温环境
【答案】D
【分析】1、蛋白质工程是指以蛋白质分子的结构规律及其生物功能的关系作为基础,通过基因修饰或基因合成,对现有蛋白质进行改造,或制造一种新的蛋白质,以满足人类的生产和生活的需求。(基因工程在原则上只能生产自然界已存在的蛋白质)。
2、蛋白质工程崛起的缘由:基因工程只能生产自然界已存在的蛋白质。
3、蛋白质工程的基本原理:它可以根据人的需求来设计蛋白质的结构,又称为第二代的基因工程。基本途径:从预期的蛋白质功能出发,设计预期的蛋白质结构,推测应有的氨基酸序列,找到相对应的脱氧核苷酸序列(基因)。
【详解】A、在N0的α和β亚基之间加入一段连接肽,可获得热稳定的融合型腈水合酶(N1),则N1与N0氨基酸序列有所不同,这可能是影响其热稳定性的原因之一,A正确;
B、蛋白质工程的作用对象是基因,即加入连接肽需要通过改造基因实现,B正确;
C、N1为蛋白质,蛋白质的合成需要经过转录和翻译两个过程,C正确;
D、酶具有高效性,检测N1的活性需先将其置于高温环境,再与底物充分混合,D错误。
故选D。
【点睛】
7.(2021·山东·高考真题)我国考古学家利用现代人的 DNA 序列设计并合成了一种类似磁铁的“引子”,成功将极其微量的古人类 DNA 从提取自土壤沉积物中的多种生物的 DNA 中识别并分离出来,用于研究人类起源及进化。下列说法正确的是( )
A.“引子”的彻底水解产物有两种
B.设计“引子”的 DNA 序列信息只能来自核 DNA
C.设计“引子”前不需要知道古人类的 DNA 序列
D.土壤沉积物中的古人类双链 DNA 可直接与“引子”结合从而被识别
【答案】C
【分析】根据题干信息“利用现代人的 DNA 序列设计并合成了一种类似磁铁的“引子”,成功将极其微量的古人类 DNA 从提取自土壤沉积物中的多种生物的 DNA 中识别并分离出来”,所以可以推测“因子”是一段单链DNA序列,根据碱基互补配对的原则去探测古人类DNA中是否有与该序列配对的碱基序列。
【详解】A、根据分析“引子”是一段DNA序列,彻底水解产物有磷酸、脱氧核糖和四种含氮碱基,共6种产物,A错误;
B、由于线粒体中也含有DNA,因此设计“引子”的 DNA 序列信息还可以来自线粒体DNA,B错误;
C、根据题干信息“利用现代人的 DNA 序列设计并合成了引子”,说明设计“引子”前不需要知道古人类的 DNA 序列,C正确;
D、土壤沉积物中的古人类双链 DNA 需要经过提取,且在体外经过加热解旋后,才能与“引子”结合,而不能直接与引子结合,D错误。
故选C。
【点睛】
8.(2022·海南·高考真题)以我国科学家为主的科研团队将OSNL(即4个基因Oct4/Sx2/Nang/Lin28A的缩写)导入黑羽鸡胚成纤维细胞(CEFs),诱导其重编程为诱导多能干细胞(iPS),再诱导iPS分化为诱导原始生殖细胞(iPGCs),然后将iPGCs注射到孵化2.5天的白羽鸡胚血管中,最终获得具有黑羽鸡遗传特性的后代,实验流程如图。回答下列问题。
(1)CEFs是从孵化9天的黑羽鸡胚中分离获得的,为了获得单细胞悬液,鸡胚组织剪碎后需用___________________________处理。动物细胞培养通常需要在合成培养基中添加______________等天然成分,以满足细胞对某些细胞因子的需求。
(2)体外获取OSNL的方法有______________(答出1种即可)。若要在CEFs中表达外源基因的蛋白,需构建基因表达载体,载体中除含有目的基因和标记基因外,还须有启动子和______________等。启动子是______________识别和结合的部位,有了它才能驱动____________________________。
(3)iPS细胞和iPGCs细胞的形态、结构和功能不同的根本原因是______________。
(4)诱导iPS细胞的技术与体细胞核移植技术的主要区别是__________。
(5)该实验流程中用到的生物技术有________________(答出2点即可)。
【答案】(1) 胰蛋白酶、胶原蛋白酶等 动物血清
(2) PCR技术、人工合成法 终止子 RNA聚合酶 目的基因转录出mRNA,最终表达出所需要的蛋白质
(3)基因的选择性表达
(4)诱导iPS细胞的技术是将已经分化的细胞诱导为类似胚胎干细胞的一种细胞(iPS),再诱导iPS分化为诱导原始生殖细胞(iPGCs)的技术,而细胞核移植技术是将动物的一个细胞的细胞核移入去核的卵母细胞内,使这个重组的细胞发育为胚胎,继而发育为动物个体的技术
(5)基因工程、动物细胞培养
【分析】胚胎干细胞(ES细胞)具有自我更新及多向分化潜能,为发育学、遗传学、人类疾病的发病机理与替代治疗等研究提供非常宝贵的资源。iPS细胞技术是借助基因导入技术将某些特定因子基因导入动物或人的体细胞,以将其重编程或诱导为ES细胞样的细胞,即iPS细胞。
(1)
动物细胞培养时,鸡胚组织剪碎后需用胰蛋白酶处理,以获得单细胞悬液。动物细胞培养时一般需要在合成培养基中添加血清等天然成分,以满足细胞对某些细胞因子的需求。
(2)
OSNL为目的基因,体外获取目的基因可通过PCR技术大量扩增或通过人工合成法来合成。基因表达载体中除目的基因外,还必须有启动子、终止子、复制原点和标记基因等。启动子是一段有特殊结构的DNA片段,位于基因的首端,它是RNA聚合酶识别和结合的部位,有了它才能驱动基因转录出mRNA,最终获得所需要的蛋白质。
(3)
据图可知,由iPS细胞诱导形成iPGCs细胞经过了细胞分化,该过程遗传物质没有改变,导致其细胞的形态、结构和功能不同的根本原因是基因的选择性表达。
(4)
诱导iPS细胞的技术是将已经分化的细胞诱导为类似胚胎干细胞的一种细胞(iPS),再诱导iPS分化为诱导原始生殖细胞(iPGCs)的技术,而细胞核移植技术是将动物的一个细胞的细胞核移入去核的卵母细胞内,使这个重组的细胞发育为胚胎,继而发育为动物个体的技术。
(5)
由图可知,该实验流程中将OSNL基因导入鸡胚成纤维细胞利用了基因工程技术,诱导多能干细胞过程利用了动物细胞培养的技术。
9.(2021·重庆·高考真题)为了研究PDCD4基因对小鼠子宫内膜基质细胞凋亡的影响,进行了相关实验。
(1)取小鼠子宫时,为避免细菌污染,手术器具应进行______处理;子宫取出剪碎后,用______处理一定时间,可获得分散的子宫内膜组织细胞,再分离获得基质细胞用于培养。
(2)培养基中营养物质应有________(填写两种);培养箱中CO2浓度为5%,其主要作用是____________。
(3)在含PDCD4基因的表达载体中,启动子的作用是__________________。为了证明PDCD4基因对基质细胞凋亡的作用,以含PDCD4基因的表达载体和基质细胞的混合培养为实验组,还应设立两个对照组,分别为_______________________________。经检测,实验组中PDCD4表达水平和细胞凋亡率显著高于对照组,说明该基因对基质细胞凋亡具有______(填“抑制”或“促进”)作用。
【答案】(1) 灭菌 胰蛋白酶或胶原蛋白酶
(2) 无机盐、葡萄糖、氨基酸、微量元素、促生长因子、血清或血浆(填写两种即可) 维持培养液的pH值
(3) RNA聚合酶的识别和结合位点,驱动转录出相应的mRNA 基质细胞悬浮液和空载体、与基质细胞的混合培养液 促进
【分析】1、构建基因表达载体的目的是使目的基因在受体细胞中稳定存在并且可以遗传给下一代并表达和发挥作用。基因表达载体的组成:复制原点+目的基因+启动子+终止子+标记基因。
2、动物细胞培养的条件:
(1)无菌、无毒的环境:①消毒、灭菌;②添加一定量的抗生素;③定期更换培养液,以清除代谢废物。
(2)营养物质:糖、氨基酸、促生长因子、无机盐、微量元素等,还需加入血清、血浆等天然物质。
(3)温度和pH:36.5℃±0.5℃;适宜的pH:7.2~7.4。
(4)气体环境:95%空气(细胞代谢必需的)和5%的CO2(维持培养液的pH)。
(1)
为避免细菌污染,手术器具应进行灭菌处理;动物组织取出剪碎后,用胰蛋白酶或胶原蛋白酶处理一定时间,可获得分散的动物组织细胞。
(2)
动物细胞培养时,培养基中营养物质应有无机盐、葡萄糖、氨基酸、微量元素、促生长因子、血清或血浆等;培养箱中为95%的空气和5%的CO2,其中5%的CO2的主要作用是维持培养液的pH值。
(3)
启动子是RNA聚合酶的识别和结合位点,驱动转录出相应的mRNA。为了证明PDCD4基因对基质细胞凋亡的作用,以含PDCD4基因的表达载体和基质细胞的混合培养为实验组,还应设立两个对照组,分别为基质细胞悬浮液和空载体(排除空载体的作用)、与基质细胞的混合培养液(空白对照)。经检测,实验组中PDCD4表达水平和细胞凋亡率显著高于对照组,说明该基因对基质细胞凋亡具有促进作用。
10.(2022·全国·高考真题)新冠疫情出现后,病毒核酸检测和疫苗接种在疫情防控中发挥了重要作用。回答下列问题。
(1)新冠病毒是一种RNA病毒,检测新冠病毒RNA(核酸检测)可以采取RT-PCR法。这种方法的基本原理是先以病毒RNA为模板合成cDNA,这一过程需要的酶是______,再通过PCR技术扩增相应的DNA片段。根据检测结果判断被检测者是否感染新冠病毒。
(2)为了确保新冠病毒核酸检测的准确性,在设计PCR引物时必须依据新冠病毒RNA中的______来进行。PCR过程每次循环分为3步,其中温度最低的一步是______。
(3)某人同时进行了新冠病毒核酸检测和抗体检测(检测体内是否有新冠病毒抗体),若核酸检测结果为阴性而抗体检测结果为阳性,说明______(答出1种情况即可);若核酸检测和抗体检测结果均为阳性,说明______。
(4)常见的病毒疫苗有灭活疫苗、蛋白疫苗和重组疫苗等。已知某种病毒的特异性蛋白S(具有抗原性)的编码序列(目的基因)。为了制备蛋白疫苗,可以通过基因工程技术获得大量蛋白S。基因工程的基本操作流程是______。
【答案】(1)逆转录酶##反转录酶
(2) 特异性核苷酸序列 退火##复性
(3) 曾感染新冠病毒,已康复 已感染新冠病毒,是患者
(4)获取S蛋白基因→构建S蛋白基因与运载体的表达载体→导入受体细胞→目的基因的检测与鉴定 (检测受体能否产生S蛋白)
【分析】PCR全称为聚合酶链式反应,是一项在生物体外复制特定DNA的核酸合成技术;过程:①高温变性:DNA解旋过程(PCR扩增中双链DNA解开不需要解旋酶,高温条件下氢键可自动解开);低温复性:引物结合到互补链DNA上;③中温延伸:合成子链。
(1)
分析题意可知,新冠病毒的遗传物质是RNA,而RT-PCR法需要先得到cDNA,由RNA到DNA的过程属于逆转录过程,逆转录过程需要的酶是逆转录酶(反转录酶)。
(2)
PCR过程需要加入引物,设计引物时应有一段已知目的基因的核苷酸序列,在该过程中为了确保新冠病毒核酸检测的准确性,在设计PCR引物时必须依据新冠病毒RNA中的特异性核苷酸序列来进行;PCR过程每次循环分为3步,分别为变性(90-95℃)、复性(55-60℃)、延伸(70-75℃),故其中温度最低的一步是复性(或退火)。
(3)
某人同时进行了新冠病毒核酸检测和抗体检测,若核酸检测结果为阴性而抗体检测结果为阳性,说明该个体曾经感染过新冠病毒,机体发生特异性免疫反应,产生抗体,将病毒消灭,则核酸检测为阴性,但由于抗体有一定的时效性,能在体内存在一段时间,故抗体检测为阳性;若核酸检测和抗体检测结果均为阳性,说明该个体体内仍含有病毒的核酸,机体仍进行特异性免疫过程,能产生抗体,则说明该人已经感染新冠病毒,为患者。
(4)
基因工程的基本操作流程是:获取目的基因→基因表达载体的构建(基因工程的核心)→将目的基因导入受体细胞→目的基因的检测与鉴定,结合题意,本基因工程的目的是获得大量的S蛋白,故具体流程为:获取S蛋白基因→构建S蛋白基因与运载体的表达载体→导入受体细胞→目的基因的检测与鉴定 (检测受体能否产生S蛋白)。
11.(2022·广东·高考真题)“绿水逶迤去,青山相向开”大力发展低碳经济已成为全社会的共识。基于某些梭菌的特殊代谢能力,有研究者以某些工业废气(含CO2等一碳温室气体,多来自高污染排放企业)为原料,通过厌氧发酵生产丙酮,构建一种生产高附加值化工产品的新技术。
回答下列问题:
(1)研究者针对每个需要扩增的酶基因(如图)设计一对________________,利用PCR技术,在优化反应条件后扩增得到目标酶基因。
(2)研究者构建了一种表达载体pMTL80k,用于在梭菌中建立多基因组合表达库,经筛选后提高丙酮的合成量。该载体包括了启动子、终止子及抗生素抗性基因等,其中抗生素抗性基因的作用是________________,终止子的作用是________________。
(3)培养过程中发现重组梭菌大量表达上述酶蛋白时,出现了生长迟缓的现象,推测其原因可能是________________,此外丙酮的积累会伤害细胞,需要进一步优化菌株和工艺才能扩大应用规模。
(4)这种生产高附加值化工产品的新技术,实现了________________,体现了循环经济特点。从“碳中和”的角度看,该技术的优势在于________________,具有广泛的应用前景和良好的社会效益。
【答案】(1)引物
(2) 作为标记基因,筛选含有基因表达载体的受体细胞 终止转录,使转录在需要的地方停下来
(3)二氧化碳等气体用于大量合成丙酮,而不是用于重组梭菌的生长
(4) 废物的资源化 不仅不排放二氧化碳,而且还可以消耗工业废气中的二氧化碳
【分析】(1)PCR技术的原理是DNA半保留复制,是在体外大量复制DNA的技术,该技术的关键是Taq酶可以从引物的3’端延伸子链。
(2)减缓温室效应,一方面要减少二氧化碳的排放,另一方面通过植树造林等手段增加大气中二氧化碳的消耗。
(1)
利用PCR技术扩增目标酶基因,首先需要根据目标酶基因两端的碱基序列设计一对引物,引物与模板链结合后,Taq酶才能从引物的3’端延伸子链。
(2)
基因表达载体中,抗生素抗性基因作为标记基因,可用于筛选含有基因表达载体的受体细胞,终止子可终止转录,使转录在需要的地方停下来。
(3)
重组梭菌大量表达上述酶蛋白时,在这些酶蛋白的作用下,二氧化碳等气体大量用于合成丙酮,而不是用于重组梭菌的生长,所以会导致生长迟缓。
(4)
根据题意可知,这种生产高附加值化工产品的新技术,以高污染企业排放的二氧化碳等一碳温室气体为原料,实现了废物的资源化,体现了循环经济特点。从“碳中和”的角度看,该技术生产丙酮的过程不仅不排放二氧化碳,而且还可以消耗工业废气中的二氧化碳,有利于减缓温室效应,并实现较高的经济效益,所以具有广泛的应用前景和良好的社会效益。
12.(2022·湖南·高考真题)水蛭是我国的传统中药材,主要药理成分水蛭素为水蛭蛋白中重要成分之一,具有良好的抗凝血作用。拟通过蛋白质工程改造水蛭素结构,提高其抗凝血活性。回答下列问题:
(1)蛋白质工程流程如图所示,物质a是_______,物质b是_______。在生产过程中,物质b可能不同,合成的蛋白质空间构象却相同,原因是_______________________。
(2)蛋白质工程是基因工程的延伸,基因工程中获取目的基因的常用方法有___________、__________和利用 PCR 技术扩增。PCR 技术遵循的基本原理是____________________。
(3)将提取的水蛭蛋白经甲、乙两种蛋白酶水解后,分析水解产物中的肽含量及其抗凝血活性,结果如图所示。推测两种处理后酶解产物的抗凝血活性差异主要与肽的______(填“种类”或“含量”)有关,导致其活性不同的原因是______________________________。
(4)若要比较蛋白质工程改造后的水蛭素、上述水蛭蛋白酶解产物和天然水蛭素的抗凝血活性差异,简要写出实验设计思路________________________________________。
【答案】(1) 氨基酸序列多肽链 mRNA 密码子的简并性
(2) 从基因文库中获取目的基因 通过DNA合成仪用化学方法直接人工合成 DNA双链复制
(3) 种类 提取的水蛭蛋白的酶解时间和处理的酶的种类不同,导致水蛭蛋白空间结构有不同程度破坏
(4)取3支试管,分别加入等量的蛋白质工程改造后的水蛭素、上述水蛭蛋白酶解产物和天然水蛭素;用酒精消毒,用注射器取同一种动物(如家兔)血液,立即将等量的血液加入1、2、3号三支试管中,静置相同时间,统计三支试管中血液凝固时间
【分析】1、蛋白质工程的基本途径是:从预期的蛋白质功能出发→设计预期的蛋白质的结构→推测应有的氨基酸序列→找到相对应的脱氧核苷酸序列;
2、蛋白质工程是指以蛋白质分子的结构规律及其与生物功能的关系作为基础,通过基因修饰或基因合成,对现有蛋白质进行改造,或制造一种新的蛋白质,以满足人类的生产和生活的需求。也就是说,蛋白质工程是在基因工程的基础上,延伸出来的第二代基因工程,是包含多学科的综合科技工程领域。
(1)
据分析可知,物质a是氨基酸序列多肽链,物质b是mRNA。在生产过程中,物质b可能不同,合成的蛋白质空间构象却相同,原因是密码子的简并性,即一种氨基酸可能有几个密码子。
(2)
蛋白质工程是基因工程的延伸,基因工程中获取目的基因的常用方法有从基因文库中获取目的基因、通过DNA合成仪用化学方法直接人工合成和利用 PCR 技术扩增。PCR 技术遵循的基本原理是 DNA双链复制。
(3)
将提取的水蛭蛋白经甲、乙两种蛋白酶水解后,据图可知,水解产物中的肽含量随着酶解时间的延长均上升,且差别不大;而水解产物中抗凝血活性有差异,经酶甲处理后,随着酶解时间的延长,抗凝血活性先上升后相对稳定,经酶乙处理后,随着酶解时间的延长,抗凝血活性先上升后下降,且酶甲处理后的酶解产物的抗凝血活性最终高于经酶乙处理后的酶解产物的抗凝血活性,差异明显,据此推测两种处理后酶解产物的抗凝血活性差异主要与肽的种类有关,导致其活性不同的原因是提取的水蛭蛋白的酶解时间和酶的种类不同,导致水蛭蛋白空间结构有不同程度破坏。
(4)
若要比较蛋白质工程改造后的水蛭素、上述水蛭蛋白酶解产物和天然水蛭素的抗凝血活性差异,实验设计思路为:取3支试管,分别加入等量的蛋白质工程改造后的水蛭素、上述水蛭蛋白酶解产物和天然水蛭素;用酒精消毒,用注射器取同一种动物(如家兔)血液,立即将等量的血液加入1、2、3号三支试管中,静置相同时间,统计三支试管中血液凝固时间。
种类
E·cli DNA连接酶
T4DNA连接酶
来源
大肠杆菌
T4噬菌体
特点
只缝合黏性末端
缝合黏性末端和平末端
作用
恢复被限制酶切开的两个核苷酸之间的磷酸二酯键,连接两个DNA片段
受体细胞类型
方法
植物细胞
农杆菌转化法、基因枪法、花粉管通道法
动物细胞
显微注射技术(注射到受精卵内)
微生物细胞
感受态细胞法(Ca2+处理法)
检测目的
检测方法
判断标准
目的基因是否插入转基因生物的DNA
DNA分子杂交技术
是否出现杂交带
目的基因是否转录出了mRNA
分子杂交技术
是否出现杂交带
目的基因是否翻译出蛋白质
抗原—抗体杂交技术
是否出现杂交带
个体水平的检测
如抗虫、抗病的接种实验
是否表现出相应的特性
概念
把正常基因导入病人体内,使该基因的表达产物发挥功能,从而达到治疗疾病的目的
成果
将腺苷酸脱氨酶基因转入取自患者的淋巴细胞中,使淋巴细胞能产生腺苷酸脱氨酶,然后,再将这种淋巴细胞转入患者体内,从而治疗复合型免疫缺陷症
类型
体外基因治疗
从病人体内获得某种细胞,在体外完成基因转移,再输回患者体内
体内基因治疗
直接向人体组织细胞中转移基因
相关试卷
这是一份专题32 基因工程(串讲)-备战高考生物一轮复习串讲精练(新高考专用),文件包含专题32基因工程串讲原卷版docx、专题32基因工程串讲解析版docx等2份试卷配套教学资源,其中试卷共33页, 欢迎下载使用。
这是一份2023年高考生物必备知识大串讲专题17 传统发酵技术的应用(教师版),共14页。
这是一份2023年高考生物必备知识大串讲专题11 基因突变及其他变异(教师版),共12页。