还剩8页未读,
继续阅读
所属成套资源:2023潍坊高二上学期期末考试试题及答案(九科)
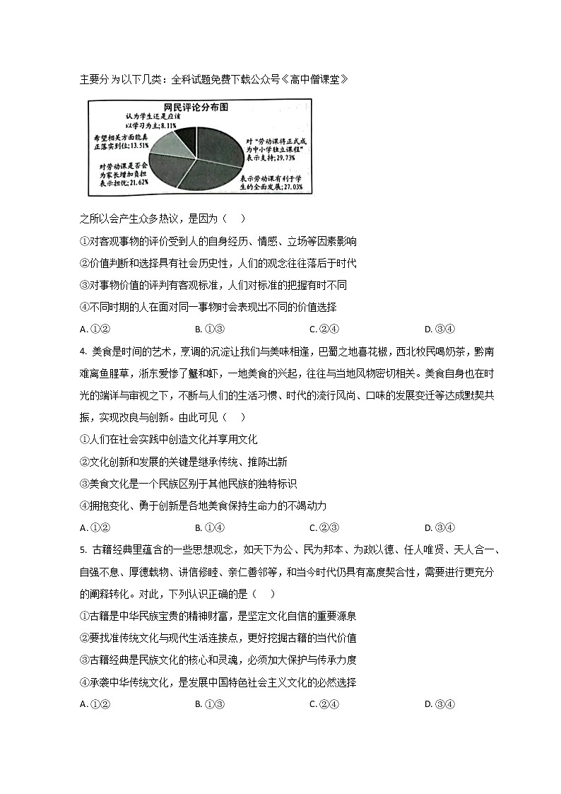
成套系列资料,整套一键下载
- 2023潍坊高二上学期期末考试英语试题含答案 试卷 1 次下载
- 2023潍坊高二上学期期末考试数学试题含答案 试卷 2 次下载
- 2023潍坊高二上学期期末考试地理试题含解析 试卷 1 次下载
- 2023潍坊高二上学期期末考试历史试题含解析 试卷 1 次下载
- 2023潍坊高二上学期期末考试生物试题含答案 试卷 1 次下载
2023潍坊高二上学期期末考试政治试题含答案
展开
这是一份2023潍坊高二上学期期末考试政治试题含答案,共11页。试卷主要包含了 一个年轻人对大发明家爱迪生说等内容,欢迎下载使用。
相关试卷
2023玉溪高二上学期期末考试政治试题含答案:
这是一份2023玉溪高二上学期期末考试政治试题含答案,共8页。试卷主要包含了习近平总书记强调等内容,欢迎下载使用。
2023赣州_高二上学期期末考试政治试题含答案:
这是一份2023赣州_高二上学期期末考试政治试题含答案,共8页。试卷主要包含了2022第三季度中国好人榜发布等内容,欢迎下载使用。
2023潍坊高二上学期期中考试政治试题PDF版含答案:
这是一份2023潍坊高二上学期期中考试政治试题PDF版含答案,文件包含山东省潍坊市2022-2023学年高二上学期期中考试政治试题pdf、高二政治答案pdf等2份试卷配套教学资源,其中试卷共9页, 欢迎下载使用。

