


高中数学高考第01讲 集合(讲)原卷版
展开
这是一份高中数学高考第01讲 集合(讲)原卷版,共6页。
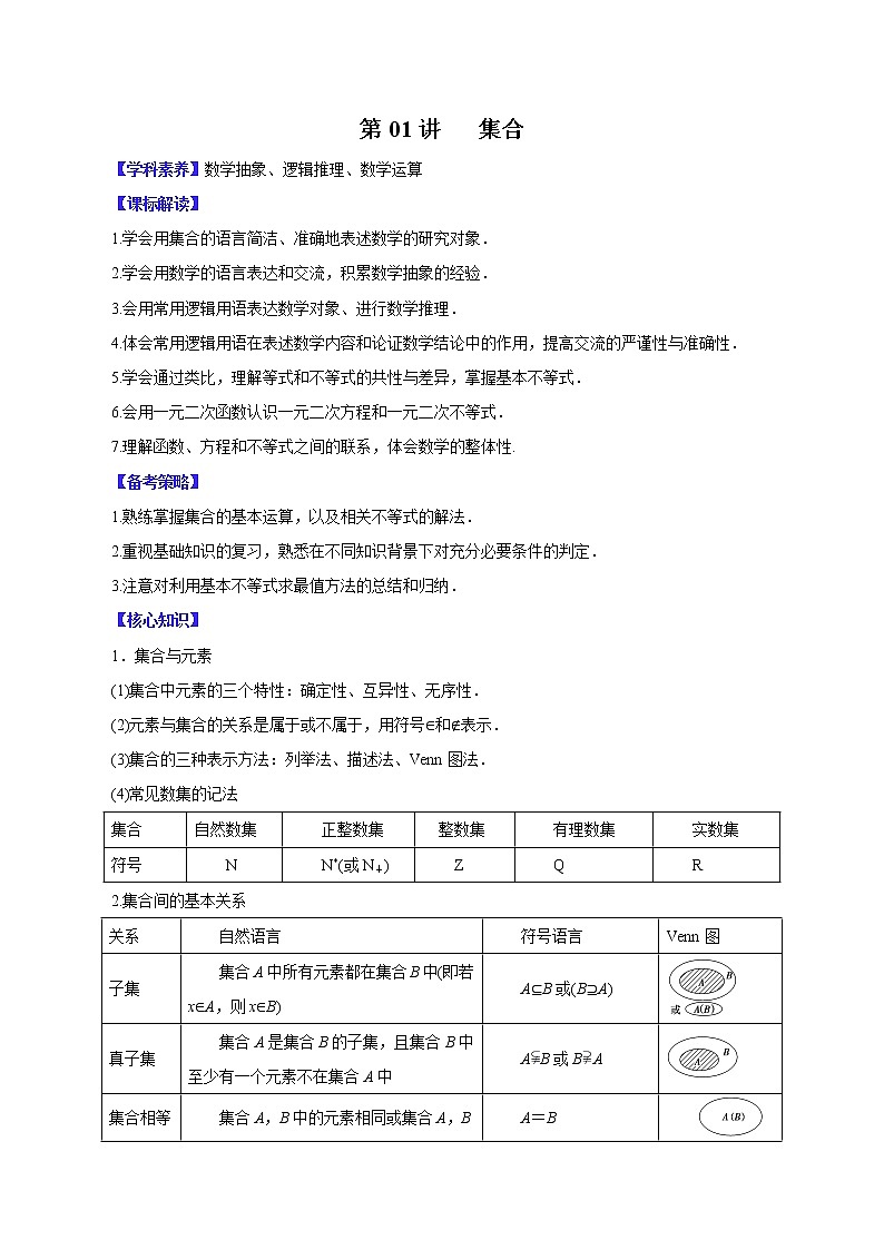
第01讲 集合【学科素养】数学抽象、逻辑推理、数学运算【课标解读】1.学会用集合的语言简洁、准确地表述数学的研究对象.2.学会用数学的语言表达和交流,积累数学抽象的经验.3.会用常用逻辑用语表达数学对象、进行数学推理.4.体会常用逻辑用语在表述数学内容和论证数学结论中的作用,提高交流的严谨性与准确性.5.学会通过类比,理解等式和不等式的共性与差异,掌握基本不等式.6.会用一元二次函数认识一元二次方程和一元二次不等式.7.理解函数、方程和不等式之间的联系,体会数学的整体性.【备考策略】1.熟练掌握集合的基本运算,以及相关不等式的解法.2.重视基础知识的复习,熟悉在不同知识背景下对充分必要条件的判定.3.注意对利用基本不等式求最值方法的总结和归纳.【核心知识】1.集合与元素(1)集合中元素的三个特性:确定性、互异性、无序性.(2)元素与集合的关系是属于或不属于,用符号∈和∉表示.(3)集合的三种表示方法:列举法、描述法、Venn图法.(4)常见数集的记法集合自然数集正整数集整数集有理数集实数集符号NN*(或N+)ZQR2.集合间的基本关系关系自然语言符号语言Venn图子集集合A中所有元素都在集合B中(即若x∈A,则x∈B)A⊆B或(B⊇A)真子集集合A是集合B的子集,且集合B中至少有一个元素不在集合A中AB或BA集合相等集合A,B中的元素相同或集合A,B互为子集A=B3.集合的基本运算运算自然语言符号语言Venn图交集由属于集合A且属于集合B的所有元素组成的集合A∩B={x|x∈A且x∈B}并集由所有属于集合A或属于集合B的元素组成的集合A∪B={x|x∈A或x∈B}补集由全集U中不属于集合A的所有元素组成的集合∁UA={x|x∈U且x∉A}【特别提醒】1.集合子集的个数对于有限集合A,其元素个数为n,则集合A的子集个数为2n,真子集个数为2n-1,非空真子集个数为2n-2.2.集合的运算性质(1)并集的性质:A∪∅=A;A∪A=A;A∪B=B∪A;A∪B=A⇔B⊆A.(2)交集的性质:A∩∅=∅;A∩A=A;A∩B=B∩A;A∩B=A⇔A⊆B.(3)补集的性质:A∪(∁UA)=U;A∩(∁UA)=∅;∁U(∁UA)=A;∁U(A∩B)=(∁UA)∪(∁UB);∁U(A∪B)=(∁UA)∩(∁UB).【高频考点】高频考点一 集合的概念【方法技巧】与集合中的元素有关的问题的求解思路(1)确定集合的元素是什么,即集合是数集还是点集.(2)看清元素的限制条件.(3)根据限制条件求参数的值或确定集合中元素的个数.例1.(2020·全国卷Ⅲ)已知集合A={(x,y)|x,y∈N*,y≥x},B={(x,y)|x+y=8},则A∩B中元素的个数为( )A.2 B.3 C.4 D.6【变式探究】(2018·全国卷Ⅱ)已知集合A={(x,y)|x2+y2≤3,x∈Z,y∈Z},则A中元素的个数为( )A.9 B.8 C.5 D.4高频考点2 集合的基本关系例2.(2021·河南省郑州实验中学模拟)已知集合A={x|x2-2x>0},B={x|-<x<},则( )A.A∩B=∅ B.A∪B=RC.B⊆A D.A⊆B【变式探究】(2021·山东外国语学校质检)已知集合A={x|x2-3x+2=0,x∈R},B={x|0<x<5,x∈N},则满足条件A⊆C⊆B的集合C的个数为( )A.1 B.2 C.3 D.4高频考点三 集合的运算例3.(2019·全国卷Ⅰ)已知集合M={x|-4<x<2},N={x|x2-x-6<0},则M∩N=( )A.{x|-4<x<3} B.{x|-4<x<-2}C.{x|-2<x<2} D.{x|2<x<3}【举一反三】(2019·全国卷Ⅱ)设集合A={x|x2-5x+6>0},B={x|x-1<0},则A∩B=( )A.(-∞,1) B.(-2,1)C.(-3,-1) D.(3,+∞)【变式探究】(2019·浙江高考)已知全集U={-1,0,1,2,3},集合A={0,1,2},B={-1,0,1},则(∁UA)∩B=( )A.{-1} B.{0,1}C.{-1,2,3} D.{-1,0,1,3}【方法技巧】集合运算的常用方法(1)若集合中的元素是离散的,常用Venn图求解.(2)若集合中的元素是连续的实数,则用数轴表示,此时要注意端点的情况.高频考点四 利用集合的运算求参数例4、(2021·湖南长郡中学模拟)设集合A={x|-1≤x<2},B={x|x<a},若A∩B≠∅,则a的取值范围是( )A.-1<a≤2 B.a>2C.a≥-1 D.a>-1【变式探究】(2021·山西平遥中学模拟)已知集合A={x|x2≥4},B={m}.若A∪B=A,则m的取值范围是( )A.(-∞,-2) B.[2,+∞)C.[-2,2] D.(-∞,-2]∪[2,+∞)高频考点五:集合的新定义问题例5.(2021·江苏启东中学模拟)定义集合P={p|a≤p≤b}的“长度”是b-a,其中a,b∈R.已知集合M=,N=,且M,N都是集合{x|1≤x≤2}的子集,那么集合M∩N的“长度”的最小值是________.【方法技巧】解决集合新定义问题的方法(1)正确理解新定义:耐心阅读,分析含义,准确提取信息是解决这类问题的前提,剥去新定义、新法则、新运算的外表,利用所学的集合性质等知识将陌生的集合转化为我们熟悉的集合,是解决这类问题的突破口。(2)合理利用集合性质:运用集合的性质(如元素的性质、集合的运算性质等)是破解新定义型集合问题的关键.在解题时要善于从题设条件给出的数式中发现可以使用集合性质的一些因素,并合理利用。(3)对于选择题,可结合选项,通过验证、排除、对比、特值法等进行求解或排除错误选项,当不满足新定义的要求时,只需通过举反例来说明,以达到快速判断结果的目的。【变式探究】(2021·河北衡水中调研)定义集合的商集运算为={x|x=,m∈A,n∈B}.已知集合A={2,4,6},B={x|x=-1,k∈A},则集合∪B中的元素个数为( )A.6 B.7 C.8 D.9【方法技巧】解决以集合为背景的新定义问题,要抓住两点:(1)紧扣新定义.首先分析新定义的特点,把新定义所叙述的问题的本质弄清楚,并能够应用到具体的解题过程之中,这是破解新定义型集合问题难点的关键所在;(2)用好集合的性质.解题时要善于从试题中发现可以使用集合性质的一些因素,在关键之处用好集合的运算与性质.
相关试卷
这是一份(课标全国版)高考数学第一轮复习讲练测 第01讲 集合(讲+练)原卷版+解析,文件包含课标全国版高考数学第一轮复习讲练测第01讲集合练原卷版+解析docx、课标全国版高考数学第一轮复习讲练测第01讲集合讲原卷版+解析docx等2份试卷配套教学资源,其中试卷共28页, 欢迎下载使用。
这是一份高考第一轮复习讲义 第01讲 集合的概念与运算(原卷版+解析卷),共16页。
这是一份高中数学高考第01讲 集合(教师版),共12页。试卷主要包含了集合的有关概念,集合间的基本关系,集合间的基本运算等内容,欢迎下载使用。