













所属成套资源:中考一轮语文复习文言文专题课件PPT+练习题+答案
【中考一轮复习】中考语文一轮复习课件+练习题+答案:文言文专题6《人物形象》
展开
这是一份【中考一轮复习】中考语文一轮复习课件+练习题+答案:文言文专题6《人物形象》,文件包含初中文言文专题6《人物形象》练习题答案docx、初中文言文专题6《人物形象》练习题docx、初中文言文专题6《人物形象》课件pptx等3份课件配套教学资源,其中PPT共0页, 欢迎下载使用。
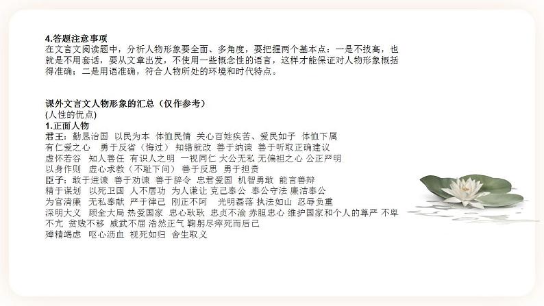
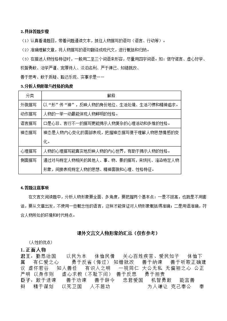
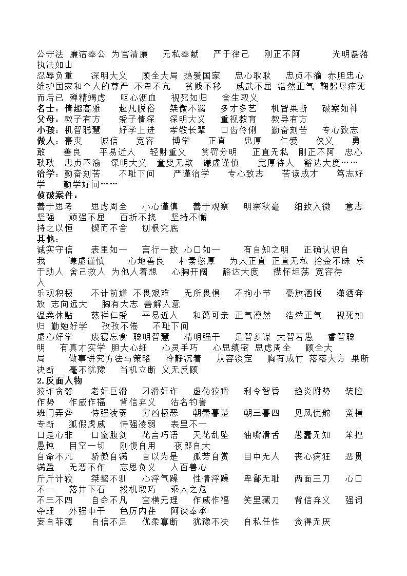
第六讲 人物形象 形象分析型。从正面和侧面描写入手,从人物的外貌、神态(表情)、语言、心理、行为、动作等方面入手,结合当时的时代背景,对两文人物的性格特点进行整体对比分析,再得出两篇文章中人物形象的异同点。 1.理解人物形象和性格的角度(1)从分析正面描写入手。①分析人物的语言,言为心声,从人物自身的语言很容易看出一个人的性格特点。如《陈涉世家》中陈胜所说的“燕雀安知鸿鹄之志”“王侯将相宁有种乎”等语言可看出陈胜是一位胸怀大志,具有强烈反抗精神的农民起义领袖。②分析人物的行为、动作,有时语言可以刻意去伪装,但行为、动作却很容易暴露自身的特点,而且往往表现在细节上。如《送东阳马生序》中“天大寒,砚冰坚,手指不可屈伸,弗之怠。录毕,走送之,不敢稍逾约”这一语句写出了宋濂小时候嗜学、勤学、苦学的品质。③关注人物心理,人物的心理会烙上个人精神品格的印记。如《记承天寺夜游》一文中苏轼的心理活动“何夜无月?何处无竹柏?但少闲人如吾两人者耳”写出了作者身处逆境旷达的胸怀。④关注人物的外貌、神态(表情),人物的神态(表情)是内在心理的外在表现。如《唐雎不辱使命》中秦王的神态由开始的“不悦”到“怫然怒”,再至“色挠”,形象地写出了秦王外强中干、色厉内荏的本质。(2)从分析侧面描写入手。人物的侧面描写是指对该人物不作直接描写,而是通过描写其他事物或人物,或者通过描写他在周围事物中所产生的反响,从侧面间接地表现该人物的性格特征。2.具体答题步骤(1)认真看清题目,带着问题通读文本,抓住人物描写的语句(语言、行动等)。(2)准确理解文意,将人物描写的语句翻译成现代文,进行概括和归纳。(3)在描述人物性格特征时,一般用二至三个词语来形容,尽量用四字词语。如:信守诺言、虚心好学、机智勇敢、治学严谨、宽厚待人、淡泊名利、严于律己、知错就改、善于思考、敢于质疑、豁达乐观、实事求是……3.分析人物形象与性格的角度分类解释外貌描写以“形”传“神”,反映人物的身份地位、生活处境、生活习惯和精神追求。动作描写人物的一举一动最能体现人物鲜明的性格。语言描写口是心非、言行不一的描写更能揭示人物复杂的心理活动和多维的性格。神态描写神态是人物内心变化的面部表现,把握神态描写便于理解人物思想情感的变化。心理描写人物的心理描写能真实地反映人物的内心世界,有助于揭示人物的性格。侧面描写通过对与特定人物相关的其他人、事、物、景的描写,来烘托、渲染特定人物形象,间接表现特定人物的思想、精神面貌和心理、性格特征。 4.答题注意事项在文言文阅读题中,分析人物形象要全面、多角度,要把握两个基本点:一是不拔高,也就是不用套话,要从文章出发,不使用一些概念性的语言,这样才能保证对人物形象概括得准确;二是用语准确,符合人物所处的环境和时代特点。 课外文言文人物形象的汇总(仅作参考)(人性的优点)1.正面人物君王:勤恳治国 以民为本 体恤民情 关心百姓疾苦、爱民如子 体恤下属 有仁爱之心 勇于反省(悔过) 知错就改 善于纳谏 善于听取正确建议 虚怀若谷 知人善任 有识人之明 一视同仁 大公无私 无偏袒之心 公正严明 以身作则 虚心求教(不耻下问) 善于反思 勇于担责臣子:敢于进谏 善于劝谏 善于辞令 忠君爱国 机智勇敢 能言善辩 精于谋划 以死卫国 人不居功 为人谦让 克己奉公 奉公守法 廉洁奉公 为官清廉 无私奉献 严于律己 刚正不阿 光明磊落 执法如山 忍辱负重 深明大义 顾全大局 热爱国家 忠心耿耿 忠贞不渝 赤胆忠心 维护国家和个人的尊严 不卑不亢 贫贱不移 威武不屈 浩然正气 鞠躬尽瘁死而后已 殚精竭虑 呕心沥血 视死如归 舍生取义 名士:情趣高雅 超凡脱俗 桀傲不羁 多才多艺 机智果断 破案如神父母:教子有方 爱子情深 深明大义 重视教育 教导有方小孩:机智聪慧 好学上进 孝敬长辈 口齿伶俐 勤奋刻苦 专心致志做人:豪爽 诚信 宽容 博学 正直 忠厚 仁爱 侠义 勇敢 善良 平易近人 轻财重义 赏罚分明 正直无私 刚正不阿 忠心耿耿 忠贞不渝 深明大义 童叟无欺 谦虚谨慎 宽厚待人 豁达大度……治学:勤奋刻苦 不耻下问 严谨治学 专心致志 苦读成才 笃志好学 勤学好问……侦破案件:善于思考 思虑周全 小心谨慎 善于观察 明察秋毫 细致入微 意志坚强 顽强不屈 百折不挠 坚持不懈 持之以恒 锲而不舍 刨根究底其他:诚实守信 表里如一 言行一致 心口如一 有自知之明 正确认识自我 谦虚谨慎 心地善良 朴素憨厚 为人正直 正直无私 拾金不昧 乐于助人 舍己救人 为他人着想 心胸开阔 豁达大度 襟怀坦荡 宽容待人 乐观积极 不计前嫌 不畏艰难 无所畏惧 不拘小节 豪放洒脱 潇洒奔放 志向远大 胸有大志 善解人意 温柔体贴 慈祥仁爱 平易近人 和蔼可亲 正气凛然 浩然正气 视死如归 勤勉好学 孜孜不倦 不耻下问 虚心好学 废寝忘食 聪明智慧 精明强干 足智多谋 大智若愚 睿智聪明 有真才实学 胆大心细 心灵手巧 心思缜密 思虑周全 顾全大局 做事讲究方法与策略 冷静沉着 从容淡定 胸有成竹 落落大方 果断决断 毫不犹豫 当机立断 义无反顾2.反面人物狡诈贪婪 老奸巨滑 刁滑奸诈 虚伪狡猾 利令智昏 趋炎附势 装腔作势 作威作福 背信弃义 沽名钓誉 班门弄斧 恃强凌弱 穷凶极恶 朝秦暮楚 朝三暮四 见风使舵 蛮横专断 狐假虎威 恃强凌弱 表里不一 口是心非 口蜜腹剑 花言巧语 天花乱坠 油嘴滑舌 愚蠢无知 笨拙愚钝 目空一切 刚愎自用 夜郎自大 自命不凡 骄傲自满 自以为是 孤芳自赏 目中无人 丧心病狂 恶贯满盈 无恶不作 忘恩负义 人面兽心 斤斤计较 桀骜不驯 心浮气躁 性情浮躁 卑鄙无耻 两面三刀 心口不一 落井下石 投机取巧 乘人之危 不三不四 自命不凡 蛮横无理 作威作福 笑里藏刀 背信弃义 强词夺理 外强中干 色厉内荏 阿谀奉承 妄自菲薄 自信不足 优柔寡断 犹豫不决 自私任性 贪得无厌文言文人物形象与性格特点题型要求考生在读懂、理解文言文的基础上,对文中主(次)要人物的形象特点、性格特征做出合理的归纳和评判。其中包括对人物性格特征的分析、形象意义的评价,还有对人物形象的认识等。常见出题形式有问答题、选择题、填空题。(一)石奢者,楚昭王相也。坚直廉正,无所阿避。行县①,道有杀人者,相追之,乃其父也。纵其父而还自系焉。使人言之王曰:“杀人者,臣之父也。夫以父立政②,不孝也;废法纵罪,非忠也;臣罪当死。”王曰:“追而不及,不当伏罪,子其治事矣③。”石奢曰:“不私其父,非孝子也;不奉主法,非忠臣也。王赦其罪,上惠④也;伏诛而死,臣职也。”遂不受令,自刎而死。李离者,晋文公之理也。过听⑤杀人,自拘当死。文公曰:“官有贵贱,罚有轻重。下吏有过,非子之罪也。”李离曰:“臣居⑥官为长,不与吏让位⑦;受禄为多,不与下分利。今过听杀人,傅⑧其罪下吏,非所闻也。”辞不受令。文公曰:“子则自以为有罪,寡人亦有罪耶?”李离曰:“理有法,失刑则刑,失死则死。公以臣能听微决疑⑨,故使为理。今过听杀人,罪当死。”遂不受令,伏剑而死。(《史记·循吏列传》)【注解】①行县:出行属县。②以父立政:以惩治父亲来树立政绩。③子其治事矣:你还是去治理国事吧,④惠:恩惠.⑤听:偏听,偏信。⑤居官:担当的官职。⑦不与吏让位:不曾把官位让给下属。⑧傅:推诿。④听微决疑:听察细微隐情,决断疑难案件。文段中石奢和李离两个人物形象的共同特点是什么?这些共同特点具体表现在哪些方面?请用自己的话简要概括。 【答案】共同特点是守法(或担当责任)。具体表现:石奢认为放走了犯罪的父亲,应该受到法律惩罚,于是以自杀的形式伏法。李离因为审判案情有误而枉杀人命,于是伏剑自刎而死。【解析】本题考查分析人物形象分析和对比。解答此题的关键是在通晓全文大意的基础上,抓住关键语句来分析。第一问:结合选文内容,从石奢关于忠孝的辩解和“自刎而死”的抉择、李离不接受晋文公的宽赦,毅然选择“伏剑而死”可知,这两个人物都具有守法尽责的精神;第二问可根据两段内容,分别概括故事情节即可。 (二)季布司马迁孝惠时,(季布)为中郎将。单于尝为书嫚①吕后,不逊,吕后大怒,召诸将议之。上将军樊哙日:“臣愿得十万众,横行匈奴中。”诸将皆阿吕后意,曰“然”。季布曰:“樊哙可斩也!夫高帝将兵四十余万众,困于平城,今哙奈何以十万众横行匈奴中,面欺!且秦以事於胡,陈胜等起。于今创痍未瘳”,哙又面谀,欲摇动天下。”是时殿上皆恐,太后罢朝,遂不复议击匈奴事。季布为河东守,孝文时,人有言其贤者,孝文召,欲以为御史大夫。复有言其勇,使酒难近③。至,留邸一月,见罢④。季布因进曰:“臣无功窃宠,待罪河东。陛下无故召臣,此人必有以臣欺陛下者。今臣至,无所受事,罢去,此人必有以毁臣者。夫陛下以一人之誉而召臣,一人之毁而去臣。臣恐天下有识闻之有以窥陛下也。”上默然惭,良久曰:“河东吾股肱⑤郡,故特召君耳。” (节选自《史记·季布乐布列传》①谒者:官名。②河南: 指河南郡。③节: 符节,皇帝派遣使者的凭证。④矫制:假传圣旨。⑤数: 屡次。⑥黄老之言: 指道家学说。⑦大指: 大的原则。文中的汲黯作为文臣,和《周亚夫军细柳》中的武将周亚夫一样,也具有 的品质,从原文中“ ”这一句可以看出。 【答案】不畏强权,按理处事 臣谨以便宜【解析】本题考察人物形象分析。答题时需要联系课内文言文《周亚夫军细柳》,文中表现出周亚夫治军严谨、刚正不阿。根据这一人物品质特点,再回到文本中仔细阅读,寻找能体现这种人物品质的语句即可。 (三)李愬至唐州,亲行视士卒,伤病者存恤之,不事威严。或以军政不肃为言,曰:“吾非不知也。袁尚书专以恩惠怀贼,贼易之,闻吾至,必增备,吾故示之以不肃。彼必以吾为懦而懈惰,然后可图也。”贼果轻愬名位素微,遂不为备。李愬谋袭蔡州,遣马少良将十余骑巡逻,遇丁士良,与战,擒之。士良,元济①骁将,常为东边患,众请刳其心,愬许之。既而召诘之,士良无惧色。愬曰:“真丈夫也!”命释其缚。士良乃自言:“昨日力屈,复为公所擒,亦分死矣,今公生之,请尽死以报德!”愬乃给其衣服器械,署为捉生将。李愬每得降卒,必亲引问委曲,由是贼中险易远近虚实尽知之。李愬将攻吴房,诸将曰:“今日往亡。”愬曰:“吾兵少,不足战,宜出其不意。”遂往,克其外城,余众保子城,不敢出。愬引兵还以诱之,淮西将孙献忠果以骁骑五百追击其背。众惊,将走,愬下马据胡床②,令曰:“敢退者斩!”返旌力战,献忠死,贼乃退。【注】①元济:指判将首领吴元济。②胡床:室具。下列对人物的分析评价有错误的一项是( )A.李愬以“不肃”示贼军,目的在于诱导贼军轻敌,不做防备。B.李愬先要杀丁士良,后又重用他,可见李愬是一个爱将才的人。C.李愬亲自询问投降士兵,可以看出他善待战俘,宽厚仁慈的品性。D.李愬出其不意攻打吴房,并严令部下不许后退,充分表现了李愬用兵的机智与勇武。【答案】C【解析】本题考察人物性格分析,答题的关键在于读懂文本内容。从第三段中“由是贼中险易远近虚实尽知之”可知,李愬亲自询问投降士兵是为了了解敌方的地形和兵力分布,因此正确答案为C。 (四)王冕者,诸暨①人。七八岁时,父命牧牛陇②上。窃入学舍,听诸生诵书;听已,辄默记。暮归,亡其牛。或牵牛来责蹊田③。父怒,挞④之。已而复如初。母曰:“儿痴如此,曷不听其所为?”冕因去,依僧寺以居。夜潜出,坐佛膝上,执策⑤映长明灯⑥读之,琅琅达旦。佛像多土偶,狞恶可怖⑦。冕小儿,恬若不见。【注释】①诸暨(jì):县名,今属浙江省诸暨市。②陇:通“垄”,田埂。③蹊田:践踏田地。④挞:用鞭子、棍子等打人。⑤执策:“策”通“册”,拿着书。⑥长明灯:佛像前昼夜不灭的灯。⑦狞恶可怖:狰狞凶恶,令人害怕。狞:凶恶。选文表现了王冕怎样的精神品质? 【答案】表现了他渴望读书、刻苦读书的品质。【解析】本题考察分析人物性格。选文主要描写了王冕在陇上放牛,溜进学舍听读书;深夜在佛像腿上,伴长明灯夜读。表现了他对读书的渴望和读书时的刻苦精神。
相关课件
这是一份人物形象的塑造手法课件-中考语文一轮复习,共1页。
这是一份【中考一轮复习】中考语文一轮复习课件+练习题+答案:文言文专题7《文言文综合练习 》,文件包含初中文言文专题7《文言文综合练习》练习题答案docx、初中文言文专题7《文言文综合练习》练习题docx、初中文言文专题7《文言文综合训练》课件pptx等3份课件配套教学资源,其中PPT共0页, 欢迎下载使用。
这是一份【中考一轮复习】中考语文一轮复习课件+练习题+答案:文言文专题5《翻译》,文件包含初中文言文专题5《翻译》题习题答案docx、初中文言文专题《翻译》练习题docx、初中文言文专题5《翻译》课件pptx等3份课件配套教学资源,其中PPT共0页, 欢迎下载使用。
