2022-2023学年山东省青岛市九年级上册化学期末模拟试卷(含解析)
展开2022-2023学年山东省青岛市九年级上册化学期末模拟试卷
可能用到的相对原子质量:H-1 C-12 O-16 Zn-65 Fe-56 Cl-35.5 Cu-64
第I卷(选择题,共40分)
一、选择题(共12小题,共40分。1-8小题每题3分、9-12每小题4分)
- 泰山脉动山泉水”取自泰山天然矿泉,判断“泰山脉动山泉水”属于溶液的依据是( )
无色 混合物 化合物 均一性 稳定性
A. B. C. D.
2.下列判断错误的是( )
A.NaOH固体有吸水性﹣﹣物理性质
B.NaOH固体为白色片状﹣﹣物理性质
C.NaOH固体溶于水得到的溶液显碱性﹣﹣物理性质
D. NaOH固体放在空气中易变质﹣﹣化学性质
3.下列物质的名称、俗名、化学式、用途完全对应的是( )
A. 氯化钠 食盐 消除积雪
B. 碳酸钙 石灰石 干燥剂
C. 氢氧化钠 纯碱 炉具清洁剂
D. 氢氧化钙 熟石灰 改良酸性土壤
吕氏春秋记载“金即铜单质柔锡即锡单质柔,合两柔则刚即坚硬”。这句话说明合金具有的特性是( )
A. 合金的熔点一般比其组分低 B. 合金的硬度一般比其组分大
C. 合金的抗腐蚀性一般比其组分强 D. 合金的耐磨性一般比其组分好
5.小朋要配制质量分数为的氢氧化钠溶液来制作“叶脉书签”。下列关于配制该溶液的说法不正确的是提示:氢氧化钠有强腐蚀性( )
若用氢氧化钠固体配制,需称取氢氧化钠固体
用托盘天平称氢氧化钠固体时,在两盘各放一张质量相等的纸
选用量筒量取所需水的体积
实验中用到的玻璃仪器有烧杯、量筒、玻璃棒和试剂瓶
用量筒量取水时,仰视读数,配得溶液的溶质质量分数偏大
A. B. C. D.
6.正确规范的操作是实验成功和人身安全的重要保证。下列实验操作正确的是( )
A. 测定溶液 B. 配制溶液
C. 称量固体 D. 稀释浓硫酸
7. 向一定质量的和的混合溶液中加入一定质量的锌粉,充分反应后过滤,得滤液和滤渣。向滤渣中加入稀盐酸,有气泡产生。根据实验现象分析判断,下列说法中错误的是( )
A. 滤液中一定存在 B. 滤渣的质量小于原锌粉的质量
C. 滤渣中一定含有和 D. 滤液的颜色呈蓝色
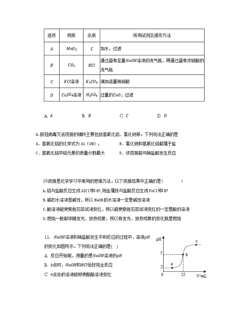
8.除去下列物质中的少量杂质,所选用的试剂及操作方法正确的是( )
选项 | 物质 | 杂质 | 所用试剂及操作方法 |
加水,过滤 | |||
通过盛有足量溶液的洗气瓶,再通过盛有浓硫酸的洗气瓶 | |||
溶液 | 滴加适量稀硫酸 | ||
溶液 | 过量的,过滤 |
- B. C. D.
9.新冠病毒灭活疫苗的辅料主要包括氢氧化铝、氯化钠等。下列说法正确的是
A.氢氧化铝的化学式为Al(OH)2 B.氯化钠和氢氧化铝都属于盐
C.氢氧化铝中铝元素的质量分数最大 D.该疫苗能与稀盐酸发生反应
( )
溶液和稀盐酸发生中和反应的过程中,溶液的变化如图所示。下列说法正确的是( )
A. 反应开始前,测量的是溶液的
B. 点时,和恰好完全反应
C. 点处的溶液能够使酚酞溶液变红
D. 点处的溶液能与反应产生气体
12.根据实验装置图,以下说法中正确的是( )
- 处固体由黑色逐渐变为红棕色
B. 该实验可验证的氧化性
C. 实验结束后应先停止加热,待玻璃管冷却后再停止通
D. 在整个实验过程中,处的尾气可不做处理直接排放到空气中
第II卷(非选择题, 共60分)
二、 填空题(共5小题,共40分)
13(8分)选用、、、四种元素中的任意几种,写出对应下列各类物质的一个化学式:
非金属氧化物__________;金属单质__________;金属氧化物__________;
非金属单质__________;酸__________;碱__________;盐__________;
相对分子质量最小的氧化物__________。
14(8分)如图是、、三种物质的溶解度曲线,与溶解度曲线交于点,据图回答问题:
点的含义是_____ _。
时 物质加到水中不断搅拌,形成溶液的质量为______。
将时、、三种物质饱和溶液的温度降到时,三种溶液中溶质的质量分数由大到小的排列顺序是______。
除去固体中混有的少量固体的方法是______填“蒸发结晶”或“降温结晶”,操作顺序是______填序号
A.冷却结晶 过滤 溶解 蒸发浓缩。
15(3分)许多植物花瓣的浸出液遇到酸性或碱性溶液都会呈现出不同的颜色,在化学实验室中,常用作酸碱指示剂。现提取几种植物花瓣的浸出液分别滴入三种溶液中,实验记录如下表所示:
植物浸出液 | 稀盐酸 | 氯化钠溶液 | 稀氢氧化钠溶液 |
万寿菊 | 黄色 | 黄色 | 黄色 |
牵牛花 | 红色 | 紫色 | 蓝色 |
玫瑰花 | 浅红色 | 浅红色 | 绿色 |
请分析并回答下列问题:
上述花瓣浸出液中,不能作酸碱指示剂的是 。
若将牵牛花浸出液加入食醋中,溶液会变 色,若将玫瑰花浸出液加入某无色溶液中,溶液变绿色,则该溶液是 填“酸性”或“碱性”溶液。
16(12分)金属具有广泛的应用。
下列金属制品中,利用金属导电性的是______填字母
金属硬币 铜制导线 铝制易拉罐
为探究铁、铜、银的金属活动性顺序,某同学选用了下列药品进行实验,其中可行的是______填字母
A.铁、硫酸铜溶液、银 硫酸亚铁溶液、铜丝、硝酸银溶液
C.铁、铜、稀盐酸、硝酸银溶液 银、铜、硫酸亚铁溶液
铝具有良好的抗腐蚀性能,原因是______,阻止铝的进一步氧化。
波尔多液是一种农业上常用的杀菌剂,它由硫酸铜、生石灰加水配制而成,不能用铁质容器配制波尔多液的原因是______用化学方程式表示,该反应的基本类型是______。
露天放置的钢铁容易生锈,钢铁生锈实际是铁与______等发生化学反应,生成铁锈。所以在钢铁表面______等,能防止钢铁生锈。
防止金属锈蚀是保护金属资源的有效途径之一。洁净的铁钉在下列情况下容易生锈的是______填字母。
A.在干燥的空气中 在潮湿的空气中 C.浸没在植物油中 部分浸入食盐水中
17(9分)工业上可以用食盐和石灰石为原料制取纯碱,生产的关键是在沉淀池中让、、和尽可能多地转化成固体沉淀物和溶液。主要生产流程如下:已知
“煅烧炉”中发生反应的化学方程式是________________________________________。
若在化学实验室里分离设备Ⅰ中的混合物,用到的操作名称是_________。
在设备Ⅱ中,固体与水反应的化学方程式是______________________。该反应属于_________填基本反应类型反应。
对设备Ⅱ中的母液处理后,除水以外可在本流程中再利用的物质有____________填化学式。
请写出该生产流程的一条优点:______________________________________________。
三、实验探究题(共1小题,共10分)
18. 已知某粗盐样品中含有泥沙和、、等杂质。实验室提纯流程如下:
用托盘天平称量一定质量的粗盐时,若指针偏向右边,则表示_________填字母序号。
A.右盘重,砝码轻 左盘重,砝码轻 右盘轻,砝码重 左盘轻,砝码重
接下来的操作是________________________________________________________________。
第步操作发生反应的化学方程式是__________________________________________。
第步操作的目的是________________________________________________________。
第步操作的名称是_________,此步操作中,所用到的玻璃仪器除烧杯外,还需要_________。
在第步操作中,向滤液中滴加足量盐酸的目的是_________________。
在第步操作时,要用玻璃棒不断搅拌,目的是________________。此时,除杂之后得到的精盐的质量比理论上的数值要_________。
四、计算题(共1小题,共10分)
19. 某兴趣小组向20g黄铜铜锌合金中逐渐加入稀盐酸制取氢气。将稀盐酸分三次加入,每次生成气体的质量如下表所示:
次数 | 第一次 | 第二次 | 第三次 |
加入稀盐酸质量 | |||
生成氢气的质量 |
计算:
(1) 共制得氢气的质量是_______。
(2) 黄铜中铜的质量是_____
所用稀盐酸溶质的质量分数。
答案解析
一、选择题(1-8小题每题3分,9-12小题每题4分,共40分)
1-8 BCDBB DDD 9-12 DBBC
二、填空题(13题8分,14题8分,15题3分,16题12分,17题9分,共40分)
13.; ;;;;;;(答案合理即可)
14.(1)在时,、的溶解度相等(2) 75g (3) (4) 降温结晶
15.(1)万寿菊 (2)红 碱性
16.(1)b(2)ABC(3)生成的氧化铝薄膜比较致密(4) 置换反应(5)水和氧气 刷漆(6)BD
17.(1) (2)过滤(3);化合
、 (5)原料便宜易得或者有物质可以循环利用
三、实验探究题(共10分)
18. 向左盘中继续加粗盐直至天平平衡
除去全部和剩余的
过滤 漏斗、玻璃棒 完全除去和剩余的
使溶液受热均匀,防止液滴飞溅 大
四、计算题(共10分)
3.75
(3)设第一次加入盐酸中溶质质量为。
稀盐酸溶质的质量分数
答:稀盐酸溶质的质量分数。
2022-2023学年重庆市区域九年级上册期末化学专项突破模拟试卷(含解析): 这是一份2022-2023学年重庆市区域九年级上册期末化学专项突破模拟试卷(含解析),共5页。试卷主要包含了二氧化碳能与水化合生成碳酸,溶液等内容,欢迎下载使用。
2022-2023学年河南省驻马店九年级上册期末化学专项提升模拟试卷(含解析): 这是一份2022-2023学年河南省驻马店九年级上册期末化学专项提升模拟试卷(含解析),共9页。试卷主要包含了 铁是目前人类使用最广泛的金属, 下列说法正确的是等内容,欢迎下载使用。
2022-2023学年山东省济宁市九年级上册化学期末专项突破模拟试卷(含解析): 这是一份2022-2023学年山东省济宁市九年级上册化学期末专项突破模拟试卷(含解析),共7页。试卷主要包含了选择题,填空与简答,实验与探究,分析与计算等内容,欢迎下载使用。

