







2023南昌十中高三下学期第一次模拟理科综合试题含答案
展开南昌十中 2022-2023 学年下学期一模模拟考试
高三理科综合试题
说明:本试卷分第 I 卷(选择题)和第Ⅱ卷(非选择题)两部分,全卷满分300分,考试时间150分钟。
注 意 事 项:考生在答题前请认真阅读本注意事项及各题答题要求。
1.答题前,请您务必将自己的姓名、准考证号或IS号用书写黑色字迹的0.5毫米签字笔填写在答题卡和答题纸上。
2.作答非选择题必须用书写黑色字迹的0.5毫米签字笔写在答题纸上的指定位置,在其它位置作答一律无效。作答选择题必须用2B铅笔把答题卡上对应题目的答案标号涂黑。如需改动,请用橡皮擦干净后,再选涂其它答案,请保持卡面清洁和答题纸清洁,不折叠、不破损。
3.考试结束后,请将答题纸交回。
可能用到的相对原子质量:Cr:52 S:32 O:16
第I卷(共126分)
一、单选题:本题共13小题,每小题6分,共78分。
1. 阐明生命现象的规律,必须建立在阐明生物大分子结构的基础上。下列有关生物大分子核酸和蛋白质的叙述正确的是( )
A. 血红蛋白的功能与其分子组成中的大量元素Fe有关
B. 胰岛素和抗体的差异与组成它们的氨基酸数目、种类和连接方式有关
C. 伞藻细胞主要的遗传物质是DNA
D. 变形虫细胞DNA与RNA的基本骨架组成成分不同
2. 寄生花是一种草本植物,通常寄生于其他植物的根上,以吸取寄主的营养为生,寄生花甚至连植物最基本的光合作用特征都没有,只有在其需要繁殖的时候,才开出惊艳硕大的花朵。下列有关叙述错误的是( )
A. 与玉米相同,该植物细胞中也有中心体
B. 与蓝藻不同,该植物细胞中不含有叶绿素和藻蓝素
C. 与T噬菌体相同,该植物的遗传物质也是DNA
D. 与变形虫相同,该植物在生态系统中也属于消费者
3. 某兴趣小组以肺炎双球菌为材料进行如图所示实验,其中细胞提取物是加热致死的S型菌破碎后去除绝大部分糖类、蛋白质和脂质制成的。下列叙述错误的是( )
A. 设第①组对照可确定细胞提取物中存在转化因子
B. 第②~④组利用酶的专一性去除对应物质观察转化情况
C. 混合培养后4组的平板培养基上均会有表面粗糙的菌落
D. 混合培养后出现的S型菌与原S型菌遗传信息相同
4. 顶端优势原理在农业生产和园艺上得到了广泛利用。下列有关表述正确的是( )
A. 光照引起生长素分布不均是植物表现顶端优势的主要原因
B. 植物生长表现出顶端优势与生长素的极性运输有关
C. 顶端优势表明植物的顶芽对生长素的敏感程度高于侧芽
D. 解除果树的顶端优势可实现疏花疏果进而获得优质果品
5. 如图为人类的某种单基因遗传病系谱图。在不考虑XY染色体同源区段的情况下,下列相关叙述正确的是( )
A. 此病致病基因在常染色体或X染色体上
B. 若此病为显性遗传病,则Ⅲ3为杂合子的概率为12
C. 若此病为隐性遗传病,则图中所有正常个体均为杂合子
D. 若Ⅲ6患病,此病一定为伴X染色体隐性遗传病
6. 某河流中五年前引进了一种外来植物甲,跟踪调查发现,五年来该河流中甲种群密度逐年显著增加,食草鱼类和水草的种群密度逐年显著减少.下列叙述正确的是( )
A. 甲种群的引进并不能改变该河流生态系统的营养结构
B. 五年来该河流中生物群落的优势种发生了改变
C. 大量投放食草鱼类可有效地控制甲种群的蔓延
D. 该河流中所有的生物和底泥共同组成河流生态系统
7.化学与社会、科学、技术、环境密切相关。下列说法正确的是( )
A.医用防护口罩中使用的聚丙烯熔喷布,其生产原料来自石油裂解
B.水泥、玻璃、青花瓷、水晶、玛瑙、分子筛都属于硅酸盐工业产品
C.人造刚玉熔点很高,可用作高级耐火材料,其主要成分是二氧化硅
D.通入过量的空气,可以使燃料充分燃烧,同时提高热量的利用率
8.宏观辨识与微观探析是化学学科核心素养之一,下列反应对应的离子方程式正确的是( )
A.向明矾溶液中逐滴加入Ba(OH)2溶液至生成沉淀的质量最大:2Al3++3SO+3Ba2++6OH-=3BaSO4↓+2Al(OH)3
B.向苯酚钠溶液中通入少量:
C.时:
D.用硼酸中和溅在皮肤上的NaOH溶液:
9.一种由短周期主族元素组成的化合物(如图所示),可用于制备各种高性能防腐蚀材料。其中W、X、Y、Z的原子序数依次增大且占据三个不同周期。下列说法不正确的是( )
A.Z的最高价氧化物对应的水化物为弱酸
B.工业上电解熔融态X与Y组成的化合物制备单质Y
C.X的简单氢化物熔点高于Z的简单氢化物熔点
D.该化合物中Z的氯化物所有原子均满足8电子稳定结构
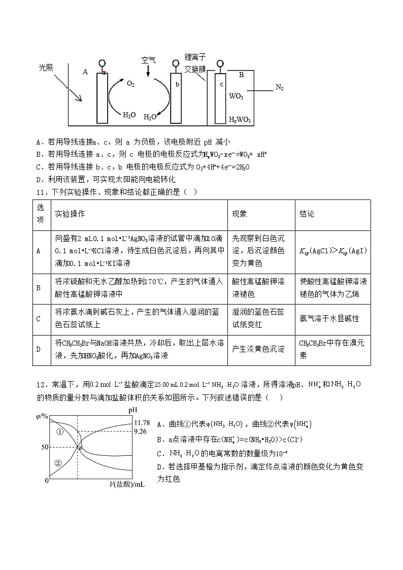
10.“太阳水”电池装置如图所示,该电池由三个电极组成,其中 a 为TiO2电极,b 为Pt 电极,c 为 WO3 电极,电解质溶液为 pH=3 的 Li2SO4-H2SO4 溶液。锂离子交换膜将电池分为 A、B 两个区,A 区与大气相通,B 区为封闭体系并有 N2 保护。下列关于该电池的说法错误的是( )
A.若用导线连接a、c,则 a 为负极,该电极附近 pH 减小
B.若用导线连接 a、c,则 c 电极的电极反应式为HxWO3-xe-=WO3+ xH+
C.若用导线连接 b、c,b 电极的电极反应式为 O2+4H++4e-=2H2O
D.利用该装置,可实现太阳能向电能转化
11.下列实验操作、现象和结论都正确的是( )
选项
实验操作
现象
结论
A
向盛有2 mL0.1 mol•L-1AgNO3溶液的试管中滴加10滴0.1 mol•L-1KCl溶液,待生成白色沉淀后,再向其中滴加0.1 mol•L-1KI溶液
先观察到白色沉淀,后沉淀颜色变为黄色
Ksp(AgCl)>Ksp(AgI)
B
将浓硫酸和无水乙醇加热到170℃,产生的气体通入酸性高锰酸钾溶液中
酸性高锰酸钾溶液褪色
使酸性高锰酸钾溶液褪色的气体为乙烯
C
将浓氨水滴到碱石灰上,产生的气体通入湿润的蓝色石蕊试纸上
湿润的蓝色石蕊试纸变红
氨气溶于水显碱性
D
将CH3CH2Br与NaOH溶液共热,冷却后,取出上层水溶液,先加HNO3酸化,再加AgNO3溶液
产生淡黄色沉淀
CH3CH2Br中存在溴元素
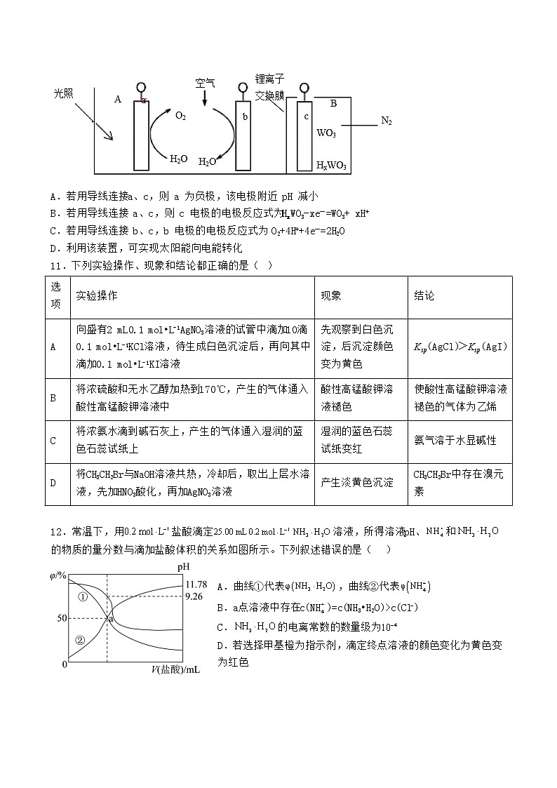
12.常温下,用盐酸滴定溶液,所得溶液pH、和的物质的量分数与滴加盐酸体积的关系如图所示。下列叙述错误的是( )
A.曲线①代表,曲线②代表
B.a点溶液中存在c(NH)=c(NH3•H2O)>c(Cl-)
C.的电离常数的数量级为
D.若选择甲基橙为指示剂,滴定终点溶液的颜色变化为黄色变为红色
13.芳香醚常用于香料工业。某种芳香醵(R)的合成线路(反应条件和其他产物已经省略)如下图所示,下列 说法正确的是 ( )
A.M和N均易溶于水
B.在O→P的过程中,发生了氧化反应
C.Q的链状同分异构体有4种(不考虑立体异构)
D.R能与Br2发生加成反应和取代反应
二、选择题:本大题共8小题,每小题6分。在每小题给出的四个选项中,19-21题有多个选项是符合题目要求,其它题目只有一个选项是符合题目要求,全部选对的得6分,选对但不全的得3分,有错选或不答的得0分。
14.某短跑运动员完成100m赛跑的过程可简化为匀加速直线运动和匀速直线运动两个阶段。一次比 赛中,该运动员用12s跑完全程,已知该运动员在加速阶段的位移和匀速阶段的位移之比为1:4,则该运动员在加速阶段的加速度为( )
A 2.0m/s2 B 2.5m/s2 C 3.0m/s2 D 3.5m/s2
15.2020年7月23日12时41分,长征五号运载火箭将“天问一号”探测器发射升空,开启火星探测之旅,迈出了中国自主开展行星探测的第一步,预计“天问一号”被火星捕获以后,将在距火星表面400km的圆轨道上进行探测。已知地球半径约为6400km,地球的第一宇宙速度为7.9km/s,火星的质量约为地球的,半径约为地球的一半,则“天问一号”绕火星做圆周运动的速度约为( )
A.3.5km/s B.4.5km/s C.5.5km/s D.6.5km/s
16.如图所示,垂直于平面向外的匀强磁场的边界为平行四边形ABCD,其中E为BC边的中点,AE垂直于BC,一束电子以大小不同的速度沿AE方向射入磁场,不计电子的重力和电子间的相互作用,关于电子在磁场中运动的情况,下列说法正确的是( )
A.入射速度越大的电子,其运动时间越长
B.入射速度越大的电子,其运动轨迹越长
C.从AB边射出的电子运动时间都相等 .
D.从BC边射出的电子运动时间都相等
17.如图所示,U形光滑金属框bacd置于水平绝缘平台上,ba、dc足够长,整个金属框电阻可忽略,一根阻值为R的导体棒PQ置于金属框上,用水平恒力F向右拉动金属框。运动过程中装置始终处于竖直向上的匀强磁场中,PQ与金属框接触良好且与ac边保持平行,经过一段时间后,金属框和导体棒运动的v—t图像正确的是( )
18.如图所示,质量均为m的木块A和B用一劲度系数为k的轻弹簧相连,竖直放置在光滑的水平面上,木块A上放有质量为2m的木块C,三者均处于静止状态,现将木块C迅速移开,若重力加速度为g。则下列说法中正确的是( )
A.木块C移开的瞬间,地面对木块B的支持力为2mg
B.木块C移开的瞬间,木块A的加速度大小为3g
C.木块A向上运动的距离为时,A的动量最大
D.木块B可能离开地面向上运动
19.在α粒子散射实验中,如果一个α粒子跟金箔中的电子相碰,下列说法正确的是( )
A.α粒子发生大角度的偏转 B.α粒子不会发生明显偏转
C.α粒子被弹回 D.α粒子与电子碰撞时动量守恒
20.有一个质量为2kg的小车在平面直角坐标系中运动,在x方向的v-t图像和y方向的s-t图像分别如图甲、乙所示,下列说法正确的是( )
A.小车做匀变速曲线运动
B.2s内小车所受的合外力的冲量为6N·s
C.2s内合外力对小车做的功为48J
D.0时刻小车的动量为8kg·m/s
21.带电平行板电容器两极板水平放置,充电后与电源断开。两质量相等的带电小球a、b分别位于电容器内上、下极板附近,a与上极板、b与下极板的距离相等。现在同时由静止释放a、b,a和b同时经过两极板的中线MN,已知重力加速度为g,不计a、b间的相互作用和电容器极板的边缘效应,下列说法正确的是( )
A.到达MN时,a的动能大于b的动能
B.到达MN时,a、b的电势能变化相等
C.从释放两带电小球a、b到MN的过程中,b的机械能变化量的
绝对值大于a的机械能变化量的绝对值
D.若将上极板上移一小段距离h,下极板下移2h,再同时由原位
置释放a、b,a、b仍同时到达原中线MN
第Ⅱ卷(共174分)
三、非选择题:包括必考题和选考题两部分。第22—32题为必考题,每个试题考生必须作答;第33—38题为选考题,考生根据要求作答。
(一)必考题(共129分)
22.(6分)某研究性学习小组用如图1所示的装置验证机械能守恒定律,细线的一端拴一个金属小球,另一端连接固定在天花板上的拉力传感器,传感器可记录小球在摆动过程中细线拉力的大小。将小球拉至图示位置,由静止释放小球,发现细线拉力在小球摆动的过程中作周期性变化。
(1)用螺旋测微器测出金属小球的直径如图2所示,读数为 mm。
(2)若细线的长度远大于小球的直径,为了验证机械能守恒定律,该小组不需要测出的物理量是 (填入选项前的序号)。
A.释放小球时细线与竖直方向的夹角α
B.细线的长度L
C.小球的质量m
D.细线拉力的最大值F
E.当地的重力加速度g
(3)小球从静止释放运动到最低点过程中,满足机械能守恒的关系式为 (用上述测定的 物理量的符号表示)。
23.(9分)小明想用如图所示的甲、乙两种方法测量某电源的电动势和内电阻(约为1Ω)。其中R为滑动变阻器,电流表的内电阻约为0.1Ω,电压表的内电阻约为3kΩ。
(1)为了减小由电表内电阻引起的实验误差,本实验应选择图 (填“甲”或“乙”)。
(2)实验主要步骤:
①将滑动变阻器接入电路的阻值调到最大,闭合开关;
②逐渐减小滑动变阻器接入电路的阻值,记下电压表的示数U和相应电流表的示数I;
③以U为纵坐标,I为横坐标,做出U–I图线(U、I都用国际单位);
④求出U–I图线斜率的绝对值k和在横轴上的截距b。
则待测电源的电动势E和内阻r的表达式为E= ,r= 。
(3)实验时,小明进行了多次测量,花费了较长时间,测量期间一直保持电路闭合,其实,从实验误差考虑,这样的操作不妥,因为 。
(4)最后小明想利用图像分析由电表内电阻引起的实验误差,如图丙所示,实线是根据实验数据 描点作图得到的U-I图像,请你用虚线在图丙中大致画出在没有电表内电阻影响的理想情况下,该电源的路端电压U随电流I变化的U-I图像。
24. (14分)在一横截面为正方形的柱形区域内有匀强电场,正方形边长为L,如图所示,电场线为与AC平行的一簇平行线,P为AB边的中点,质量为m电荷量为q(q>0)的带电粒子自P点以大小不同的速度进入电场,速度方向与电场方向垂直。已知进入电场时速率为v0的粒子恰好由C点离开电场,运动中粒子仅受电场力作用。
(1)求电场强度的大小;
(2)为使粒子从DC的中点Q离开电场,该粒子进入电场的速度为多大?
(3)若粒子从P进入电场到D点离开,则粒子在此过程中所受电场力的冲量为多大?
25.(18分)在如图所示的水平轨道上,AC段的中点B的正上方有一探测器,C处固定一个竖直挡板。0时刻,质量为m=1kg的物体Q以向右的速度v0=9m/s与静止在A点的质量为M=2kg的物体P发生碰撞,探测器只在2s至4s内工作。已知物体P与水平轨道间的动摩擦因数为μ1=0.1,物体Q与水平轨道间的动摩擦因数为μ2=0.3,AB段长L=4m,g取10m/s,P与Q以及P与竖直挡板2之间的碰撞都是弹性碰撞(碰撞时间极短,可忽略不计),P、Q均可视为质点,。
请通过计算说明:
(1)物体P与Q发生碰撞后,P能否被B处的探测器探测到?
(2)物体P与Q能否发生第二次碰撞?若能,请求出从第一次碰撞到第二次碰撞的过程中系统产生的内能;若不能,请求出PQ之间最终的距离。
26.保险粉Na2S2O4大量用于印染业,并用来漂白纸张、纸浆和陶土等。某化学兴趣小组同学用甲酸法制取保险粉的装置如图所示(加持装置略去)。
已知:保险粉易溶于水,不溶于甲醇,具有强还原性,在空气中易被氧化:2Na2S2O4+O2+2H2O=NaHSO3或Na2S2O4 +O2+H2O =NaHSO3+NaHSO4。实验时先把甲酸(HCOOH)与溶于甲醇和水混合溶剂的NaOH混合,再通入SO2气体。回答下列问题:
(1)仪器a的名称是__________;装置B的作用是____________。
(2)装置C中甲醇不参加反应,甲醇的作用是 ____________;生成Na2S2O4的离子方程式为________________________________________。
(3)下列有关该实验的说法正确的是 ______(填序号)。
A.可用硝酸和BaCl2溶液检验制得的Na2S2O4中是否混有NaHSO4
B.实验中甲酸和NaOH最合适的物质的量之比为1:1
C.用N2排尽装置内的空气,有利于提高 的Na2S2O4纯度
D.得到Na2S2O4固体后可用甲醇洗涤
(4)测定产品中Na2S2O4质量分数,其实验步骤如下,准确称取0.5000g产品放入锥形瓶中,加入适量水使其溶解。然后加入足量甲醛,充分反应,再滴加几滴指示剂,用0.2000mol·L-1的标准I2溶液滴定,至终点时,消耗25.00mL标准I2溶液。实验过程中涉及的反应:Na2S2O4+2HCHO+H2O =NaHSO3·HCHO+NaHSO2·HCHO;NaHSO2·HCHO+2I2+2H2O= NaHSO4+HCHO+4HI。该实验加入指示剂是______ ,产品Na2S2O4 (M=174g·mol-1)的质量分数为 ______% (保留一位小数)。
(5)探究Na2S2O4的性质。隔绝空气加热Na2S2O4固体完全分解是到固体产物Na2SO3,Na2S2O3和SO2,但该兴趣小组没有做到完全隔绝空气,得到的固体产物中还含有Na2SO4。请设计实验证明该分解产物中含有Na2SO4。实验方案是__________________________________________________________________________。(可选试剂:稀盐酸、稀硫酸、稀硝酸、BaCl2溶液、KMnO4溶液)
27.铬鞣剂[Cr(OH)SO4]可用于提高皮革的耐曲折强度。一种以铬渣(含Cr2O3及少量Fe2O3、CaO、Al2O3、SiO2等杂质)为原料制备Cr(OH)SO4的工艺流程如图:
回答下列问题:
(1)“焙烧”时生成Na2CrO4的化学方程式为________________________________。
(2)“水浸”过程中,物料的粒度(颗粒大小)对铬残余量的影响如图所示,则最佳反应条件为______________。
(3)“滤渣2”主要成分为Al(OH)3和__________(填化学式),“过滤2”后,将溶液pH调至a(a小于6.5),发生的离子反应为______________________________________,若1L所得溶液中含铬元素的质量为28.6g,有转化为。酸化后所得溶液中c()=____________。
(4)根据有关国家标准,含的废水要经化学处理,使其浓度降至5.0×10−7mol·L−1以下才能排放。含的废水处理通常可用沉淀法:加入可溶性钡盐生成BaCrO4沉淀[Ksp(BaCrO4)=1.2×10−10],再加入可溶性硫酸盐处理多余的Ba2+。加入可溶性钡盐后的废水中Ba2+的浓度应不小于__mol·L−1,后续废水处理方能达到国家排放标准。
(5)已知CH3OH在酸性条件下可被氧化生成CO2,写出Na2Cr2O7与CH3OH反应生成Cr(OH)SO4的化学方程式______________________________________。
(6)某厂用m1kg的铬渣(含Cr2O340%)制备Cr(OH)SO4,最终得到产品m2kg,则产率为____________。
28.随着我国“碳达峰”、“碳中和”目标的确定,二氧化碳资源化利用倍受关注。
Ⅰ.以和为原料合成尿素: 。
(1)有利于提高平衡转化率的措施是_______(填标号)。
A.高温低压 B.低温高压 C.高温高压 D.低温低压
(2)研究发现,合成尿素反应分两步完成,其能量变化如图甲所示。
第一步:
第二步:
反应速率较快的是反应_______(填“第一步”或“第二步”)。
Ⅱ.以和催化重整制备合成气:。
(3)在密闭容器中通入物质的量均为0.2mol的和,在一定条件下发生反应,的平衡转化率随温度、压强的变化关系如图乙所示:
①若反应在恒温、恒容密闭容器中进行,下列叙述能说明反应到达平衡状态的是_______(填标号)。
A.容器中混合气体的密度保持不变 B.容器内混合气体的压强保持不变
C.反应速率: D.同时断裂2mol C—H和1mol H—H
②由图乙可知,压强_______(填“>”“<”或“=”)。
③已知气体分压=气体总压×气体的物质的量分数,用平衡分压代替平衡浓度可以得到平衡常数,则X点对应温度下的_______(用含的代数式表示)。
Ⅲ.电化学法还原二氧化碳制乙烯。
在强酸性溶液中通入二氧化碳,用惰性电极进行电解可制得乙烯,其原理如图丙所示:
(4) 阴极电极反应为___________________________;该装置中使用的是_______(填“阳”或“阴”)离子交换膜。
29. (10分) 图1为叶绿体内部部分结构示意图,图2为人造叶绿体示意图,其中TEM是从植物中提取的类囊体,请据图回答:
(1)夏季,植物常受高温和强光的双重胁迫,产生光抑制现象。在强光下产生的某些物质会攻击叶绿素和PSⅡ(叶绿素蛋白质复合体)反应中心的D1蛋白(PSⅡ的核心亚基蛋白)。从而损伤光合结构,据图1分析,PSⅡ位于 ______(填结构名称)上。
(2)研究表明,在高温强光下,过剩的光能可使D1蛋白受损,直接影响到光合作用的 ______反应的正常进行,从而使光合作用减弱。而植物通常会有一定的应对机制来适应逆境,如光合作用过程中可发生受损D1蛋白的更替,已知Deg蛋白酶主要负责受损蛋白的降解,如果抑制Deg蛋白酶的活性,则光合作用也会受到一定程度的抑制,请分析可能的原因 。
(3)据图2可知,“油包水小液滴”构成的人造叶绿体由 ______层磷脂分子包裹而成,同等条件下,人造叶绿体比植物细胞有机物积累更多的原因是___________________________________________________________。
(4)为探究液滴微流控技术对人造叶绿体的二氧化碳转化效率的影响,研究团队进行了3组实验:A组(液滴微流控+光照),B组(光照),C组(液滴微流控+黑暗)。结果如图3,说明液滴微流控技术对人造叶绿体的光合速率有 ______作用。C组在黑暗条件下也有少量羟基乙酸生成,可能的原因是 ____________________________________________。
30. (10分) γ-氨基丁酸、乙酰胆碱、去甲肾上腺素(NE)等都是常见的神经递质,它们在突触传递中担当“信使”,从突触前膜释放与突触后膜相应的受体结合后,导致突触后神经元兴奋性升高或降低;它们发挥作用后可被再回收或酶解。请回答下列问题:
(1)γ-氨基丁酸以 ______方式释放到突触间隙后,与突触后膜上的特异性受体结合引起氯离子内流,突触后膜的膜外电位为 ______。
(2)去甲肾上腺素(NE)既是一种神经递质也是一种激素,肾上腺髓质合成分泌的NE通过 ______运输到全身各处;储存NE的突触小泡与神经元 ______处的细胞膜融合后,NE释放到突触间隙中。
(3)乙酰胆碱是兴奋性神经递质,发挥作用后立即被胆碱酯酶分解,有机磷农药能抑制乙酰胆碱酯酶的活性,据此推测发生有机磷农药中毒的病人,肌肉将 ______。
(4)ATP细胞生命活动的直接能源物质。研究表明,神经末梢突触小泡内储存着ATP并可使之释放,突触后膜上有ATP的特异性受体存在,ATP在突触间隙中可被迅速地酶解清除。据此推测,ATP还具有的功能是 ______。
31.(10分) 某种植物的花色有紫花和白花两个品种,花色遗传由非同源染色体上的A、a和B、b基因控制。为了探究A、a和B、b基因之间的关系,某中学生物兴趣小组同学用纯合紫花与纯合白花进行杂交实验I,F1全为紫花,F1自交得到的若干株F2表现为紫花、粉花和白花,其中甲同学提出解释:只有A、B基因同时存在才表现为紫花,只有A或B基因存在时表现为粉花,A、B基因都不存在时表现为白花。回答下列相关问题:
(1)根据甲同学解释,理论上F2的表现型及比例是 ______ 。
(2)若F2的表现型及比例为紫花:粉花:白花=12:3:1,请你提出一种合理的解释: ______ 。
①请以杂交实验I中的品种为材料重新设计一个简单实验以证明你的解释,写出实验方案和预期结果。
实验方案: ______ ;
预期结果: ______ 。
②若你的解释正确,用F2中的一株粉花植株自交一代能否一定得到白花植株并说明原因?
32. (9分) 早在2009年,我国政府作出了降低单位国内生产总值二氧化碳排放量的承诺,低碳经济与绿色生活方式引人关注.根据如图回答问题.
(1)实现垃圾资源化、无害化是绿色城市的重要标志之一,可将无法回收的有机废物进行发酵处理,该过程所利用的生物属于生态系统的何种成分?______.
(2)煤是“高碳”能源,通过燃烧,碳主要以______的形式进入大气圈.根据甲图(碳循环示意图)提出一项实现“低碳”承诺、减少温室效应的关键措施:______.
(3)从微观上看,过程①主要在细胞内(细胞器)______中进行.
(4)若图甲中的生物种群及相互间的食物关系如图乙所示,设E种群干物质中的能量为1×1010kJ;B种群干物质中蕴藏的能量为2×108kJ,D种群干物质中蕴藏的能量是2.5×108 kJ,当A只捕食C时,能量传递效率按20%计算,则A的能量值是______.
(5)某景区水域由于污染,浮游藻类大量繁殖,水体透明度减小.相关部门多次投放化学杀藻剂紧急处理,虽然可取得明显效果,但存在的主要缺点是______.专家建议:①在水域内种植一些挺水植物、浮水植物和沉水植物,利用这些植物与浮游藻类的竞争关系,制约浮游藻类的数量增长;②在水域内投放鲢鱼、草鱼等草食性鱼类,利用这些草食性鱼类______,制约浮游藻类数量增长.
(二) 选考题:共45分。考生从给出的两道物理题、两道化学题、两道生物题中每科任选一提作答。
33.【物理选修 3-3】(15分)
(1)(5分)一定质量的理想气体经历了ABCDA的循环,其P—V图像如图所示,下列说法正确的是( )
A.状态B时,气体分子的平均动能比状态A时气体分子的平均动能大
B.由B到C的过程中,气体释放热量
C.由C到D的过程中,气体吸收热量
D.由D到A的过程中,气体对外做功
E.经历ABCDA一个循环,气体吸收的总热量大于释放的总热量
(2)(10分)受托里拆利实验的启发,某实验小组设计了如下实验,如图所示,AB是一粗细均匀的玻璃细管的两端,管长L=70cm。在温度为17℃的室内,将玻璃细管的B端向下竖直插入水银槽中,当B距水银面h=40cm时将A端封闭;然后将细管缓慢竖直向上提起,直至B端恰好要离开水银面时封住B端。之后将细管拿出水银槽并在竖直平面内缓慢旋转180°,使B端在上A端在下,再打开B端,已知细管足够细,此时毛细现象将使细管中可以维持水银在上空气在下的状态。再将管内气体加热,直到水银柱上端恰好与管口平齐。已知大气压为75cmHg,求:
①B端离开水银面后,管中水银柱的长度;
②将管内气体加热,气体的温度需要达到多少摄氏度才能让水银柱上端恰好与管口B平齐。
34.【物理选修 3-4】(15分)
(1)(5分)一列简谐横波沿直线传播,在波的传播方向上有一个质点P,已知波源O与质点P的平衡位置相距1.2m,以波源由平衡位置开始振动为计时零点,质点P的振动图像如图所 示,则下列说法中正确的是( )
A.该列波的波长为4m
B.该列波的波速大小为0.6m/s
C.波源O的起振方向为沿y轴负方向
D.波源O的动能在t=10s时最大
E.t=5s时,质点P通过的路程是0.15m
(2)(10分)如图所示为某种透明介质制成的棱镜,其截面是一个等腰三角形ABC,∠A=30°, AB边的长度为L,有一束单色光以平行于AC边的方向从AB边上距离A点L处的M点射入棱镜,从N点(未画出)射出,已知该棱镜的折射率n=,真空中的光速为c。
①请通过计算确定N点的位置,并画出光路图;
②计算光线在棱镜中传播的时间。
35. 【化学——选修3:物质结构与性质】(15分)
氮、磷、砷同为VA族元素,它们的单质和化合物在生产、生活中有广泛应用。回答下列问题:
(1)下列有关氮原子电子排布图中,能量最低和最高的分别为____、___。
a. b.
c. d.
(2)是一种芳环硝化中间体,其中氮原子的杂化轨道类型为____,与互为等电子体的化合物分子是___(任写一种,填化学式)。
(3)C、N、O是第二周期相邻的三种非金属元素,它们的第一电离能由大到小的顺序为____;NH3是一种极易溶于水的气体,其沸点比AsH3的沸点______(填“低”或“高”),其原因是______。
(4)砷是制造新型半导体的材料,同时砷的化合物又具有较强的毒性。
1918年美国人通过反应:HC≡CH+AsCl3CHCl=CHAsCl2制造出路易斯毒气。在HC≡CH分子中σ键与π键数目之比为___;AsCl3分子的空间构型为_____。
(5)2018年7月《Science》报道,BingLv等通过反应:4BI3+As44BAs+6I2合成了具有极高导热性的半导体新材料BAs。BAs晶胞结构如图所示:
已知该晶胞参数为a pm,NA表示阿伏加德罗常数,则该晶胞的密度ρ=_____g·cm−3(用代数式表示,可不必化简)
36. 【化学——选修5:有机化学基础】(15分)
缓释布洛芬(即M:)是常用的解热镇痛药物。M的一种合成路线如图:
已知:
请按要求回答下列问题:
(1)A系统命名的名称:_____________;C所含官能团的结构简式:___________________;试剂①的分子式:_____________;J→M的反应类型:___________。
(2)A的同分异构体有多种,其中能发生银镜反应且含有羟基的有_______种;写出其中核磁共振氢谱有3组峰,峰面积之比为6∶1∶1的结构简式:_______。
(3)写出D+I→J反应的化学方程式:_____________________________________。
(4)以苯、、丙酮酸甲酯()为起始原料制备有机物N(),写出N的合成路线_______(其他试剂任选,合成路线示例见题干,有机物均写结构简式)。
37. 【生物---选修1:生物技术实践】(15分)
很多食品都是利用微生物的发酵制作而成的。请回答下列相关问题:
(1)制作葡萄酒时,酵母菌的培养状态可以分为两个阶段:第一阶段是酵母菌利用发酵装置中少量的氧气进行有氧呼吸,其目的是 ______;第二阶段是在无氧环境中酵母菌进行无氧呼吸产生酒精。在 ______的发酵液中,酵母菌可以生长繁殖,而绝大多数其他微生物会被抑制生长,所以葡萄仅需要经过冲洗即可以用于酒精发酵。
(2)泡椒属于泡菜的一种,制作泡椒主要利用的微生物是 ______。制作泡椒时要先将盐水煮沸,目的是 ______。为了缩短泡椒的制作时间,可加入少量的陈泡椒液,目的是 ______。
(3)豆豉是把黄豆或黑豆泡透、蒸熟或煮熟,经过毛霉、曲霉等发酵而成的食品,可以调味,也可以入药。大豆经过蒸煮不仅可以灭菌,还能使发酵变得更容易,原因是 ______。煮熟的大豆可为毛霉的生长提供 ______等营养物质,而毛霉分泌的蛋白酶又能将大豆中的蛋白质分解成 ______等,以被人体消化吸收。
38. 【生物---选修3:现代生物科技专题】(15分)
草莓营养价值高且有多种保健功效,却易受病毒感染。常采用两种方法培育草莓新品种:
①将草莓轻型黄边病毒的外壳蛋白基因(SMYELV-CP)导入草莓基因组中培育转基因抗病毒草莓;
②培育草莓脱毒苗。
请回答下列问题:
(1)在培育转基因抗病毒草莓过程中,为保证SMYELV-CP的正常表达,基因表达载体上SMYELV-CP的首端应含有______,能被受体细胞的RNA聚合酶所识别,以便催化______过程。
(2)将目的基因导入植物细胞常采用______。需先用Ca2+溶液处理,使细胞处于一种能吸收周围环境中DNA分子的生理状态,这种状态细胞称为______细胞。
(3)获得的转基因草莓植株是否具有抗黄边病毒的特性,往往需要进行个体生物学水平鉴定,其实验思路是______。
(4)若要培育草莓脱毒苗,通常采取植株茎尖或根尖进行组织培养,原因是______。
(5)我国西北一些地区曾大量种植草莓,后却被硬性规定种植属于乔木的杨树,但由于降雨量少,致使许多地方的杨树长成半死不活的“小老头”状,结果防护林成了残败的“灰色长城”,其失败的原因主要是违背了生态工程的______原理。
2022-2023学年江西省南昌市第十中学高三下学期第一次模拟理科综合试题含答案: 这是一份2022-2023学年江西省南昌市第十中学高三下学期第一次模拟理科综合试题含答案,文件包含江西省南昌市第十中学2022-2023学年高三下学期第一次模拟理科综合试题Word版无答案docx、理综一模docx、地理答案docx、理科综合答题卡pdf等4份试卷配套教学资源,其中试卷共32页, 欢迎下载使用。
2023届江西省南昌市高三下学期第一次模拟测试理科综合试题PDF版含答案: 这是一份2023届江西省南昌市高三下学期第一次模拟测试理科综合试题PDF版含答案,共12页。
2023届江西省南昌市高三下学期第一次模拟测试理科综合试题PDF版含答案: 这是一份2023届江西省南昌市高三下学期第一次模拟测试理科综合试题PDF版含答案,共12页。