


高中数学高考50第九章 平面解析几何 9 2 两条直线的位置关系
展开
这是一份高中数学高考50第九章 平面解析几何 9 2 两条直线的位置关系,共10页。试卷主要包含了两条直线的位置关系,直线l1等内容,欢迎下载使用。
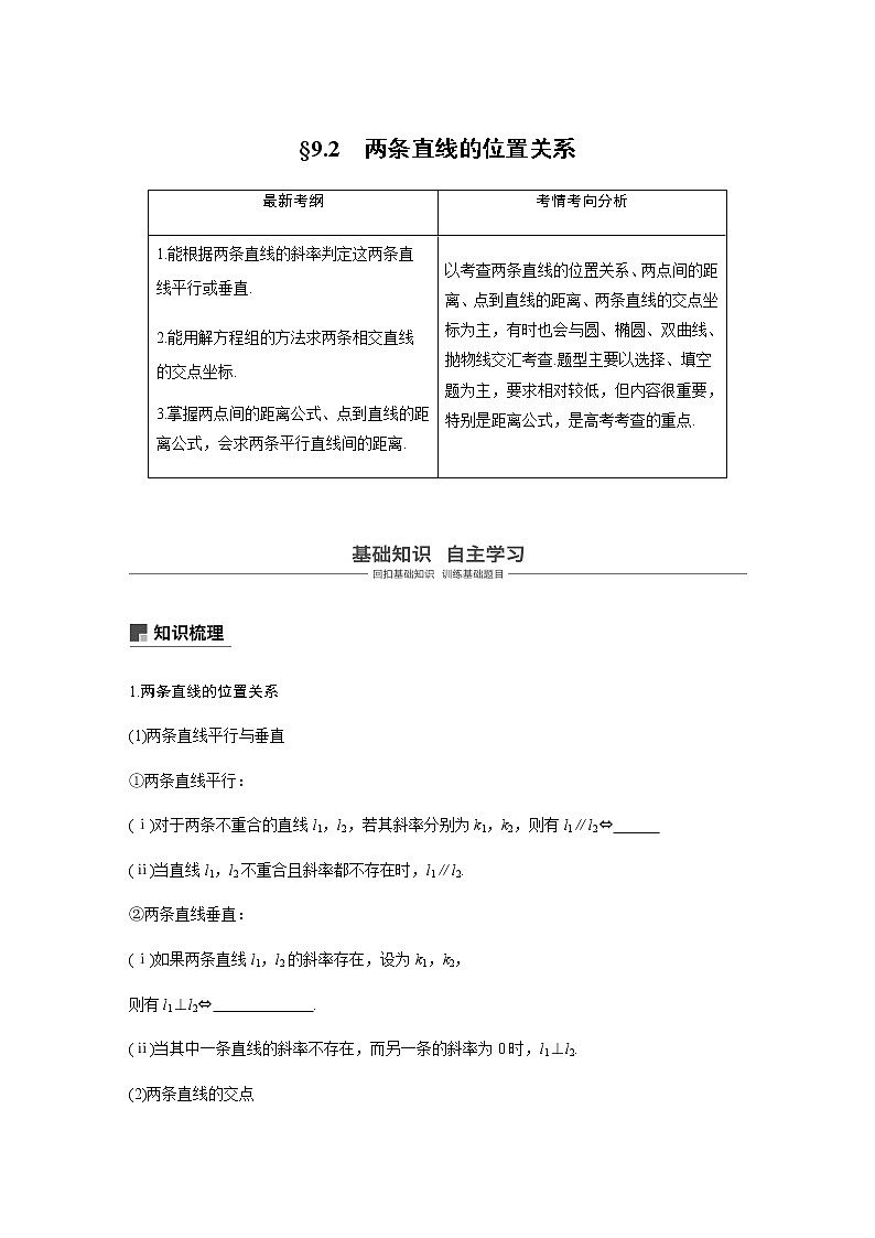
§9.2 两条直线的位置关系最新考纲考情考向分析1.能根据两条直线的斜率判定这两条直线平行或垂直.2.能用解方程组的方法求两条相交直线的交点坐标.3.掌握两点间的距离公式、点到直线的距离公式,会求两条平行直线间的距离.以考查两条直线的位置关系、两点间的距离、点到直线的距离、两条直线的交点坐标为主,有时也会与圆、椭圆、双曲线、抛物线交汇考查.题型主要以选择、填空题为主,要求相对较低,但内容很重要,特别是距离公式,是高考考查的重点. 1.两条直线的位置关系(1)两条直线平行与垂直①两条直线平行:(ⅰ)对于两条不重合的直线l1,l2,若其斜率分别为k1,k2,则有l1∥l2⇔ (ⅱ)当直线l1,l2不重合且斜率都不存在时,l1∥l2.②两条直线垂直:(ⅰ)如果两条直线l1,l2的斜率存在,设为k1,k2,则有l1⊥l2⇔ .(ⅱ)当其中一条直线的斜率不存在,而另一条的斜率为0时,l1⊥l2.(2)两条直线的交点直线l1:A1x+B1y+C1=0,l2:A2x+B2y+C2=0,则l1与l2的交点坐标就是方程组的解.2.几种距离(1)两点P1(x1,y1),P2(x2,y2)之间的距离|P1P2|=.(2)点P0(x0,y0)到直线l:Ax+By+C=0的距离d=.(3)两条平行线Ax+By+C1=0与Ax+By+C2=0(其中C1≠C2)间的距离d=.概念方法微思考1.若两条直线l1与l2垂直,则它们的斜率有什么关系? 2.应用点到直线的距离公式和两平行线间的距离公式时应注意什么? 题组一 思考辨析1.判断下列结论是否正确(请在括号中打“√”或“×”)(1)当直线l1和l2斜率都存在时,一定有k1=k2⇒l1∥l2.( )(2)已知直线l1:A1x+B1y+C1=0,l2:A2x+B2y+C2=0(A1,B1,C1,A2,B2,C2为常数),若直线l1⊥l2,则A1A2+B1B2=0.( )(3)点P(x0,y0)到直线y=kx+b的距离为.( )(4)直线外一点与直线上一点的距离的最小值就是点到直线的距离.( )(5)若点A,B关于直线l:y=kx+b(k≠0)对称,则直线AB的斜率等于-,且线段AB的中点在直线l上.( )题组二 教材改编2.已知点(a,2)(a>0)到直线l:x-y+3=0的距离为1,则a等于( )A. B.2- C.-1 D.+13.已知P(-2,m),Q(m,4),且直线PQ垂直于直线x+y+1=0,则m=________.4.若三条直线y=2x,x+y=3,mx+2y+5=0相交于同一点,则m的值为________.题组三 易错自纠5.直线2x+(m+1)y+4=0与直线mx+3y-2=0平行,则m等于( )A.2 B.-3C.2或-3 D.-2或-36.直线2x+2y+1=0,x+y+2=0之间的距离是______.7.若直线(3a+2)x+(1-4a)y+8=0与(5a-2)x+(a+4)y-7=0垂直,则a=________.题型一 两条直线的平行与垂直例1(2018·满洲里调研)已知直线l1:ax+2y+6=0和直线l2:x+(a-1)y+a2-1=0.(1)试判断l1与l2是否平行;(2)当l1⊥l2时,求a的值. 跟踪训练1 (1)已知直线l1:x+2ay-1=0,l2:(a+1)x-ay=0,若l1∥l2,则实数a的值为( )A.- B.0C.-或0 D.2(2)已知直线l1:2x+(m+1)y+4=0与直线l2:mx+3y-2=0垂直,则m的值为( )A.2或-3 B.2C.- D.题型二 两直线的交点与距离问题1.(2018·葫芦岛调研)若直线l与两直线y=1,x-y-7=0分别交于M,N两点,且MN的中点是P(1,-1),则直线l的斜率是( )A.- B. C.- D.2.若P,Q分别为直线3x+4y-12=0与6x+8y+5=0上任意一点,则|PQ|的最小值为( )A. B. C. D.3.已知直线y=kx+2k+1与直线y=-x+2的交点位于第一象限,则实数k的取值范围是________.4.已知A(4,-3),B(2,-1)和直线l:4x+3y-2=0,若在坐标平面内存在一点P,使|PA|=|PB|,且点P到直线l的距离为2,则P点坐标为________________. 题型三 对称问题 命题点1 点关于点中心对称例2 过点P(0,1)作直线l,使它被直线l1:2x+y-8=0和l2:x-3y+10=0截得的线段被点P平分,则直线l的方程为________________.命题点2 点关于直线对称例3 如图,已知A(4,0),B(0,4),从点P(2,0)射出的光线经直线AB反射后再射到直线OB上,最后经直线OB反射后又回到P点,则光线所经过的路程是( )A.3 B.6C.2 D.2命题点3 直线关于直线的对称问题例4 直线2x-y+3=0关于直线x-y+2=0对称的直线方程是______________.跟踪训练2 已知直线l:3x-y+3=0,求:(1)点P(4,5)关于l的对称点;(2)直线x-y-2=0关于直线l对称的直线方程;(3)直线l关于(1,2)的对称直线. 妙用直线系求直线方程在求解直线方程的题目中,可采用设直线系方程的方式简化运算,常见的直线系有平行直线系,垂直直线系和过直线交点的直线系.一、平行直线系例1 求与直线3x+4y+1=0平行且过点(1,2)的直线l的方程. 二、垂直直线系例2 求经过A(2,1),且与直线2x+y-10=0垂直的直线l的方程. 三、过直线交点的直线系例3 求经过两直线l1:x-2y+4=0和l2:x+y-2=0的交点P,且与直线l3:3x-4y+5=0垂直的直线l的方程. 1.直线2x+y+m=0和x+2y+n=0的位置关系是( )A.平行 B.垂直C.相交但不垂直 D.不能确定2.已知直线l1:x+my+7=0和l2:(m-2)x+3y+2m=0互相平行,则实数m等于( )A.-1或3 B.-1C.-3 D.1或-33.已知过点A(-2,m)和B(m,4)的直线为l1,直线2x+y-1=0为l2,直线x+ny+1=0为l3.若l1∥l2,l2⊥l3,则实数m+n的值为( )A.-10 B.-2 C.0 D.84.过点M(-3,2),且与直线x+2y-9=0平行的直线方程是( )A.2x-y+8=0 B.x-2y+7=0C.x+2y+4=0 D.x+2y-1=05. (2018·盘锦模拟)若直线l1:x+ay+6=0与l2:(a-2)x+3y+2a=0平行,则l1与l2之间的距离为( )A. B.4C. D.26.已知直线l1:y=2x+3,直线l2与l1关于直线y=-x对称,则直线l2的斜率为( )A. B.-C.2 D.-27.已知直线l1:ax+y-1=0,直线l2:x-y-3=0,若直线l1的倾斜角为,则a=______;若l1⊥l2,则a=______;若l1∥l2,则两平行直线间的距离为________.8.将一张坐标纸折叠一次,使得点(0,2)与点(4,0)重合,点(7,3)与点(m,n)重合,则m+n=____.故m+n=.9.直线l1:y=2x+3关于直线l:y=x+1对称的直线l2的方程为______________.10.已知入射光线经过点M(-3,4),被直线l:x-y+3=0反射,反射光线经过点N(2,6),则反射光线所在直线的方程为______________.11.已知方程(2+λ)x-(1+λ)y-2(3+2λ)=0与点P(-2,2).(1)证明:对任意的实数λ,该方程都表示直线,且这些直线都经过同一定点,并求出这一定点的坐标;(2)证明:该方程表示的直线与点P的距离d小于4. 12.已知三条直线:l1:2x-y+a=0(a>0);l2:-4x+2y+1=0;l3:x+y-1=0,且l1与l2间的距离是.(1)求a的值;(2)能否找到一点P,使P同时满足下列三个条件:①点P在第一象限;②点P到l1的距离是点P到l2的距离的;③点P到l1的距离与点P到l3的距离之比是∶.若能,求点P的坐标;若不能,说明理由. 13.已知直线y=2x是△ABC中∠C的平分线所在的直线,若点A,B的坐标分别是(-4,2),(3,1),则点C的坐标为( )A.(-2,4) B.(-2,-4)C.(2,4) D.(2,-4)14. (2018·赤峰质检)若三条直线y=2x,x+y=3,mx+ny+5=0相交于同一点,则点(m,n)到原点的距离的最小值为( )A. B. C.2 D.215.数学家欧拉在1765年提出定理:三角形的外心、重心、垂心依次位于同一直线上,且重心到外心的距离是重心到垂心距离的一半.这条直线被后人称为三角形的欧拉线.已知△ABC的顶点A(1,0),B(0,2),且AC=BC,则△ABC的欧拉线的方程为( )A.4x+2y+3=0 B.2x-4y+3=0C.x-2y+3=0 D.2x-y+3=016.在平面直角坐标系xOy中,将直线l沿x轴正方向平移3个单位长度,沿y轴正方向平移5个单位长度,得到直线l1.再将直线l1沿x轴正方向平移1个单位长度,沿y轴负方向平移2个单位长度,又与直线l重合.若直线l与直线l1关于点(2,4)对称,求直线l的方程.
相关试卷
这是一份高中数学高考62第九章 平面解析几何 9 8 曲线与方程,共1页。
这是一份高中数学高考60第九章 平面解析几何 9 6 双曲线,共10页。试卷主要包含了双曲线定义,双曲线的标准方程和几何性质,已知双曲线C1等内容,欢迎下载使用。
这是一份高中数学高考56第九章 平面解析几何 9 3 圆的方程,共8页。试卷主要包含了已知⊙C等内容,欢迎下载使用。
