2022年吉林省中考化学真题(教师版)
展开
这是一份2022年吉林省中考化学真题(教师版),共13页。试卷主要包含了单项选择题,填空题,简答题,实验与探究题,计算题等内容,欢迎下载使用。
化学可能用到的相对原子质量:C-12 O-16一、单项选择题(每小题分,共10分)1. “吉林终有吉临时 长春定复往常春”,表达了吉林人民抗击新冠疫情的必胜信念。下列防疫措施中涉及到化学变化的是A. 测体温 B. 戴口罩 C. 常通风 D. 勤消毒【答案】D【详解】【详解】A、测量体温的过程中,没有新物质生成,属于物理变化,故选项错误;B、戴口罩,没有新物质生成,属于物理变化,故选项错误;C、通风的过程中,没有新物质生成,属于物理变化,故选项错误;D、消毒的过程中能将细菌杀死,有新物质生成,属于化学变化,故选项正确。
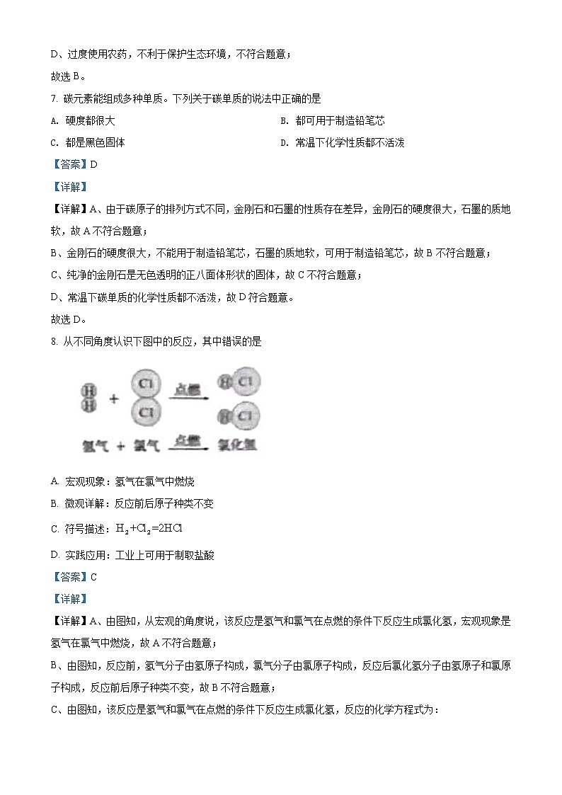
故选 D。2. 下列气体属于空气污染物的是A. 二氧化氮 B. 二氧化碳 C. 氧气 D. 氮气【答案】A【详解】【详解】目前计入空气质量评价的主要污染物为:一氧化碳、二氧化氮、二氧化硫、可吸入颗粒物、臭氧等,故选A。3. 下列食物富含蛋白质的是A. 苹果 B. 海带 C. 鸡肉 D. 米饭【答案】C【详解】【详解】A. 苹果富含维生素,此选项不符合题意; B. 海带富含维生素,此选项不符合题意; C. 鸡肉富含蛋白质,此选项符合题意; D. 米饭富含糖类,此选项不符合题意。故选C。4. 王安石在《梅花》中写道:“墙角数枝梅,凌寒独自开。遥知不是雪,为有暗香来。”“闻到‘暗香’”说明了A. 分子在不断运动 B. 分子间有间隔C. 分子的质量很小 D. 分子由原子构成【答案】A【详解】【详解】“遥知不是雪,为有暗香来,”“闻到‘暗香’”是花香分子不断运动的结果,故选A。5. 在一定溶质质量分数的氯化钠溶液的配制实验中,墩墩同学的操作中错误的是A. B. C. D. 【答案】A【详解】【详解】A、取用固体粉末状药品时,瓶塞要倒放,应用药匙取用,不能用手接触药品,图中瓶塞没有倒放,图中所示操作错误;B、托盘天平的使用要遵循“左物右码”的原则,氯化钠需要放在称量纸上称量,图中所示操作正确;C、配制氯化钠溶液时,溶解操作应在烧杯中进行,图中所示操作正确;D、进行溶解操作时,在烧杯中进行,用玻璃棒进行搅拌,图中所示操作正确。故选A。6. 习近平总书记提出:“人不负青山,青山定不负人”。下列做法中符合这一理念的是A. 乱扔生活垃圾 B. 合理开采矿物C. 焚烧废弃塑料 D. 过度使用农药【答案】B【详解】【详解】A、乱扔生活垃圾,不利于保护生态环境,不符合题意;B、合理开采矿物,不会危害生态环境,符合题意;C、焚烧废弃塑料,不利于保护生态环境,不符合题意;D、过度使用农药,不利于保护生态环境,不符合题意;故选B。7. 碳元素能组成多种单质。下列关于碳单质的说法中正确的是A. 硬度都很大 B. 都可用于制造铅笔芯C. 都是黑色固体 D. 常温下化学性质都不活泼【答案】D【详解】【详解】A、由于碳原子的排列方式不同,金刚石和石墨的性质存在差异,金刚石的硬度很大,石墨的质地软,故A不符合题意;B、金刚石的硬度很大,不能用于制造铅笔芯,石墨的质地软,可用于制造铅笔芯,故B不符合题意;C、纯净的金刚石是无色透明的正八面体形状的固体,故C不符合题意;D、常温下碳单质的化学性质都不活泼,故D符合题意。故选D。8. 从不同角度认识下图中的反应,其中错误的是A. 宏观现象:氢气在氯气中燃烧B. 微观详解:反应前后原子种类不变C. 符号描述:D. 实践应用:工业上可用于制取盐酸【答案】C【详解】【详解】A、由图知,从宏观的角度说,该反应是氢气和氯气在点燃的条件下反应生成氯化氢,宏观现象是氢气在氯气中燃烧,故A不符合题意;B、由图知,反应前,氢气分子由氢原子构成,氯气分子由氯原子构成,反应后氯化氢分子由氢原子和氯原子构成,反应前后原子种类不变,故B不符合题意;C、由图知,该反应是氢气和氯气在点燃的条件下反应生成氯化氢,反应的化学方程式为: ,故C符合题意;D、氢气和氯气在点燃的条件下反应生成氯化氢,该反应在工业上可用于制取盐酸,故D不符合题意。故选C。9. 下列关于NaOH和Ca(OH)2的用途中错误的是A. 用Ca(OH)2制波尔多液 B. 用Ca(OH)2改良酸性土壤C. 用NaOH溶液检验CO2 D. 用NaOH固体干燥某些气体【答案】C【详解】【分析】根据氢氧化钠和氢氧化钙的性质进行分析解答。【详解】A、氢氧化钙在农业上可用于制波尔多液,故选项说法正确;B、氢氧化钙具有碱性,可与土壤中的酸性物质反应,能用于改良酸性土壤,故选项说法正确;C、因为氢氧化钠与二氧化碳反应生成碳酸钠和水,这一反应无明显现象,所以不能用NaOH溶液检验CO2,故选项说法错误;D、氢氧化钠具有吸水性,可以用于干燥某些气体,故选项说法正确。故选:C。10. 推理是化学学习中常用的思维方法。下列推理中正确的是A. 酸碱中和反应生成盐和水,则生成盐和水的反应一定是中和反应B. 单质是由一种元素组成的纯净物,则由一种元素组成的纯净物一定是单质C. 离子都是带有电荷的粒子,则带有电荷的粒子一定是离子D. 燃烧都发光、放热,则有发光、放热现象的变化一定是燃烧【答案】B【详解】【详解】A、酸碱中和反应生成盐和水,但是生成盐和水的反应不一定是中和反应,如金属氧化物与酸反应生成盐和水,该反应不是中和反应,故A不符合题意;B、单质是由一种元素组成的纯净物,则由一种元素组成的纯净物一定是单质,故B符合题意;C、离子都是带有电荷的粒子,但是带有电荷的粒子不一定是离子,如电子带负电荷,故C不符合题意;D、燃烧都发光、放热,但是有发光、放热现象的变化不一定是燃烧,如电灯通电发光、放热,故D不符合题意。故选B。二、填空题(每空1分,共10分)11. 硝酸钾(化学式:KNO3是一种复合肥料。请回答下列问题。(1)氮的元素符号为____________;(2)钾离子符号为____________;(3)硝酸钾中氧元素的化合价为____________。【答案】(1)N (2)K+ (3)【详解】【小问1详解】元素符号中只有一个字母,该字母大写,氮的元素符号为N;【小问2详解】一个钾离子带一个单位的正电荷,钾离子的符号为K+;【小问3详解】硝酸钾中氧元素的化合价为-2,化合价标在元素符号的正上方,正负号在前,价数在后,硝酸钾中氧元素的化合价表示为 。12. 根据下图回答下列问题。(1)钠的相对原子质量为____________。(2)两种元素中属于非金属元素的是____________。(3)钠元素与氯元素的本质区别是____________不同。【答案】(1)22.99 (2)氯##Cl##氯元素 (3)质子数不同【详解】【小问1详解】在元素周期表中,元素名称下方的数字表示相对原子质量,故钠的相对原子质量为22.99;【小问2详解】由“金”字旁可知, 钠属于金属元素,由“气”字旁可知,氯元素属于非金属元素;【小问3详解】元素是质子数相同的一类原子的总称,钠元素与氯元素的本质区别是质子数不同。13. 化学与人类的生产、生活密切相关:(1)铁是人体必需的微量元素,缺铁会引起____________。(2)生活中常用的硬水软化方法是____________。(3)CO有____________性,可用于冶炼金属(4)成语“釜底抽薪”体现的灭火原理是____________。【答案】(1)贫血 (2)煮沸 (3)还原 (4)清除可燃物【详解】【小问1详解】铁是血红蛋白的成分,能帮助氧气的运输,缺铁会引起贫血。【小问2详解】煮沸可以除去水中的一些可溶性钙、镁化合物,生活中可以通过煮沸的方法降低水的硬度。【小问3详解】CO有还原性,能将金属从氧化物中还原出来,所以CO可用于冶炼金属。【小问4详解】成语“釜底抽薪”含义是抽去锅底下的柴火,清除了可燃物,达到灭火的目的。三、简答题(每空1分,化学方程式2分,共12分)14. 盐酸和稀硫酸是初中化学常见的两种酸。请回答下列问题。(1)胃液中含有的酸是____________。(2)上述两种酸中具有挥发性的是____________。(3)除去Na2SO4溶液中的NaOH,可用的适量的酸是____________。【答案】(1)盐酸 (2)浓盐酸 (3)稀硫酸【详解】【小问1详解】胃液中含有的酸是盐酸;【小问2详解】上述两种酸中具有挥发性的是浓盐酸;【小问3详解】因为Na2SO4中含有硫酸根离子,则除去Na2SO4溶液中的NaOH,可用的适量的酸是稀硫酸。15. 请根据如图溶解度曲线,回答下列问题。(1)10℃时,KNO3的溶解度比NaCl的____________。(2)将不饱和的NaCl溶液变饱和的方法是____________。(3)蒸发结晶和降温结晶是获得晶体的两种常用方法。当NaCl中混有少量KNO3时,提纯NaCl的方法是____________。【答案】(1)大 (2)加入NaCl固体(合理即可) (3)蒸发结晶【详解】【分析】根据溶解度曲线进行分析。【小问1详解】由溶解度曲线知,10℃时,KNO3的溶解度比NaCl的大,故填:大。【小问2详解】不饱和溶液变饱和溶液的方法有:加溶质、恒温蒸发水、改变温度,将不饱和的NaCl溶液变饱和的方法是加入NaCl固体、恒温蒸发水、降低温度,故填:加入NaCl固体(合理即可)。【小问3详解】由溶解度曲线知,NaCl和KNO3的溶解度都随温度的升高而增大,NaCl受温度影响不大,适用于蒸发结晶,KNO3受温度影响较大,适用于降温结晶,当NaCl中混有少量KNO3时,提纯NaCl的方法是蒸发结晶,故填:蒸发结晶。【点睛】本题考查了溶解度曲线的应用,难度不大。 16. 在学校开展的“知水善用”项目学习成果发布会上,容融同学分享了自己的研究报告:A浓硫酸稀释时:水作______。B电解水实验中:水作反应物,该反应的基本反应类型为:______反应C探究燃烧条件:水提供热量,隔绝氧气。D铁丝在氧气中燃烧:水能防止高温熔化物溅落炸裂集气瓶底。硫在氧气中燃烧:水能吸收SO2,防止污染空气。上述研究成果中,能得出水是由氢、氧两种元素组成的是______(填字母)。【答案】 ①. 溶剂 ②. 分解 ③. B【详解】【详解】A、浓硫酸稀释时,水作溶剂,硫酸是溶质;B、水在通电的条件下反应生成氢气和氧气,该反应符合“一变多”的特点,属于分解反应;电解水生成氢气和氧气,氢气由氢元素组成,氧气由氧元素组成,根据质量守恒定律, 化学反应前后,元素的种类不变,可得水是由氢、氧两种元素组成,故填:B。17. 2022年6月5日10时44分07秒,神州十四号载人飞船成功发射。人造卫星和宇宙飞船上的天线是由钛镍形状记忆合金制造的,它具有形状记忆功能,镍(Ni)元素在化合物中常见的化合价为+2价。(1)请写出金属镍与稀硫酸发生置换反应的化学方程式_______________________;(2)选择镍片和__________溶液,能比较出镍和铜的金属活动性顺序。【答案】(1) (2)硫酸铜(合理即可)。【详解】【分析】(1)根据题干信息书写化学方程式。(2)根据比较金属活动性顺序的方法分析。【小问1详解】由题干信息知,镍(Ni)元素在化合物中常见的化合价为+2价,则硫酸镍的化学式为NiSO4,金属镍与稀硫酸反应生成硫酸镍和氢气,反应的化学方程式为:,故填:。【小问2详解】要比较出镍和铜的金属活动性顺序,可选用金属镍与可溶性的铜盐,如硫酸铜溶液或氯化铜溶液等,故填:硫酸铜(合理即可)。【点睛】本题主要考查了金属的性质及比较金属活动性顺序的方法,难度不大。四、实验与探究题(每空1分,化学方程式2分,共12分)18. 请根据下图回答问题。(1)仪器a的名称为___________。(2)实验室制取二氧化碳,应选择的发生装置是___________。(3)用高锰酸钾制取氧气的化学方程式为___________。(4)用C装置收集O2时,集满氧气的标志是___________。【答案】(1)集气瓶 (2)B (3) (4)气泡由集气瓶口逸出【详解】【小问1详解】仪器a的名称为集气瓶;小问2详解】实验室用大理石与稀盐酸制取二氧化碳,应选择固液常温型发生装置B;【小问3详解】高锰酸钾在加热条件下发水反应是出锰酸钾、二氧化锰、氧气,制取氧气的化学方程式为;【小问4详解】用C装置收集O2时,集满氧气的标志是气泡由集气瓶口逸出。19. 在清理实验室的药品时,同学们发现一瓶氢氧化钠溶液忘记了盖瓶塞。对于该溶液是否变质,同学们提出了如下猜想:(1)“问天”小组的猜想是:该溶液没有变质。(2)“梦天”小组的猜想是:该溶液部分变质。(3)“天和”小组的猜想是:该溶液全部变质。三个小组的同学们根据各自猜想,分别进行如下实验:【实验报告】小组名称“问天”小组“梦天”小组“天和”小组药品种类酸碱盐实验操作实验现象有______生成有白色沉淀生成溶液颜色变红有白色沉淀生成溶液颜色不变色实验结论该溶液已经变质该溶液部分变质该溶液______【解释与结论】(1)“问天”小组的实验中,能证明该溶液已经变质的化学方程式为____________。(2)“天和”小组的同学们发现“梦天”小组的实验结论错误。他们的理由是____________。【反思与评价】(1)在不改变被检验物质成分的情况下,排除干扰,能帮助我们得出正确结论。(2)“失之毫厘,差以千里。”科学探究要有严谨的科学态度。拓展与延伸】经过以上探究活动,同学们认为取用药品后,应及时____________瓶塞,防止药品变质。【实践与应用】对于同学们发现的这瓶溶液,下列处理方法中正确的是____________。A.直接倒入下水管道B.清洗盛放过植物油的试管C.检验某氯化钠溶液中是否含有氯化钙【答案】 ①. 气泡 ②. 该溶液完全变质 ③. ④. 加入氢氧化钙溶液,引入了氢氧根离子,无法确定是否含氢氧化钠 ⑤. 盖上 ⑥. BC【详解】【分析】氢氧化钠能与空气中的二氧化碳反应生成碳酸钠和水,从而变质。【详解】【实验报告】:“问天”小组:实验结论为该溶液已经变质,故溶液中含碳酸钠,加入过量的稀盐酸,碳酸钠能与稀盐酸反应生成氯化钠、二氧化碳和水,故现象为:有气泡生成;“天和”小组:加入过量的氯化钙溶液,氯化钙和碳酸钠反应生成碳酸钙和氯化钠,产生白色沉淀,说明含碳酸钠,且过量的氯化钙溶液能将碳酸钠除尽,向上层清液中加入无色酚酞试液,溶液不变色,说明不含氢氧化钠,则该溶液完全变质;【解释与结论】:(1)“问天”小组的实验中,能证明该溶液已经变质的反应为碳酸钠和稀盐酸反应生成氯化钠、二氧化碳和水,该反应的化学方程式为:;(2)“梦天”小组的实验中,加入适量的澄清石灰水,氢氧化钙能与碳酸钠反应生成碳酸钙和氢氧化钠,产生白色沉淀,说明含碳酸钠,但是引入了氢氧根离子,会对氢氧化钠的检验产生干扰,故实验结论不正确;【拓展与延伸】:取用药品后,应及时盖上瓶塞,防止药品与空气中的物质反应,发生变质;【实践与应用】:A、该瓶溶液中含碳酸钠,碳酸钠溶液显碱性,不能直接倒入小水道,不符合题意;B、碳酸钠溶液显碱性,能与植物油发生反应,可用于清洗盛放过植物油的试管,符合题意;C、氯化钙能与碳酸钠反应生成碳酸钙和氯化钠,产生白色沉淀,故可检验某氯化钠溶液中是否含有氯化钙,符合题意。故选BC。五、计算题(共6分)20. “碳达峰”是指二氧化碳的排放达到峰值,不再增长,达到峰值后再慢慢减下去。(1)为了在2030年前实现我围“碳达峰”的目标,应提倡使用____________等清洁能源。(2)若减少12t碳的充分燃烧,最多可减少向空气中排放二氧化碳的质量是_________?【答案】(1)太阳能、风能、海洋能、水能和地热能(合理即可) (2)44t
【详解】【小问1详解】清洁能源在能源的使用过程中对环境不造成污染的,例如,太阳能、风能、海洋能、水能和地热能等;【小问2详解】设12t碳完全燃烧生成二氧化碳的质量为x
x=44t若减少12t碳充分燃烧,最多可减少向空气中排放二氧化碳的质量是44t。
相关试卷
这是一份2023年吉林省中考化学真题,文件包含2023年吉林省中考化学真题原卷版docx、2023年吉林省中考化学真题解析版docx等2份试卷配套教学资源,其中试卷共20页, 欢迎下载使用。
这是一份2023年吉林省中考化学真题,共4页。
这是一份2023年吉林省中考化学真题,共4页。

