高中数学高考02卷 第十章 计数原理、概率《真题模拟卷》-2022年高考一轮数学单元复习(新高考专用)(解析版)
展开
这是一份高中数学高考02卷 第十章 计数原理、概率《真题模拟卷》-2022年高考一轮数学单元复习(新高考专用)(解析版),共36页。试卷主要包含了单选题,星期六,多选题,填空题,解答题等内容,欢迎下载使用。
02卷 第十章 计数原理、概率《真题模拟卷》
-2022年高考一轮数学单元复习(新高考专用)
第I卷(选择题)
一、单选题
1.将5名北京冬奥会志愿者分配到花样滑冰、短道速滑、冰球和冰壶4个项目进行培训,每名志愿者只分配到1个项目,每个项目至少分配1名志愿者,则不同的分配方案共有( )
A.60种 B.120种 C.240种 D.480种
【答案】C
【分析】
先确定有一个项目中分配2名志愿者,其余各项目中分配1名志愿者,然后利用组合,排列,乘法原理求得.
【详解】
根据题意,有一个项目中分配2名志愿者,其余各项目中分配1名志愿者,可以先从5名志愿者中任选2人,组成一个小组,有种选法;然后连同其余三人,看成四个元素,四个项目看成四个不同的位置,四个不同的元素在四个不同的位置的排列方法数有4!种,根据乘法原理,完成这件事,共有种不同的分配方案,
故选:C.
【点睛】
本题考查排列组合的应用问题,属基础题,关键是首先确定人数的分配情况,然后利用先选后排思想求解.
2.某地政府召集5家企业的负责人开会,其中甲企业有2人到会,其余4家企业各有1人到会,会上有3人发言,则这3人来自3家不同企业的可能情况的种数为
A.14 B.16 C.20 D.48
【答案】B
【解析】
由间接法得,故选B.
3.要安排3名学生到2个乡村做志愿者,每名学生只能选择去一个村,每个村里至少有一名志愿者,则不同的安排方法共有( )
A.2种 B.3种 C.6种 D.8种
【答案】C
【分析】
首先将3名学生分成两个组,然后将2组学生安排到2个村即可.
【详解】
第一步,将3名学生分成两个组,有种分法
第二步,将2组学生安排到2个村,有种安排方法
所以,不同的安排方法共有种
故选:C
【点睛】
解答本类问题时一般采取先组后排的策略.
4.6名同学到甲、乙、丙三个场馆做志愿者,每名同学只去1个场馆,甲场馆安排1名,乙场馆安排2名,丙场馆安排3名,则不同的安排方法共有( )
A.120种 B.90种
C.60种 D.30种
【答案】C
【分析】
分别安排各场馆的志愿者,利用组合计数和乘法计数原理求解.
【详解】
首先从名同学中选名去甲场馆,方法数有;
然后从其余名同学中选名去乙场馆,方法数有;
最后剩下的名同学去丙场馆.
故不同的安排方法共有种.
故选:C
【点睛】
本小题主要考查分步计数原理和组合数的计算,属于基础题.
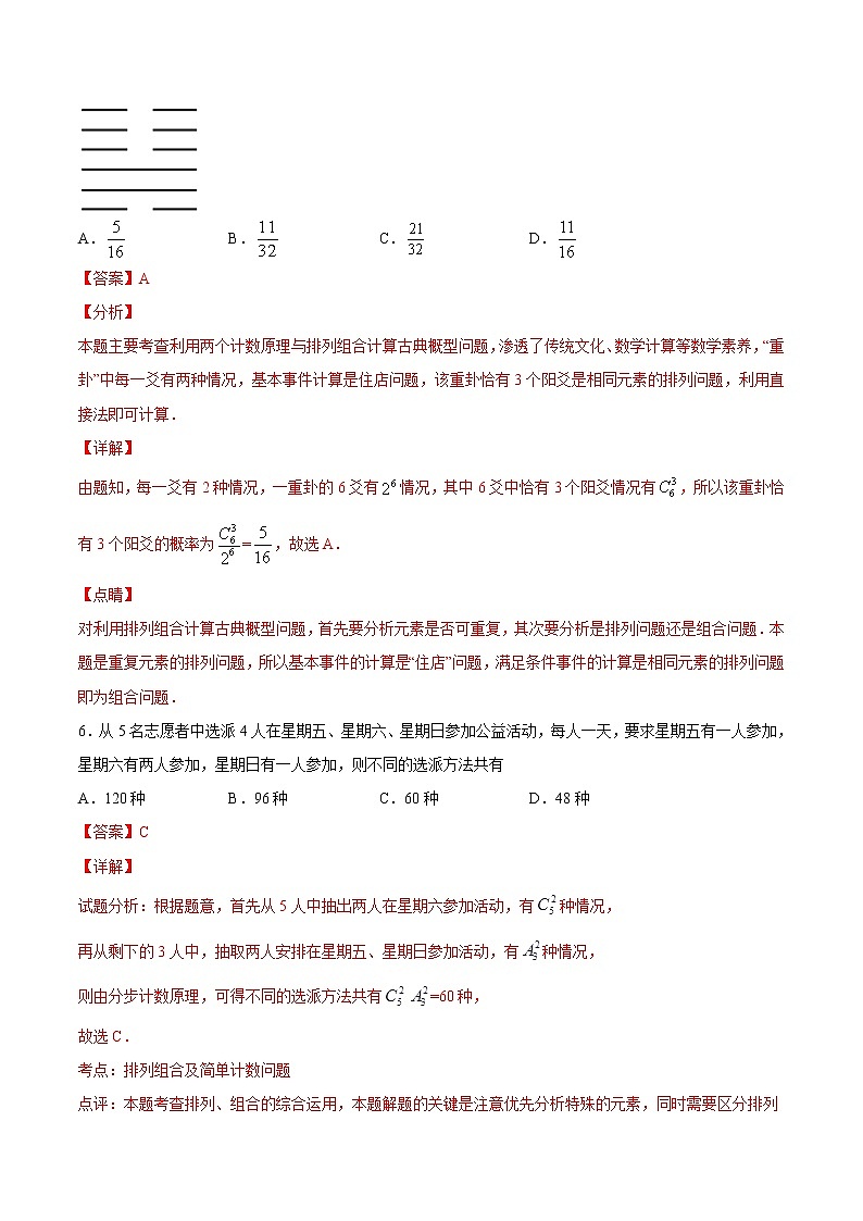
5.我国古代典籍《周易》用“卦”描述万物的变化.每一“重卦”由从下到上排列的6个爻组成,爻分为阳爻“——”和阴爻“— —”,如图就是一重卦.在所有重卦中随机取一重卦,则该重卦恰有3个阳爻的概率是
A. B. C. D.
【答案】A
【分析】
本题主要考查利用两个计数原理与排列组合计算古典概型问题,渗透了传统文化、数学计算等数学素养,“重卦”中每一爻有两种情况,基本事件计算是住店问题,该重卦恰有3个阳爻是相同元素的排列问题,利用直接法即可计算.
【详解】
由题知,每一爻有2种情况,一重卦的6爻有情况,其中6爻中恰有3个阳爻情况有,所以该重卦恰有3个阳爻的概率为=,故选A.
【点睛】
对利用排列组合计算古典概型问题,首先要分析元素是否可重复,其次要分析是排列问题还是组合问题.本题是重复元素的排列问题,所以基本事件的计算是“住店”问题,满足条件事件的计算是相同元素的排列问题即为组合问题.
6.从5名志愿者中选派4人在星期五、星期六、星期日参加公益活动,每人一天,要求星期五有一人参加,星期六有两人参加,星期日有一人参加,则不同的选派方法共有
A.120种 B.96种 C.60种 D.48种
【答案】C
【详解】
试题分析:根据题意,首先从5人中抽出两人在星期六参加活动,有种情况,
再从剩下的3人中,抽取两人安排在星期五、星期日参加活动,有种情况,
则由分步计数原理,可得不同的选派方法共有=60种,
故选C.
考点:排列组合及简单计数问题
点评:本题考查排列、组合的综合运用,本题解题的关键是注意优先分析特殊的元素,同时需要区分排列与
组合的意义.
7.3位男生和3位女生共6位同学站成一排,若男生甲不站两端,3位女生中有且只有两位女生相邻,则不同排法的种数是
A.360 B.288 C.216 D.96
【答案】B
【详解】
试题分析:先排三个男生有种不同的方法,然后再从3名女生中任取2人“捆”在一起记作A,(A共有C32A22=6种不同排法),剩下一名女生记作B,让A、B插入男生旁边4个位置的两个位置有,此时共有6×6×12=432种,又男生甲不在两端,其中甲在两端的情况有:2×6×=144种不同的排法,∴共有432-144=288种不同排法.故选B
考点:本题考查了排列问题
点评:对于此类问题,解题的关键是看清题目的实质,把实际问题转化为数学问题,解出结果以后再还原为实际问题.
8.12名同学合影,站成前排4人后排8人,现摄影师要从后排8人中抽2人调整到前排,若其他人的相对顺序不变,则不同调整方法的总数是
A. B. C. D.
【答案】C
【详解】
试题分析:第一步从后排8人中选2人有种方法,第二步6人前排排列,先排列选出的2人有种方法,再排列其余4人只有1种方法,因此所有的方法总数的种数是
考点:排列组合
点评:此类题目的求解一般遵循先选择后排列,结合分步计数原理的方法
9.将名教师,名学生分成个小组,分别安排到甲、乙两地参加社会实践活动,
每个小组由名教师和名学生组成,不同的安排方案共有
A.种 B.种 C.种 D.种
【答案】A
【详解】
试题分析:第一步,为甲地选一名老师,有种选法;第二步,为甲地选两个学生,有种选法;第三步,为乙地选名教师和名学生,有种选法,故不同的安排方案共有种,故选A.
考点:排列组合的应用.
10.一生产过程有4道工序,每道工序需要安排一人照看.现从甲、乙、丙等6名工人中安排4人分别照看一道工序,第一道工序只能从甲、乙两工人中安排1人,第四道工序只能从甲、丙两工人中安排1人,则不同的安排方案共有
A.24种 B.36种 C.48种 D.72种
【答案】B
【详解】
: 此题的难度主要是来自分类,按“问题元素”优先的原则,对甲进行分类:甲照看第一道工序(甲1丙4)、甲照看第四道工序(甲4乙1)、甲“休息”(乙1丙4)三种.
CCA+ CCA+ CCA=36
11.某物理量的测量结果服从正态分布,下列结论中不正确的是( )
A.越小,该物理量在一次测量中在的概率越大
B.越小,该物理量在一次测量中大于10的概率为0.5
C.越小,该物理量在一次测量中小于9.99与大于10.01的概率相等
D.越小,该物理量在一次测量中落在与落在的概率相等
【答案】D
【分析】
由正态分布密度曲线的特征逐项判断即可得解.
【详解】
对于A,为数据的方差,所以越小,数据在附近越集中,所以测量结果落在内的概率越大,故A正确;
对于B,由正态分布密度曲线的对称性可知该物理量一次测量大于10的概率为,故B正确;
对于C,由正态分布密度曲线的对称性可知该物理量一次测量结果大于的概率与小于的概率相等,故C正确;
对于D,因为该物理量一次测量结果落在的概率与落在的概率不同,所以一次测量结果落在的概率与落在的概率不同,故D错误.
故选:D.
12.有6个相同的球,分别标有数字1,2,3,4,5,6,从中有放回的随机取两次,每次取1个球,甲表示事件“第一次取出的球的数字是1”,乙表示事件“第二次取出的球的数字是2”,丙表示事件“两次取出的球的数字之和是8”,丁表示事件“两次取出的球的数字之和是7”,则( )
A.甲与丙相互独立 B.甲与丁相互独立
C.乙与丙相互独立 D.丙与丁相互独立
【答案】B
【分析】
根据独立事件概率关系逐一判断
【详解】
,
故选:B
【点睛】
判断事件是否独立,先计算对应概率,再判断是否成立
13.已知随机变量服从正态分布,且,则( )
A.0.6 B.0.4 C.0.3 D.0.2
【答案】C
【分析】
利用正态分布曲线对称性,知对称轴为直线,再由正态分布曲线的面积是1求解.
【详解】
解:因为,所以.
由题意知图象(如图)的对称轴为直线,
,
所以.
所以.
故选:C.
14.两个实习生每人加工一个零件.加工为一等品的概率分别为和,两个零件是否加工为一等品相互独立,则这两个零件中恰有一个一等品的概率为
A. B. C. D.
【答案】B
【详解】
记两个零件中恰好有一个一等品的事件为A,
即仅第一个实习生加工一等品(A1)与仅第二个实习生加工一等品(A2)两种情况,
则P(A)=P(A1)+P(A2)=×+×=
故选B.
15.设,则随机变量的分布列是:
则当在内增大时
A.增大 B.减小
C.先增大后减小 D.先减小后增大
【答案】D
【分析】
研究方差随变化的增大或减小规律,常用方法就是将方差用参数表示,应用函数知识求解.本题根据方差与期望的关系,将方差表示为的二次函数,二次函数的图象和性质解题.题目有一定综合性,注重重要知识、基础知识、运算求解能力的考查.
【详解】
方法1:由分布列得,则
,则当在内增大时,先减小后增大.
方法2:则
故选D.
【点睛】
易出现的错误有,一是数学期望、方差以及二者之间的关系掌握不熟,无从着手;二是计算能力差,不能正确得到二次函数表达式.
16.已知离散型随机变量的分布列为
则的数学期望
A. B. C. D.
【答案】A
【详解】
,故选A.
【考点定位】离散型随机变量的期望
17.某一批花生种子,如果每1粒发芽的概率为,那么播下4粒种子恰有2粒发芽的概率是
A. B. C. D.
【答案】B
【详解】
解:根据题意,播下4粒种子恰有2粒发芽即4次独立重复事件恰好发生2次,
由n次独立重复事件恰好发生k次的概率的公式可得,
故选B.
18.设两个正态分布和的密度函数图像如图所示.则有
A.
B.
C.
D.
【答案】A
【详解】
根据正态分布函数的性质:正态分布曲线是一条关于对称,在处取得最大值的连续钟形曲线;越大,曲线的最高点越底且弯曲较平缓;反过来,越小,曲线的最高点越高且弯曲较陡峭,选A.
19.已知随机变量Z服从正态分布N(0, ),若P(Z>2)=0.023,则P(-2≤Z≤2)=
A.0.477 B.0.625 C.0.954 D.0.977
【答案】C
【解析】
因为随机变量服从正态分布,所以正态曲线关于直线对称,又,所以,
所以0.954,故选C.
【命题意图】本题考查正态分布的基础知识,掌握其基础知识是解答好本题的关键.
20.已知随机变量X服从正态分布N(3.1),且=0.6826,则p(X>4)=( )
A.0.1588 B.0.1587 C.0.1586 D.0.1585
【答案】B
【详解】
试题分析:正态分布曲线关于对称,因为,故选B.
考点:正态分布
二、多选题
21.信息熵是信息论中的一个重要概念.设随机变量X所有可能的取值为,且,定义X的信息熵.( )
A.若n=1,则H(X)=0
B.若n=2,则H(X)随着的增大而增大
C.若,则H(X)随着n的增大而增大
D.若n=2m,随机变量Y所有可能的取值为,且,则H(X)≤H(Y)
【答案】AC
【分析】
对于A选项,求得,由此判断出A选项;对于B选项,利用特殊值法进行排除;对于C选项,计算出,利用对数函数的性质可判断出C选项;对于D选项,计算出 ,利用基本不等式和对数函数的性质判断出D选项.
【详解】
对于A选项,若,则,所以,所以A选项正确.
对于B选项,若,则,,
所以,
当时,,
当时,,
两者相等,所以B选项错误.
对于C选项,若,则
,
则随着的增大而增大,所以C选项正确.
对于D选项,若,随机变量的所有可能的取值为,且 ( ).
.
由于,所以 ,所以 ,
所以,
所以,所以D选项错误.
故选:AC
【点睛】
本小题主要考查对新定义“信息熵”的理解和运用,考查分析、思考和解决问题的能力,涉及对数运算和对数函数及不等式的基本性质的运用,属于难题.
第II卷(非选择题)
三、填空题
22.4名同学到3个小区参加垃圾分类宣传活动,每名同学只去1个小区,每个小区至少安排1名同学,则不同的安排方法共有__________种.
【答案】
【分析】
根据题意,有且只有2名同学在同一个小区,利用先选后排的思想,结合排列组合和乘法计数原理得解.
【详解】
4名同学到3个小区参加垃圾分类宣传活动,每名同学只去1个小区,每个小区至少安排1名同学
先取2名同学看作一组,选法有:
现在可看成是3组同学分配到3个小区,分法有:
根据分步乘法原理,可得不同的安排方法种
故答案为:.
【点睛】
本题主要考查了计数原理的综合应用,解题关键是掌握分步乘法原理和捆绑法的使用,考查了分析能力和计算能力,属于中档题.
23.首届中国国际进口博览会在上海举行,某高校拟派4人参加连续5天的志愿者活动,其中甲连续参加2天,其他人各参加1天,则不同的安排方法有_____种(结果用数值表示)
【答案】24
【分析】
首先安排甲,可知连续天的情况共有种,其余的人全排列,相乘得到结果.
【详解】
在天里,连续天的情况,一共有种
剩下的人全排列:
故一共有:种
【点睛】
本题考查基础的排列组合问题,解题的关键在于对排列组合问题中的特殊元素,要优先考虑,然后再考虑普通元素.
24.从3名骨科、4名脑外科和5名内科医生中选派5人组成一个抗震救灾医疗小组,则骨科、脑外科和内科医生都至少有1人的选派方法种数是___________(用数字作答).
【答案】590
【分析】
方法共有6类,他们分别是:3名骨科、1名脑外科和1名内科医生;1名骨科、3名脑外科和1名内科医生,…,在每一类中都用分步计数原理解答.
【详解】
3名骨科、1名脑外科和1名内科医生,有C33C41C51=20种,
1名骨科、3名脑外科和1名内科医生,有C31C43C51=60种,
1名骨科、1名脑外科和3名内科医生,有C31C41C53=120种,
2名骨科、2名脑外科和1名内科医生,有C32C42C51=90种,
1名骨科、2名脑外科和2名内科医生,有C31C42C52=180种,
2名骨科、1名脑外科和2名内科医生,有C32C41C52=120种,
共计20+60+120+90+180+120=590种
故答案为590.
【点睛】
本题主要考查了排列、组合及简单计数问题,解答关键是利用直接法:先分类后分步,属于基础题.
25.已知随机变量X服从二项分布B~(n,p),若E(X)=30,D(X)=20,则P=__________.
【答案】
【详解】
试题分析:直接利用二项分布的期望与方差列出方程求解即可.
解:随机变量X服从二项分布B(n,p),若E(X)=30,D(X)=20,
可得np=30,npq=20,q=,则p=,
故答案为.
点评:本题考查离散型随机变量的分布列的期望以及方差的求法,考查计算能力.
26.已知甲、乙两球落入盒子的概率分别为和.假定两球是否落入盒子互不影响,则甲、乙两球都落入盒子的概率为_________;甲、乙两球至少有一个落入盒子的概率为_________.
【答案】
【分析】
根据相互独立事件同时发生的概率关系,即可求出两球都落入盒子的概率;同理可求两球都不落入盒子的概率,进而求出至少一球落入盒子的概率.
【详解】
甲、乙两球落入盒子的概率分别为,
且两球是否落入盒子互不影响,
所以甲、乙都落入盒子的概率为,
甲、乙两球都不落入盒子的概率为,
所以甲、乙两球至少有一个落入盒子的概率为.
故答案为:;.
【点睛】
本题主要考查独立事件同时发生的概率,以及利用对立事件求概率,属于基础题.
27.甲、乙两队进行篮球决赛,采取七场四胜制(当一队赢得四场胜利时,该队获胜,决赛结束).根据前期比赛成绩,甲队的主客场安排依次为“主主客客主客主”.设甲队主场取胜的概率为0.6,客场取胜的概率为0.5,且各场比赛结果相互独立,则甲队以4∶1获胜的概率是____________.
【答案】0.18
【分析】
本题应注意分情况讨论,即前五场甲队获胜的两种情况,应用独立事件的概率的计算公式求解.题目有一定的难度,注重了基础知识、基本计算能力及分类讨论思想的考查.
【详解】
前四场中有一场客场输,第五场赢时,甲队以获胜的概率是
前四场中有一场主场输,第五场赢时,甲队以获胜的概率是
综上所述,甲队以获胜的概率是
【点睛】
由于本题题干较长,所以,易错点之一就是能否静心读题,正确理解题意;易错点之二是思维的全面性是否具备,要考虑甲队以获胜的两种情况;易错点之三是是否能够准确计算.
28.某毕业生参加人才招聘会,分别向甲、乙、丙三个公司投递了个人简历,假定该毕业生得到甲公司面试的概率为,得到乙、丙公司面试的概率均为P,且三个公司是否让其面试是相互独立的.记X为该毕业生得到面试的公司个数.若P(X=0)=,则随机变量X的数学期望E(X)=___________.
【答案】
【解析】
∵P(X=0)==(1-p)2×,∴p=,随机变量X的可能值为0,1,2,3,因此P(X=0)=,P(X=1)=×()2+2××()2=,P(X=2)=×()2×2+×()2=,P(X=3)=×()2=,因此E(X)=1×+2×+3×=.
29.马老师从课本上抄录一个随机变量的概率分布列如表
请小牛同学计算的数学期望,尽管“!”处无法完全看清,且两个“?”处字迹模糊,但能肯定这两个“?”处的数值相同.据此,小牛给出了正确答案_______ .
【答案】2
【解析】
试题分析:令?的数字是x,则!的数值是1-2x,所以
考点:数学期望
点评:数学期望就是平均值,要得到随机变量的数学期望,则需先写出分布列.
30.甲罐中有5个红球,2个白球和3个黑球,乙罐中有4个红球,3个白球和3个黑球.先从甲罐中随机取出一球放入乙罐,分别以和表示由甲罐取出的球是红球,白球和黑球的事件;再从乙罐中随机取出一球,以表示由乙罐取出的球是红球的事件,则下列结论中正确的是________(写出所有正确结论的编号).
①;
②;
③事件与事件相互独立;
④是两两互斥的事件;
⑤的值不能确定,因为它与中哪一个发生有关
【答案】②④
【分析】
根据互斥事件的定义即可判断④;根据条件概率的计算公式分别得出事件发生的条件下B事件发生的概率,即可判断②;然后由,判断①和⑤;再比较的大小即可判断③.
【详解】
由题意可知事件不可能同时发生,则是两两互斥的事件,则④正确;
由题意得,故②正确;
,①⑤错;
因为,所以事件B与事件A1不独立,③错;综上选②④
故答案为:②④
【点睛】
本题主要考查了判断互斥事件,计算条件概率以及事件的独立性,属于中档题.
31.某学校要从5名男生和2名女生中选出2人作为上海世博会志愿者,若用随机变量表示选出的志愿者中女生的人数,则数学期望等于__________(结果用最简分数表示).
【答案】
【详解】
X的可能取值为0,1,2,
P(X=0)==,P(X=1)==,
P(X=2)==,
∴E(X)=×0+×1+×2=.
32.一个病人服用某种新药后被治愈的概率为0.9.则服用这种新药的4个病人中至少3人被治愈的概率为_______(用数字作答).
【答案】0.9744
【分析】
由题意知,本题符合独立重复试验条件,分情况讨论:若共有3人被治愈,若共有4人被治愈,分别代入独立重复试验公式得到结果.最后求和.
【详解】
解:由题意知本题分情况讨论:若共有3人被治愈,则;
若共有4人被治愈,则,
至少有3人被治愈概率.
故答案为:0.9477.
【点睛】
判断是否为独立重复试验的关键是每次试验事件的概率不变,并且每次试验的结果同其他各次试验的结果无关,重复是指试验为一系列的试验,并非一次试验,而是多次,但要注意重复事件发生的概率相互之间没有影响.
33.一批产品的二等品率为,从这批产品中每次随机取一件,有放回地抽取次,表示抽到的二等品件数,则____________.
【答案】1.96
【分析】
根据二项分布,由公式得到结果.
【详解】
由于是有放回的抽样,所以是二项分布,,填1.96
【点睛】
本题考查离散型随机变量的方差的求法,考查二项分布的性质等基础知识,考查运算求解能力,考查函数与方程思想,是基础题.
四、解答题
34.某高校数学系计划在周六和周日各举行一次主题不同的心理测试活动,分别由李老师和张老师负责,已知该系共有位学生,每次活动均需该系位学生参加(和都是固定的正整数).假设李老师和张老师分别将各自活动通知的信息独立、随机地发给该系位学生,且所发信息都能收到.记该系收到李老师或张老师所发活动通知信息的学生人数为
(Ⅰ)求该系学生甲收到李老师或张老师所发活动通知信息的概率;
(Ⅱ)求使取得最大值的整数.
【答案】(Ⅰ)(Ⅱ)
【详解】
本题是概率压轴题,难度大,文字多,考生不一定能够有时间去读懂,不仅如此还考查到了分类讨论思想,难度更高一层,但细细想来,它也就那回事.第(1)题该系学生甲收到李老师或张老师所发活动通知信息要从反面角度去思考,没有收到信息的概率是什么,由于A和B是相互独立,,没有收到信息的概率正好是,所以最后的结果就能求出;第(2)题考查的考点比较多,而且和都是变量,遇到变量就要做好讨论的准备,于是本题要从和两个角度考虑.当时,,;当时,整数满足,其中是和中的较小者,从而表示出,接着要根据题意找出不等关系:,化简分离出,而是否为整数,需要讨论,还需要考虑是否成立的问题,于是,接下来一方面需要讨论是否为整,另一方面要证明,详细的解答如下.
设事件A:“学生甲收到李老师所发信息”,事件B:“学生甲收到张老师所发信息”,由题意A和B是相互独立的事件,则与 相互独立,
而
所以
因此,学生甲收到活动通知信息的概率为
.
当时,只能取,有
当,整数满足,其中是和中的较小者.“李老师和张老师各自独立、随机地发活动通知信息给位同学”所包含的基本事件总数为.
当时,同时收到李老师和张老师转发信息的学生人数恰为,仅收到李老师或仅收到张老师转发信息的学生人数为,则由乘法计数原理知:事件所含基本事件数为
此时
当,
化简解得
假如成立,
则当能被整除时,
,故在和处达到最大值;
则当不能被整除时,在处达最大值.(注:表示不超过的最大整数).
下证:
因为,所以,
,故,显然.
因此.
【考点定位】考查古典概型,计数原理,分类讨论思想等基础知识.,以及运用数学知识分析和解决实际问题的能力.
35.为加快新冠肺炎检测效率,某检测机构采取“k合1检测法”,即将k个人的拭子样本合并检测,若为阴性,则可以确定所有样本都是阴性的;若为阳性,则还需要对本组的每个人再做检测.现有100人,已知其中2人感染病毒.
(1)①若采用“10合1检测法”,且两名患者在同一组,求总检测次数;
②已知10人分成一组,分10组,两名感染患者在同一组的概率为,定义随机变量X为总检测次数,求检测次数X的分布列和数学期望E(X);
(2)若采用“5合1检测法”,检测次数Y的期望为E(Y),试比较E(X)和E(Y)的大小(直接写出结果).
【答案】(1)①次;②分布列见解析;期望为;(2).
【分析】
(1)①由题设条件还原情境,即可得解;
②求出X的取值情况,求出各情况下的概率,进而可得分布列,再由期望的公式即可得解;
(2)求出两名感染者在一组的概率,进而求出,即可得解.
【详解】
(1)①对每组进行检测,需要10次;再对结果为阳性的组每个人进行检测,需要10次;
所以总检测次数为20次;
②由题意,可以取20,30,
,,
则的分布列:
所以;
(2)由题意,可以取25,30,
两名感染者在同一组的概率为,不在同一组的概率为,
则.
36.某学校组织“一带一路”知识竞赛,有A,B两类问题,每位参加比赛的同学先在两类问题中选择一类并从中随机抽取一个问题回答,若回答错误则该同学比赛结束;若回答正确则从另一类问题中再随机抽取一个问题回答,无论回答正确与否,该同学比赛结束.A类问题中的每个问题回答正确得20分,否则得0分;B类问题中的每个问题回答正确得80分,否则得0分,己知小明能正确回答A类问题的概率为0.8,能正确回答B类问题的概率为0.6,且能正确回答问题的概率与回答次序无关.
(1)若小明先回答A类问题,记为小明的累计得分,求的分布列;
(2)为使累计得分的期望最大,小明应选择先回答哪类问题?并说明理由.
【答案】(1)见解析;(2)类.
【分析】
(1)通过题意分析出小明累计得分的所有可能取值,逐一求概率列分布列即可.(2)与(1)类似,找出先回答类问题的数学期望,比较两个期望的大小即可.
【详解】
(1)由题可知,的所有可能取值为,,.
;
;
.
所以的分布列为
(2)由(1)知,.
若小明先回答问题,记为小明的累计得分,则的所有可能取值为,,.
;
;
.
所以.
因为,所以小明应选择先回答类问题.
37.甲、乙两支排球队进行比赛,约定先胜局者获得比赛的胜利,比赛随即结束.除第五局甲队获胜的概率是外,其余每局比赛甲队获胜的概率都是.假设各局比赛结果相互独立.
(Ⅰ)分别求甲队以胜利的概率;
(Ⅱ)若比赛结果为求或,则胜利方得分,对方得分;若比赛结果为,则胜利方得分、对方得分.求乙队得分的分布列及数学期望.
【答案】(Ⅰ) (Ⅱ)
【详解】
解法一 (Ⅰ)设甲胜局次分别为负局次分别为
(Ⅱ)根据题意乙队得分分别为
所以乙队得分的分布列为
解法二(Ⅰ)记“甲队以3:0胜利”为事件,“甲队以3:1胜利”为事件,“甲队以3:2胜利”为事件,由题意,各局比赛结果相互独立,
故,
,
所以,甲队以3:0,3:1,3:2胜利的概率分别是,,;
(Ⅱ)设“乙队以3:2胜利”为事件,由题意,各局比赛结果相互独立,所以
由题意,随机变量的所有可能的取值为0,1,2,3,,根据事件的互斥性得
,
,
,
故的分布列为
0
1
2
3
所以.
【考点定位】本题考查了独立事件互斥事件的识别与概率运算、离散型随机变量的分布列和期望,要注意对不同事件的合理表述,便于书写过程.服从于二项分布,可用概率公式进行运算,也可以采用罗列方式进行 ,是对运算能力的常规考查.
38.
随机抽取某厂的某种产品200件,经质检,其中有一等品126件、二等品50件、三等品20件、次品4件.已知生产1件一、二、三等品获得的利润分别为6万元、2万元、1万元,而1件次品亏损2万元.设1件产品的利润(单位:万元)为.
(1)求的分布列;
(2)求1件产品的平均利润(即的数学期望);
(3)经技术革新后,仍有四个等级的产品,但次品率降为1%,一等品提高为70%.如果此时要求1件产品的平均利润不小于4.73万元,则三等品率最多是多少?
【答案】(1)的分布列见解析;(2)4.34;(3).
【分析】
本题考查的是随机变量的分布列及期望的实际运用.对于(1)可先将的各种可能值对应的概率求出,然后代入公式可得(2)的答案
【详解】
(1)的可能取值有;
故的分布列为
6
2
1
-2
P
0.63
0.25
0.1
0.02
(2)
(3)设技术革新后的三等品率为x,则此时1件产品的平均利润
,
依题意,
所以三等品率最多是.
39.随机观测生产某种零件的某工厂名工人的日加工零件数(单位:件),获得数据如下:、、、、、、、、、、、、、、、、、、、、、、、、,根据上述数据得到样本的频率分布表如下:
分组
频数
频率
(1)确定样本频率分布表中、、和的值;
(2)根据上述频率分布表,画出样本频率分布直方图;
(3)根据样本频率分布直方图,求在该厂任取人,至少有人的日加工零件数落在区间的概率.
【答案】(1),, ,;(2)详见解析;(3).
【详解】
试题分析:(1)根据题干中的数据以及频率分布表中的信息求出、、和的值;(2)根据频率分布表中的信息求出各组的的值,以此为相应组的纵坐标画出频率分布直方图;(3)先确定所取的人中日加工零件数了落在区间的人数所服从的相应的概率分布(二项分布),然后利用独立重复试验与对立事件求出题中事件的概率.
试题解析:(1)由题意知,, ,;
(2)样本频率分布直方图为:
(3)根据样本频率分布直方图,每人的日加工零件数落在区间的概率,
设所取的人中,日加工零件数落在区间的人数为,则,
,
所以人中,至少有人的日加工零件数落在区间的概率约为.
【考点定位】
本题考查频率分布直方图以及独立性重复试验,考查频率分布直方图的绘制与应用,以及解决相关事件概率的计算,属于中等题.
40.在某校组织的一次篮球定点投篮训练中,规定每人最多投次;在处每投进一球得分,在处每投进一球得分;如果前两次得分之和超过分即停止投篮,否则投第三次.同学在处的命中率为0,在处的命中率为,该同学选择先在处投一球,以后都在处投,用表示该同学投篮训练结束后所得的总分,其分布列为
(1)求的值;
(2)求随机变量的数学期望;
(3)试比较该同学选择都在B处投篮得分超过3分与选择上述方式投篮得分超过3分的概率的大小.
【答案】见解析
【解析】
试题分析:(1)对立事件和相互独立事件性质,由求出结论;(2)依题意,随机变量的取值为0,1,2,3,4,5,利用独立事件的概率求,在根据求解;(3)用C表示事件“该同学选择第一次在A处投,以后都在B处投,得分超过3分”,用D表示事件“该同学选择都在B处投,得分超过3分”,
则,,比较与的大小,可得出结论.
(1)由题设知,“ξ=0”对应的事件为“在三次投篮中没有一次投中”,由对立事件和相互独立事件性质可知,解得.(2分)
(2)根据题意.
,
.
因此.(8分)
(3)用C表示事件“该同学选择第一次在A处投,以后都在B处投,得分超过3分”,
用D表示事件“该同学选择都在B处投,得分超过3分”,
则.
.
故P(D)>P(C).
即该同学选择都在B处投篮得分超过3分的概率大于该同学选择第一次在A处投以后都在B处投得分超过3分的概率.(12分)
考点:对立事件和相互独立事件性质,随机变量的均值.
41.为了监控某种零件的一条生产线的生产过程,检验员每天从该生产线上随机抽取16个零件,并测量其尺寸(单位:cm).根据长期生产经验,可以认为这条生产线正常状态下生产的零件的尺寸服从正态分布.
(1)假设生产状态正常,记X表示一天内抽取的16个零件中其尺寸在之外的零件数,求及X的数学期望;
(2)一天内抽检零件中,如果出现了尺寸在之外的零件,就认为这条生产线在这一天的生产过程可能出现了异常情况,需对当天的生产过程进行检查.
(ⅰ)试说明上述监控生产过程方法的合理性;
(ⅱ)下面是检验员在一天内抽取的16个零件的尺寸:
9.95
10.12
9.96
9.96
10.01
9.92
9.98
10.04
10.26
9.91
10.13
10.02
9.22
10.04
10.05
9.95
经计算得,,其中xi为抽取的第i个零件的尺寸,.
用样本平均数作为μ的估计值,用样本标准差s作为σ的估计值,利用估计值判断是否需对当天的生产过程进行检查?剔除之外的数据,用剩下的数据估计μ和σ(精确到0.01).
附:若随机变量Z服从正态分布,则,,.
【答案】(1),(2)(ⅰ)见详解;(ⅱ)需要. ,
【分析】
(1)依题知一个零件的尺寸在之内的概率,可知尺寸在之外的概率为0.0026,而,进而可以求出的数学期望.
(2)(i)判断监控生产过程的方法的合理性,重点是考虑一天内抽取的16个零件中,出现尺寸在之外的零件的概率是大还是小,若小即合理;
(ii)计算,剔除之外的数据,算出剩下数据的平均数,即为的估计值,剔除之外的数据,剩下数据的样本方差,即为的估计值.
【详解】
(1)抽取的一个零件的尺寸在之内的概率为0.9974,
从而零件的尺寸在之外的概率为0.0026,
故.
因此.
的数学期望为.
(2)(i)如果生产状态正常,
一个零件尺寸在之外的概率只有0.0026,
一天内抽取的16个零件中,出现尺寸在之外的零件
概率只有0.0408,发生的概率很小.
因此一旦发生这种情况,就有理由认为这条生产线在这一天的生产过程
可能出现了异常情况,需对当天的生产过程进行检查,
可见上述监控生产过程的方法是合理的.
(ii)由,
得的估计值为,的估计值为,
由样本数据可以看出有一个零件的尺寸在之外,
因此需对当天的生产过程进行检查.
剔除之外的数据,
剩下数据的平均数为,
因此的估计值为.
,
剔除之外的数据,
剩下数据的样本方差为,
因此的估计值为.
【点睛】
本题考查正态分布的实际应用以及离散型随机变量的数学期望,正态分布是一种重要的分布,尤其是正态分布的原则,审清题意,细心计算,属中档题.
42.某校为举办甲、乙两项不同活动,分别设计了相应的活动方案:方案一、方案二.为了解该校学生对活动方案是否支持,对学生进行简单随机抽样,获得数据如下表:
男生
女生
支持
不支持
支持
不支持
方案一
200人
400人
300人
100人
方案二
350人
250人
150人
250人
假设所有学生对活动方案是否支持相互独立.
(Ⅰ)分别估计该校男生支持方案一的概率、该校女生支持方案一的概率;
(Ⅱ)从该校全体男生中随机抽取2人,全体女生中随机抽取1人,估计这3人中恰有2人支持方案一的概率;
(Ⅲ)将该校学生支持方案二的概率估计值记为,假设该校一年级有500名男生和300名女生,除一年级外其他年级学生支持方案二的概率估计值记为,试比较与 的大小.(结论不要求证明)
【答案】(Ⅰ)该校男生支持方案一的概率为,该校女生支持方案一的概率为;
(Ⅱ),(Ⅲ)
【分析】
(Ⅰ)根据频率估计概率,即得结果;
(Ⅱ)先分类,再根据独立事件概率乘法公式以及分类计数加法公式求结果;
(Ⅲ)先求,再根据频率估计概率,即得大小.
【详解】
(Ⅰ)该校男生支持方案一的概率为,
该校女生支持方案一的概率为;
(Ⅱ)3人中恰有2人支持方案一分两种情况,(1)仅有两个男生支持方案一,(2)仅有一个男生支持方案一,一个女生支持方案一,
所以3人中恰有2人支持方案一概率为:;
(Ⅲ)
【点睛】
本题考查利用频率估计概率、独立事件概率乘法公式,考查基本分析求解能力,属基础题.
43.甲口袋中装有2个黑球和1个白球,乙口袋中装有3个白球.现从甲、乙两口袋中各任取一个球交换放入另一口袋,重复n次这样的操作,记甲口袋中黑球个数为Xn,恰有2个黑球的概率为pn,恰有1个黑球的概率为qn.
(1)求p1·q1和p2·q2;
(2)求2pn+qn与2pn-1+qn-1的递推关系式和Xn的数学期望E(Xn)(用n表示) .
【答案】(1)(2)
【分析】
(1)直接根据操作,根据古典概型概率公式可得结果;
(2)根据操作,依次求,即得递推关系,构造等比数列求得,最后根据数学期望公式求结果.
【详解】
(1),
,
.
(2),
,
因此,
从而,
即.
又的分布列为
0
1
2
故.
【点睛】
本题考查古典概型概率、概率中递推关系、构造法求数列通项、数学期望公式,考查综合分析求解能力,属难题.
44.一个盒子里装有7张卡片,其中有红色卡片4张,编号分别为1,2,3,4;白色卡片3张,编号分别为2,3,4.从盒子中任取4张卡片(假设取到任何一张卡片的可能性相同).
(1)求取出的4张卡片中,含有编号为3的卡片的概率.
(2)在取出的4张卡片中,红色卡片编号的最大值设为X,求随机变量X的分布列.
【答案】(1);(2)见解析
【分析】
(1)先计算不含编号为3的卡片的概率,再用得到答案.
(2)随机变量X的可能取值为:,计算概率得到分布列.
【详解】
(1)不含编号为3的卡片的概率,故.
(2)随机变量X的可能取值为:.
;;
;.
分布列为:
【点睛】
五、双空题
45.甲、乙两人在每次猜谜活动中各猜一个谜语,若一方猜对且另一方猜错,则猜对的一方获胜,否则本次平局,已知每次活动中,甲、乙猜对的概率分别为和,且每次活动中甲、乙猜对与否互不影响,各次活动也互不影响,则一次活动中,甲获胜的概率为____________,3次活动中,甲至少获胜2次的概率为______________.
【答案】
【分析】
根据甲猜对乙没有才对可求出一次活动中,甲获胜的概率;在3次活动中,甲至少获胜2次分为甲获胜2次和3次都获胜求解.
【详解】
由题可得一次活动中,甲获胜的概率为;
则在3次活动中,甲至少获胜2次的概率为.
故答案为:;.
46.袋中有4个红球m个黄球,n个绿球.现从中任取两个球,记取出的红球数为,若取出的两个球都是红球的概率为,一红一黄的概率为,则___________,___________.
【答案】1
【分析】
根据古典概型的概率公式即可列式求得的值,再根据随机变量的分布列即可求出.
【详解】
,所以,
, 所以, 则.
由于
.
故答案为:1;.
47.盒子里有4个球,其中1个红球,1个绿球,2个黄球,从盒中随机取球,每次取1个,不放回,直到取出红球为止.设此过程中取到黄球的个数为,则_______;______.
【答案】
【分析】
先确定对应事件,再求对应概率得结果;第二空,先确定随机变量,再求对应概率,最后根据数学期望公式求结果.
【详解】
因为对应事件为第一次拿红球或第一次拿绿球,第二次拿红球,
所以,
随机变量,
,
,
所以.
故答案为:.
【点睛】
本题考查古典概型概率、互斥事件概率加法公式、数学期望,考查基本分析求解能力,属基础题.
48.如图,是以为圆心,为半径的圆的内接正方形,将一颗豆子随机地扔到该圆内,用表示事件“豆子落在正方形内”,表示事件“豆子落在扇形(阴影部分)内”,则(1)__________;(2)__________.
【答案】(1);(2)
【详解】
(1)由几何概型概率计算公式可得;
(2)由条件概率的计算公式可得.
相关试卷
这是一份新高考数学一轮复习单元复习第十章计数原理、概率《真题模拟卷》(含解析),共36页。试卷主要包含了单选题,星期六,多选题,填空题,解答题等内容,欢迎下载使用。
这是一份新高考数学一轮复习单元复习第十章计数原理、概率《过关检测卷》(含解析),共51页。试卷主要包含了单选题,多选题,填空题,双空题,解答题等内容,欢迎下载使用。
这是一份新高考数学一轮复习单元复习第十章计数原理、概率《过关检测卷》(含解析),共51页。试卷主要包含了单选题,多选题,填空题,双空题,解答题等内容,欢迎下载使用。

