人教版 (2019)必修2《遗传与进化》第1节 DNA是主要的遗传物质学案设计
展开
这是一份人教版 (2019)必修2《遗传与进化》第1节 DNA是主要的遗传物质学案设计,共9页。学案主要包含了选择题,非选择题等内容,欢迎下载使用。
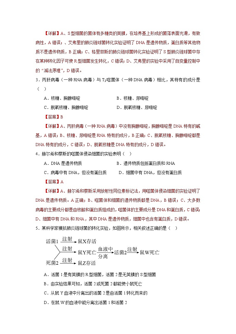
第一节 DNA是主要的遗传物质 一、选择题1.如图是32P标记的T2噬菌体侵染大肠杆菌实验示意图,下列有关叙述正确的是( )A.子代噬菌体中具有放射性的个体占少数B.悬浮液B中放射性高的原因可能是②搅拌不充分引起的C.若C中含大量放射性,可以证明噬菌体的蛋白质留在外面D.锥形瓶中的培养液中有含32P的物质,以便标记细菌进而标记亲代噬菌体【答案】A【详解】A、DNA的复制方式为半保留复制,图中标记的是亲代噬菌体的DNA,故子代噬菌体中具有放射性的个体占少数,A正确;B、过程②的目的是使噬菌体的外壳与大肠杆菌分离,实验中B对应部分有少量放射性,可能原因是培养时间过短或过长,使亲代噬菌体没有侵入大肠杆菌或子代噬菌体被释放,B错误;C、若只有C中含大量放射性,不能直接证明噬菌体的蛋白质留在外面,还应设置用35S标记噬菌体的实验作为相互对照,C错误;D、由于噬菌体被32P标记,因此锥形瓶中培养大肠杆菌的培养液不能含有32P的物质,否则不能区分噬菌体的亲代DNA和子代DNA,D错误。2.关于肺炎链球菌的转化实验,下列说法正确的是( )A.S型细菌有荚膜,形成的菌落表面光滑,无致病性B.艾弗里的肺炎链球菌转化实验证明了DNA是遗传物质,蛋白质不是遗传物质C.格里菲斯的肺炎链球菌转化实验证明了S型肺炎链球菌的DNA可使R型细菌发生转化D.艾弗里的实验中采用了自变量控制中的“加法原理”【答案】B【详解】A、S型细菌的菌体有多糖类的荚膜,在培养基上形成的菌落表面光滑,有致病性,A错误;、艾弗里的肺炎链球菌转化实验证明了DNA是遗传物质,蛋白质等其他物质不是遗传物质,B正确;C、格里菲斯的肺炎链球菌转化实验证明了S型肺炎链球菌中存在某种转化因子可使R型细菌发生转化,C错误;D、艾弗里的实验中采用了自变量控制中的“减法原理”,D错误。3.丙肝病毒(一种RNA病毒)与T2噬菌体(一种DNA病毒)相比,其特有的成分是( )A.核糖、胸腺嘧啶 B.核糖、尿嘧啶C.脱氧核糖、胸腺嘧啶 D.脱氧核糖、尿嘧啶【答案】B【详解】A、丙肝病毒(一种RNA病毒)中没有胸腺嘧啶,胸腺嘧啶是DNA特有的碱基,A错误;B、核糖、尿嘧啶是RNA特有的成分,B正确;C、脱氧核糖、胸腺嘧啶都是DNA特有的成分,C错误;D、脱氧核糖是DNA特有的成分,D错误。4.赫尔希和蔡斯的噬菌体侵染细菌的实验表明( )A.DNA是遗传物质 B.遗传物质包括蛋白质和RNAC.病毒中有DNA,但没有蛋白质 D.细菌中有DNA,但没有蛋白质【答案】A【详解】A、赫尔希和蔡斯采用放射性同位素标记法,用噬菌体侵染细菌的实验证明了DNA是遗传物质。A正确;B、噬菌体和细菌的遗传物质都是DNA,B错误;C、大多数病毒的主要成分都是由核酸和蛋白质组成的,噬菌体的主要成分是DNA和蛋白质,C错误;D、细菌中有DNA和RNA,其中DNA是遗传物质,细菌中也含有蛋白质,D错误。5.某科学家模拟肺炎链球菌的转化实验,如图所示,相关叙述正确的是( )A.活菌1是有荚膜的R型细菌,活菌2是无荚膜的S型细菌B.由实验结果可知,活菌2或死菌2都能使小鼠死亡C.从鼠Y血液中分离出的活菌2是由活菌1转化而来的D.在鼠W的血液中能分离出活菌1和活菌2【答案】C【详解】A、活菌1不能使鼠X死亡,应为无荚膜的R型细菌;活菌2能使鼠W死亡,应是有荚膜的S型细菌,A错误;B、由实验结果可知,活菌2以及死菌2使活菌1转化形成的菌体都能使小鼠死亡,死的菌体2不能使小鼠死亡,B错误;C、从鼠Y血液中分离出的活菌2是由活菌1转化而来的,C正确;D、在鼠W的血液中只能分离出活菌2,D错误。6.艾弗里等人的“肺炎链球菌转化实验”和赫尔希与蔡斯的“噬菌体侵染细菌实验”都证明了DNA是遗传物质。下列有关这两个实验的叙述中,不正确的是( )A.都选用结构简单、繁殖快的生物作为实验材料B.设计思路上的共同点是设法把DNA与蛋白质分开,单独研究各自的功能C.都利用了放射性同位素标记法D.赫尔希和蔡斯用32P、35S分别标记DNA和蛋白质,来研究T2噬菌体的遗传物质【答案】C【详解】A、肺炎链球菌和噬菌体结构简单、培养容易、繁殖快,容易观察因遗传物质改变而引起的变异,A正确;B、艾弗里实验是利用“减法原理”把DNA与蛋白质分开,噬菌体侵染细菌实验利用侵染过程中噬菌体的DNA与蛋白质自然分离的方法把DNA与蛋白质分开,故两者都能单独研究DNA和蛋白质的效应,B正确;C、艾弗里的体外转化实验没有使用同位素标记法,C错误;D、赫尔希和蔡斯用32P、35S分别标记两组噬菌体的DNA和蛋白质,研究T2噬菌体的遗传物质,D正确。7.下列有关T2噬菌体侵染大肠杆菌实验的说法,正确的是( )A.应用含35S的培养基培养T2噬菌体以标记蛋白质外壳B.搅拌的目的是使吸附在细菌上的噬菌体与细菌分离C.噬菌体外壳的部分蛋白质是由大肠杆菌的基因编码的D.噬菌体外壳不进人大肠杆菌,35S标记组的沉淀物中不出现放射性【答案】B【详解】A、T2噬菌体是病毒,没有细胞结构,不能独立存活,因此不能用培养基进行培养,A错误;B、搅拌的目的是使吸附在细菌上的噬菌体与细菌分离,便于后续离心检测放射性的位置,B正确;C、噬菌体外壳的蛋白质是由噬菌体的基因编码的,C错误;D、噬菌体外壳不进入大肠杆菌,若噬菌体外壳吸附在细菌上,35S标记组的沉淀物中也可能出现放射性,D错误。8.当把DNA和蛋白质分开研究时,DNA是遗传物质的确切证据,就逐渐被揭示出来了,下列关于DNA是遗传物质直接证据的叙述正确的是( )A.从加热杀死的S型菌中提取DNA、蛋白质等物质,分离后与活的R型菌悬浮培养,观察子代菌落性状B.同位素标记S型菌的DNA、蛋白质和荚膜等物质与活的R型菌混合,观察子代放射性情况C.噬菌体感染细菌后,用离心的方法使亲代的DNA和蛋白质分离,便于子代观察D.用32P标记噬菌体的DNA,与细菌混合培养较长时间,离心后上清液的放射性较高【答案】D【详解】A、R型菌悬浮培养,不能形成菌落,则不能观察子代菌落性状,A错误;B、肺炎链球菌转化实验没有用到同位素标记法,B错误;C、噬菌体感染细菌后,用离心的方法使大肠杆菌和噬菌体分开,便于观察上清和沉淀的放射性,C错误;D、用32P标记噬菌体的DNA,与细菌混合培养较长时间,由于子代噬菌体释放出来,则离心后上清液的放射性较高,D正确。9.如果用 3H、15N、32P、35S 标记噬菌体后,让其侵染未被标记的细菌,在产生的子代噬菌体的组成成分中,能够找到的同位素为( )A.可在外壳中找到 3H、15N 和 35S B.可在 DNA 中找到 3H、15N 和 32PC.可在外壳中找到 15N、35S D.可在 DNA 中找到 15N、32P、35S【答案】B【详解】噬菌体是DNA病毒,由蛋白质外壳和DNA组成。蛋白质和DNA都有C、H、O、N四种元素,蛋白质中含有S元素,DNA上有P元素。当用3H、15N、32P、35S标记噬菌体后,让其侵染细菌,在产生子代噬菌体的组成结构成分中,蛋白质外壳和DNA中都能找到3H、15N;因为侵染时只有DNA进入细菌体内,所以还可以找到的放射性元素是32P。ACD错误,B正确。10.下图表示科研人员研究烟草花叶病毒(TMV)遗传物质的实验过程。下列叙述正确的是( )A.降解目的是将RNA和蛋白质水解为小分子B.该实验说明RNA也能控制生物性状C.该实验证明了RNA是TMV的主要遗传物质D.烟草细胞为TMV的复制提供模板、原料等所需的条件【答案】B【详解】A、由图观察可知,降解目的是将烟草花叶病毒TMV的蛋白质和RNA分开,A错误;B、接种RNA烟叶会感染病毒,也就是说RNA也能控制生物性状,B正确;C、该实验得目的是证明烟草花叶病毒TMV的遗传物质是RNA,C错误;D、烟草细胞为TMV的复制提供原料、酶等所需的条件,模板是由烟草花叶病毒(TMV)提供的,D错误。11.下列关于生物遗传物质的说法正确的是( )A.只有细胞内的核酸才是携带遗传信息的物质B.碱基含量相同的核酸分子所携带的遗传信息一定相同C.真核生物以DNA为遗传物质,部分原核生物以RNA为遗传物质D.大肠杆菌体内既有DNA,又有RNA,但以DNA作为遗传物质【答案】D【详解】A、病毒没有细胞结构,但病毒的核酸也是携带遗传信息的物质,A错误; B、遗传信息是指核酸分子中的碱基排列顺序,所以碱基含量相同的核酸分子所携带的遗传信息不一定相同,B错误; C、有细胞结构的生物以DNA为遗传物质,病毒以DNA或RNA为遗传物质,C错误; D、大肠杆菌体内含有DNA、RNA,大肠杆菌有细胞结构,以DNA为遗传物质,D正确。 12.有科研小组模拟了蔡斯、赫尔希的T2噬菌体侵染大肠杆菌的实验,步骤如下:①用32P标记的噬菌体侵染未被标记的大肠杆菌;②用未标记的噬菌体侵染35S标记的大肠杆菌;③用3H标记的噬菌体侵染未被标记的大肠杆菌,一段时间后进行离心,检测到的放射性存在的主要部位依次是( )A.上清液、沉淀物、沉淀物B.沉淀物、上清液、沉淀物和上清液C.沉淀物、沉淀物、沉淀物和上清液D.沉淀物、沉淀物和上清液、沉淀物和上清液【答案】C【详解】T2噬菌体的S仅存在于蛋白质分子中,P几乎都存在于DNA分子中。离心后的沉淀物中主要是被病毒侵染的大肠杆菌,上清液中分布的主要是T2噬菌体颗粒。①用32P标记的噬菌体侵染未标记的细菌,32P标记的噬菌体DNA,噬菌体中只有DNA进入大肠杆菌,并随着大肠杆菌离心到沉淀物中,所以离心后主要在沉淀物中检测到放射性。②用未标记的噬菌体侵染35S标记的细菌,子代噬菌体的蛋白质外壳含有35S,35S将出现在新的噬菌体中,所以离心后主要在沉淀物中检测到放射性。③用3H标记的噬菌体侵染未标记的细菌,由于DNA和蛋白质都含有氢元素,故3H标记噬菌体的DNA和蛋白质,离心后,3H标记蛋白质外壳出现在上清液中,3H标记的噬菌体DNA将出现在新的噬菌体中,因此放射性存在的主要部位是沉淀物和上清液。综上所述,C正确,ABD错误。二、非选择题13.1952年赫尔希和蔡斯完成了著名的噬菌体侵染大肠杆菌实验,下图为其所做实验中的一组。请据图回答下列问题。(1)图1中,噬菌体的核酸位于__________(用图1中字母表示)。(2)在图2实验过程中,搅拌的目的是______,离心的目的是__________。(3)图2实验利用了同位素标记法,由实验结果可知,此次实验的标记元素是__________,根据该组实验结果可以说明__________进入了细菌。该组实验能否说明蛋白质不是遗传物质?__________(填“能”或“不能”)。(4)若图2实验中上清液的放射性偏高,造成这种结果的不规范操作是____。(5)该实验的结论是________。【答案】(1)A (2) 使吸附在大肠杆菌上的噬菌体与大肠杆菌脱离 让上清液中析出质量较轻的T2噬菌体颗粒,沉淀物中留下被感染的大肠杆菌 (3) 32P DNA 不能(4)保温时间太长导致含有放射性的噬菌体从大肠杆菌中释放进入上清液(保温时间过短使带有放射性的噬菌体未全部侵染而分布在上清液)(5)DNA是遗传物质【详解】(1)图1中,噬菌体的核酸位于其头部(A),由蛋白质外壳包被着。(2)搅拌的目的是使吸附在大肠杆菌上的噬菌体与大肠杆菌脱离,离心的目的是让上清液中析出质量较轻的T2噬菌体颗粒,沉淀物中留下被感染的大肠杆菌。(3)35S标记的是T2噬菌体的蛋白质外壳,故正确操作后放射性主要集中在上清液,即上清液中放射性很高,而沉淀物中的放射性很低;32P标记的T2噬菌体的DNA分子,故正确操作后放射性主要集中在沉淀物中,即上清液中放射性很低,图2实验过程中,沉淀物的放射性很高,所以标记元素是32P,而沉淀物中的放射性很高,实验结果说明噬菌体的DNA进入了细菌,由于蛋白质外壳没有进入细菌,故该组实验不能说明蛋白质不是遗传物质。(4)32P标记的噬菌体侵染大肠杆菌后上清液的放射性偏高是由多方面的因素引起的,如保温时间太长导致含有放射性的噬菌体从大肠杆菌中释放进入上清液、保温时间过短使带有放射性的噬菌体未全部侵染而分布在上清液等等。(5)噬菌体侵染细菌实验由于完全实现了DNA和蛋白质的分离,故能充分证明DNA是遗传物质。14.1952年“噬菌体小组”的赫尔希和蔡斯研究了T2噬菌体的蛋白质和DNA在侵染过程中的功能。用标记的T2噬菌体侵染未标记的大肠杆菌,一段时间后,用搅拌器搅拌,然后离心得到上清液和沉淀物。检测上清液中的放射性,得到如下图所示的实验结果。请回答下列问题:(1)要获得DNA被标记的T2噬菌体,其培养方法是_____。(2)实验中搅拌的目的_____,搅拌时间应大于_____min,否则上清液中的放射性会比较_____。(3)上清液中32P的放射性仍达到30%,其原因可能适度_____。图中被侵染细菌的存活率曲线的意义是作为对照,如果明显低于100%,则上清液放射性物质32P的含量会_____,原因是_____。(4)上述实验中不用14C来标记T2噬菌体DNA或蛋白质量,原因是_____。(5)T2噬菌体侵染细菌的实验,证明了_____。【答案】(1)先用含32P的培养基培养大肠杆菌,再用噬菌体侵染被32P标记的大肠杆菌(2) 使吸附在细菌表面的噬菌体和细菌分离 2 低(3) 部分噬菌体未侵染进入细菌 增高 大肠杆菌裂解,子代噬菌体释放到上清液中 (4)DNA和蛋白质中均含有C元素 (5)DNA是T2噬菌体的遗传物质 【详解】(1)T2噬菌体是病毒,病毒是非细胞结构生物,只能寄生在活细胞中才能繁殖,所以要获得DNA被标记的噬菌体,其培养方法是用含32P的培养基培养大肠杆菌,使大肠杆菌被32P标记,再用此细菌培养噬菌体。(2)用标记的噬菌体侵染未标记的大肠杆菌。一段时间后,用搅拌器搅拌,然后离心得到上清液和沉淀物。搅拌的目的是使吸附在细菌上的噬菌体与细菌分离,便于离心分层,所以搅拌时间应至少大于2min,否则上清液中的放射性较低。(3)上清液中仍有少量32P的放射性,主要原因是部分噬菌体未侵染进入细菌。如果时间过长,被侵染的细菌破裂,会释放出噬菌体,导致“被侵染细菌”的存活率明显低于100%,则上清液放射性物质32P的含量会增高。(4)因为DNA和蛋白质中均含有C元素,故不用14C来标记T2噬菌体DNA或蛋白质量。(5)T2噬菌体侵染细菌的实验,证明了DNA是T2噬菌体的遗传物质。
相关学案
这是一份新高考生物一轮复习学案:第17讲 DNA是主要的遗传物质(含解析),共14页。
这是一份人教版 (2019)必修2《遗传与进化》第1节 DNA是主要的遗传物质学案,共24页。学案主要包含了问题探讨,思考·讨论,练习与应用,师问导学,过程评价等内容,欢迎下载使用。
这是一份生物必修2《遗传与进化》第1节 DNA是主要的遗传物质导学案,共25页。学案主要包含了主干知识梳理,教材微点发掘,拓展·深化,典题·例析,应用·体验,探究·深化,素养评价等内容,欢迎下载使用。

