- 2023台州高一上学期期末考试数学图片版含答案 试卷 0 次下载
- 2023台州高一上学期期末考试政治含答案 试卷 0 次下载
- 2023台州高一上学期期末考试历史含答案 试卷 0 次下载
- 2023台州高一上学期期末考试生物PDF版含答案 试卷 0 次下载
- 2023台州高一上学期期末考试物理PDF版含答案 试卷 0 次下载
2023台州高一上学期期末考试地理含解析
展开台州市2022学年第一学期高一年级期末质量评估试题
地理
一、选择题Ⅰ(本大题共25小题,每小题2分,共50分。每小题列出的四个备选项中只有一个是符合题目要求的,不选、多选、错选均不得分)
2022年10月19日,中国科学院国家天文台利用“中国天眼”在距离地球2.8亿光年远的“斯蒂芬五重星系”及周围天区中发现一个巨大原子气体系统。完成下面小题。
1. 该原子气体系统位于( )
A. 太阳系 B. 地月系 C. 银河系 D. 河外星系
2. 从质量看,组成“斯蒂芬五重星系”的主要天体是( )
A. 行星 B. 星云 C. 恒星 D. 卫星
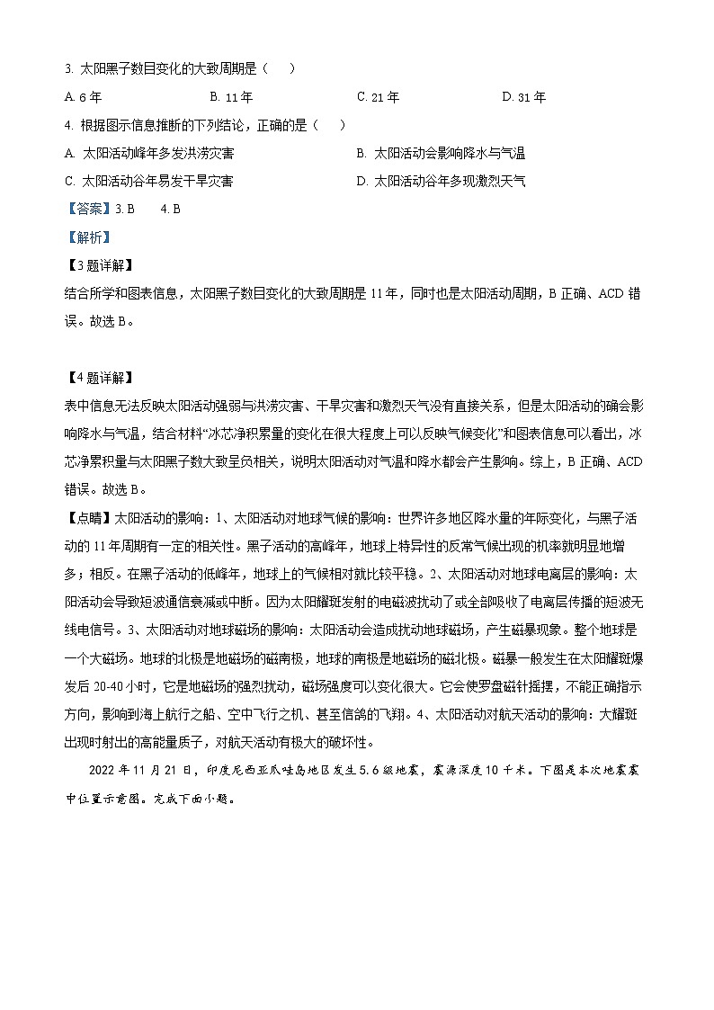
冰芯净积累量的变化在很大程度上可以反映气候变化。马兰冰芯位于青藏高原可可西里地区,下图为1888年-1998年马兰冰芯净累积量与太阳黑子数的关系。完成下面小题。
3. 太阳黑子数目变化的大致周期是( )
A. 6年 B. 11年 C. 21年 D. 31年
4. 根据图示信息推断的下列结论,正确的是( )
A. 太阳活动峰年多发洪涝灾害 B. 太阳活动会影响降水与气温
C. 太阳活动谷年易发干旱灾害 D. 太阳活动谷年多现激烈天气
2022年11月21日,印度尼西亚爪哇岛地区发生5.6级地震,震源深度10千米。下图是本次地震震中位置示意图。完成下面小题。
5. 此次地震的震源位于( )
A. 地壳 B. 上地幔 C. 下地幔 D. 地核
6. 与巴厘岛相比,雅加达( )
A. 烈度更弱 B. 震级更小 C. 震级更大 D. 烈度更强
鲎(hòu)是地球上最古老的物种之一,它躲过了地质史上最大的物种灭绝事件,但自上世纪九十年代开始慢慢消失。下图为有清晰外壳的鲎化石。完成下面小题。
7. 发现该鲎化石的地层不可能形成于( )
A 元古宙 B. 古生代 C. 中生代 D. 新生代
8. 鲎自上世纪九十年代慢慢消失的主要原因有( )
①过度捕捞②栖息地破坏③海水升温④海水降温
A. ①④ B. ③④ C. ②③ D. ①②
青藏铁路沱沱河段沙害严重,以就地起沙为主。为保护铁路免受流沙侵害,该路段修建了石方格、高立式沙障。下图为该区域等高线地形图。完成下面小题。
9. 该地沙源主要来自于( )
A 江心洲 B. 洪积扇 C. 三角洲 D. V形谷
10. 该地常年盛行风向多为( )
A. 偏东风 B. 偏南风 C. 偏西风 D. 偏北风
11. 该路段选择石方格、高立式沙障防沙的主要原因是( )
A. 减少高空风沙 B. 植树难度较大 C. 减少大风天气 D. 增加地面粗糙度
克里雅河位于塔克拉玛干沙漠南缘,下图为某科考队绘制的克里雅河出山口处河床至阶地剖面示意图。完成下面小题。
12. 河漫滩形成的主要外力作用是( )
A. 流水沉积 B. 风力沉积 C. 流水侵蚀 D. 冰川堆积
13. 图示地区植被( )
A. 耐涝不抗旱 B. 喜湿喜高温 C. 喜阴且耐寒 D. 抗旱耐盐碱
神舟十四号载人飞船返回仓于2022年12月4日20时09分成功着陆在东风着陆场(内蒙古阿拉善盟额济纳旗境内)。完成下面小题。
14. 神州飞船返回过程中,穿越地球高层大气的气温变化是( )
A. 不断上升 B. 不断下降 C. 先升后降 D. 先降后升
15. 平流层气温随高度增加而上升,主要是因为该层存在( )
A. 二氧化碳 B. 水汽 C. 臭氧 D. 氧气
下图示意重庆市渝中区不同类型下垫面某时的平均地表温度。完成下面小题。
16. 甲、乙、丙对应的下垫面类型是( )
A. 裸地、树林、水体 B. 裸地、水体、树林
C. 树林、裸地、水体 D. 树林、水体、裸地
17. 甲与丙气温差异较大,从受热过程看,主要原因是( )
A. 甲的反射率较高 B. 甲的吸收率较高 C. 丙的反射率较低 D. 丙的辐射作用弱
内蒙古自治区地处我国北部,东西横跨经度约29°。某研究机构借助地理信息技术探究内蒙古植被带分布情况。读内蒙古植被带分布图,完成下面小题。
18. 获取内蒙古地表植被状况的地理信息技术是( )
A GIS B. RS C. GNSS D. BDS
19. 图示①②③代表植被类型分别是( )
A. 森林、荒漠、草原 B. 荒漠、森林、草原
C. 荒漠、草原、森林 D. 森林、草原、荒漠
猴面包树又叫波巴布树,原生于非洲,为世界上最粗的树木之一。完成下面小题。
20. 猴面包树原生地区的气候特征是( )
A. 全年高温湿润 B. 全年寒冷干燥 C. 干湿两季分明 D. 四季分明,雨热同期
21. 该树木生长地区的主要植被是( )
A. 草原 B. 森林 C. 沼泽 D. 苔原
读土壤形成过程示意图,完成下面小题。
22. 岩石对土壤性状发育的主要影响是( )
A. 基性岩发育的土壤铁钙含量较低 B. 酸性岩发育的土壤钠钾含量较低
C. 碎屑颗粒大,土壤透水透气性好 D. 碎屑颗粒小,土壤透水透气性好
23. 下列土层,甲含量最高的是( )
A. 腐殖质层 B. 淋溶层 C. 淀积层 D. 母质层
某中学地理小组开展“流水侵蚀与堆积地貌模拟实验”,并记录实验数据。实验用品有可升降水槽,土壤(颗粒粗细不均),两瓶水,量角器。表中为实验数据,下图为可升降水槽示意。完成下面小题。
表:流水侵蚀与堆积地貌模拟实验数据
项目 | 第一次(α=30°) 1瓶水 | 第二次(α=30°) 2瓶水 | 第三次(α=30°) 3瓶水 | |||
A面 | 侵蚀沟 深度 | 侵蚀沟 宽度 | 侵蚀沟 深度 | 侵蚀沟 宽度 | 侵蚀沟 深度 | 侵蚀沟 宽度 |
3cm | 4cm | 5cm | 6cm | 6cm | 7cm | |
B面 | 堆积物数量 | 堆积物数量 | 堆积物数量 | |||
较少 | 较多 | 多 | ||||
24. 针对该模拟实验记录数据的分析结论,正确的是( )
A. 侵蚀沟深度由地面坡度决定 B. 侵蚀沟宽度与径流量大小无关
C. 堆积物数量与侵蚀强度相关 D. 堆积物数量只与地面坡度相关
25. 推测存在于B面的堆积物特征是( )
①平面呈三角形,厚度基本一致 ②平面呈张开折扇,厚度自扇顶逐渐降低
③颗粒顺水流方向由粗到细 ④颗粒顺水流方向由细到粗
A. ①③ B. ①④ C. ②④ D. ②③
二、选择题Ⅱ(本大题共5小题,每小题3分,共15分。每小题列出的四个备选项中只有一个是符合题目要求的,不选、多选、错选均不得分)
雅丹地貌是河湖相沉积岩经风化、流水冲刷和风蚀等作用形成的相间排列的风蚀柱、风蚀残丘和风蚀沟槽的地貌组合。世界唯一的水上雅丹地貌位于青海省柴达木盆地边缘,其中水体源于山洪爆发引起的河流改道。图1为水上雅丹景观,图2为水上雅丹形成演化图。
26. 该水上雅丹间的水体主要参与( )
A. 海上内循环 B. 陆地内循环 C. 海陆间循环 D. 大循环
27. 据图2推测水上雅丹地貌形成的过程是( )
A. ①②③④ B. ③①②④ C. ③②①④ D. ③②④①
读海水基本性质随深度的变化示意图。完成下面小题。
28. 海水的密度、盐度、温度变化的共同特征是( )
A. 随深度增加不断上升 B. 随深度增加不断下降
C. 自赤道向两侧递减 D. 深海的变化均较小
29. 对③变化特征影响最大的因素是( )
A. 太阳辐射 B. 地表径流 C. 海水热导率 D. 洋流
30. 在静稳天气条件下,因下垫面热力差异而形成的局部环流即为热力环流。图1为京津冀地区,图2为邢台气象站2016年12月(剔除6个大风日)近地风逐时的平均值。其中,风向风速分解为u、v分量,u代表东西风向,V代表南北风向。对图2信息的解读正确的是( )
A. u正值为西风,v正值为北风 B. u正值为西风,v正值为南风
C. u正值为东风,v负值为北风 D. u正值为东风,v负值为南风
三、非选择题(本题有3小题。共35分)
31. 阅读材料,完成下列问题。
材料一:2022年11月20日,卡塔尔世界杯拉开序幕,这是到目前唯一不在夏天举办的世界杯。图1为卡塔尔地理位置图,图2是身穿白袍的世界杯吉祥物“拉伊卜”。
材料二:“974”体育场是八座世界杯场馆中唯一没有制冷设施的场馆,由于背靠大海、结构通风,从波斯湾吹来的海风为“974”球场带来凉爽。
(1)油气是地质时期生物固定后积累下来的____(填能源类型);卡塔尔修建的输气管道主要利用了海洋____资源。
(2)卡塔尔地处____(填寒/温/热)带,该国男子多穿白色长袍,可以有效____(填削弱作用类型)太阳辐射,降低体表温度。
(3)请说出下列框图中数码的含义,说明卡塔尔世界杯大部分赛事安排在当地夜间举办的地理原理。
①____;②____;③____;④____。
(4)能正确表示海风从波斯湾吹来的热力环流示意图(虚线代表等压面)是____。
32. 阅读材料,完成下列问题。
云南省位于我国西南地区,自然与人文地理景观丰富。浙江省某中学地理兴趣小组利用暑假到云南研学考察,计划考察丽江古城玉龙雪山;路南石林:西双版纳原始森林。图1为各考察点示意图。
考察点一:丽江古城位于云南省丽江市古城区,海拔2416米;玉龙雪山的冰川公园海拔4680米。
(1)在丽江古城-玉龙雪山研学考察时要携带一些生活用品,这些物品主要是为了防____和防____能观察到的冰川地貌主要有____和____。
考察点二:云南省石灰岩广布,岩溶地貌丰富。路南石林奇石拔地而起,千姿百态,被人们誉为“天下第一奇观”。图2是某同学用素描记录的石林景观。
(2)石林是发育良好的____(填岩溶地貌名称)群,伴生的地貌主要是____,从外力作用看,两者均属于喀斯特____地貌。
考察点三:在西双版纳我国唯一的热带雨林自然保护区,小王同学写了以下考察日记:眼前的乔木树干高大,有些老干上长出花枝,植物群落结构单一;刨开枯枝落叶,会发现是深厚的黑土在滋养这些高大的植物。
(3)请说出小王同学日记中的两处错误,并相应地加以修正。
(4)研学期间,常会看到道路中断,交通受阻的信息,主要是因为云南地处云贵高原,夏季降水集中多暴雨,多发____、____和崩塌等地质灾害。
33. 阅读材料,完成下列问题。
材料一:格陵兰海和挪威海位于北大西洋高纬区域,是北冰洋与大西洋的主要物质和能量交换通道。全球气候变暖加速了格陵兰冰盖融化,对海水性质进一步产生影响。图1为格陵兰海、挪威海局部区域图。
(1)B处洋流是____(填暖流/寒流),对挪威沿岸气候的主要影响是____。
(2)与B海域相比,A海域盐度较____;请说出主要影响因素____。
材料二:1985年挪威建成了一座装机容量为500kW的振荡水柱式波浪能发电站,标志着波浪能发电站实用化的开始。图2是发电站内部结构示意。
(3)常见的波浪是由____作用产生的。除了波浪能,目前能利用的海水运动产生的能量类型还有____、____。
(4)海蚀崖崖壁陡峭,适合优先利用该项技术开发波浪能。请说出海蚀崖的形成过程。
2024台州高一上学期期末考试地理含解析: 这是一份2024台州高一上学期期末考试地理含解析,文件包含浙江省台州市2023-2024学年高一上学期1月期末地理试题含解析docx、浙江省台州市2023-2024学年高一上学期1月期末地理试题无答案docx等2份试卷配套教学资源,其中试卷共27页, 欢迎下载使用。
2022-2023学年浙江省台州市高二上学期期末考试地理含解析: 这是一份2022-2023学年浙江省台州市高二上学期期末考试地理含解析,共20页。试卷主要包含了选择题Ⅰ,选择题Ⅱ,非选择题等内容,欢迎下载使用。
2023杭州高一上学期期末考试地理含解析: 这是一份2023杭州高一上学期期末考试地理含解析,文件包含浙江省杭州市2022-2023学年高一上学期期末地理试题含解析docx、浙江省杭州市2022-2023学年高一上学期期末地理试题无答案docx等2份试卷配套教学资源,其中试卷共29页, 欢迎下载使用。

