小学数学人教版六年级上册1 分数乘法教学课件ppt
展开
这是一份小学数学人教版六年级上册1 分数乘法教学课件ppt,文件包含第一单元_第03课时_小数乘分数教学课件-六年级数学上册人教版pptx、第一单元_第03课时_小数乘分数学习任务单-六年级数学上册人教版docx、第一单元_第03课时_小数乘分数教学设计-六年级数学上册人教版docx、第一单元_第03课时_小数乘分数分层作业-六年级数学上册人教版docx等4份课件配套教学资源,其中PPT共29页, 欢迎下载使用。
2. 解决简单的小数乘分数的实际问题,获得数学学习的成功体验 。
1.掌握小数乘分数的计算方法,并能灵活选择恰当的方法进行计算 。
掌握小数乘分数的计算方法。
能灵活选择恰当的方法计算小数乘法。
在探究计算方法的过程中,培养推理意识,提高运算能力。
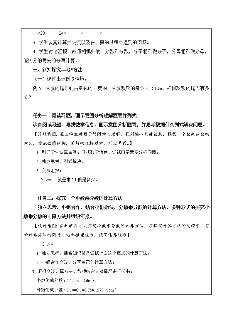
思考:你能从题干中获得哪些信息?
平均分成 份,取其中的 份。
想一想,小数乘分数怎么计算呢?
统一为分数:将小数化成分数,按照分数乘法的计算方法进行计算。
统一为小数:将分数化成小数,按照小数乘法的计算方法进行计算。
小数和分数的分母“约分”:若小数与分数的分母同时除以一个整数,进行“约分”,然后计算,更加简便。
(1)把小数化成分数计算;(2)如果所乘分数能化成有限小数的,可以化成小数计算;(3)小数和分母能约分的,先约分,再计算。
3. 美国人均淡水资源量约为1.38万立方米,我国人均淡水资源量仅为美国的 。我国人均淡水资源量是多少万立方米?
答:我国人均淡水资源量是0.23万立方米。
4. 蜂蜜最主要的成分是果糖和葡萄糖,果糖和葡萄糖的质量占蜂蜜总质量的 以上。有一种蜂蜜,果糖和葡萄糖的质量占蜂蜜总质量的 。如果有2.5 kg的这种蜂蜜,其中的果糖和葡萄糖共有多少千克?
答:其中的果糖和葡萄糖共有2千克。
5. 一个长方形的长是3.5米,宽是 米,它的面积是多少平方米?
长方形的面积公式:长方形的面积=长×宽
一个数(0除外)乘大于1的数,积大于这个数。一个数(0除外)乘小于1的数,积小于这个数。一个数(0除外)乘等于1的数,积等于这个数。
答:超市运来面粉和大米一共3.3吨。
分数乘小数的计算策略:统一数的类型 1)将分数化成小数,按照小数乘法的计算方法进行计算; 2)将小数化成分数,按照分数乘法的计算方法进行计算。2. 若分数的分母与小数可约分,约分之后再计算。
1. 理解并掌握小数数乘分数计算方法;2. 完成《分层作业》
相关课件
这是一份小学数学人教版六年级上册1 分数乘法教学ppt课件,共10页。
这是一份小学数学人教版六年级上册1 分数乘法教学ppt课件,文件包含第一单元_第02课时_分数乘分数教学课件-六年级数学上册人教版pptx、第一单元_第02课时_分数乘分数教学设计-六年级数学上册人教版docx、第一单元_第02课时_分数乘分数学习任务单-六年级数学上册人教版docx、第一单元_第02课时_分数乘分数分层作业-六年级数学上册人教版docx等4份课件配套教学资源,其中PPT共28页, 欢迎下载使用。
这是一份小学数学1 分数乘法教学ppt课件,文件包含第一单元_第01课时_分数乘整数教学课件-六年级数学上册人教版pptx、第一单元_第01课时_分数乘整数学习任务单-六年级数学上册人教版docx、第一单元_第01课时_分数乘整数教学设计-六年级数学上册人教版docx、第一单元_第01课时_分数乘整数分层作业-六年级数学上册人教版docx等4份课件配套教学资源,其中PPT共25页, 欢迎下载使用。

