小学数学人教版六年级上册2 分数除法教学课件ppt
展开
这是一份小学数学人教版六年级上册2 分数除法教学课件ppt,文件包含第三单元_第07课时分数除法中的和倍差倍问题教学课件-六年级数学上册人教版pptx、第三单元_第07课时分数除法中的和倍差倍问题分层作业-六年级数学上册人教版docx、第三单元_第07课时分数除法中的和倍差倍问题教学设计-六年级数学上册人教版docx、第三单元_第07课时分数除法中的和倍差倍问题学习任务单-六年级数学上册人教版docx等4份课件配套教学资源,其中PPT共27页, 欢迎下载使用。
1.掌握“已知两个数的和(或差)及这两个数的倍数关系,求这两个数”的数量关系,并能列方程解决。
2.学会从不同角度分析实际问题中的数量关系,能根据两个未知量的关系设未知数,体会解法的多样性。
3.提高学生分析问题和解决问题的能力,培养学生认真细致的学习态度,让学生体会学习数学的乐趣和价值。
掌握“已知两个数的和(或差)及这两个数的倍数关系,求这两个数”的数量关系,并能列方程解决。
学会从不同角度分析实际问题中的数量关系,能根据两个未知量的关系设未知数,体会解法的多样性。
在解决问题的过程中,培养分析问题和解决问题的能力,渗透方程思想。
1.用含有x的式子回答下列问题。
(1)音乐组有多少人?
(2)音乐组和绘画组一共有多少人?
(3)绘画组比音乐组多多少人?
(1)一项工程是单位“1”,已完成的是这项工程的的几分之几?
(2)如果这项工程的量为x,已完成的工程是多少?
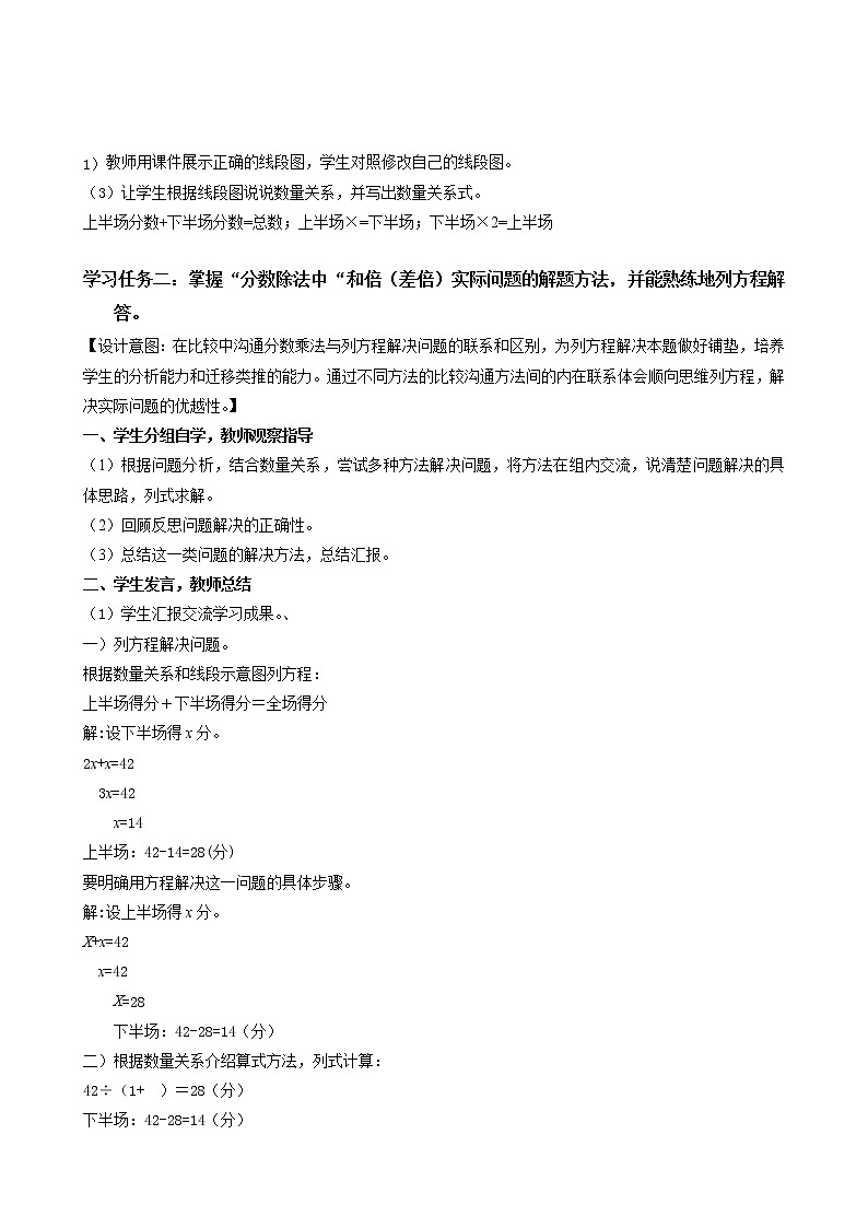
六年级举行篮球比赛。六(1)班全场得了42分,其中下半场得分是上半场的一半。六(1)班上半场和下半场各得了多少分?
知道了全场得分________,下半场得分是上半场得分的________。
要解决的问题是:上半场和下半场各得了多少分。
同桌交流:请根据题目的意思,画出线段图。
上半场得分+下半场得分=全场得分
上半场得分=下半场得分×2
掌握“分数除法中“和倍(差倍)实际问题的解题方法,并能熟练地列方程解答。
解:设下半场得x分。2x+x=42 3x=42 x=14上半场:42-14=28(分)
答:上半场得28分,下半场得14分。
答:上半场得28分,下半场得14分。
1.某电视机厂去年全年生产电视机108万台,其中上半年产量是下半年的 。这个电视机厂去年上半年和下半年的产量分别是多少万台?
解:设下半年产量是x万台,则上半年产量是 万台。
答:上半年产量为48万台,下半年产量为60万台。
2.一套运动服共 300 元,其中裤子的价格是上衣的 。 上衣和裤子的价钱分别是多少?
解:设上衣是x元,则裤子是 。
答:上衣 180 元,裤子 120 元。
3. 六(1)班和六(2)班的航模小组一共有 45 人,其中六(1)班航模小组的人数是六(2)班的 。六(1)班和六(2)班的航模小组分别有多少人?
解:设六(2)班航模小组有x人,六(1)班航模小组有 人。
答:六(1)班航模小组有20人,六(2)班航模小组有25人。
4.武汉长江大桥全长1670m,其中引桥的长度是正桥的 。这座大桥的正桥和引桥的长度分别是多少米?
解:设大桥正桥的长度为x米,则引桥的长度为 米。
答:大桥正桥的长度为1156米,引桥的长度为514米。
5.中国二十四节气中的“夏至”是一年中白昼最长、黑夜最短的一天。这一天,北京的黑夜时长是白昼时长的 。白昼和黑夜分别是多少小时?
解:设这一天北京白昼为 x 小时,则黑夜为 小时。
答:这一天北京白昼为15小时,黑夜为9小时。
易错点:有些已知条件是隐藏的,需仔细读题并分析题意,才能找出隐含条件。
6.袋子里有若干个球,其中红球占 ,后来又在袋子里放了6个红球,这时红球占总数的 。袋中原来有多少个红球?
答:袋中原来有15个红球。
已知两个数的和(或差)及这两个数的倍数关系,求这两个数的方法
用方程解:找到题中数量间的等量关系,设单位“1”的量为x,列出方程。
算术法解:已知量÷已知量占单位“1”的几分之几=单位“1”。
解:设一辆电动自行车车架x元。
答:一块蓄电池630元。
相关课件
这是一份归一、归总问题及和差、和倍、差倍问题-小升初数学复习课件,共10页。
这是一份数学六年级上册2 分数除法完美版ppt课件,文件包含第7课时分数除法之和倍差倍问题pptx、第7课时分数除法之和倍差倍问题教案docx等2份课件配套教学资源,其中PPT共16页, 欢迎下载使用。
这是一份人教版版六年级数学上册课件分数除法之和倍、差倍问题,共27页。PPT课件主要包含了方法一,方法二,画图略,五年级上交作品件数,六年级上交作品件数等内容,欢迎下载使用。

