所属成套资源:2022凉山州西昌高二上学期期末考试及答案(九科)
2022凉山州西昌高二上学期期末考试生物试题含解析
展开
这是一份2022凉山州西昌高二上学期期末考试生物试题含解析,文件包含四川省凉山州西昌市2021-2022学年高二上学期期末考试生物试题含解析docx、四川省凉山州西昌市2021-2022学年高二上学期期末考试生物试题无答案docx等2份试卷配套教学资源,其中试卷共41页, 欢迎下载使用。
西昌市2021—2022学年度上期期末检测
高 二 生 物
本试卷分为第Ⅰ卷(选择题)和第Ⅱ卷(非选择题)两部分,试题卷8页,答题卡2页。全卷满分为100分,考试时间90分钟。
答题前考生务必将自己的姓名、准考证号用0.5毫米的黑色签字笔填写在答题卡上,并将条形码粘贴在答题卡的指定位置;选择题使用2B铅笔填涂在答题卡对应题目标号的位置上,其他试题用0.5毫米签字笔书写在答题卡对应题框内,不得超越题框区域。考试结束后将答题卡收回。
第Ⅰ卷 选择题
一、选择题(共35题,下列各题给出的四个选项中只有一个选项符合题意。)
1. 下列关于内环境与稳态,叙述错误的是
A. 内环境是机体进行正常生命活动和细胞代谢的主要场所
B. 由细胞外液构成的液体环境叫做内环境
C. 内环境稳态的维持需要各个器官和系统分工合作,协调统一
D. 人体对内环境稳态的调节能力是有一定限度的
【答案】A
【解析】
【分析】关于“内环境稳态的调节”应掌握以下几点:
(1)实质:体内渗透压、温度、pH等理化特性和化学成分呈现动态平衡的过程;
(2)定义:在神经系统和体液的调节下,通过各个器官、系统的协调活动,共同维持内环境相对稳定的状态;
(3)调节机制:神经-体液-免疫调节网络;
(4)层面:水、无机盐、血糖、体温等的平衡与调节;
(5)意义:机体进行正常生命活动的必要条件
【详解】A、内环境是细胞与外界环境进行物质交换的媒介,细胞代谢的主要场所是细胞质基质,不属于内环境,A错误;
B、由细胞外液构成的液体环境叫做内环境,内环境包括血浆、组织液和淋巴,B正确;
C、内环境稳态是在神经调节和体液调节的共同作用下,通过机体各种器官、系统分工合作,协调统一而实现的,C正确;
D、人体维持稳态的调节能力是有一定限度的,当超过一定限度后,稳态会遭到破坏,D正确。
故选A。
2. 下列选项中都属于人体内环境的组成成分的是
A. 胰液、血红蛋白、葡萄糖
B. Ca2+、氧气、尿素
C. 甲状腺激素、载体、淋巴
D. 呼吸酶、无机盐、二氧化碳
【答案】B
【解析】
【分析】内环境是多细胞生物的细胞在体内直接所处的环境即细胞外液。内环境是细胞直接进行物质交换的场所,是细胞直接生活的环境。细胞代谢所需要的氧气和各种营养物质只能从内环境中摄取,而细胞代谢产生的二氧化碳和代谢终末产物也需要直接排到内环境中,然后通过血液循环运输,由呼吸和排泄器官排出体外。此外,内环境还是细胞生活与活动的地方。内环境包括组织液、血浆、淋巴。
【详解】A、胰液是消化液,血红蛋白在细胞内,都不属于内环境的成分,A错误;
B、Ca2+、氧气、尿素都存在于内环境中,如血浆中,属于内环境的成分,B正确;
C、载体存在于细胞膜中,不属于内环境的成分,C错误;
D、呼吸酶在细胞内,不属于内环境的成分,D错误。
故选B。
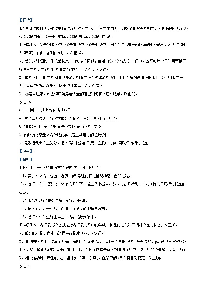
3. 如图是人体细胞与内环境进行物质交换的示意图,箭头表示血液流动的方向,下列说法正确的是( )
A. 由②③④构成了人体的内环境
B. 若②为肝细胞,则饥饿状态时,①处的葡萄糖浓度高于⑤处
C. 人体中液体②的总量比细胞外液总量少
D. 吞噬细胞可以生活在③中
【答案】D
【解析】
【分析】由细胞外液构成的液体环境称为内环境,主要由血浆、组织液和淋巴液构成。分析题图可知:①和⑤都是血浆,②是细胞内液,③是淋巴液,④是组织液。
【详解】A、②是细胞内液,③是淋巴液,④是组织液,细胞内液不属于内环境的组成成分,淋巴液和组织液都属于内环境的组成成分,A错误;
B、若②为肝细胞,则饥饿状态时血糖浓度降低,血液由①→⑤流动的过程中,因肝糖原分解为葡萄糖不断进入血液,导致①处的葡萄糖浓度低于⑤处,B错误;
C、体液包括细胞内液和细胞外液,细胞内液约占体液的2/3,细胞外液约占体液的1/3,②是细胞内液,因此人体中液体②的总量比细胞外液总量多,C错误;
D、③是淋巴液,淋巴液中混悬着大量的淋巴细胞和吞噬细胞等,D正确。
故选D。
4. 下列关于稳态的描述错误的是
A. 内环境的稳态是指化学成分及理化性质处于相对稳定的状态
B. 细胞都必须通过内环境与外界环境进行物质交换
C. 内环境稳态是体内细胞化学反应正常进行的必要条件
D. 剧烈运动会产生乳酸,但因缓冲物质的作用,血浆中的pH可以保持相对稳定
【答案】B
【解析】
【分析】关于“内环境稳态的调节”应掌握以下几点:
(1)实质:体内渗透压、温度、pH等理化特性呈现动态平衡的过程。
(2)定义:在神经系统和体液的调节下,通过各个器官、系统的协调活动,共同维持内环境相对稳定的状态。
(3)调节机制:神经-体液-免疫调节网络。
(4)层面:水、无机盐、血糖、体温等的平衡与调节。
(5)意义:机体进行正常生命活动的必要条件。
【详解】A、内环境的稳态就是指内环境的各种化学成分和理化性质处于相对稳定的状态,A正确;
B、单细胞动物,直接与外界进行物质交换,B错误;
C、细胞内的代谢活动离不开酶,酶的活性又受温度、pH等因素的影响,只有温度、pH等都在适宜的范围内,酶才能正常的发挥催化作用,所以内环境稳态是体内细胞酶促反应正常进行的必要条件,C正确;
D、剧烈运动时会产生乳酸,但因缓冲物质的作用,血浆中的pH保持相对稳定,D正确。
故选B。
5. 下列关于反射的叙述正确的是
A. 大脑皮层受伤的患者,膝跳反射不能完成
B. 反射活动要得以进行必须要有中枢神经系统的参与
C. 一个完整的反射活动至少需要三个神经细胞的参与
D. 感受器接受了刺激就能产生兴奋
【答案】B
【解析】
【分析】一个典型的反射弧包括感受器、传入神经、中间神经元、传出神经和效应器五部分。其中,感受器为接受刺激的器官;传入神经为感觉神经元,是将感受器与中枢联系起来的通路;中间神经即神经中枢,包括脑和脊髓;传出神经为运动神经元,是将中枢与效应器联系起来的通路:效应器是产生效应的器官,如肌肉或腺体。只有在反射弧完整的情况下,反射才能完成。任何部分发生病变都会使反射减弱或消失。
【详解】A、膝跳反射是非条件反射,反射中枢在脊髓,不在大脑皮层,大脑皮层受伤的患者,膝跳反射能完成,A错误;
B、反射的基础是反射弧,反射弧分为五部分(感受器、传入神经元、反射中枢、传出神经元、效应器),缺一不可,B正确;
C、一个完整的反射活动至少需要两个神经细胞的参与,如膝反射,C错误;
D、刺激需要达到一定的强度(阈刺激)才能产生兴奋,D错误。
故选B。
6. 下列关各级中枢神经系统的叙述正确的是
A. 成人可以有意识的控制排尿,婴儿则不能,说明排尿活动只受高级中枢的调控
B. 饮酒过量的人表现为语无伦次,这与脑干有关
C. 小脑中有许多维持生命必要的中枢,还与体温调节有关
D. 学习和记忆涉及脑内神经递质的作用以及某些种类蛋白质的合成
【答案】D
【解析】
【分析】神经中枢的分布部位和功能:①神经中枢位于颅腔中脑(大脑、脑干、小脑)和脊柱椎管内的脊髓,其中大脑皮层的中枢是最高级中枢,可以调节以下神经中枢活动。②大脑皮层除了对外部世界感知(感觉中枢在大脑皮层)还具有语言、学习、记忆和思维等方面的高级功能。
【详解】A、成人可以有意识的控制排尿,婴儿则不能,说明低级中枢受脑中高级中枢调控,A错误;
B、饮酒过量的人表现为语无伦次,与此生理功能相对应的结构是大脑,B错误;
C、脑干中有许多维持生命活动的必要中枢,如呼吸中枢在脑干,与体温调节有关的中枢位于下丘脑,C错误;
D、学习和记忆涉及脑内神经递质的作用以及某些种类蛋白质的合成,D正确。
故选D。
7. 如图是某动物完成某反射活动的反射弧模式图,若在a点给予适宜强度的刺激,则下列相关叙述正确的是
A. 在a处给予刺激时,兴奋传递方向与膜外电流方向一致
B. ③处释放的神经递质在突触间隙中的移动需要消耗ATP
C. 在a处给予适宜的刺激,在b处可能会测到电位变化
D. 若③处受到破坏,刺激b仍能引起②的反射活动
【答案】C
【解析】
【分析】反射的结构基础是反射弧,反射弧只有保持结构和功能的完整性,才能完成反射活动。
【详解】A、兴奋传递方向与膜内电流方向一致,与膜外电流方向相反,A错误;
B、神经递质在突触间隙中的移动属于自由扩散,不需要消耗ATP,B错误;
C、在a处给予适宜的刺激,在b处能测到两次电位变化,C正确;
D、反射需要完整的反射弧,若③处受到破坏,刺激b仍能引起②的活动,但不叫反射,D错误。
故选C。
8. 如图甲表示神经元的部分模式图,图乙表示突触的局部模式图,下列叙述错误的是
A. 未受刺激时图甲中电流表测量值可代表静息电位
B. 在图甲的箭头处给予适宜的刺激,电流表的指针会发生两次方向相反的偏转
C. 图乙中兴奋传递的方向是从②到①
D. 图乙中膜电位的变化与膜的选择透过性有关
【答案】A
【解析】
【分析】兴奋在神经元之间的传递是通过突触进行的,神经元的末梢经过多次分支,最后每个分支末端膨大,呈杯状或球状叫做突触小体;突触前膜是神经元的轴突末梢,突触后膜是神经元胞体或树突。神经递质存在于突触前膜的突触小泡中,只能由突触前膜释放,然后作用于突触后膜,因此兴奋只能从一个神经元的轴突传递给另一个神经元的细胞体或树突。
【详解】A、未受刺激时,电表测得的为两点膜外的电位差,若测静息电位,需将电流表的一侧电极放到膜内,A错误;
B、若在图甲箭头处施加一强刺激,灵敏电位计会发生方向相反的两次偏转,是先向左偏转,后向右偏转,B正确;
C、图乙兴奋在突触上的传递是单向的,因为神经递质只能由②突触前膜释放作用于①突触后膜,C正确;
D、乙中膜电位的变化是由于Na+外内流造成的,与膜的选择透过性有关,D正确。
故选D。
9. 如图甲表示三个神经元的联系,图乙为突触结构,下列说法正确的是
A. 刺激图甲中a点检测到电位变化的只有c点
B. 图甲中①可代表感受器
C. 图乙中突触后膜上的受体与相应神经递质结合会引起突触后膜兴奋
D. 兴奋在图甲中a上沿反射弧的方向双向传导
【答案】B
【解析】
【分析】分析图甲,①代表感受器,②代表传入神经,③为神经中枢,④代表传出神经,⑤是效应器。
【详解】A、若刺激图甲中a点,则b、c、d、e都能检测到电位变化,A错误;
B、②上有神经节,则②代表传入神经,则①代表感受器,B正确;
C、若神经递质是兴奋型,则图乙中突触后膜上的受体与神经递质结合会引起突触后膜兴奋,若神经递质是抑制型,则图乙中突触后膜上的受体与神经递质结合会引起突触后膜抑制,C错误;
D、因为兴奋在神经元之间的传递是单向的,因此兴奋在图甲中a上沿反射弧的方向单向传导,D错误。
故选B。
10. 下列关于人体激素的叙述正确的是
A. 若给小鼠连续多日注射甲状腺激素,小鼠会出现体重快速增加的现象
B. 人体内血糖浓度对胰高血糖素分泌存在反馈调节
C. 运动时,肾上腺素水平升高,可使心率加快,说明激素是高能化合物
D. 胰岛素和胰高血糖素通过协同作用调节血糖平衡
【答案】B
【解析】
【分析】1、激素调节的特点:①微量和高效;②通过体液运输;③作用于靶器官、靶细胞。
2、反馈调节是生命系统中非常普遍的调节机制,它对于机体维持稳态具有重要意义。
3、研究发现,甲状腺激素几乎对全身细胞都起作用,而促甲状腺激素只作用于甲状腺。能被特定激素作用的器官、细胞就是该激素的靶器官、靶细胞。激素一经靶细胞接受并起作用后就被灭活了,因此,体内源源不断地产生激素,以维持激素含量的动态平衡。
【详解】A、若给小鼠连续多日注射甲状腺激素,小鼠代谢加快,则小鼠会出现体重减轻的现象,A错误;
B、血糖浓度低促进胰高血糖素的分泌,进而升高血糖,血糖浓度升高时促进胰岛素的分泌,进而降低血糖,属于反馈调节,B正确;
C、激素是信息分子只起调节作用,不是高能化合物,C错误;
D、胰岛素和胰高血糖素通过拮抗作用调节血糖平衡,D错误。
故选B。
11. 如图为甲状腺激素分泌的调节过程,甲、乙、丙表示不同的器官,a、b、c表示不同的激素,下列叙述正确的是
A. 器官丙分泌的激素b可以提高神经系统的兴奋性
B. 激素a、b、c通过体液运输并进入靶细胞起作用
C. 激素a只能作用于靶器官乙并对乙起促进作用
D. 寒冷刺激使c的含量升高属于神经调节
【答案】C
【解析】
【分析】据图分析:图中甲表示垂体,乙表示甲状腺,丙表示下丘脑,b表示促甲状腺激素释放激素,a 表示促甲状腺激素,c表示甲状腺激素。
【详解】A、乙分泌的甲状腺激素可以提高神经系统的兴奋性,A错误;
B、a和b的受体都在膜上,没有进行靶细胞起作用,c的受体在膜内,B错误;
C、a 表示促甲状腺激素,只能作用于乙(甲状腺)并促进甲状腺的发育及甲状腺分泌甲状腺激素,C正确;
D、寒冷刺激使b的含量升高属于神经调节,b作用于垂体、a作用于甲状腺,使得c的含量升高,属于体液调节,D错误。
故选C。
12. 有人说“春捂秋冻”,也有人讲“知冷知热”下列关于人体体温调节的说法正确的是
A. 如果体温低于正常体温,在神经系统的调节下,汗腺分泌汗液减少,甲状腺激素含量增加,毛细血管收缩
B. 持续高烧39度时,机体产热大于散热
C. 体温调节中枢在下丘脑,下丘脑还具有感受、传导、分泌的功能
D. 寒冷环境比炎热环境产热更多,散热更少
【答案】C
【解析】
【分析】1、寒冷环境→皮肤冷觉感受器→下丘脑体温调节中枢→增加产热(骨骼肌战栗、立毛肌收缩、甲状腺激素分泌增加),减少散热(毛细血管收缩、汗腺分泌减少)→体温维持相对恒定。
2、炎热环境下:主要通过增加散热来维持体温相对稳定,增加散热的途径主要有汗液分泌增加、皮肤血管舒张。
3、下丘脑在机体稳态中的作用主要包括以下四个方面:①感受:渗透压感受器感受渗透压升降,维持水代谢平衡。②传导:可将渗透压感受器产生的兴奋传导至大脑皮层,使之产生渴觉。③分泌:分泌促激素释放激素,作用于垂体,使之分泌相应的激素或促激素。在外界环境温度低时分泌促甲状腺激素释放激素。④调节:体温调节中枢、血糖调节中枢、渗透压调节中枢。
【详解】A、当体温低于正常体温时,神经-体液调节增加产热,减少散热,汗腺分泌减少,毛细血管收缩,甲状腺激素含量增加,A错误;
B、持续高烧39度时,由于体温相对恒定,所以机体产热等于散热,B错误;
C、体温调节中枢在下丘脑,还有感受刺激、传导兴奋、分泌激素的功能,C正确;
D、为了维持体温的相对恒定,寒冷环境比炎热环境产热多,散热也多,D错误。
故选C。
13. 下丘脑是联系神经系统和内分泌系统的枢纽,在体温、水盐、血糖平衡的调节中都起着重要的作用,下列关于下丘脑的叙述正确的是
A. 下丘脑在水盐平衡的调节中可以充当感受器、神经中枢及效应器
B. 下丘脑可以分泌某促激素来调节垂体的活动
C. 吃的食物过咸时,感受器可将该刺激传到下丘脑形成渴觉
D. 下丘脑可通过控制垂体产生激素来促使胰岛B细胞分泌胰岛素
【答案】A
【解析】
【分析】下丘脑的功能:①感受:渗透压感受器感受渗透压的变化,维持水盐平衡;②传导:可将渗透压感受器产生的兴奋传导至大脑皮层,使之产生渴觉;③分泌:分泌促激素释放激素,作用于垂体,此外还分泌抗利尿激素;④调节:体温调节中枢、血糖调节中枢、渗透压调节中枢。
【详解】A、下丘脑在水盐平衡中可以充当渗透压感受器、渗透压神经中枢、作为效应器分泌抗利尿激素,A正确;
B、下丘脑可以分泌促激素释放激素作用于垂体,B错误;
C、渴觉是在大脑皮层形成,C错误;
D、当血糖含量升高时,作用于下丘脑某一区域通过副交感神经,使胰岛B细胞分泌胰岛素,D错误。
故选A。
14. 下列关于神经调节和体液调节的叙述错误的是( )
A. 神经系统可直接调节、也可通过内分泌活动间接调节某些器官的活动
B. 体液调节作用比较广泛而神经调节作用范围比较局限
C. 体液调节就是指体液中的激素对生命活动的调节
D. 寒冷环境调节下,下丘脑只通过体液调节和神经调节来维持体温
【答案】C
【解析】
【分析】神经调节与体液调节特点的比较:①神经调节作用途径是反射弧,反应速度迅速,作用范围准确、比较局限,作用时间短暂。②体液调节作用途径是体液运输,反应速度较缓慢,作用范围较广泛,作用时间比较长。
【详解】A、神经系统可通过相关神经直接调节心脏活动,也可通过内分泌活动如分泌肾上腺素间接调节心脏活动,即神经系统可直接调节、也可通过内分泌活动间接调节某些器官的活动,A正确;
B、体液调节作用比较广泛,而神经调节作用范围比较局限,B正确;
C、参与体液调节的化学物质部分是激素,还有其它物质,如CO2等,C错误;
D、寒冷环境调节下,下丘脑只通过体液调节(甲状腺激素、肾上腺素参与的体液调节)和神经调节(汗腺和毛细血管等参与的神经调节)来维持体温,D正确。
故选C
15. 研究表明某种糖尿病的发生与细胞的异常凋亡有关,在免疫调节过程中,T细胞能分泌促使细胞凋亡的信息分子CD95L,正常情况下胰岛B细胞表面由于缺乏CD95L的受体,而不会凋亡。下列有关胰岛B细胞与血糖调节的分析,错误的是( )
A. 胰岛B细胞膜上有葡萄糖受体,可感知血糖升高的变化
B. 肝细胞膜上有胰岛素的受体,也有胰高血糖素的受体
C. 由细胞异常凋亡引起的糖尿病患者不能通过注射胰岛素缓解症状
D. 糖尿病的发生可能是因为胰岛B细胞中控制CD95L受体合成的基因表达
【答案】C
【解析】
【分析】血糖平衡的调节:
【详解】A、胰岛B细胞能直接接受血糖浓度的信号,是因为其细胞膜上含有葡萄糖受体,可感知血糖升高的变化,A正确;
B、肝脏细胞作为组织细胞需要摄取利用和储存葡萄糖,同时当血糖浓度较低时,肝糖原能分解为葡萄糖,使血糖升高,因此肝细胞膜上既有胰岛素的受体,也有胰高血糖素的受体,B正确;
C、细胞异常凋亡导致胰岛B细胞减少,分泌的胰岛素也减少,因此此时注射胰岛素能缓解患者由细胞异常凋亡引起的糖尿病症状,C错误;
D、正常情况下,胰岛B细胞膜上没有CD95L的受体,不会凋亡。而糖尿病可能是胰岛B细胞中控制CD95L受体合成的基因表达,使胰岛B细胞凋亡,导致胰岛素分泌减少,D正确。
故选C。
【点睛】该题结合免疫调节考查糖尿病的发生机理,要求学生熟练掌握血糖调节的过程及体液免疫的内容,同时需要学生能够结合对题图的分析推理出相关的结论。
16. 下列关于免疫系统的组成及功能叙述错误的是
A. 免疫系统由免疫器官、免疫细胞及免疫活性物质组成
B. 免疫细胞中的T细胞和B细胞都是由造血干细胞发育成的
C. 免疫活性物质是由免疫细胞产生的发挥免疫作用的物质
D. 免疫系统具有防卫、监控和清除功能
【答案】C
【解析】
【分析】免疫系统的组成:免疫器官:脾脏、胸腺、骨髓、扁桃体等;免疫细胞:吞噬细胞、淋巴细胞(T、B);免疫活性物质:抗体、细胞因子等。
【详解】A、免疫系统由免疫器官、免疫细胞和免疫活性物质共同组成,A正确;
B、T细胞和B细胞都是由造血干细胞增殖分化形成的,B正确;
C、免疫活性物质指的是由免疫细胞或其他细胞产生的发挥免疫作用的物质,如淋巴因子、溶菌酶等,C错误;
D、免疫系统具有防卫、监控和清除功能,D正确。
故选C。
17. 艾滋病被认为是20世纪的瘟疫,它的传染性极强,从1981年美国发现第1例起,到现在我国已有几十万人感染,近些年的情况表明,HIV感染人群呈现多样化的特点,下列关于HIV有关的知识说法正确的是
A. 艾滋病可通过血液传播、性传播,也可由母亲遗传给子女
B. 随着HIV在人体中的浓度逐渐升高,人体的免疫能力最后全部丧失
C. 当HIV侵入机体时只有细胞免疫发挥作用
D. 艾滋病患者最终死于由免疫功能丧失引起的严重感染或恶性肿瘤等疾病
【答案】D
【解析】
分析】关于“艾滋病”,考生可以从以下几方面把握:
(1)艾滋病的中文名称是获得性免疫缺陷综合征(AIDS),其病原体是人类免疫缺陷病毒(HIV)。
(2)艾滋病的致病原理:HIV病毒进入人体后,与人体的T淋巴细胞结合,破坏T淋巴细胞,使免疫调节受到抑制,使人的免疫系统瘫痪,最后使人无法抵抗其他细菌、病毒的入侵,让人死亡。
(3)艾滋病的传播途径包括:血液传播、性传播、母婴传播。
【详解】A、艾滋病的传播途径包括:血液传播、性传播、母婴传播,艾滋病不是遗传病不能遗传,A错误;
B、随着HIV在人体中的浓度逐渐升高,人体的细胞免疫全部丧失,但还有部分体液免疫和非特异性免疫,B错误;
C、当HIV侵入机体时体液免疫和细胞免疫都发挥作用,C错误;
D、HIV病毒进入人体后,与人体的T淋巴细胞结合,破坏T淋巴细胞,使免疫调节受到抑制,使人的免疫系统瘫痪,最后使人无法抵抗其他细菌、病毒的入侵,引起的严重感染或恶性肿瘤等疾病,让人死亡,D正确。
故选D。
18. 下列关于免疫学的应用叙述正确的是
A. 根据抗原能和特异性抗体相结合的特性,用人工标记的抗体对组织内的抗原进行检测,可以帮助人们发现体内组织中的抗原
B. 感染了病原体,可以通过接种疫苗来进行治疗
C. 器官移植所面临的的排斥问题主要是因为体液免疫在发挥作用
D. 乙肝疫苗需要注射三次,是为了引起更强的特异性免疫,产生更多的抗体和浆细胞
【答案】A
【解析】
【分析】疫苗是将病原微生物(如细菌、立克次氏体、病毒等)及其代谢产物,经过人工减毒、灭活或利用转基因等方法制成的用于预防传染病的自动免疫制剂。疫苗保留了病原菌刺激动物体免疫系统的特性。当动物体接触到这种不具伤害力的病原菌后,免疫系统便会产生一定的保护物质,如免疫激素、活性生理物质、特殊抗体等;当动物再次接触到这种病原菌时,动物体的免疫系统便会依循其原有的记忆,制造更多的保护物质来阻止病原菌的伤害。
【详解】A、根据抗原-抗体杂交的原理,可以用人工标记的抗体对组织内的抗原进行检测,A正确;
B、感染了病原体后不能再接种疫苗,疫苗使机体产生记忆细胞和更多的抗体,对疾病有一定的预防作用,B错误;
C、器官移植所面临的的排斥问题主要是因为细胞免疫在发挥作用,C错误;
D、乙肝疫苗需要注射三次,是为了产生更多的抗体和记忆细胞,引起更强的特异性免疫,D错误。
故选A。
19. 如图表示人体通过免疫系统清除破伤风杆菌外毒素的过程,下列相关叙述正确的是
A. 图中①②③过程都与细胞膜上的蛋白质有关
B. 细胞1、2、3、4、5都能识别抗原
C. 物质a的形成与核糖体、内质网、溶酶体及线粒体有关
D. 当同种抗原再次入侵时细胞5可以快速产生大量的物质a
【答案】A
【解析】
【分析】体液免疫是指大多数病原体经吞噬细胞的摄取、处理,暴露出特有的抗原,将抗原呈递给T细胞,T细胞产生淋巴因子,在淋巴因子的作用下,T细胞将抗原传递B细胞,B细胞接受刺激开始增殖分化大部分转化为浆细胞,产生抗体,小部分形成记忆细胞,抗体与病原体结合,抑制病原体繁殖或对人体细胞的黏附。根据题意和图示分析可知:细胞1为吞噬细胞,细胞2是T细胞,细胞3是B细胞,细胞4为浆细胞,细胞5是记忆细胞,物质a为抗体。
【详解】A、图中①、②、③过程都涉及细胞识别,与细胞膜上的受体有关,而受体的本质为蛋白质,A正确;
B、细胞1为吞噬细胞,细胞2是T细胞,细胞3是B细胞,细胞4为浆细胞,细胞5是记忆细胞,能识别抗原的细胞有细胞1、2、3、5,浆细胞不能识别抗原,B错误;
C、物质a是抗体,抗体的合成和分泌与核糖体、内质网、高尔基体及线粒体有关,与溶酶体无关,C错误;
D、细胞5是记忆细胞,物质a为抗体,进行二次免疫时记忆细胞可快速增殖分化产生浆细胞,由浆细胞快速产生大量的抗体,D错误。
故选A。
20. 下列有关免疫异常的说法,错误的是
A. 自身免疫病患者的免疫系统常常反应过度
B. 过敏反应可能会造成组织损伤或功能紊乱
C. 胸腺发育不良患者的体液免疫不会受影响
D. 类风湿性关节炎和系统性红斑狼疮都是自身免疫病
【答案】C
【解析】
【分析】免疫失调引起的疾病:
(1)过敏反应:指已免疫的机体在再次接受相同物质的刺激时所发生的反应。引起过敏反应的物质叫做过敏原。如花粉、油漆、鱼虾等海鲜、青霉素、磺胺类药物等(因人而异)。
(2)自身免疫病:是指机体对自身抗原发生免疫反应而导致自身组织损害所引起的疾病。举例:风湿性心脏病、类风湿性关节炎、系统性红斑狼疮等。
(3)免疫缺陷病是指由于机体免疫功能不足或缺乏而引起疾病。一类是由于遗传而使机体生来就有的先天性免疫缺陷病;一类是由于疾病和其他因素引起的获得性免疫缺陷病,如艾滋病。
【详解】A、自身免疫病通常是免疫过强导致抗体攻击自身的结构和物质造成的,A正确;
B、过敏反应可能会造成组织损伤或功能紊乱,但一般不会危及性命,B正确;
C、胸腺发育不良的患者无法形成成熟的T细胞,体液免疫和细胞免疫都会受影响,C错误;
D、风湿性心脏病、类风湿性关节炎和系统性红斑狼疮都是自身免疫病,D正确。
故选C。
21. 下列关于植物生长素发现过程的叙述错误的是
A. 温特的实验中生长素从胚芽鞘尖端基部进入琼脂块的方式是主动运输
B. 达尔文的假说是“可能有某种影响从胚芽鞘的尖端传递到了下面的伸长区”
C. 拜尔的实验在黑暗中进行,可排除受光不均匀对实验结果的影响
D. 詹森生物实验证明胚芽鞘尖端产生的影响可以透过琼脂片传递给下部
【答案】A
【解析】
【分析】生长素是第一个被发现的植物激素。生长素中最重要的化学物质为3-吲哚乙酸。生长素有调节茎的生长速率、抑制侧芽、促进生根等作用,在农业上用以促进插枝生根,效果显著。
【详解】A、温特的实验中生长素从胚芽鞘尖端基部进入琼脂块的方式是自由扩散,A错误;
B、达尔文的假说是“可能有某种影响从胚芽鞘的尖端传递到了下面的伸长区”,促进尖端以下弯曲生长,B正确;
C、为了排除受光不均匀对实验结果的影响,拜尔的实验在黑暗中进行,C正确;
D、詹森生物实验证明,胚芽鞘尖端产生的影响可以透过琼脂片传递给下部,可以使胚芽鞘尖端以下在单侧光的影响下弯曲生长,D正确。
故选A。
22. 在自然界存在这样一种现象:小麦、玉米在即将成熟时,如果经历持续一段时间的干热之后又遇大雨,种子就容易在穗上发芽,关于此现象的叙事正确的是
A. 小麦、玉米在成熟时脱落酸含量会增加从而促进种子的发芽
B. 持续的高温能使种子中的脱落酸降解,种子就不会像其他种子那样处于休眠状态
C. 大雨天气可以给种子的萌发提供结合水
D. 种子在萌发的过程中只与生长素和细胞分裂素有关
【答案】B
【解析】
【分析】在植物的生长发育过程和适应环境变化的过程中,各种激素并不是孤立地起作用,而是多种激素相互作用共同调节的。生长素的生理作用就是生长素既能促进生长也能抑制生长;既能促进发芽也能抑制发芽;既能防止落花落果也能疏花疏果;赤霉素的主要作用是促进细胞伸长,从而引起植物的增高,促进种子的萌发和果实的发育;脱落酸的主要作用是抑制细胞分裂,促进叶和果实的衰老和脱落;乙烯的主要作用是促进果实成熟;细胞分裂素的主要作用是促进细胞分裂。
【详解】A、小麦、玉米在成熟时脱落酸含量会减少从而促进种子的发芽,A错误;
B、持续的高温能使种子中的脱落酸降解,种子就会发芽,B正确;
C、大雨天气可以给种子的萌发提供自由水,C错误;
D、在植物的生长发育过程和适应环境变化的过程中,各种激素并不是孤立地起作用,而是多种激素相互作用共同调节的,种子在萌发的过程中与赤霉素、脱落酸、生长素和细胞分裂素都有关,D错误。
故选B。
23. 下列关于植物激素和植物生长调节剂的相关知识叙述正确的是
A. 不同植物器官对生长素的敏感程度不同,如:根>茎>芽
B. 不同浓度的生长素对同一器官的作用不同
C. 喷洒一定浓度的2,4-D溶液,可解除棉花的顶端优势
D. 用一定浓度的乙烯利处理番茄植株,可以促进番茄的果实成熟
【答案】D
【解析】
【分析】植物激素是植物自身产生的具有调节作用的微量有机物,由于植物激素产生量很少,且易分解,在生产一应用很不方便,因此人们合成一些对植物生长具有调节作用的有机物,其实是一些植物激素类似物。人工合成的生长素类似物具有作用时间长,不易分解特点,因此在生产上应用越来越广泛。
【详解】A、不同植物器官对生长素的敏感程度不同,根的敏感性最强,其次是芽,再次是茎,A错误;
B、不同浓度的生长素对同一器官的作用可能相同,如在促进作用最强的浓度两侧,不同的浓度但是促进作用相同,B错误;
C、喷洒一定浓度的2,4-D溶液,增大了侧芽的生长素的浓度,加强了棉花的顶端优势,C错误;
D、乙烯的主要作用是促进果实成熟,所以用一定浓度的乙烯利处理番茄植株,可以促进番茄的果实成熟,D正确。
故选D。
24. 下列相关概念的叙述,错误的是
A. 种群密度是种群最基本的数量特征
B. 群落的物种组成是区别不同群落的重要特征
C. 物质循环是指各种化合物在群落与无机环境间的循环
D. 种群密度的调查方法通常有样方法和标志重捕法
【答案】C
【解析】
【分析】1、种群的特征:(1)数量特征(核心问题):①种群密度:种群最基本的数量特征;②出生率和死亡率、迁入率和迁出率:决定种群数量变化的主要因素;③年龄结构和性别比例:预测种群数量变化的主要依据(一般根据年龄结构)。
2、生物群落:生物群落的概念:在同一时间内、占据一定空间的相互之间有直接或间接联系的各种生物种群的集合。群落是由一定的动物、植物和微生物种群组成。物种丰富度:群落中物种数目的多少。物种丰富度是描述群落中物种多样性的主要指标。
【详解】A、种群密度是种群最基本的数量特征,此外出生率和死亡率、迁入率和迁出率,年龄结构和性别比例也是种群的数量特征,A正确;
B、群落的物种组成是区别不同群落的重要特征,B正确;
C、物质循环是指组成生物体的C、H、O、N、P、S等元素在生物群落与无机环境之间的循环过程,C错误;
D、种群密度的调查方法通常采用样方法和标志重捕法,样方法常用于植物,标志重捕法常用于活动范围大的动物,D正确。
故选C。
25. 图1表示某种群数量变化的曲线图,图2是种群数量增长曲线,下列相关叙述正确的是
A. 图1中第15年种群数量最少
B. 在渔业捕捞时,要想获得最大日捕获量需在上图中的B点所处的时间捕捞
C. 图2中曲线X可表示图1中前5年种群数量的增长情况
D. 曲线Y中C点的值是固定不变的
【答案】C
【解析】
【分析】1、图1中,λ>1,种群数量增长; λ=1,种群数量不变; λ1且保持不变,即种群数量每年以固定倍数增加,符合“J”型曲线模型,可以用图2中曲线X表示,C正确;
D、曲线Y中C点的值表示K值,K值不是固定不变的,K值会受到环境的影响,D错误。
故选C。
26. 下列关于群落水平上研究的问题叙述,正确的是
A. 群落的空间特征有均匀分布、随机分布和集群分布
B. 植物的分层现象显著提高了群落利用阳光等环境资源的能力
C. 群落演替到相对稳定阶段后,群落内的物种组成不再发生变化
D. 捕食者的存在对被捕食者有害无益
【答案】B
【解析】
【分析】1、要认识一个群落,首先要分析该群落的物种组成,群落的物种组成是区别群落的重要特征。一个群落中的物种数目称为物种丰富度。
2、垂直结构:在垂直方向上,大多数群落都具有明显的分层现象。例如,森林中自下而上分别有草本植物、灌木和乔木,形成群落的垂直结构。森林植物的分层与对光的利用有关,群落下面各层要比上层的光照弱,不同植物适于在不同的光照强度下生长。这种垂直结构显著提高了群落利用阳光等环境资源的能力。
【详解】A、群落的空间特征有垂直结构和水平结构,种群的空间特征有均匀分布、随机分布和集群分布,A错误;
B、植物的分层与对光的利用有关,群落下面各层要比上层的光照弱,不同植物适于在不同的光照强度下生长,这种垂直结构显著提高了群落利用阳光等环境资源的能力,B正确;
C、当群落演替到相对稳定的阶段,群落中的物种组成还是会发生变化,处于动态平衡状态,C错误;
D、捕食者的存在对被捕食者是有益的,可以促进被捕食者进化,D错误。
故选B。
27. 下列关于生态系统的成分叙述正确的是
A. 生产者、消费者和分解者是食物链中必不可少的成分
B. 专门营腐生生活的细菌不一定是分解者
C. 在生态系统中分解者的能量可以流向生产者
D. 同一种消费者在不同食物链中可以占有不同的营养级
【答案】D
【解析】
【分析】生态系统包括生物成分和非生物成分,生物成分包括生产者、消费者和分解者。生产者主要指绿色植物,能够通过光合作用制造有机物,为自身和生物圈中的其他生物提供物质和能量;消费者主要指各种动物,在促进生物圈中的物质循环起重要作用;分解者是指细菌和真菌等营腐生生活的微生物,它们能将动植物残体中的有机物分解成无机物归还无机环境,促进了物质的循环。生态系统的各种成分之间是相互联系,相互依存的,缺一不可。
【详解】A、生产者、消费者是食物链中必不可少成分,A错误;
B、专门营腐生生活的细菌一定是分解者,B错误;
C、能量不能循环,所以在生态系统中分解者的能量不可以流向生产者,C错误;
D、同一种消费者在不同食物链中可以占有不同的营养级从而食物链交错连接成食物网,D正确。
故选D。
28. 西昌市邛海湿地公园内生物资源丰富,其中一条食物链由草→鼠→蛇构成。某研究小组对该食物链中的能量流动进行了定量分析,结果如表所示(单位J·hm-2·a-1),下列说法正确的是
鼠
蛇
摄入量
1.05×109
2.44×107
粪便中的能量
3.00×108
0.19×107
呼吸散失的能量
7.15×108
2.18×107
A. 据表分析,能量从鼠到蛇的传递效率为30%
B. 用标志重捕法调查山鼠种群密度时,标记物脱落会使调查结果偏低
C. 蛇捕食了一只鼠,则该蛇获得了鼠10%~20%的能量
D. 鼠的粪便不属于鼠的同化量,而是草的同化量
【答案】D
【解析】
【分析】1、调查种群密度常用样方法和标志重捕法。样方法适用于植物和活动能力弱、活动范围小的动物;标志重捕法适用于活动能力强、活动范围广的动物。调查物种丰富度可用取样器取样法调查。标志重捕法计算公式:种群中个体数(N)=标记总数×重捕总数÷重捕中被标志的个体数。
2、能量传递效率是指在相邻两个营养级间的同化能之比,传递效率大约是10%~20%。
【详解】A、据表分析,能量从鼠到蛇的传递效率为(2.44×107-0.19×107)/(1.05×109-3.0×108)×100%=3%,A错误;
B、标志重捕法计算公式为“种群中个体数(N)=标记总数×重捕总数÷重捕中被标志的个体数”,由公式可推知,用标志重捕法调查山鼠种群密度时,标记物脱落会使重捕中被标志的个体数减少,进而使调查结果偏高,B错误;
C、能量传递效率是指在相邻两个营养级间的同化能之比,传递效率大约是10%~20%,10%~20%是两个相邻营养级之间的同化能之比,并不是两只动物之间的传递效率,C错误;
D、鼠的粪便是上一个营养级的同化量,是草的同化量,D正确。
故选D。
29. 群落是一个不断发展变化的群体,存在很多不同的种间关系,也按照一定的规律进行演替,下列有关种间关系及演替的叙述正确的是
A. 蝉吸取树的枝叶属于寄生关系
B. 同一区域的两种动物若没有共同的食物,则二者没有竞争关系
C. 群落演替会随时间延长而逐渐加剧
D. 演替是生物和环境相互作用的结果
【答案】D
【解析】
【分析】1、种内关系:①种内互助:同种生物的个体或种群在生活过程中互相协作,以维护生存的现象。很多动物的群聚生活方式就是常见的种内互助现象。②种内斗争:同种生物之间由于争夺食物、空间、水分、养料等也会发生斗争。
2、种间关系:①竞争:两种或两种以上生物相互争夺资源和空间等;②捕食:一种生物以另一种生物为食;③寄生:种生物寄居于另一种生物的体内或体表,摄取寄主的养分以维持生活;④互利共生:两种生物共同生活在一起,相互依赖,彼此有利。
【详解】A、蝉吸取树的汁液、蝗虫啃食植物叶片都属于捕食关系,A错误;
B、同一区域的两种动物之间虽没有共同的食物,但也可能存在争夺生存空间的竞争,B错误;
C、演替到后期,群落达到相对稳定,演替相对较弱,C错误;
D、群落演替是生物和环境相互作用的结果,D正确。
故选D。
30. 下图为某桑园生态系统的能量流动图解,图中字母代表能量,下列相关说法正确的是
A. 桑树与蚕之间的能量传递效率为(A1+B1+C1+D1)/(A-B)×100%
B. 用于桑树生长、发育和繁殖的能量是A
C. 研究能量流动有助于人们调整能量流动的关系
D. 图中未利用指的是桑树残枝落叶中的能量
【答案】C
【解析】
【分析】图示为桑基鱼塘农业生态系统的能量流动图解,其中A表示光合作用固定的太阳能总量,B表示呼吸消耗的能量,C表示净光合作用量,D表示流向下一个营养级的能量。
【详解】A、桑树与蚕之间的能量传递效率为(A1+B1+C1+D1)/A×100%,A错误;
B、用于桑树生长、发育和繁殖的能量包含在C中,B错误;
C、研究能量流动有助于人们调整能量流动的关系,使能量持续高效地流向对人类最有益的部分,C正确;
D、“未利用”就是指同化量中除去自身呼吸消耗、分解者和下一个营养级生物利用之外剩余的能量,D错误。
故选C。
31. 下列关于生态系统的稳定性叙述错误的是
A. 负反馈调节是生态系统自我调节能力的基础
B. 一般来说,生态系统的抵抗力稳定性与自我调节能力呈正相关
C. 生态系统稳定性的高低不可通过种群内个体数目的多少来体现
D. 生物群落与无机环境间不存在负反馈调节
【答案】D
【解析】
【分析】生态系统稳定性,指生态系统所具有的保持或恢复自身结构和功能相对稳定的能力,主要通过反馈调节来完成。生态系统反馈条件又分为正反馈和负反馈两种。负反馈对生态系统达到和保持平衡是必不可少的。
【详解】A、负反馈调节:使生态系统达到或保持平衡或稳态,结果是抑制和减弱最初发生变化的那种成分的变化,是生态系统自我调节能力的基础,A正确;
B、一般来说,生态系统的抵抗力稳定性与自我调节能力呈正相关,生态系统越复杂,自我调节能力越强,抵抗力稳定性越高,B正确;
C、生态系统稳定性的高低主要与群落内物种的多少有关,食物网越复杂,越稳定,而不是通过种群内个体数目的多少来体现,C正确;
D、生物群落与无机环境间存在负反馈调节,例如草食动物的增多导致草消耗过多,反馈调节引起草食动物减少,利于恢复草的生长,D错误。
故选D。
32. 下列有关生态系统知识的叙述正确的是
A. 生物圈是一个在物质和能量上都自给自足的的系统
B. 沼渣、沼液可以肥田,使能量流向农作物,避免了能量的浪费
C. 生态系统信息传递沿食物链从低营养级向高营养级传递
D. 能量在食物链中以化学能的形式流动,以热能形式散失
【答案】D
【解析】
【分析】生态系统由生物群落与它的非生物环境相互作用而形成统一整体。组成生态系统的成分中有生产者、消费者、分解者和非生物的物质和能量,生态系统具有能量流动、物质循环、信息传递三大功能。
【详解】A、生物圈是最大的生态系统,但生态系统的能量需要源源不断的输入,无法自给自足,A错误;
B、沼渣、沼液可以肥田,使物质流向农作物,而不是能量,B错误;
C、生态系统信息传递沿食物链从低营养级向高营养级传递,也可以从高营养级传递到低营养级,信息传递一般具有双向传递特点,C错误;
D、能量在食物链中以储存在有机物中的化学能的形式流动,最终通过呼吸作用以热能形式散失,D正确。
故选D。
33. 下列关于实验的叙述错误的是
A. 用血细胞计数板计数酵母菌数量时,将培养液滴满计数室,盖上盖玻片,多余培养液用吸水纸吸去
B. 在探究生长素类似物促进插条生根的最适浓度实验中,预实验必须要有蒸馏水做对照
C. 标志重捕法适用于活动能力强、活动范围大的动物
D. 丰富度的统计方法通常有两种:记名计算法和目测估计法
【答案】A
【解析】
【分析】1、物种丰富度和物种数目相关;丰富度的统计方法有记名计算法和目测估计法.
2、抽样检测法的实验过程:培养→抽样到计数板显微计数一计算.注意问题:①该实验需要重复但不需对照﹣﹣自身前后已形成;②浓度过大需做稀释处理,但最后计算时需考虑稀释倍数;③吸取前需振荡摇匀;④计数板使用:先盖盖玻片吸培养液一滴盖玻片边缘自行渗入一吸去多余培养液一片刻后待沉降到室的底部一观察计数;⑤压线计数规则:计数左、上两线及夹角处,同样方法.
3、预实验是在正式实验之前,用标准物质或只用少量样品进行实验,以便摸出最佳的实验条件,为正式实验打下基础.对于实验不熟悉的情况下要进行预实验.“预实验”可以检验实验设计的科学性和可行性,减少因设计的盲目性而造成的物力和人力浪费。
【详解】A 、探究培养液中酵母菌种群数量的变化实验中,使用血细胞计数板记数前,先将盖玻片放在计数室上,用吸管吸取培养液,滴于盖玻片边缘,让其自行渗入,且等待酵母菌全部沉降到计数室底部后再计数,A错误;
B、做“探究生长素类似物促进插条生根的最适浓度实验”的预实验一般设置浓度梯度较大,为正式实验摸索适合的浓度范围,“预实验”可以检验实验设计的科学性和可行性,减少因设计的盲目性而造成的物力和人力浪费, 此外预实验需要有蒸馏水作对照,确定生长素的浓度是起促进作用还是抑制作用,B正确;
C 、标志重捕法适用于活动能力强、活动范围大的动物, C 正确;
D 、调查土壤中小动物类群丰富度采用的方法是取样器取样法,统计方法有记名计算法和目测估计法, D 正确。
故选A。
34. 运用生态学的原理可以解决日常生产中的很多问题,如果你是一个农场的经营者,种植了一些粮食作物,栽了很多的果树,同时还饲养了优质的家禽家畜鱼类等,下列关于提高各类农畜产品产量的措施叙述正确的是
A. 利用性引诱剂诱杀雄虫对害虫进行的防治属于化学防治
B. 进行家禽饲养时,延长光照的时间提高产蛋率,属于行为信息
C. 引进外地物种到该农场一定能增加生物的多样性,并提高该生态系统的抵抗力稳定性
D. 在该农场中“桑基鱼塘”可实现对能量的多级利用,提高能量的利用率
【答案】D
【解析】
【分析】提高生态系统稳定性的措施(1)控制对生态系统的干扰程度。(2)实施相应的物质、能量投入,保证生态系统内部结构与功能的协调关系。
【详解】A、利用性引诱剂诱捕某害虫的雄性个体,主要是通过生物防治降低害虫的出生率来降低该害虫的种群密度,属于生物防治,A错误;
B、进行家禽饲养时,延长光照的时间提高产蛋率,属于物理信息,B错误;
C、引进物种不当会导致生态入侵,使生物多样性降低,进而降低生态系统的抵抗力稳定性,C错误;
D、“桑基鱼塘”生态系统中将蚕粪喂鱼,实现了生态系统能量的多级利用,提高能量的利用率,D正确。
故选D。
35. 下列关于生物多样性及其保护的叙述正确的是
A. 生物多样性的三个层次分别是基因多样性、群落多样性和生态系统多样性
B. 建立自然保护区是对生物多样性最有效的保护
C. 生物多样性的直接价值明显大于它的间接价值
D. 生物多样性的形成过程就是新物种形成的过程
【答案】B
【解析】
【分析】生物圈内所有的植物、动物和微生物,它们所拥有的全部基因以及各种各样的生态系统,共同构成了生物多样性。生物多样性包括基因多样性、物种多样性和生态系统多样性。
【详解】A、生物多样性的三个层次分别是基因多样性、物种多样性和生态系统多样性,A错误;
B、建立自然保护区(就地保护)是对生物多样性最有效的保护,B正确;
C、 生物多样性的间接价值是指对生态系统起重要调节作用的价值(生态功能),故生物多样性的间接价值明显大于它的直接价值,C错误;
D、生物多样性包括基因多样性、物种多样性和生态系统多样性,因此新物种形成的过程是生物多样性的形成过程中的一部分,D错误。
故选B。
第Ⅱ卷 非选择题
二、非选择题:本大题共4小题
36. 冬泳是指冬季在室外水域自然水温下的游泳。即以立冬、立春辅以气温10℃以下为冬季的标准定义冬泳。因为冬泳能够使血管得到锻炼,增强血管的弹性,所以冬泳也称为“血管体操”。以下为某冬泳爱好者在该过程中发生的生理变化,请分析:
(1)冷水刺激引起人体皮肤_______________产生兴奋,兴奋沿传入神经到达神经中枢,经神经中枢处理,使传出神经末梢释放_______________,引起皮肤血管_____________,减少皮肤散热;同时引起下丘脑分泌_______________(填激素名称),作用于垂体,垂体分泌相应激素作用于甲状腺,其分泌甲状腺激素,从而____________________________维持体温相对稳定,这种调节方式叫_______________。
(2)冷水刺激产生的兴奋还可以通过神经中枢作用于胰岛,________分泌增加,该激素可以促进______________________________,血糖水平升高,以对抗冷水刺激。
(3)皮肤、黏膜可以抵御致病微生物对机体的侵害,属于非特异性免疫,其特点是_________________________________。由于该冬泳爱好者三个月前接种过流感疫苗,所以当相同的流感病毒进入人体时,会刺激记忆细胞快速__________为浆细胞,并分泌大量抗体,阻止病毒随血液扩散。
【答案】(1) ①. 冷觉感受器##感受器 ②. 神经递质 ③. 收缩 ④. 促甲状腺激素释放激素 ⑤. 促进细胞新陈代谢,增加产热 ⑥. 分级调节
(2) ①. 胰高血糖素 ②. 肝糖原分解和非糖物质转化为葡萄糖
(3) ①. 生来就有,不针对某一类特定病原体,对多种病原体都有防御作用 ②. 增殖分化
【解析】
【分析】1、寒冷环境→皮肤冷觉感受器→下丘脑体温调节中枢→增加产热(骨骼肌战栗、立毛肌收缩、甲状腺激素分泌增加),减少散热(毛细血管收缩、汗腺分泌减少)→体温维持相对恒定。
2、胰高血糖素能升高血糖,只有促进效果没有抑制作用,即促进肝糖原的分解和非糖类物质转化。
【小问1详解】
人体在外界温度降低的时,皮肤的冷觉感受器受到刺激,由传入神经传到神经中枢,经神经中枢处理,经神经中枢处理,使传出神经末梢释放神经递质,引起皮肤血管收缩,,减少皮肤散热;同时下丘脑释放TRH(促甲状腺激素释放激素)作用于垂体,垂体分泌相应激素作用于甲状腺,其分泌甲状腺激素,从而促进细胞新陈代谢,增加产热,维持体温恒定,这种调节方式叫分级调节。
【小问2详解】
冷水刺激产生的兴奋还可以通过神经中枢作用于胰岛,引起胰岛A细胞分泌的胰高血糖素增加,该激素可促进肝糖原分解和非糖物质转化为葡萄糖,升高血糖,以对抗冷水刺激。
【小问3详解】
皮肤、黏膜可抵御致病微生物对机体的侵害,是人体的第一道防线,属于非特异性免疫,其特点是生来就有,不针对某一类特定病原体,对多种病原体都有防御作用。由于该冬泳爱好者三个月前接种过流感疫苗,则体内含有相应的记忆细胞,所以当相同的流感病毒进入人体时,会刺激记忆细胞快速增殖分化为浆细胞,并分泌大量抗体,阻止病毒随血液扩散。
【点睛】本题考查体温调节、血糖调节和免疫调节的相关知识,学生的识记和理解能力是解答本题的关键。
37. 请根据所学知识回答以下问题:
(1)生产实践中,人们常利用人工合成对植物生长发育有调节作用的化学物质来获得更高的经济效益,这类物质称为_______________。例如:生长素具有__________性,可利用一定浓度的生长素类似物除去与单子叶植物混合生长的双子叶杂草。下图表示不同浓度对这两类植物的影响,则曲线①代表________子叶植物。如果你是农业技术人员,你将建议农民最好采用__________浓度(填字母)左右的生长类似物除双子叶草。
(2)各种植物激素是相互作用共同调节的,研究发现低浓度的生长素能促进细胞伸长生长,但生长素浓度增高到一定值时,就会促进_________的合成,从而抑制细胞生长。
(3)某中学兴趣小组为探究促进插条生根的最适生长素类似物浓度,其采用浸泡法处理插条,并选择在遮阴、空气湿度较高的地方进行,你觉得合理吗?为什么?
__________,__________________________________________________。
【答案】(1) ①. 植物生长调节剂 ②. 两重性 ③. 双 ④. D
(2)乙烯 (3) ①. 合理 ②. 可以防止水分蒸发,保持实验过程中生长素类似物的浓度相对稳定
【解析】
【分析】植物激素是指植物体内天然存在的对植物生长、发育有显著作用的微量有机物质,也被称为植物天然激素或植物内源激素。它的存在可影响和有效调控植物的生长和发育,包括从细胞生长、分裂,到生根、发芽、开花、结实、成熟和脱落等一系列植物生命全过程。
【小问1详解】
植物生长调节剂是人工合成的或从微生物中提取的天然的,具有和天然植物激素相似生长发育调节作用的有机化合物;生长素具有两重性,即低浓度促进、高浓度抑制的特性;可利用一定浓度的生长素类似物除去与单子叶植物混合生长的双子叶杂草,说明双子叶杂草更敏感,因此①代表双子叶杂草;D浓度下,双子叶杂草生长被抑制,单子叶生长较好,因此选择D浓度的生长素类似物较好。
【小问2详解】
生长素浓度增高到一定值时,就会促进乙烯的合成,乙烯会促进植物成熟,抑制细胞生长。
【小问3详解】
在遮阴、空气湿度较高的地方用浸泡法处理插条,可以防止水分蒸发,保持实验过程中生长素类似物的浓度相对稳定,因此较合理。
38. 西昌邛海国家湿地公园,景色优美,气候宜人,请用生物学知识回答以下问题:
(1)西昌邛海鱼类资源丰富,有40多种鱼类,土著鱼类有20余种,其中邛海白鱼和邛海鲤为邛海特有种。邛海里所有的邛海鲤叫一个__________。下图是邛海生态渔业有限公司放养某种鱼类一段时间内,其种群数量增长速率变化曲线图。该鱼类种群数量在t0~t2时间内,种群增长曲线为_________型,当t1时种群的年龄组成为_________型。捕获该鱼的最佳时期是________时,原因_____________
(2)湿地中植物种类繁多,有高大的乔木:如黄葛树、香樟等;还有小灌木:如锦绣杜鹃等;草本植物:如狼尾草、夏枯草等。这些生物构成了群落的_______结构,植物的这种分层现象又为动物创造了多种多样的____________和___________。邛海湿地能涵养水源、调节西昌的气候、这体现了生态系统的__________价值。
【答案】(1) ①. 种群 ②. S ③. 增长型 ④. t1 ⑤. 既能捕获一定数量的个体,又能使鱼类种群数量尽快增长和恢复
(2) ①. 垂直结构 ②. 栖息空间 ③. 食物条件 ④. 间接价值
【解析】
【分析】1、影响种群数量变化的因素分两类,一类是密度制约因素,即影响程度与种群密度有密切关系的因素,如食物、流行性传染病等;另一类是非密度制约因素,即影响程度与种群密度无关的因素,气候、季节、降水等的变化。
2、调查种群密度常用的方法有样方法和标志重捕法,样方法用于调查植物、活动能力小、活动范围小的动物,标志重捕法由于调查活动能力强、活动范围广的动物。
3、群落的结构
(1)垂直结构:在垂直方向上大多数群落都具有明显的分层现象。意义:植物的垂直结构提高了群落利用阳光等环境资源能力;植物的垂直结构又为动物创造了多种多样的栖息空间和食物条件,所以动物也有分层现象(垂直结构)。
(2)水平结构:群落的水平结构主要表现特征是镶嵌分布。
【小问1详解】
某区域同一物种的全部个体是一个种群,所以邛海里所有的邛海鲤叫一个种群。图中在t0~t2时间内,种群数量一直增加,到t2时刻种群数量达到最大,所以呈“S”型曲线。t1时,种群数量增长率最大,种群的数量为K/2,此时种群的年龄组成为增长型。在t1时,种群数量增长率最大,既能捕获一定数量的个体,又能使鱼类种群数量尽快增长和恢复,所以捕获该鱼的最佳时期是t1时。
【小问2详解】
生物群落具有明显的分层现象,植物的分层与光照强度有关。植物的这种分层现象又为动物创造了多种多样的的食物条件和栖息空间,导致群落中的动物也具有分层现象。邛海湿地能涵养水源、调节西昌的气候等生态功能体现了生态系统的间接价值。
【点睛】本题考查种群、群落和生态系统结构和功能等相关知识,考生的获取信息能力、分析能力是解答本题的关键。
39. 某地因火灾,据初步统计,植被毁损达30%以上。下图是经历人工干预后,该生态系统的能量流动图。请据图分析:
(1)生态系统中能量的输入、传递、_______和散失的过程,称为生态系统的能量流动。
(2)图1中A表示___________,该生态系统中生产者固定的太阳能总量为_______kJ/(m2·y),第一营养级到第二营养级的能量传递效率为_______%。(保留一位小数)
(3)图2表示该生态系统中的碳循环。丁代表____________。①代表__________过程,图中有__________条食物链,乙在生态系统中的作用是______________________________。
【答案】(1)转化 (2) ①. 细胞呼吸##呼吸作用 ②. 107 ③. 10.3
(3) ①. 大气中的CO2库 ②. 光合作用 ③. 1 ④. 加快生态系统的物质循环,帮助生产者传粉、传播种子等
【解析】
【分析】1、生态系统的总能量:生产者固定的全部太阳能总量。流入一个营养级的能量是指被这个营养级的生物所同化的全部能量。某一个营养级所同化的能量=呼吸消耗的能量+流入下一营养级同化的能量+分解者利用的能量+未被利用的能量。
2、分析图2:甲和丁的箭头是双向的,而甲有三个箭头出去,一个箭头进来,则甲表示生产者,丁表示大气中的二氧化碳;甲和乙都指向丙,则丙是分解者,则乙为消费者。
【小问1详解】
生态系统的能量流动是指生态系统中能量的输入、传递、转化和散失的过程。
【小问2详解】
某一个营养级所同化的能量=呼吸消耗的能量+流入下一营养级同化的能量+分解者利用的能量+未被利用的能量,故图1中A表示呼吸作用,该生态系统中生产者固定的太阳能总量为23+70+11+3=107 kJ/(m2•y),第二营养级的同化量为11kJ/(m2•y),第一营养级到第二营养级的能量传递效率为11÷107=10.3%。
【小问3详解】
图2表示该生态系统中的碳循环,甲和丁的箭头是双向的,而甲有三个箭头出去,一个箭头进来,则甲表示生产者,丁表示大气中的二氧化碳;甲和乙都指向丙,则丙是分解者,则乙为消费者。①表示生产者固定二氧化碳,则生理作用主要是光合作用。图中只有一条食物链,为甲→乙。乙是消费者,消费者在生态系统中的作用是加快生态系统的物质循环,帮助生产者传粉、传播种子等。
相关试卷
这是一份四川省凉山州西昌市2022-2023学年高一上学期期中考试生物试题,共15页。
这是一份四川省凉山州西昌市2022-2023学年高一上学期期中生物试题,共4页。试卷主要包含了99,46,62,33,09,11,24等内容,欢迎下载使用。
这是一份2021-2022学年四川省凉山州西昌市高二上学期期末考试生物试题含解析,共37页。

