所属成套资源:2023年中考物理必背知识点梳理+思维导图
第三章 物态变化——2023年中考物理必背知识点梳理+思维导图
展开
这是一份第三章 物态变化——2023年中考物理必背知识点梳理+思维导图,共9页。
【必背手册】
★知识点一:温度
1.温度:在物理学中,通常用温度表示物体的冷热程度。热的物体温度高,冷的物体温度低。
2.摄氏温度
(1)摄氏温度的单位:摄氏度,符号是℃。温度计上的符号℃表示该温度计采用的是摄氏温度。
(2)摄氏温度的规定:我们把在一个标准大气压下,冰水混合物的温度定为0摄氏度,沸水的温度定为100摄氏度,分别用0℃和100℃表示;0℃和100℃之间分成100等份,每个等份代表1℃。
3.温度估测:①人的正常体温在37℃左右;②人感觉最舒服的环境温度为24℃~26℃;③洗澡水的合适温度是40℃~50℃;④盛夏中午的室外温度为30℃以上;⑤冰水混合物的温度为0℃(1个标准大气压下);⑥沸水的温度为100℃(1个标准大气压下)。
★知识点二:温度计与温度测量
1.常用温度计的工作原理:家庭和实验室常用温度计是根据液体的热胀冷缩原理制成的。
2.温度计
(1)用途:测量物体温度的仪器。
(2)原理:常用温度计是根据液体热胀冷缩的性质制成的。
(3)构造:玻璃外壳、玻璃泡、玻璃管、液体、刻度等。
(4)特点:常用液体温度计的内径是粗细均匀的,温度计的分度值设计的越小,温度计的灵敏度越高。
(5)常用温度计:
①实验室温度计(图甲):量程一般为-20℃—110℃,分度值为1℃,所装液体一般为水银或酒精。
②体温计(图乙):量程为35℃—42℃,分度值为0.1℃,所装液体为水银。
③寒暑表(图丙):量程一般为-30℃—50℃,分度值为1℃,所装液体一般为煤油或酒精。
3.温度计的种类:根据测温物质不同,温度计分为三种:①液体温度计;②固体温度计;③气体温度计。
4.温度计的使用方法
(1)使用前:观察它的量程、分度值(每个小刻度表示多少温度),估测是否适合测量待测物体的温度,待测温度不能超过温度计的量程(否则会损坏温度计);并看清温度计的分度值,以便准确读数。
(2)测量时:温度计的玻璃泡应全部浸入被测液体中,不能紧靠容器壁和容器底部;温度计玻璃泡浸入被测液体中稍候一会儿,待温度计的示数稳定后再读数;读数时玻璃泡要继续留在被测液体中,视线与温度计中液柱的上表面相平,并估测到最小刻度的下一位。
5.体温计
(1)体温计体温计是专门用来测量人体体温的,测量范围:35℃~42℃;分度值为0.1℃,体温计读数时可以离开人体。
(2)结构特点:玻璃泡和直玻璃管之间有一段非常细的缩口。
(3)体温计离开人体后缩口处的水银断开,直玻璃管内的水银不会退回玻璃泡内,这样体温计离开人体后仍然表示人体的温度。但是每次使用之前,将缩口上方的水银甩到玻璃泡中(其他温度计不用甩),消毒后才能进行测量。
★知识点三:物态变化
1.物质的三态:自然界中物质通常有三种状态:固态、液态、气态。
2.物态变化:物质在固态、液态和气态三种状态之间的变化叫物态变化。固态、液态、气态在一定条件下可以相互转化。物质以什么状态存在,跟物体的温度有关。
3.物态变化伴随能量变化:物态变化时伴随热量的传递。
4.温度是物态变化的决定因素,随着温度的变化,自然界中的物质一般都会发生物态变化。
★知识点四:熔化和凝固
一、熔化和凝固
1.熔化
(1)物质从固态变为液态的过程叫熔化;晶体熔化时的温度叫熔点。
(2)熔化过程的特点:物质熔化时要吸收热量。
2.凝固
(1)物质从液态变为固态的过程叫凝固,熔化和凝固是可逆的两个物态变化过程。
(2)凝固过程的特点:物质凝固时要放出热量。
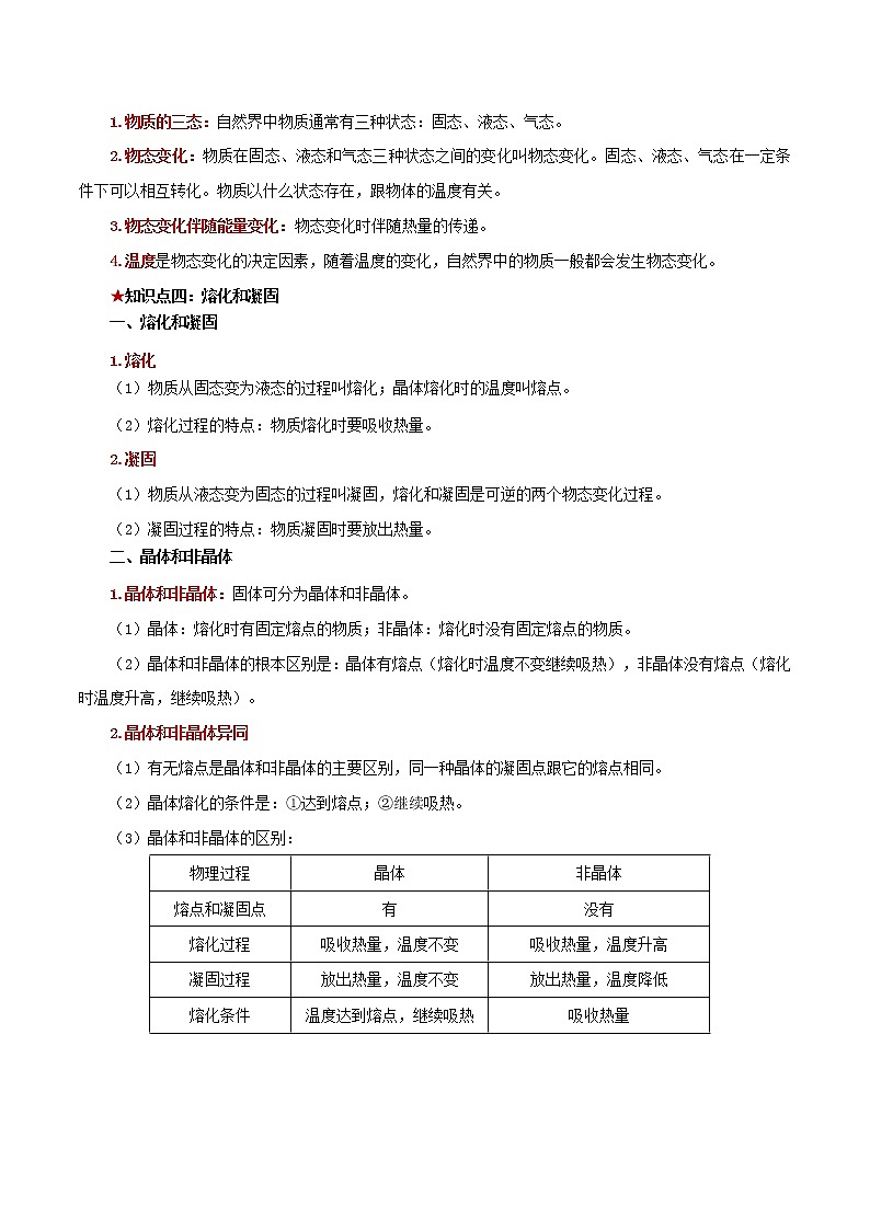
二、晶体和非晶体
1.晶体和非晶体:固体可分为晶体和非晶体。
(1)晶体:熔化时有固定熔点的物质;非晶体:熔化时没有固定熔点的物质。
(2)晶体和非晶体的根本区别是:晶体有熔点(熔化时温度不变继续吸热),非晶体没有熔点(熔化时温度升高,继续吸热)。
2.晶体和非晶体异同
(1)有无熔点是晶体和非晶体的主要区别,同一种晶体的凝固点跟它的熔点相同。
(2)晶体熔化的条件是:①达到熔点;②继续吸热。
(3)晶体和非晶体的区别:
(4)晶体熔化、凝固图象:
图中AD是晶体熔化曲线图,晶体在AB段处于固态,吸收热量温度升高,在BC段是熔化过程,吸热,但温度不变,处于固液共存状态,CD段处于液态,吸热温度升高,熔化时间t1~t2;而DG是晶体凝固曲线图,DE段于液态,EF段是凝固过程,放热,温度不变,处于固液共存状态。FG为固态放热温度降低,凝固时间t3~t4。
3.非晶体凝固特点:非晶体在凝固过程中,放出热量,温度降低,没有固定的凝固点,随着温度的降低,物体由液态变为黏稠,最后变为固态。
三、固体熔化时温度的变化规律
1.实验时,温度计的玻璃泡要被测物质充分接触,但不能触碰试管壁或试管底。
2.酒精灯的使用:(1)不能用一只酒精灯去引燃另一只酒精灯;(2)用外焰加热;(3)用完酒精灯后必须用灯帽盖灭(不能用嘴吹灭)。
3.让固体均匀受热的三种措施:(1)采用水浴法加热;(2)在加热过程中用搅拌器不断搅拌;(3)将物质研碎。
4.切勿将温度计当搅拌器。
5.探究实验常见的考向:
(1)使用适量的物质(海波、石蜡)的原因:避免加热时间过长;
(2)器材安装顺序:自下而上;
(3)实验中,石棉网的作用:使烧杯均匀受热;
(4)采用水浴法的好处:是物质均匀受热;
(5)记录时间间隔不能过长:否则可能记录不到温度不变的过程;
(6)海波熔化和石蜡熔化的主要区别是什么:
海波熔化分为固态、固液共存态和液态三个物质状态;海波有明显的转折点,熔化时温度保持不变。石蜡没有明显转折点,温度一直在发生变化。
★知识点五:汽化和液化
一、汽化
1.气化:物质从液态变为气态的过程叫汽化;汽化有两种形式,分别是沸腾和蒸发。
2.蒸发:蒸发在任何温度下都可以发生,是指在液体表面发生的缓慢的汽化现象。
蒸发的快慢与液体温度(温度越高蒸发越快)、液体表面积的大小(表面积越大,蒸发越快)和液体表面空气流动的快慢(空气流动越快,蒸发越快)有关。
3.沸腾:在一定温度下,在液体表面和内部同时发生的剧烈的汽化现象。
(1)沸点:液体沸腾时的温度叫沸点,不同液体的沸点一般不同;液体的沸点与压强有关,压强越大沸点越高(高压锅煮饭)。
(2)液体沸腾的条件:温度达到沸点,还要继续吸热。
(3)液体的沸点和液面的气压有关。气压越大,沸点越高;气压越低,沸点越低。
4.沸腾和蒸发的区别与联系:第一、它们都是汽化现象,都吸收热量;第二、沸腾只在沸点时才进行,蒸发在任何温度下都能进行;第三、沸腾在液体内、外同时发生,蒸发只在液体表面进行;第四、沸腾比蒸发剧烈。
5.蒸发可致冷:夏天在房间洒水降温,人出汗降温,发烧时在皮肤上涂酒精降温。不同物体蒸发快慢不同。
6.汽化时能量的传递:汽化时要吸热。
7.探究水的沸腾规律实验
(1)安装实验装置时,应按照自下而上的顺序进行;
(2)实验时,应用酒精灯外焰加热,为了便于调整器材固定的高度应先放好酒精灯,再确定铁圈的高度;
(3)温度计的玻璃泡要全部浸入水中,且不能碰到烧杯底和烧杯壁;
(4)实验时,烧杯内的水要适量。水太多,加热时间会太长;水太少,温度计的玻璃泡会露出水面或在很短时间内水杯烧开,导致实验观察时间太短;
(5)缩短加热时间的方法:①用温水进行实验;②用适量的水进行实验;③调大酒精灯的火焰,并用外焰加热;④在烧杯上加带小孔的盖子,以减少热量损失;
(6)刚撤去酒精灯时,水还会继续沸腾一小段时间,这是因为此时石棉网和烧杯底的温度暂时还高于水的沸点,水还能从石棉网和烧杯底继续吸热。
(7)液体的沸点和液面的气压有关。气压越大,沸点越高;气压越低,沸点越低。实验时,由于大气压的影响,测出水的沸点可能不是100℃。
二、液化
1.液化:物质从气态变为液态的过程叫液化。
2.液化的方法:(1)降低温度(所有气体都可液化);(2)压缩体积。
3.液化的好处:体积缩小,便于储存和运输。
4.液化放热:水蒸气的烫伤往往比开水烫伤更严重,这是因为水蒸气液化的时候要放出部分热。
5.“白气”与“白雾”
水蒸气和空气一样,是看不见摸不着的。所以,凡是看得见的“白气”、“白雾”都不再是水蒸气,而是由水蒸气液化成的小水滴(或小水珠)。
在一般情况下,水蒸气遇冷放热液化成小水滴,悬浮在空中即形成“白气”,附着在物体表面形成水滴。夜间气温下降,水蒸气遇冷放热液化成小水滴。凝结在空中的尘埃上形成“雾”,凝结在地面物体上则形成“露”。
★知识点六:物态变化图像
1.熔化图像
(1)如图甲所示,为晶体熔化图像。AB段所对应的时间内物质是固态,吸热升温;在B点时,物质开始熔化,到C点熔化结束;BC段表示熔化过程,物质处于固液共存态,温度保持不变;CD段所对应的时间内物质是液态,吸热升温。
(2)如图乙所示,为非晶体熔化图像。由图像可知:非晶体在熔化过程中不断吸热,温度不断上升。
2.凝固图像
(1)如图甲所示,为晶体的凝固图像。EF段所对应的时间内物质是液态,放热降温;在F点物质开始凝固,到G点凝固结束;FG段表示凝固过程,物质处于固液共存态,温度保持不变;GH段所对应的时间内物质是固态,放热降温。
(2)如图乙所示,为非晶体凝固图像。由图像可知:非晶体在凝固过程中不断放热,温度不断降低。
3.水的沸腾图像
如图所示,前4min,水吸收热量,温度升高,当水温度达到98℃时,水开始沸腾;沸腾时,水温保持不变。
★知识点七:升华和凝华
一、升华
1.升华:物质从固态直接变成气态的过程叫升华。
2.升华时能量的传递:物质升华时要吸热。如:①干冰可用来冷藏物品(干冰是固态二氧化碳,升华成气态时,吸收大量的热)。
3.常见升华现象:冰冻的衣服变干、雪堆没有熔化变小、灯丝变细、衣柜里的卫生球变小、干冰升华、碘升华、固体清香剂消失等。
4.对升华的理解
(1)升华是指物质直接由固态变为气态的过程,“直接”说明变化过程中物质不存在液态这一状态。
(2)理论上讲,固态物质在任何温度下都会升华,但实际上常温下很多固态物质,如金属,都可以认为时不升华的。
(3)加热可以加速固态物质的升华现象。
二、凝华
1.凝华:物质从气态直接变成固态的过程叫凝华。
2.凝华时能量的传递:物质凝华时要放热。
3.现象:冬天窗户上的冰花、霜、雾凇等都是凝华。
4.对凝华现象的理解
(1)凝华是指物质由气态直接变为固态的过程。“直接”说明变化过程中物质不存在液态这一状态。
(2)理论上所有气态物质都能发生凝华,只是在通常情况下很多都难以发生或者进行得及其缓慢。
★知识点八:物态变化的应用
一、熔化与凝固的应用
1.用0℃的冰冷却饮料比用0℃的水效果要好,是因为0℃的冰熔化成0℃的水要吸热。
2.夏天吃雪糕感觉凉快,是因为雪糕与凉水相比,要从人体吸收更多的热量。
3.北方的冬天,为了很好地保存蔬菜,人们通常在菜窖放几桶水,这是因为水结成冰时放热,使菜窖内的温度不会太低。
二、蒸发制冷
液体在蒸发过程中要从周围物体(或自身)吸收热量,使周围的物体(或自身)温度降低,所以蒸发具有制冷作用。蒸发越快,制冷作用越明显。例如,人们将中暑的患者,扶到通风条件好的地方,并在患者皮肤上擦拭温水(酒精),这样水蒸发吸热能使患者的体温快速下降,缓解中暑症状。
三、气体液化的应用
气体液化后,体积减小,便于储存和运输。如液化石油气、火箭中的液氢和液氧等。
四、升华吸热
物质升华时会从周围环境中吸收大量的热量,在日常生产、生活中应用最广泛的是干冰的升华。
1.人工降雨:将干冰撒入云层,干冰升华吸热时空气温度急剧降低,云层中的水蒸气大量液化成小水滴或凝华成小冰晶,进而相互聚集形成了雨。
2.储藏物品:干冰升华不但能吸收大量的热,还没有残留物,因而可以将干冰制成强制冷剂,用于储藏物品。
3.制造舞台效果:在舞台上喷撒干冰可使舞台上方的空气温度迅速下降,空气中的水蒸气遇冷迅速液化成小水滴,可形成烟雾缭绕的舞台效果。
4.医疗手术:将干冰放在人体组织上,可让该组织温度迅速降至极低,使组织坏死、脱落,从而达到“不动刀”而治愈的目的。
★知识点九:水的三态
1.雨的形成:①汽化(或蒸发)→液化→凝固→熔化;②汽化(或蒸发)→凝华→熔化;③汽化(或蒸发)→液化。
2.水的三大名称:
固态:冰(凝固)、霜(凝华)、雪(凝华)、凇、"窗花"(凝华)、雹(凝固)、白冰;
液态:水、露(液化)、雨(液化)、雾(液化)、"白气"(液化);
气态:水蒸气【注:水蒸气不可见,可见的是水蒸气液化形成的水珠。】。
3.水循环
云:高空中水蒸气遇冷液化成小水滴或凝华成小冰晶悬浮在空中。
雨:云中小水滴或小冰晶随气流变化,体积增大,下落过程中小水滴变大,小冰晶熔化,大水滴下落形成雨。
雪:云中水蒸气遇0°C以下气温,凝华成小冰晶,体积增大下落。
冰雹:云中水蒸气遇冷气团,凝华成小冰块,下落过程中不能完全熔化,落到地面。
雾:空气中的水蒸气遇冷液化成小水滴,漂浮在空中。物理过程
晶体
非晶体
熔点和凝固点
有
没有
熔化过程
吸收热量,温度不变
吸收热量,温度升高
凝固过程
放出热量,温度不变
放出热量,温度降低
熔化条件
温度达到熔点,继续吸热
吸收热量
熔化图象
凝固图象
相关试卷
这是一份第三章 物态变化-备战2024年年中考物理必背知识手册(思维导图+背诵手册),共10页。
这是一份第三章 物态变化-【口袋书】2023年中考物理必背知识手册(思维导图+背诵手册),共10页。
这是一份第四章 光现象——2023年中考物理必背知识点梳理+思维导图,共9页。

