所属成套资源:全套2023届高考生物二轮复习非选择题规范练+选择专题练含答案
- 2023届高考生物二轮复习非选择题规范练5含答案 试卷 0 次下载
- 2023届高考生物二轮复习选择专题练1含答案 试卷 1 次下载
- 2023届高考生物二轮复习选择专题练3含答案 试卷 1 次下载
- 2023届高考生物二轮复习选择专题练4含答案 试卷 1 次下载
- 2023届高考生物二轮复习选择专题练5含答案 试卷 1 次下载
2023届高考生物二轮复习选择专题练2含答案
展开
这是一份2023届高考生物二轮复习选择专题练2含答案,共16页。
A.大熊猫的成熟红细胞含有大量线粒体,有利于运输氧气
B.大熊猫神经细胞间具有许多胞间连丝,有利于信息交流
C.竹子的所有细胞均具有中央大液泡,有利于维持细胞形态
D.竹子叶肉细胞中含有大量的叶绿体,有利于进行能量转换
【解析】 大熊猫属于哺乳动物,其成熟的红细胞中无线粒体,A错误;胞间连丝是高等植物细胞之间进行信息交流的通道,大熊猫神经细胞间无胞间连丝,B错误;中央大液泡只存在于成熟的植物细胞中,C错误;竹子叶肉细胞中含有大量的叶绿体,是光合作用的场所,有利于进行能量转换,D正确。
2.某河流受到生活污水的轻微污染后,通过自我调节很快消除污染,河流中的生物种类和数量没有受到明显的影响。下列相关叙述错误的是( A )
A.生活在河流中的所有动植物构成生物群落
B.负反馈调节是生态系统具备自我调节能力的基础
C.河流中鱼、虾等消费者的存在能加快生态系统的物质循环
D.该过程主要体现了河流生态系统的抵抗力稳定性
【解析】 生活在河流中的所有生物(包括动植物和微生物等)构成生物群落,A错误;负反馈调节在生态系统中普遍存在,它是生态系统具备自我调节能力的基础,B正确;鱼、虾等消费者直接或者间接以植物为食,消费者的存在能加快生态系统的物质循环,C正确;由于河流生态系统具有一定的抵抗力稳定性,所以河流受到轻微污染后能消除污染,并使其中的生物种类和数量不受到明显的影响,D正确。
3.(2022·泸州市质量诊断性)肌醇是人体细胞生存所必需的一种糖类,正常细胞可以在有关酶的作用下自行合成,而急性骨髓性白血病(AML)的肿瘤细胞则必须依赖肌醇转运蛋白(SLC5A3)从内环境中获取。下列相关分析合理的是( D )
A.人体骨髓造血干细胞可通过无丝分裂不断产生红细胞
B.AML的肿瘤细胞无法合成肌醇的原因是不含有相关基因
C.合成肌醇需要细胞中核糖体、内质网、高尔基体的直接参与
D.阻断SLC5A3功能可使AML细胞死亡而不会伤害正常细胞
【解析】 人体骨髓造血干细胞可通过有丝分裂不断产生红细胞,A错误;根据题干信息,“正常细胞可以在有关酶的作用下自行合成”,故AML的肿瘤细胞无法合成肌醇的原因是没有相关的酶,B错误;分泌蛋白需要细胞中核糖体、内质网、高尔基体的直接参与,但肌醇是糖类,合成途径与分泌蛋白不同,C错误;由于肌醇是人体细胞生存所必须的糖类,而AML的肿瘤细胞必须依赖肌醇转运蛋白(SLC5A3)从内环境中获取,故阻断SLC5A3功能可使AML细胞由于缺少肌醇而死亡,而正常细胞仍然能正常自行合成肌醇,不受伤害,D正确。
4.(2022·安徽省江南十校一模)新冠病毒是一种高传染性、有致死性的病毒,其遗传物质为单股的RNA,用RNA(+)表示。病毒颗粒感染宿主细胞后,立即表达合成出一种特异的RNA聚合酶,该酶可催化自身RNA的复制(如图)。据图和所学知识判断,下列说法正确的是( D )
A.图中的RNA聚合酶也可以催化遗传信息的转录过程
B.RNA(+)和RNA(-)的碱基排列顺序不同但携带的遗传信息相同
C.RNA(+)可作为翻译的模板指导宿主细胞的蛋白质合成
D.新冠病毒的核酸检测与RNA(+)链中的特定的碱基序列有关
【解析】 酶具有专一性,图中催化RNA复制的酶(RNA聚合酶)不能催化DNA的转录过程,A错误;RNA(+)和RNA(-)对应的碱基互补排列顺序不同,携带的遗传信息也不同,B错误;RNA(+)可作为翻译的模板指导病毒的蛋白质合成而不是宿主细胞的蛋白质合成,C错误;新冠病毒的核酸检测的原理是DNA分子杂交原理,与RNA(+)链中的特定的碱基序列有关,D正确。
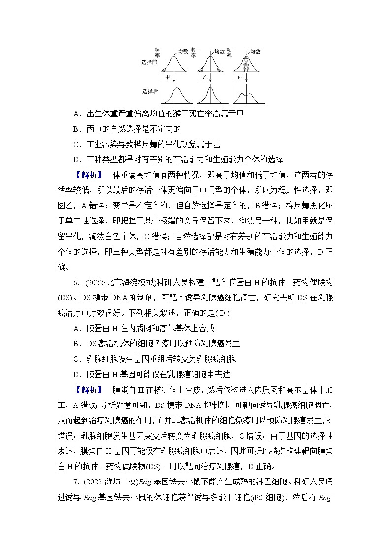
5.(2022·浙江镇海中学模拟)表型的自然选择模式有三种类型,建模如图甲、乙、丙所示,黑色点区表示选择压力指向。下列相关说法正确的是( D )
A.出生体重严重偏离均值的猴子死亡率高属于甲
B.丙中的自然选择是不定向的
C.工业污染导致桦尺蠖的黑化现象属于乙
D.三种类型都是对有差别的存活能力和生殖能力个体的选择
【解析】 体重偏离均值有两种情况,即高于均值和低于均值,这两者的存活率较低,所以最后的存活个体更偏向于中间型的个体,所以为稳定性选择,即图乙,A错误;变异是不定向的,但自然选择是定向的,B错误;桦尺蠖黑化属于单向性选择,即把趋于某个极端的变异保留下来,淘汰另一种,比如甲就是保留黑化,淘汰白色个体,C错误;自然选择都是对有差别的存活能力和生殖能力个体的选择,即三种类型都是对有差别的存活能力和生殖能力个体的选择,D正确。
6.(2022·北京海淀模拟)科研人员构建了靶向膜蛋白H的抗体-药物偶联物(DS)。DS携带DNA抑制剂,可靶向诱导乳腺癌细胞凋亡,研究表明DS在乳腺癌治疗中疗效很好。下列相关叙述,正确的是( D )
A.膜蛋白H在内质网和高尔基体上合成
B.DS激活机体的细胞免疫用以预防乳腺癌发生
C.乳腺细胞发生基因重组后转变为乳腺癌细胞
D.膜蛋白H基因可能仅在乳腺癌细胞中表达
【解析】 膜蛋白H在核糖体上合成,然后依次进入内质网和高尔基体中加工,A错误;分析题意可知,DS携带DNA抑制剂,可靶向诱导乳腺癌细胞凋亡,从而起到治疗乳腺癌的作用,而并非激活机体的细胞免疫用以预防乳腺癌发生,B错误;乳腺细胞发生基因突变后转变为乳腺癌细胞,C错误;由于基因的选择性表达,膜蛋白H基因可能仅在乳腺癌细胞中表达,因此可据此特点构建靶向膜蛋白H的抗体-药物偶联物(DS),用以靶向治疗乳腺癌,D正确。
7.(2022·潍坊一模)Rag基因缺失小鼠不能产生成熟的淋巴细胞。科研人员通过诱导Rag基因缺失小鼠的体细胞获得诱导多能干细胞(iPS细胞),然后将Rag基因导入iPS细胞并诱导使其分化为造血干细胞,再移植到Rag基因缺失小鼠体内进行治疗。下列分析错误的是( C )
A.诱导获得iPS细胞时需要在体细胞中表达一些关键基因
B.培养iPS细胞时需提供95%空气和5%CO2的混合气体环境
C.利用显微注射技术可以将Rag基因直接注入到iPS细胞
D.利用iPS细胞进行治疗存在导致小鼠发生肿瘤的风险
【解析】 诱导获得iPS细胞时是脱分化的过程,根本原因也是基因的选择性表达,需要在体细胞中表达一些关键基因,A正确;培养iPS细胞时需提供95%空气(提供氧气,有助于细胞呼吸)和5%CO2(有助于维持培养液的pH)的混合气体环境,B正确;直接注射基因容易导致基因丢失,一般需要将Rag基因和载体连接形成重组DNA分子再显微注射到iPS细胞,C错误;iPS细胞为多能干细胞,可以诱导其进行不同方向的分化,利用iPS细胞并诱导使其分化为造血干细胞,进行治疗,造血干细胞分裂旺盛,存在导致小鼠发生肿瘤的风险,D正确。
8.(2022·北京朝阳一模)叶绿素是由谷氨酸分子经过一系列酶的催化作用,在光照条件下合成的。叶绿素a的分子结构如图所示,其头部和尾部分别具有亲水性和亲脂性。下列分析错误的是( D )
A.叶绿素a分子与催化其合成的酶共有的元素是C、H、O、N
B.叶绿素a的元素组成说明无机盐能构成复杂的化合物
C.尾部对于叶绿素a分子在类囊体膜上的固定起重要作用
D.叶片变黄一定是光照不足导致叶绿素合成减少造成的
【解析】 酶的化学本质是蛋白质或RNA,其化学元素组成都含有C、H、O、N,如图叶绿素a分子也含有C、H、O、N元素,A正确;如图叶绿素a中含有Mg,Mg属于无机盐,B正确;叶绿素a的尾部具有亲脂性,而生物膜的基本骨架由磷脂双分子层构成,故叶绿素a的尾部有利于固定在类囊体膜上,C正确;叶片变黄不一定是叶绿素合成减少,也有可能是温度下降,胡萝卜素合成增加导致,还有可能是叶绿素降解加快或叶黄素等类胡萝卜素合成增加,也可能是Mg2+缺乏造成的原因,D错误。
9.下列关于植物激素应用的叙述,错误的是( C )
A.细胞分裂素、脱落酸、乙烯等植物激素可以共同调节植物的生命活动
B.双子叶植物花、叶和果实的脱落过程中存在生长素与乙烯作用效果相反
C.2,4-D可杀除禾谷类田间双子叶杂草是由于禾谷类植物对2,4-D的敏感性强
D.缺氧条件下会影响植物体内生长素的极性运输
【解析】 植物的生命活动不是一种激素调节的,是多种激素共同调节的结果,A正确;生长素抑制脱落,乙烯促进脱落,在脱落的过程中作用效果相反,B正确;2,4-D可杀除禾谷类田间双子叶杂草是由于双子叶杂草对2,4-D的敏感性强,C错误;生长素的极性运输是从形态学的上端运至形态学的下端,为主动运输,需要细胞呼吸为其提供能量,缺氧会影响呼吸,进而影响极性运输,D正确。
10.(2022·济南市历城第二中学模拟)内质网膜上的PERK蛋白,正常情况下与Bip结合,处于失活状态。当内质网腔内积累大量异常蛋白时,PERK蛋白恢复活性,最终引发细胞凋亡,其机理如图所示。下列分析错误的是( C )
A.细胞内自由基增多,可导致异常蛋白质增多
B.在细胞凋亡过程中存在基因选择性表达,此过程是在转录和翻译水平上调控细胞凋亡
C.BCL-2基因和Bax基因存在于所有的细胞中,其表达产物可以促使细胞凋亡
D.通过药物提高PERK活性可以促进细胞凋亡进而抑制肿瘤发生
【解析】 细胞内自由基增多,可导致异常蛋白质增多,A正确;由图可知,在异常蛋白与Bip结合后,PERK蛋白恢复活性,阻止新生蛋白质的合成,抑制BCL-2基因转录,促进Bax基因转录,是在转录和翻译水平上调控细胞凋亡,B正确;由题干信息可知,BCL-2基因为细胞凋亡相关基因,(+)表示促进,(-)表示抑制,说明BCL-2基因会抑制细胞凋亡,Bax基因会促进细胞凋亡,C错误;细胞凋亡对于多细胞生物体完成正常发育,维持内部环境的稳定,以及抵御外界各种因素的干扰都起着非常关键的作用,而PERK蛋白恢复活性最终会引发细胞凋亡,故通过药物提高PERK活性可以促进细胞凋亡进而抑制肿瘤发生,D正确。
11.(2022·湖北武汉二模)农业谚语是劳动人民口口相传的生产实践经验,其中蕴藏着丰富的生物学知识,下列分析错误的是( D )
A.“缺镁后期株叶黄,老叶脉间变褐亡”——镁是构成叶绿素的元素之一,缺镁会导致叶片发黄
B.“寸麦不怕尺水,尺麦但怕寸水”——作物不同时期需水量不同,应合理灌溉
C.“稻子出在犁头上,勤耕深耕长得壮”——中耕松土有利于植物根细胞吸收无机盐
D.“春天粪堆密,秋后粮铺地”——粪肥中的能量直接流向植物,可促进粮食增产
【解析】 “缺镁后期株叶黄,老叶脉间变褐亡”,镁是合成叶绿素的原料之一,是植物生长所必需的,如果缺少镁,植物的叶绿素无法合成,叶片会发黄甚至死亡,A正确;“寸麦不怕尺水,尺麦但怕寸水”,寸麦指的是小麦苗期,而尺麦指的是小麦已经拔节了。小麦返青拔节时需要水,缺水不行,说明作物不同时期需水量不同,应合理灌溉,B正确;“稻子出在犁头上,勤耕深耕长得壮”,勤耕深耕松土,有利于根细胞呼吸,有利于植物根细胞吸收无机盐,C正确;“春天粪堆密,秋后粮铺地”,粪肥中有机物可被微生物分解形成无机物,无机物可被植物吸收利用,促进粮食增产,粪肥中的能量不能流向植物,D错误。
12.(2022·北京海淀模拟)一定运动强度的锻炼可能导致人体丢失大量水分、细胞外液量减少和血钠含量降低。健康人早晨和下午不同时段、同等运动强度的锻炼条件﹐体内醛固酮含量的变化如下图。据图分析,下列相关叙述不正确的是( C )
A.锻炼使醛固酮分泌量增加,可促进肾小管和集合管对钠的重吸收
B.早晨比下午锻炼时脱水更严重,故晨练不宜进行高强度运动
C.大量出汗后,垂体分泌并释放的抗利尿激素增加,同时大脑皮层渴觉中枢兴奋
D.运动后适量补充含葡萄糖和电解质的功能性饮料有助于快速恢复体液平衡
【解析】 锻炼会导致血钠含量降低,使醛固酮的分泌量增加,从而促进肾小管和集合管对Na+的重吸收,维持血钠含量的平衡,A正确;早晨比下午锻炼时脱水更严重,更容易导致水分和无机盐的丢失,破坏内环境的稳态,因此晨练不宜进行高强度运动,B正确;抗利尿激素是由下丘脑分泌的,C错误;运动过程中消耗了能量也丢失了水分和无机盐,运动后适量补充含葡萄糖和电解质的功能性饮料有助于快速恢复体液平衡,D正确。
13.下列有关同位素标记法及其应用的叙述,错误的是( B )
A.证实DNA半保留复制的实验过程中运用了同位素标记法
B.小白鼠吸入18O2后,在其呼出的气体中不能检测到C18O2
C.给苹果植株提供14CO2,果实细胞在缺氧时会出现14C2H5OH
D.卡尔文循环中,14C的转移途径是14CO2→14C3→(14CH2O)
【解析】 证实DNA半保留复制的实验过程中运用了同位素标记法和密度梯度离心法,A正确;小白鼠吸入18O2,有氧气呼吸第三阶段中18O2→Heq \\al(18,2)O,水参与有氧呼吸第二阶段产生二氧化碳,所以呼出的二氧化碳也可能含有18O,B错误;给苹果植株提供14CO2,进行光合作用,14C的转移途径大致是:14CO2→14C3→(14CH2O),果实细胞在缺氧时会进行无氧呼吸,14C的转移途径大致是:(14CH2O)→14C3H4O3→14C2H5OH(酒精)和14CO2,C正确;光合作用过程中14CO2参与卡尔文循环,14C转移途径大致是:14CO2→14C3→(14CH2O),D正确。
14.(2022·张家店模拟)中国造的全球首个鼻喷新冠肺炎疫苗,是在流感病毒载体内插入新冠病毒基因片段研制而成的活病毒载体疫苗。传统的灭活病毒疫苗是用灭活病毒制成的。下图表示这两类疫苗引发人体产生免疫反应的部分过程,①~④代表不同细胞。下列相关叙述正确的是( C )
A.制备鼻喷新冠肺炎疫苗,所依据的原理是基因突变
B.感染过流感病毒的人群接种鼻喷新冠肺炎疫苗,会提高疫苗免疫预防效果
C.与灭活病毒疫苗相比,流感病毒载体疫苗在细胞中经基因表达后方可起作用
D.新冠病毒感染已产生免疫的机体时,会直接刺激②迅速发生二次免疫反应
【解析】 鼻喷新冠肺炎疫苗是在流感病毒载体内插入新冠病毒基因片段研制而成,其原理是基因重组,A错误;感染过流感病毒的人群接种鼻喷新冠肺炎疫苗,由于体内已产生抗体,会导致鼻喷新冠肺炎疫苗效果降低,B错误;流感病毒载体疫苗内插入新冠病毒基因片段,在细胞中需要经基因表达后方可起作用,C正确;新冠病毒感染已产生免疫的机体时,会直接刺激③(记忆B细胞)迅速发生二次免疫反应,D错误。
15.岩松鼠取食并分散贮藏白栎的种子,且种子越大被贮藏的概率越高。白栎种子成熟后可快速萌发,但岩松鼠可将种子的胚芽切除,利于长期保存。下列说法错误的是( C )
A.大种子具有更高营养价值更易吸引动物贮藏
B.种子快速萌发是避免被捕食的一种适应性策略
C.切除胚芽行为有利于白栎种子的扩散和更新
D.岩松鼠与白栎之间通过相互作用实现协同进化
【解析】 大种子中贮存的营养物质多,具有更高的营养价值,因此更易吸引动物贮藏,A正确;白栎种子成熟后可快速萌发,这是在长期自然选择过程中形成的一种适应特征,是避免被捕食的一种适应性策略,B正确;胚芽是胚的组成结构之一,胚的结构只有保持完整,种子在适宜的条件下才能萌发,因此切除胚芽行为不利于白栎种子的扩散和更新,C错误;在长期的自然选择过程中,岩松鼠与白栎之间通过相互作用,实现协同进化,D正确。
16.(2022·江西萍乡一模)影响细胞呼吸的因素有内因和外因,其中外因有O2、CO2、温度、水等,一些有毒的化学物质也会影响细胞呼吸。如一些事故现场泄漏出来的氰化物是一种剧毒物质,其通过抑制[H]与O2的结合,使得组织细胞不能利用氧而陷入内窒息。下图以植物根尖为实验对象,研究氰化物对细胞正常生命活动的影响。下列说法正确的是( B )
A.由题意可推测氰化物通过减少运输K+的载体蛋白的合成来降低K+的吸收速率
B.结合图甲和图乙,不能判定植物根尖细胞吸收Cl-的跨膜运输方式
C.实验乙中4 h后由于不能再利用氧气,细胞不再吸收K+
D.叶肉细胞可通过光合作用合成ATP,氰化物对叶肉细胞生命活动无影响
【解析】 分析题图甲可知,加入氯化钾后,氧气的消耗速率增加,说明根尖吸收钾离子是需要能量的主动运输,由题意可推测氰化物通过减少能量供应来降低K+的吸收速率,A错误;结合图甲和图乙,不能判定植物根尖细胞吸收Cl-的跨膜运输方式,B正确;实验乙中4 h后由于不能再利用氧气,但细胞还可以通过无氧呼吸提供能量吸收K+,C错误;叶肉细胞通过光反应合成的ATP只能用于暗反应,不能用于其他生命活动,所以氰化物对叶肉细胞生命活动有影响,D错误。
16.(不定项)(2022·苏州高新区模拟)人体细胞能够感知O2含量变化,可以通过调节新陈代谢以适应低氧水平。细胞内低氧调节基因表达调控的机理如图所示。下列叙述正确的是( BCD )
A.通过降低H蛋白的活性可缓解高原反应
B.在低氧条件下,H蛋白能促进低氧调节基因的表达
C.在正常氧条件下,细胞内的低氧诱导因子(H蛋白)会被蛋白酶降解
D.低氧调节基因的表达产物可能作用于线粒体,以调节代谢水平
【解析】 高原空气稀薄,氧含量较低,若降低H蛋白活性,则低氧调节基因的表达水平降低,不利于缓解高原反应,A错误;在低氧条件下,H蛋白和A蛋白结合,可促进低氧调节基因的表达,B正确;分析题图,在正常氧条件下,细胞内的低氧诱导因子(H蛋白)与O2结合,形成羟基化H蛋白,然后与V蛋白结合,最终被蛋白酶降解,C正确;低氧调节基因的表达产物可能作用于线粒体,促进有氧呼吸,从而调节代谢水平,D正确。
17.(2022·长白山市模拟)有丝分裂和减数分裂过程,都会涉及遗传物质的复制和分配。下列相关叙述正确的是( A )
A.有丝分裂间期和减数第一次分裂前的间期都要进行DNA的复制,DNA复制的主要场所是细胞核
B.DNA复制的同时往往伴随着染色体的复制,染色体经过复制而数量加倍
C.有丝分裂后期和减数第一次分裂后期,DNA分子都通过同源染色体的分离而均等分配到两个子细胞中
D.若减数第一次分裂后期一对同源染色体没有正常分离,则会导致染色体结构的变异
【解析】 有丝分裂间期和减数第一次分裂前的间期都要进行物质的准备,包括DNA的复制和蛋白质的合成,由于DNA主要位于细胞核中,所以DNA复制的主要场所是细胞核,A正确;DNA复制后,两条姐妹染色单体连在同一条染色体上,染色体数目没有改变,B错误;有丝分裂后期,姐妹染色单体分开,同源染色体没有分开,C错误;若减数第一次分裂后期一对同源染色体没有正常分离,则会导致染色体数目发生改变,D错误。
17.(不定项)(2022·唐山模拟)下图为油菜的一个造孢细胞通过分裂形成精子的过程,其中①③④表示有丝分裂,②表示减数分裂,A、B、C表示分裂过程中产生的细胞。据此分析,下列叙述正确的是( ABD )
造孢细胞(2n)eq \(――→,\s\up7(①))A细胞eq \(――→,\s\up7(②))eq \b\lc\{\rc\ (\a\vs4\al\c1(3个花粉粒,1个花粉粒\(――→,\s\up7(③))\b\lc\{\rc\ (\a\vs4\al\c1(C细胞,B细胞\(――→,\s\up7(④))2个精子))))
A.C细胞中染色体数目是A细胞中染色体数目的一半
B.B细胞产生的精子中所含遗传信息与C细胞的细胞核中的相同
C.花粉粒通过③表示的分裂方式进行分裂时,细胞中同源染色体不进行联会
D.细胞进行①~④的各次分裂,细胞中的染色体都只复制一次
【解析】 分析题图,A细胞由造孢细胞有丝分裂而来,染色体数为2n,而A细胞减数分裂得到花粉粒细胞(n),C细胞和花粉粒细胞染色体数目相同,故C细胞中染色体数目是A细胞中染色体数目的一半,A正确;过程④是有丝分裂,其产生的精子的遗传信息与B细胞相同,而B细胞与C细胞是有丝分裂形成的,所含的遗传信息也相同,因此B细胞产生的精子中所含遗传信息与C细胞的细胞核中的相同,B正确;A细胞(2n)通过减数分裂形成花粉粒细胞,花粉粒细胞(n)中无同源染色体,所以花粉粒通过③表示的分裂方式进行分裂时,细胞内无同源染色体,也无联会现象,C错误;①③④为有丝分裂,②为减数分裂,细胞中的染色体都只复制一次,D正确。
18.(2022·江西九江模拟)下图1是用DNA测序仪测出的某生物的一个DNA分子片段上被标记的一条脱氧核苷酸链的碱基排列顺序(TGCGTATTGG),下列说法错误的是( D )
A.据图1推测,此DNA片段上的鸟嘌呤脱氧核苷酸的数量是5个
B.根据图1脱氧核苷酸链的碱基排列顺序,分析图2显示的脱氧核苷酸链的碱基序列为CCAGTGCGCC(从上往下排序)
C.图1所测定的DNA片段与图2所显示的DNA片段中(A+G)/(T+C)都为1
D.若用35S标记某噬菌体,让其在不含35S的细菌中繁殖2代,则含有35S标记的噬菌体所占比例为50%
【解析】 图1的一条脱氧核苷酸链的碱基排列顺序是TGCGTATTGG,其中鸟嘌呤脱氧核苷酸的数量是4个,此链有一个C,推出互补链中还有一个G,此DNA片段上的鸟嘌呤脱氧核苷酸的数量共5个,A正确;根据图1脱氧核苷酸链的碱基排列顺序可知,分析图中碱基序列时应从上向下读,且由左至右的顺序依次是ACGT,故图2显示的脱氧核苷酸链的碱基序列为CCAGTGCGCC,B正确;双链DNA中,遵循碱基互补配对原则,A=T、C=G,嘌呤数=嘧啶数,故图1所测定的DNA片段与图2所显示的DNA片段中(A+G)与(T+C)的比值都为1,C正确;噬菌体侵染细菌过程中,蛋白质外壳不会进入细菌内部,35S标记的是噬菌体蛋白质外壳,若用35S标记某噬菌体,让其在不含35S的细菌中繁殖2代,则含有35S标记的噬菌体所占比例为0,D错误。
18.(不定项)(2022·山师大附中模拟)某地一家族中患有甲、乙两种单基因遗传病,其中一种病的致病基因位于X染色体上。研究人员通过调查得到了该家族的遗传系谱图(图1),然后对Ⅰ1、Ⅱ2、Ⅱ3、Ⅲ2的这两对基因进行电泳分离,得到了不同的条带(图2)。下列说法合理的是( BD )
A.甲病是常染色体隐性遗传病,乙病与血友病遗传方式相同
B.条带①代表甲病的致病基因,条带③代表乙病的致病基因
C.对Ⅲ1的两对基因进行电泳分离,所得的条带应该是①和③
D.若只考虑甲、乙两种遗传病,Ⅰ4与Ⅱ1基因型相同
【解析】 Ⅰ3号和Ⅰ4号个体不患甲病,而他们有一个患甲病的女儿,即“无中生有为隐性,隐性看女病,女病男正非伴性”,说明甲病是常染色体隐性遗传病。根据题干信息可知:乙病是伴性遗传,图中Ⅲ1、Ⅰ1、Ⅰ4、Ⅱ1是乙病患者,结合Ⅰ1的电泳条带可知①③是两种病的致病基因,Ⅱ3患甲病,对比Ⅰ1的电泳条带可知①为甲病致病基因,则③为乙病的致病基因。根据Ⅰ4患乙病,Ⅱ2未患乙病,说明乙病是伴X显性遗传病。A错误;根据以上分析已知,条带①代表甲病的致病基因,条带③代表乙病的致病基因,B正确;根据以上分析已知,条带①为甲病致病基因(假设用a表示),条带③为乙病致病基因(假设用XB表示),Ⅱ3患甲病为aa,则条带④为不患乙病的正常基因(用Xb表示),条带②为不患甲病的正常基因(用A表示),根据电泳图可知,Ⅱ2基因型为AAXbY,Ⅱ1基因型为AaXBXb,所以Ⅲ1基因型为AAXBY或AaXBY,故电泳条带为②③或①②③,C错误;就甲病而言,Ⅰ4、Ⅱ1均未患甲病,但都带有隐性致病基因,都为杂合子;就乙病而言,Ⅰ4的儿子Ⅱ2未患病,则Ⅰ4为杂合子,Ⅱ1的母亲Ⅰ2正常,则Ⅱ1为杂合子,因此只考虑甲、乙两种遗传病,Ⅰ4与Ⅱ1的基因型相同,D正确。
19.(2022·南京金陵中学模拟)美罗培南是治疗重度感染的一类药物,下图为该抗生素在某医院住院患者中的人均使用量,以及从患者体内分离得到的某种细菌对该抗生素的耐药率变化。下列叙述错误的是( B )
A.细菌耐药率的变化与抗生素的使用量之间存在着关联
B.美罗培南的使用诱导细菌产生了可遗传的耐药性突变
C.抗生素使用量的增加和细菌耐药性的增强属于协同进化
D.规范使用抗生素和避免长时间使用抗生素可减缓耐药率的升高
【解析】 随着年限的增加,抗生素用量也增加,耐药率也随之增加,说明这种细菌耐药率的变化与抗生素的使用量之间是存在关联的,A正确;突变是不定向的,美罗培南的选择是定向的,B错误;不同物种之间,生物与无机环境之间在相互影响中不断进化和发展,这就是协同进化,在使用抗生素的过程中细菌耐药性越来越强,它们之间发生了协同进化,C正确;为减缓耐药性的升高,需要在医生的指导下规范使用抗生素,避免长时间使用抗生素使菌体耐药率升高,D正确。
19.(不定项)(2022·无锡模拟)药物A能诱发DNA损伤,若该损伤不能被修复则会导致细胞死亡。现有酵母菌突变体1(基因1功能缺失)和突变体2(基因2功能缺失),将其培养液进行梯度稀释,各稀释倍数下分别取等量菌液滴加在含不同浓度药物A的培养基上进行培养,一段时间后结果如图所示。下列相关叙述正确的是( BC )
A.为防止空气中杂菌的污染,应将平板置于无空气的环境中培养
B.DNA无损伤时,突变体1的细胞周期小于突变体2的
C.基因2编码的产物对DNA损伤的修复能力大于基因1编码的
D.若将突变体1和突变体2混合培养,则其实验结果与对照组的相同
【解析】 为防止空气中杂菌的污染,应将平板置于无菌的环境中培养,而不是置于无空气的环境中培养,因为酵母菌的繁殖需要氧气,应该满足“相同且适宜”的条件,A错误;在该实验中,当无药物A时,即DNA无损伤时,突变体1的菌落数比突变体2的菌落数多,说明突变体1的细胞周期短于突变体2的,B正确;根据题意可知,药物A会诱发DNA损伤,不能修复则会导致酵母菌死亡,因此在含药物A的培养基上长出的菌落数越多,说明其DNA损伤修复能力越强;实验结果显示,基因2突变后的酵母菌在含药物A的培养基上生长比突变体1的酵母菌更差,说明基因2功能缺失后,其DNA损伤修复能力较弱,也即基因2编码的产物对DNA损伤的修复能力大于基因1编码的,C正确;若将突变体1和突变体2混合培养,两种酵母菌未必会发生基因的转化而成为野生酵母菌,因此,其实验结果未必会和对照组的相同,D错误。
20.(2022·山东泰安一模)果蝇正常翅(Ct)对缺刻翅(ct)显性,红眼(W)对白眼(w)显性,两对基因均位于X染色体的A片段上。用“+”表示A片段存在,“-”表示A片段缺失,且A片段缺失的X-Y个体表现为缺失纯合致死。染色体组成为X+X-的红眼缺刻翅雌果蝇与染色体组成为X+Y的白眼正常翅雄果蝇杂交。下列说法错误的是( D )
A.Ct/ct、W/w两对基因的遗传不遵循自由组合定律
B.F1中雄果蝇全是红眼,白眼全是雌果蝇
C.F1中红眼正常翅雌果蝇与红眼缺刻翅雄果蝇的比例为11
D.F1雌雄果蝇相互交配,F2中红眼缺刻翅雌果蝇占1/7
【解析】 Ct/ct、W/w两对基因均位于X染色体的A片段上,两对基因位于一对同源染色体上,故不遵循基因的自由组合定律,A正确;X+X-与X+Y杂交,子代基因型为X+X+、X+X-、X+Y、X-Y,F1中雌雄比为21,且白眼全是雌果蝇,雄果蝇全是红眼,B正确;据上述分析可知,F1中红眼正常翅雌果蝇与红眼缺刻翅雄果蝇的比例为11,C正确;据上述分析可知,F1雌蝇为X+WctX+wCtX-X+wCt=11,雄蝇为X+WctYX-Y=11,但X-Y个体表现为缺失纯合致死,F1雌雄果蝇相互交配,F2基因型及表型见下表
其中红眼缺刻翅雌果蝇占2/7,D错误。
20.(不定项)(2022·辽宁东北育才双语学校模拟)拟南芥花的发育受A、B、D三种基因控制。图1为野生型拟南芥(AABBDD)花不同结构相关基因的表达情况。A、B、D三种基因对应存在3类隐性的缺失突变基因a、b和d,导致花器官错位发育。A与D基因一般不能同时表达,若一方发生突变而缺失,则另一方在花的所有结构中都能得以表达。如D基因缺失突变体(AABBdd),其表达的基因与发育结果如图2所示。关于拟南芥花的发育以下说法正确的是( ABC )
A.野生型拟南芥萼片与花瓣组织中均含有D基因
B.基因型AABBDD与AABBdd的个体杂交,子代表型与图1一致
C.基因型AaBBDd与aabbDd的拟南芥杂交,子代中有3/4的个体可育
D.基因型AABbDd的拟南芥自交,子代有四种表型的花,则B、D基因独立遗传
【解析】 同一个体所有组织细胞来源于受精卵的有丝分裂,所以含有相同的基因,野生型拟南芥的基因型为AABBDD,因此,野生型拟南芥萼片与花瓣组织中均含有D基因,A正确;基因型AABBDD与AABBdd的个体杂交,子代的基因型为AABBDd,其表型与图1一致,B正确;据图可知,基因型为AaBBDd与aabbDd的拟南芥杂交,子代dd个体1/4,表现为不育,即有3/4的个体可育,C正确;基因型为AABbDd的拟南芥自交,子代有四种表型的花,可能是B、D基因独立遗传,也可能是B、D基因位于同一对同源染色体上,发生了互换所致,D错误。♀配子
♂配子
eq \f(1,4)X+Wct
eq \f(2,4)X+wCt
eq \f(1,4)X-
eq \f(1,2)X+Wct
eq \f(1,8)红眼
缺刻翅(雌)
eq \f(2,8)红眼
正常翅(雌)
eq \f(1,8)红眼
缺刻翅(雌)
eq \f(1,2)Y
eq \f(1,8)红眼
缺刻翅(雄)
eq \f(2,8)白眼
正常翅(雄)
eq \f(1,8)(致死)(雄)
相关试卷
这是一份高考生物二轮复习专题提升练6含答案,共10页。试卷主要包含了单项选择题,非选择题等内容,欢迎下载使用。
这是一份2023届高考生物二轮复习选择专题练5含答案,共15页。
这是一份2023届高考生物二轮复习选择专题练4含答案,共16页。

