还剩20页未读,
继续阅读
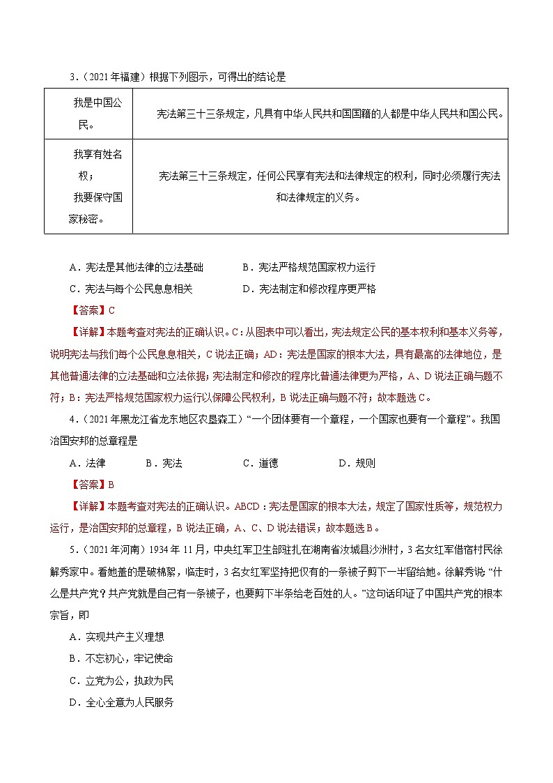
初中政治中考复习 专题13 坚持宪法至上(第01期)-2021中考道德与法治真题分项汇编(全国通用)(解析版)
展开相关试卷
初中政治中考复习 专题18 民主与法治(第01期)-2021中考道德与法治真题分项汇编(全国通用)(解析版):
这是一份初中政治中考复习 专题18 民主与法治(第01期)-2021中考道德与法治真题分项汇编(全国通用)(解析版),共47页。试卷主要包含了,说明等内容,欢迎下载使用。
初中政治中考复习 专题16 崇尚法治精神(第01期)-2021中考道德与法治真题分项汇编(全国通用)(解析版):
这是一份初中政治中考复习 专题16 崇尚法治精神(第01期)-2021中考道德与法治真题分项汇编(全国通用)(解析版),共10页。试卷主要包含了在法律意义上,平等具有两层含义等内容,欢迎下载使用。
初中政治中考复习 专题13 坚持宪法至上(第01期)-2020中考道德与法治真题分项汇编(全国通用)(解析版):
这是一份初中政治中考复习 专题13 坚持宪法至上(第01期)-2020中考道德与法治真题分项汇编(全国通用)(解析版),共9页。试卷主要包含了民法典总则第一条规定,崇法·明理等内容,欢迎下载使用。

