湖南省衡阳市2021年中考数学真题(含详解)
展开1. 8的相反数是( )
A. SKIPIF 1 < 0 B. 8C. SKIPIF 1 < 0 D. SKIPIF 1 < 0
【答案】A
【详解】
【分析】根据相反数的定义即可直接选择.
【详解】8的相反数为-8.
故选A.
【点睛】本题考查求一个数的相反数.掌握相反数的定义是解答本题的关键.
2. 2021年2月25日,习近平总书记庄严宣告,我国脱贫攻坚战取得全面胜利.现标准下,98990000农村贫困人口全部脱贫.数98990000用科学记数法表示为( )
A. SKIPIF 1 < 0 B. SKIPIF 1 < 0 C. SKIPIF 1 < 0 D. SKIPIF 1 < 0
【答案】B
【详解】
【分析】科学记数法的表示形式为 SKIPIF 1 < 0 的形式,其中1≤|a|<10,n为整数.确定n的值时,要看把原数变成a时,小数点移动了多少位,n的绝对值与小数点移动的位数相同.
【详解】解:98990000=9.899×107.
故选:B.
【点睛】本题考查科学记数法的表示方法.科学记数法的表示形式为 SKIPIF 1 < 0 的形式,其中1≤|a|<10,n为整数,表示时关键要正确确定a的值以及n的值.
3. 在以下绿色食品、回收、节能、节水四个标志中,是轴对称图形的是( )
A. B. C. D.
【答案】D
【详解】
【分析】根据轴对称图形的概念求解.如果一个图形沿着一条直线对折后两部分完全重合,这样的图形叫做轴对称图形,这条直线叫做对称轴.
【详解】A、不是轴对称图形,故A不符合题意;
B、不是轴对称图形,故B不符合题意;
C、不是轴对称图形,故C不符合题意;
D、是轴对称图形,故D符合题意.
故选D.
【点睛】本题主要考查轴对称图形的知识点.确定轴对称图形的关键是寻找对称轴,图形两部分折叠后可重合.
4. 下列运算结果为 SKIPIF 1 < 0 的是( )
A. SKIPIF 1 < 0 B. SKIPIF 1 < 0 C. SKIPIF 1 < 0 D. SKIPIF 1 < 0
【答案】C
【详解】
【分析】根据同底数幂相乘、同底数幂相除、幂乘方法则逐项计算即可.
【详解】A选项, SKIPIF 1 < 0 ,不符合题意;
B选项, SKIPIF 1 < 0 ,不符合题意;
C选项, SKIPIF 1 < 0 ,符合题意;
D选项, SKIPIF 1 < 0 ,不符合题意.
故选:C.
【点睛】本题考查同底数幂相乘、同底数幂相除、幂的乘方和积的乘方法则.同底数幂相乘,底数不变,指数相加;同底数幂相除,底数不变,指数相减;幂的乘方,底数不变,指数相乘;积的乘方,等于把积的每一个因式的积的乘方,再把所得的幂相乘.
5. 下列计算正确的是( )
A. SKIPIF 1 < 0 B. SKIPIF 1 < 0 C. SKIPIF 1 < 0 D. SKIPIF 1 < 0
【答案】B
【详解】
【分析】利用算术平方根,零指数幂,同类二次根式,立方根逐项判断即可选择.
【详解】 SKIPIF 1 < 0 ,故A选项错误,不符合题意;
SKIPIF 1 < 0 ,故B选项正确,符合题意;
SKIPIF 1 < 0 和 SKIPIF 1 < 0 不是同类二次根式不能合并,故C选项错误,不符合题意;
SKIPIF 1 < 0 不能化简,故D选项错误,不符合题意;
故选B.
【点睛】本题考查算术平方根,零指数幂,同类二次根式,立方根.掌握各知识点和运算法则是解答本题的关键.
6. 为了向建党一百周年献礼,我市中小学生开展了红色经典故事演讲比赛.某参赛小组6名同学的成绩(单位:分)分别为:85,82,86,82,83,92.关于这组数据,下列说法错误的是( )
A. 众数是82B. 中位数是84C. 方差是84D. 平均数是85
【答案】C
【详解】
【分析】根据该组数据结合众数、中位数的定义和平均数、方差的计算公式,求出众数、中位数、平均数和方差即可选择.
【详解】根据该组数据可知82出现了2次最多,故众数为82,选项A正确,不符合题意;
根据中位数的定义可知该组数据的中位数为 SKIPIF 1 < 0 ,选项B正确,不符合题意;
根据平均数的计算公式可求出 SKIPIF 1 < 0 ,选项D正确,不符合题意;
根据方差的计算公式可求出 SKIPIF 1 < 0 ,选项C错误,符合题意.
故选C.
【点睛】本题考查求众数、中位数、平均数和方差.掌握众数、中位数的定义,平均数、方差的计算公式是解答本题的关键.
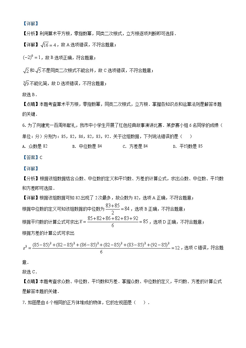
7. 如图是由6个相同的正方体堆成的物体,它的左视图是( ).
A. B. C. D.
【答案】A
【详解】
【分析】结合题意,根据视图的性质分析,即可得到答案.
【详解】由6个相同的正方体堆成的物体,它的左视图如下:
故选:A
【点睛】本题考查了视图的知识;解题的关键是熟练掌握左视图的性质,从而完成求解.
8. 如图是某商场营业大厅自动扶梯的示意图.自动扶梯 SKIPIF 1 < 0 的倾斜角为 SKIPIF 1 < 0 ,大厅两层之间的距离 SKIPIF 1 < 0 为6米,则自动扶梯 SKIPIF 1 < 0 的长约为( SKIPIF 1 < 0 )( ).
A. 7.5米B. 8米C. 9米D. 10米
【答案】D
【详解】
【分析】结合题意,根据三角函数的性质计算,即可得到答案.
【详解】根据题意,得: SKIPIF 1 < 0
∵ SKIPIF 1 < 0 米
∴ SKIPIF 1 < 0 米
故选:D.
【点睛】本题考查了三角函数的知识;解题的关键是熟练掌握三角函数的性质,从而完成求解.
9. 下列命题是真命题的是( ).
A. 正六边形的外角和大于正五边形的外角和B. 正六边形的每一个内角为 SKIPIF 1 < 0
C. 有一个角是 SKIPIF 1 < 0 的三角形是等边三角形D. 对角线相等的四边形是矩形
【答案】B
【详解】
【分析】根据多边形外角和、正多边形内角和、等边三角形、矩形的性质,对各个选项逐个分析,即可得到答案.
【详解】正六边形的外角和,和正五边形的外角和相等,均为 SKIPIF 1 < 0
∴选项A不符合题意;
正六边形的内角和为: SKIPIF 1 < 0
∴每一个内角为 SKIPIF 1 < 0 ,即选项B正确;
三个角均为 SKIPIF 1 < 0 的三角形是等边三角形
∴选项C不符合题意;
对角线相等的平行四边形是矩形
∴选项D不正确;
故选:B.
【点睛】本题考查了多边形外角和、正多边形内角和、等边三角形、矩形的知识;解题的关键是熟练掌握多边形外角和、正多边形内角和、等边三角形、矩形的性质,从而完成求解.
10. 不等式组 SKIPIF 1 < 0 的解集在数轴上可表示为( )
A. B.
C. D.
【答案】A
【详解】
【分析】根据一元一次不等式组的解题要求对两个不等式进行求解得到解集即可对照数轴进行选择.
【详解】解不等式x+1<0,得x<-1,
解不等式 SKIPIF 1 < 0 ,得 SKIPIF 1 < 0 ,
所以这个不等式组的解集为 SKIPIF 1 < 0 ,在数轴上表示如选项A所示,
故选:A.
【点睛】本题主要考查了一元一次不等式组的解,正确求解不等式组的解集并在数轴上表示是解决本题的关键.
11. 下列说法正确的是( )
A. 为了解我国中学生课外阅读情况,应采取全面调查方式
B. 某彩票的中奖机会是1%,买100张一定会中奖
C. 从装有3个红球和4个黑球的袋子里摸出1个球是红球的概率是 SKIPIF 1 < 0
D. 某校有3200名学生,为了解学生最喜欢的课外体育运动项目,随机抽取了200名学生,其中有85名学生表示最喜欢的项目是跳绳,估计该校最喜欢的课外体育运动项目为跳绳的有1360人
【答案】D
【详解】
【分析】根据普查的特点,得出了解我国中学生课外阅读情况应采取抽样调查;由于中奖的概率是等可能的,则买100张可能会中奖,可能不会中奖;共有7个小球,其中3个红球,抽到红球的概率为 SKIPIF 1 < 0 ;根据计算公式列出算式 SKIPIF 1 < 0 ,即可求出答案.
【详解】解:A、根据普查的特点,普查适合人数较少,调查范围较小的情况,而了解我国中学生课外阅读情况,人数较多,范围较广,应采取抽样调查,选项说法错误,不符合题意;
B、由于中奖的概率是等可能的,则买100张可能会中奖,可能不会中奖,选项说法错误,不符合题意;
C、共有7个小球,其中3个红球,抽到红球的概率为 SKIPIF 1 < 0 ,选项说法错误,不符合题意;
D、根据计算公式该项人数等于该项所占百分比乘以总人数,列出算式 SKIPIF 1 < 0 ,求出结果为1360人,选项说法正确,符合题意.
故选:D.
【点睛】本题主要考查了普查与抽样调查的区别、概率发生的可能性、求随机事件的概率与求某项的人数,关键在于熟悉普查的适用范围是调查对象的个体数很少,没有破坏性,要求结果准确,同时会根据等可能事件的概率公式求解,进行判断.
12. 如图,矩形纸片 SKIPIF 1 < 0 ,点M、N分别在矩形的边 SKIPIF 1 < 0 、 SKIPIF 1 < 0 上,将矩形纸片沿直线 SKIPIF 1 < 0 折叠,使点C落在矩形的边 SKIPIF 1 < 0 上,记为点P,点D落在G处,连接 SKIPIF 1 < 0 ,交 SKIPIF 1 < 0 于点Q,连接 SKIPIF 1 < 0 .下列结论:①四边形 SKIPIF 1 < 0 是菱形;②点P与点A重合时, SKIPIF 1 < 0 ;③ SKIPIF 1 < 0 的面积S的取值范围是 SKIPIF 1 < 0 .其中所有正确结论的序号是( )
A ①②③B. ①②C. ①③D. ②③
【答案】C
【详解】
【分析】根据矩形的性质与折叠的性质,证明出 SKIPIF 1 < 0 , SKIPIF 1 < 0 ,通过等量代换,得到PM=CN,则由一组邻边相等的平行四边形是菱形得到结论正确;用勾股定理 SKIPIF 1 < 0 , SKIPIF 1 < 0 ,由菱形的性质对角线互相垂直,再用勾股定理求出 SKIPIF 1 < 0 ;当 SKIPIF 1 < 0 过点D时,最小面积 SKIPIF 1 < 0 ,当P点与A点重合时,S最大为 SKIPIF 1 < 0 ,得出答案.
【详解】解:①如图1,
∵ SKIPIF 1 < 0 ,
∴ SKIPIF 1 < 0 ,
∵折叠,∴ SKIPIF 1 < 0 ,NC=NP
∴ SKIPIF 1 < 0 ,
∴ SKIPIF 1 < 0 ,
∴PM=CN,
∴ SKIPIF 1 < 0 ,
∴四边形 SKIPIF 1 < 0 为平行四边形,
∵ SKIPIF 1 < 0 ,
∴平行四边形 SKIPIF 1 < 0 为菱形,
故①正确,符合题意;
②当点P与A重合时,如图2所示
设 SKIPIF 1 < 0 ,则 SKIPIF 1 < 0 ,
在 SKIPIF 1 < 0 中, SKIPIF 1 < 0 ,
即 SKIPIF 1 < 0 ,
解得: SKIPIF 1 < 0 ,
∴ SKIPIF 1 < 0 , SKIPIF 1 < 0 ,
∴ SKIPIF 1 < 0 ,
又∵四边形 SKIPIF 1 < 0 为菱形,
∴ SKIPIF 1 < 0 ,且 SKIPIF 1 < 0 ,
∴ SKIPIF 1 < 0
∴ SKIPIF 1 < 0 ,
故②错误,不符合题意.
③当 SKIPIF 1 < 0 过点D时,如图3所示:
此时, SKIPIF 1 < 0 最短,四边形 SKIPIF 1 < 0 的面积最小,则S最小为 SKIPIF 1 < 0 ,
当P点与A点重合时, SKIPIF 1 < 0 最长,四边形 SKIPIF 1 < 0 的面积最大,则S最大为 SKIPIF 1 < 0 ,
∴ SKIPIF 1 < 0 ,故③正确,符合题意.
故答案为:①③.
【点睛】本题主要考查了菱形的判定与性质、折叠问题、勾股定理的综合应用,熟练掌握菱形的判定定理与性质定理、勾股定理是解决本题的关键.
二、填空题(本大题共6小题,每小题3分,满分18分.)
13. 要使二次根式 SKIPIF 1 < 0 有意义,则 SKIPIF 1 < 0 的取值范围是________.
【答案】x≥3
【详解】
【分析】根据二次根式被开方数为非负数进行求解.
【详解】由题意知, SKIPIF 1 < 0 ,
解得,x≥3,
故答案为:x≥3.
【点睛】本题考查二次根式有意义的条件,二次根式中的被开方数是非负数.
14. 计算: SKIPIF 1 < 0 =_____
【答案】1
【详解】
【详解】根据同分母的分式加减法则进行计算即可.
解:原式= SKIPIF 1 < 0 =1.
故答案为1.
本题考查的是分式的加减法,即同分母分式加减法法则:同分母的分式想加减,分母不变,把分子相加减.
15. 因式分解: SKIPIF 1 < 0 __________.
【答案】 SKIPIF 1 < 0
【详解】
【分析】利用提取公因式法因式分解即可
【详解】解: SKIPIF 1 < 0
故答案: SKIPIF 1 < 0
【点睛】本题考查提取公因式法因式分解,熟练掌握因式分解的方法是关键
16. 底面半径为3,母线长为4的圆锥的侧面积为__________.(结果保留 SKIPIF 1 < 0 )
【答案】 SKIPIF 1 < 0
【详解】
【分析】圆锥的侧面展开图是扇形,根据扇形的面积公式求解即可.
【详解】圆锥的侧面积= SKIPIF 1 < 0
故答案为: SKIPIF 1 < 0 .
【点睛】本题考查圆锥的侧面积. SKIPIF 1 < 0 ,其中l为扇形的弧长,即底面圆的周长,R为半径,即圆锥的母线长.
17. “绿水青山就是金山银山”.某地为美化环境,计划种植树木6000棵.由于志愿者的加入,实际每天植树的棵树比原计划增加了25%,结果提前3天完成任务.则实际每天植树__________棵.
【答案】500
【详解】
【分析】设原计划每天植树 SKIPIF 1 < 0 棵,则实际每天植树 SKIPIF 1 < 0 ,根据工作时间 SKIPIF 1 < 0 工作总量 SKIPIF 1 < 0 工作效率,结合实际比原计划提前3天完成,准确列出关于 SKIPIF 1 < 0 的分式方程进行求解即可.
【详解】解:设原计划每天植树 SKIPIF 1 < 0 棵,则实际每天植树 SKIPIF 1 < 0 ,
SKIPIF 1 < 0 ,
SKIPIF 1 < 0 ,
经检验, SKIPIF 1 < 0 是原方程的解,
∴实际每天植树 SKIPIF 1 < 0 棵,
故答案是:500.
【点睛】本题考查了分式方程的应用,解题的关键是:找准等量关系,准确列出分式方程.
18. 如图1,菱形 SKIPIF 1 < 0 的对角线 SKIPIF 1 < 0 与 SKIPIF 1 < 0 相交于点O,P、Q两点同时从O点出发,以1厘米/秒的速度在菱形的对角线及边上运动.点P的运动路线为 SKIPIF 1 < 0 ,点Q的运动路线为 SKIPIF 1 < 0 .设运动的时间为x秒,P、Q间的距离为y厘米,y与x的函数关系的图象大致如图2所示,当点P在 SKIPIF 1 < 0 段上运动且P、Q两点间的距离最短时,P、Q两点的运动路程之和为__________厘米.
【答案】 SKIPIF 1 < 0
【详解】
【分析】四边形 SKIPIF 1 < 0 是菱形,由图象可得AC和BD的长,从而求出OC、OB和 SKIPIF 1 < 0 .当点P在 SKIPIF 1 < 0 段上运动且P、Q两点间的距离最短时,此时 SKIPIF 1 < 0 连线过O点且垂直于 SKIPIF 1 < 0 .根据三角函数和已知线段长度,求出P、Q两点的运动路程之和.
【详解】由图可知, SKIPIF 1 < 0 (厘米),
∵四边形 SKIPIF 1 < 0 为菱形
∴ SKIPIF 1 < 0 (厘米)
∴ SKIPIF 1 < 0
P在 SKIPIF 1 < 0 上时,Q在 SKIPIF 1 < 0 上, SKIPIF 1 < 0 距离最短时, SKIPIF 1 < 0 连线过O点且垂直于 SKIPIF 1 < 0 .
此时,P、Q两点运动路程之和 SKIPIF 1 < 0
∵ SKIPIF 1 < 0 (厘米)
∴ SKIPIF 1 < 0 (厘米)
故答案为 SKIPIF 1 < 0 .
【点睛】本题主要考查菱形的性质和三角函数.解题的关键在于从图象中找到菱形对角线的长度.
三、解答题(本大题共8个小题,19~20题每题6分,21~24题每题8分,25题10分,26题12分,满分66分.解答应写出文字说明、证明过程或盐酸步骤.)
19. 计算: SKIPIF 1 < 0 .
【答案】 SKIPIF 1 < 0
【详解】
【分析】利用完全平方公式,平方差公式,单项式乘以多项式的法则,计算合并同类项即可
【详解】解: SKIPIF 1 < 0
SKIPIF 1 < 0
SKIPIF 1 < 0 .
【点睛】本题考查了完全平方公式,平方差公式,单项式乘以多项式,合并同类项,熟练掌握公式,准确合并计算是解题的关键.
20. 如图,点A、B、D、E在同一条直线上, SKIPIF 1 < 0 .求证: SKIPIF 1 < 0 .
【答案】见详解
【详解】
【分析】根据 SKIPIF 1 < 0 ,可以得到 SKIPIF 1 < 0 ,然后根据题目中的条件,利用ASA证明△ABC≌△DEF即可.
【详解】证明:点A,B,C,D,E在一条直线上
∵ SKIPIF 1 < 0
∴ SKIPIF 1 < 0
在 SKIPIF 1 < 0 与 SKIPIF 1 < 0 中
SKIPIF 1 < 0
∴ SKIPIF 1 < 0
【点睛】本题重点考查了三角形全等的判定定理,普通两个三角形全等共有四个定理,即AAS、ASA、SAS、SSS,直角三角形可用HL定理,但AAA、SSA,无法证明三角形全等,本题是一道较为简单的题目.
21. “垃圾分类工作就是新时尚”,为了改善生态环境,有效利用垃圾剩余价值,2020年起,我市将生活垃圾分为四类:厨余垃圾、有害垃圾、可回收垃圾、其他垃圾.某学习研究小组在对我市垃圾分类实施情况的调查中,绘制了生活垃圾分类扇形统计图,如图所示.
(1)图中其他垃圾所在的扇形的圆心角度数是 度;
(2)据统计,生活垃圾中可回收物每吨可创造经济总价值约为0.2万元.若我市某天生活垃圾清运总量为500吨,请估计该天可回收物所创造的经济总价值是多少万元?
(3)为了调查学生对垃圾分类知识的了解情况,某校开展了相关知识竞赛,要求每班派2名学生参赛.甲班经选拔后,决定从2名男生和2名女生中随机抽取2名学生参加比赛,求所抽取的学生中恰好一男一女的概率.
【答案】(1)64.8;(2)20万元;(3) SKIPIF 1 < 0
【详解】
【分析】(1)根据统计图中的数据用360°乘以其他垃圾所占百分比,可以计算其他垃圾所对应的扇形圆心角的度数;
(2)根据统计图中的数据,可以计算出该市500吨垃圾中约有多少吨可回收物.
(3)列表后利用概率公式求解可得.
【详解】解:(1) SKIPIF 1 < 0
故答案为64.8
(2) SKIPIF 1 < 0 (万元)
答:该天可回收物所创造的经济总价值是20万元
(3)用列表法如图:
共12种机会均等的结果,其中恰好为一男一女结果数为8,
所以,恰好选到一男一女的概率是 SKIPIF 1 < 0
答:抽取的学生中恰好一男一女的概率为 SKIPIF 1 < 0
【点睛】本题考查的是扇形统计图的综合运用,读懂统计图,从不同的统计图中得到必要的信息是解决问题的关键;扇形统计图直接反映部分占总体的百分比大小,同时考查了概率公式.
22. 如图,点E为正方形 SKIPIF 1 < 0 外一点, SKIPIF 1 < 0 ,将 SKIPIF 1 < 0 绕A点逆时针方向旋转 SKIPIF 1 < 0 得到 SKIPIF 1 < 0 的延长线交 SKIPIF 1 < 0 于H点.
(1)试判定四边形 SKIPIF 1 < 0 的形状,并说明理由;
(2)已知 SKIPIF 1 < 0 ,求 SKIPIF 1 < 0 的长.
【答案】(1)正方形,理由见详解;(2)17
【详解】
【分析】(1)由旋转的性质可得∠AEB=∠AFD=90°,AE=AF,∠DAF=∠EAB,由正方形的判定可证四边形BE'FE是正方形;
(2)连接 SKIPIF 1 < 0 ,利用勾股定理可求 SKIPIF 1 < 0 ,再利用勾股定理可求DH的长.
【详解】解:(1)四边形 SKIPIF 1 < 0 是正方形,理由如下:
根据旋转: SKIPIF 1 < 0
∵四边形 SKIPIF 1 < 0 是正方形
∴∠DAB=90°
∴∠FAE=∠DAB=90°
∴ SKIPIF 1 < 0
∴四边形 SKIPIF 1 < 0 是矩形,
又∵ SKIPIF 1 < 0
∴矩形 SKIPIF 1 < 0 是正方形.
(2)连接 SKIPIF 1 < 0
∵ SKIPIF 1 < 0 ,
在 SKIPIF 1 < 0 中, SKIPIF 1 < 0
∵四边形 SKIPIF 1 < 0 是正方形
∴ SKIPIF 1 < 0
在 SKIPIF 1 < 0 中, SKIPIF 1 < 0 ,又 SKIPIF 1 < 0 ,
∴ SKIPIF 1 < 0 .
故答案是17.
【点睛】本题是四边形综合题,考查了正方形的判定和性质,旋转的性质,勾股定理,全等三角形的判定和性质,等腰三角形的性质等知识,灵活运用这些性质进行推理是本题的关键.
23. 如图是一种单肩包,其背带由双层部分、单层部分和调节扣构成.小文购买时,售货员演示通过调节扣加长或缩短单层部分的长度,可以使背带的长度(单层部分与双层部分长度的和,其中调节扣所占长度忽略不计)加长或缩短,设双层部分的长度为 SKIPIF 1 < 0 ,单层部分的长度为 SKIPIF 1 < 0 .经测量,得到下表中数据.
(1)根据表中数据规律,求出y与x的函数关系式;
(2)按小文的身高和习惯,背带的长度调为 SKIPIF 1 < 0 时为最佳背带长.请计算此时双层部分的长度;
(3)设背带长度为 SKIPIF 1 < 0 ,求L的取值范围.
【答案】(1) SKIPIF 1 < 0 ;(2) SKIPIF 1 < 0 ;(3) SKIPIF 1 < 0
【详解】
【分析】(1)根据观察y与x是一次函数的关系,利用待定系数法求详解式;
(2)背带的长度为单层部分与双层部分长度的和,可求出背带的长度与双层部分长度的函数关系式 SKIPIF 1 < 0 ,令 SKIPIF 1 < 0 ,即可求出此时对应的双层部分长度的值;
(3)根据 SKIPIF 1 < 0 和 SKIPIF 1 < 0 ,求出x取值范围,再根据 SKIPIF 1 < 0 求出 SKIPIF 1 < 0 的取值范围.
【详解】解:(1)根据观察y与x是一次函数的关系,所以设 SKIPIF 1 < 0
依题意,得 SKIPIF 1 < 0
解得, SKIPIF 1 < 0 ;
∴y与x的函数关系式: SKIPIF 1 < 0
(2)设背带长度是 SKIPIF 1 < 0
则 SKIPIF 1 < 0
当 SKIPIF 1 < 0 时, SKIPIF 1 < 0
解得, SKIPIF 1 < 0 ;
(3)∵ SKIPIF 1 < 0 ,∴ SKIPIF 1 < 0
解得, SKIPIF 1 < 0 又 SKIPIF 1 < 0
∴ SKIPIF 1 < 0
∴ SKIPIF 1 < 0
即 SKIPIF 1 < 0 .
【点睛】本题主要考查一次函数的相关知识.利用待定系数法求解一次函数的详解式.
24. 如图, SKIPIF 1 < 0 是 SKIPIF 1 < 0 的直径,D为 SKIPIF 1 < 0 上一点,E为 SKIPIF 1 < 0 的中点,点C在 SKIPIF 1 < 0 的延长线上,且 SKIPIF 1 < 0 .
(1)求证: SKIPIF 1 < 0 是 SKIPIF 1 < 0 的切线;
(2)若 SKIPIF 1 < 0 ,求 SKIPIF 1 < 0 的长.
【答案】(1)见详解;(2) SKIPIF 1 < 0
【详解】
【分析】(1)先证明 SKIPIF 1 < 0 ,通过等量代换再证明 SKIPIF 1 < 0 即可证明
(2)先证明 SKIPIF 1 < 0 是等边三角形,再证明 SKIPIF 1 < 0 ,解直角三角形即可计算出结果
【详解】解:(1)连接 SKIPIF 1 < 0 ,
∵ SKIPIF 1 < 0 ,
∴ SKIPIF 1 < 0 ,
又∵ SKIPIF 1 < 0 ,∴ SKIPIF 1 < 0
又∵ SKIPIF 1 < 0 ,∴ SKIPIF 1 < 0
即 SKIPIF 1 < 0 ,
所以, SKIPIF 1 < 0 是 SKIPIF 1 < 0 的切线.
(2)连接 SKIPIF 1 < 0 、 SKIPIF 1 < 0
∵E是 SKIPIF 1 < 0 的中点,
∴ SKIPIF 1 < 0
SKIPIF 1 < 0 ,
∴ SKIPIF 1 < 0 是等边三角形
从而 SKIPIF 1 < 0
∵ SKIPIF 1 < 0 ,
∴ SKIPIF 1 < 0 ,
所以 SKIPIF 1 < 0
在 SKIPIF 1 < 0 ,
∴ SKIPIF 1 < 0
【点睛】本题考查切线的证明、圆周角定理、等边三角形的证明及性质、锐角三角函数,熟练应用圆的性质及定理是解题的关键
25. 如图, SKIPIF 1 < 0 的顶点坐标分别为 SKIPIF 1 < 0 ,动点P、Q同时从点O出发,分别沿x轴正方向和y轴正方向运动,速度分别为每秒3个单位和每秒2个单位,点P到达点B时点P、Q同时停止运动.过点Q作 SKIPIF 1 < 0 分别交 SKIPIF 1 < 0 、 SKIPIF 1 < 0 于点M、N,连接 SKIPIF 1 < 0 、 SKIPIF 1 < 0 .设运动时间为t(秒).
(1)求点M的坐标(用含t的式子表示);
(2)求四边形 SKIPIF 1 < 0 面积的最大值或最小值;
(3)是否存在这样的直线l,总能平分四边形 SKIPIF 1 < 0 的面积?如果存在,请求出直线l的详解式;如果不存在,请说明理由;
(4)连接 SKIPIF 1 < 0 ,当 SKIPIF 1 < 0 时,求点N到 SKIPIF 1 < 0 的距离.
【答案】(1) SKIPIF 1 < 0 ;(2)四边形 SKIPIF 1 < 0 面积不存在最小值,存在最大值,最大值为 SKIPIF 1 < 0 (3)存在, SKIPIF 1 < 0 ;(4) SKIPIF 1 < 0 或 SKIPIF 1 < 0
【详解】
【分析】(1)做适当的辅助线,过M点作 SKIPIF 1 < 0 轴于G点.过A点作 SKIPIF 1 < 0 轴于D点,利用三角形相似的判定定理证明两个三角形相似,根据对应边成比例,从而可得答案;
(2)根据坐标先求解 SKIPIF 1 < 0 长度,再证明 SKIPIF 1 < 0 再利用相似三角形的性质证明 SKIPIF 1 < 0 证明四边形 SKIPIF 1 < 0 为平行四边形,再列面积函数关系式,利用二次函数的性质求解最大值即可;
(3)先判断存在,通过观察图形知,当直线l过 SKIPIF 1 < 0 的对角线交点时,总能平分其面积;再利用平行四边形的性质求解对角线的中点坐标,从而可得答案;
(4)当 SKIPIF 1 < 0 < SKIPIF 1 < 0 时,证明 SKIPIF 1 < 0 ,利用三角形相似,对应边成比例,求解时间 SKIPIF 1 < 0 再利用等面积法求解点 SKIPIF 1 < 0 到直线 SKIPIF 1 < 0 的距离即可.当 SKIPIF 1 < 0 时,利用等面积法直接求解即可,当 SKIPIF 1 < 0 不合题意,舍去.
【详解】解:(1)过M点作 SKIPIF 1 < 0 轴于G点.过A点作 SKIPIF 1 < 0 轴于D点.
则 SKIPIF 1 < 0
SKIPIF 1 < 0
SKIPIF 1 < 0 四边形 SKIPIF 1 < 0 为矩形,
则 SKIPIF 1 < 0
SKIPIF 1 < 0 SKIPIF 1 < 0 , SKIPIF 1 < 0
SKIPIF 1 < 0 , SKIPIF 1 < 0
SKIPIF 1 < 0
SKIPIF 1 < 0 ,
∴ SKIPIF 1 < 0 ,即 SKIPIF 1 < 0
∴ SKIPIF 1 < 0
∴ SKIPIF 1 < 0
(2)∵ SKIPIF 1 < 0
SKIPIF 1 < 0
SKIPIF 1 < 0 SKIPIF 1 < 0
SKIPIF 1 < 0
SKIPIF 1 < 0
SKIPIF 1 < 0
SKIPIF 1 < 0
SKIPIF 1 < 0
SKIPIF 1 < 0
SKIPIF 1 < 0
∴四边形 SKIPIF 1 < 0 为平行四边形
∵ SKIPIF 1 < 0 ,
SKIPIF 1 < 0 < SKIPIF 1 < 0 < SKIPIF 1 < 0 (当 SKIPIF 1 < 0 或 SKIPIF 1 < 0 时,四边形不存在)
而 SKIPIF 1 < 0 ,
SKIPIF 1 < 0 当 SKIPIF 1 < 0 时, SKIPIF 1 < 0 取最大值6
∴四边形 SKIPIF 1 < 0 面积不存在最小值,存在最大值,最大值为 SKIPIF 1 < 0
(3)存在.理由如下:
连接 SKIPIF 1 < 0 交 SKIPIF 1 < 0 于 SKIPIF 1 < 0
由(2)得:四边形 SKIPIF 1 < 0 为平行四边形,
SKIPIF 1 < 0 过 SKIPIF 1 < 0 任意直线都平分 SKIPIF 1 < 0 的面积, SKIPIF 1 < 0
SKIPIF 1 < 0
所以由中点坐标公式可得: SKIPIF 1 < 0 ,即l过点H,
SKIPIF 1 < 0
SKIPIF 1 < 0
∴ SKIPIF 1 < 0
(4)如图,当 SKIPIF 1 < 0 < SKIPIF 1 < 0 时,
SKIPIF 1 < 0
SKIPIF 1 < 0
SKIPIF 1 < 0
SKIPIF 1 < 0
∵ SKIPIF 1 < 0
∴ SKIPIF 1 < 0
∴ SKIPIF 1 < 0 ,即 SKIPIF 1 < 0 ,
SKIPIF 1 < 0
SKIPIF 1 < 0
SKIPIF 1 < 0
SKIPIF 1 < 0
SKIPIF 1 < 0
SKIPIF 1 < 0
∴ SKIPIF 1 < 0 ,
经检验; SKIPIF 1 < 0 是原方程的根, SKIPIF 1 < 0 是增根,舍去,
此时: SKIPIF 1 < 0 SKIPIF 1 < 0
如图,过 SKIPIF 1 < 0 作 SKIPIF 1 < 0 于 SKIPIF 1 < 0
SKIPIF 1 < 0
SKIPIF 1 < 0
SKIPIF 1 < 0
当 SKIPIF 1 < 0 时, SKIPIF 1 < 0 此时 SKIPIF 1 < 0 到 SKIPIF 1 < 0 的距离是 SKIPIF 1 < 0 到 SKIPIF 1 < 0 的距离,
设这个距离为 SKIPIF 1 < 0 由等面积法可得:
SKIPIF 1 < 0
SKIPIF 1 < 0
SKIPIF 1 < 0
当 SKIPIF 1 < 0 时,不合题意,舍去.
综上: SKIPIF 1 < 0 到 SKIPIF 1 < 0 的距离为: SKIPIF 1 < 0 或 SKIPIF 1 < 0
【点睛】本题考查了平面图形中动点的综合性问题,涉及动点的轨迹,相似三角形的判定与性质,等腰三角形的定义与性质,矩形的判定与性质,图形与坐标,列二次函数的关系式,二次函数的性质,解题的关键是:灵活应用基础知识;注意知识的系统化.
26. 在平面直角坐标系中,如果一个点的横坐标与纵坐标相等,则称该点为“雁点”.例如 SKIPIF 1 < 0 ……都是“雁点”.
(1)求函数 SKIPIF 1 < 0 图象上的“雁点”坐标;
(2)若抛物线 SKIPIF 1 < 0 上有且只有一个“雁点”E,该抛物线与x轴交于M、N两点(点M在点N的左侧).当 SKIPIF 1 < 0 时.
①求c的取值范围;
②求 SKIPIF 1 < 0 的度数;
(3)如图,抛物线 SKIPIF 1 < 0 与x轴交于A、B两点(点A在点B的左侧),P是抛物线 SKIPIF 1 < 0 上一点,连接 SKIPIF 1 < 0 ,以点P为直角顶点,构造等腰 SKIPIF 1 < 0 ,是否存在点P,使点C恰好为“雁点”?若存在,求出点P的坐标;若不存在,请说明理由.
【答案】(1) SKIPIF 1 < 0 和 SKIPIF 1 < 0 ;(2)① SKIPIF 1 < 0 ;②45°;(3)存在,P点坐标为 SKIPIF 1 < 0 或 SKIPIF 1 < 0 或 SKIPIF 1 < 0
【详解】
【分析】(1)根据“雁点”的定义可得y=x,再联立 SKIPIF 1 < 0 求出 “雁点”坐标即可;
(2)根据 SKIPIF 1 < 0 和y=x可得 SKIPIF 1 < 0 ,再利用根的判别式得到 SKIPIF 1 < 0 ,再求出a的取值范围;将点c代入详解式求出点E的坐标,令y=0,求出M的坐标,过E点向x轴作垂线,垂足为H点,如图所示,根据EH=MH得出 SKIPIF 1 < 0 为等腰直角三角形,∠EMN的度数即可求解;
(3)存在,根据图1,图2,图3进行分类讨论,设C(m,m),P(x,y),根据三角形全等得出边相等的关系,再逐步求解,代入详解式得出点P的坐标.
【详解】解:(1)联立 SKIPIF 1 < 0 ,
解得 SKIPIF 1 < 0 或 SKIPIF 1 < 0
即:函数 SKIPIF 1 < 0 上的雁点坐标为 SKIPIF 1 < 0 和 SKIPIF 1 < 0 .
(2)① 联立 SKIPIF 1 < 0
得 SKIPIF 1 < 0
∵ 这样的雁点E只有一个,即该一元二次方程有两个相等的实根,
∴ SKIPIF 1 < 0
∵ SKIPIF 1 < 0
∵ SKIPIF 1 < 0
∴ SKIPIF 1 < 0
② 将 SKIPIF 1 < 0 代入,得 SKIPIF 1 < 0
解得 SKIPIF 1 < 0 ,∴ SKIPIF 1 < 0
对于 SKIPIF 1 < 0 ,令 SKIPIF 1 < 0
有 SKIPIF 1 < 0
解得 SKIPIF 1 < 0
∴ SKIPIF 1 < 0
过E点向x轴作垂线,垂足为H点,
EH= SKIPIF 1 < 0 ,MH= SKIPIF 1 < 0
∴ SKIPIF 1 < 0
∴ SKIPIF 1 < 0 为等腰直角三角形, SKIPIF 1 < 0
(3)存在,理由如下:
如图所示:过P作直线l垂直于x轴于点k,过C作CH⊥PK于点H
设C(m,m),P(x,y)
∵ △CPB为等腰三角形,
∴PC=PB,∠CPB=90°,
∴∠KPB+∠HPC=90°,
∵∠HPC+∠HCP=90°,
∴∠KPB=∠HCP,
∵∠H=∠PKB=90°,
∴△CHP≌△PKB,
∴CH=PK,HP=KB,
即 SKIPIF 1 < 0
∴ SKIPIF 1 < 0
当 SKIPIF 1 < 0 时, SKIPIF 1 < 0
∴ SKIPIF 1 < 0
如图2所示,同理可得:△KCP≌△JPB
∴ KP=JB,KC=JP
设P(x,y),C(m,m)
∴KP=x-m,KC=y-m,JB=y,JP=3-x,
即 SKIPIF 1 < 0
解得 SKIPIF 1 < 0
令 SKIPIF 1 < 0
解得 SKIPIF 1 < 0
∴ SKIPIF 1 < 0 或 SKIPIF 1 < 0
如图3所示,
∵△RCP≌△TPB
∴RC=TP,RP=TB
设P(x,y),C(m,m)
即 SKIPIF 1 < 0
解得 SKIPIF 1 < 0
令 SKIPIF 1 < 0
解得 SKIPIF 1 < 0
∴ 此时P与第②种情况重合
综上所述,符合题意P的坐标为 SKIPIF 1 < 0 SKIPIF 1 < 0 或 SKIPIF 1 < 0 或 SKIPIF 1 < 0
【点睛】本题考查了利用待定系数法求函数详解式,图形与坐标,等腰三角形的判定与性质,二次函数的综合运用,理解题意和正确作图逐步求解是解题的关键.
男1
男2
女1
女2
男1
男1男2
男1女1
男1女2
男2
男1男2
男2女1
男2女2
女1
女1男1
女1男2
女1女2
女2
女2男1
女2男2
女2女1
双层部分长度 SKIPIF 1 < 0
2
8
14
20
单层部分长度 SKIPIF 1 < 0
148
136
124
112
2023年湖南省衡阳市中考数学真题: 这是一份2023年湖南省衡阳市中考数学真题,文件包含2023年湖南省衡阳市中考数学真题原卷版docx、2023年湖南省衡阳市中考数学真题解析版docx等2份试卷配套教学资源,其中试卷共34页, 欢迎下载使用。
湖南省衡阳市2021年中考数学真题(含解析): 这是一份湖南省衡阳市2021年中考数学真题(含解析),共29页。试卷主要包含了选择题,填空题,解答题等内容,欢迎下载使用。
2023年湖南省衡阳市中考数学真题(含解析): 这是一份2023年湖南省衡阳市中考数学真题(含解析),共26页。试卷主要包含了选择题,填空题,解答题等内容,欢迎下载使用。

