辽宁省阜新市五年(2018-2022)中考化学真题分题型分层汇编-05化学与社会发展
展开
这是一份辽宁省阜新市五年(2018-2022)中考化学真题分题型分层汇编-05化学与社会发展,共8页。试卷主要包含了单选题等内容,欢迎下载使用。
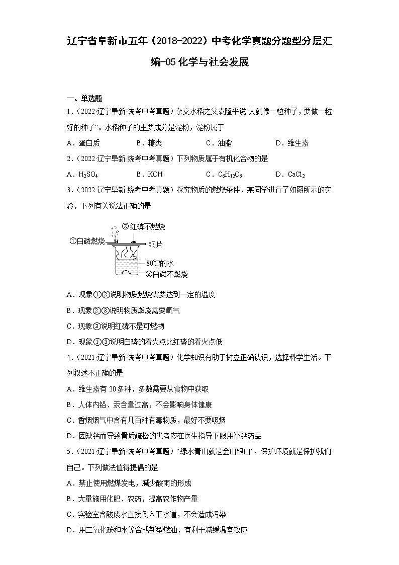
辽宁省阜新市五年(2018-2022)中考化学真题分题型分层汇编-05化学与社会发展 一、单选题1.(2022·辽宁阜新·统考中考真题)杂交水稻之父袁隆平说“人就像一粒种子,要做一粒好的种子”。水稻种子的主要成分是淀粉,淀粉属于A.蛋白质 B.糖类 C.油脂 D.维生素2.(2022·辽宁阜新·统考中考真题)下列物质属于有机化合物的是A.H2SO4 B.KOH C.C6H12O6 D.CaCl23.(2022·辽宁阜新·统考中考真题)探究物质的燃烧条件,某同学进行了如图所示的实验,下列有关说法正确的是A.现象①②说明物质燃烧需要达到一定的温度B.现象②③说明物质燃烧需要氧气C.现象③说明红磷不是可燃物D.现象①③说明白磷的着火点比红磷的着火点低4.(2021·辽宁阜新·统考中考真题)化学知识有助于树立正确认识,选择科学生活。下列叙述不正确的是A.维生素有20多种,多数需要从食物中获取B.人体内铅、汞含量过高,不会影响身体健康C.香烟烟气中含有几百种有毒物质,最好不要吸烟D.因缺钙而导致骨质疏松的患者应在医生指导下服用补钙药品5.(2021·辽宁阜新·统考中考真题)“绿水青山就是金山银山”,保护环境就是保护我们自己。下列做法值得提倡的是A.禁止使用燃煤发电,减少酸雨的形成B.大量施用化肥、农药,提高农作物产量C.实验室含酸废水直接倒入下水道,不会造成污染D.用二氧化碳和水等合成新型燃油,有利于减缓温室效应6.(2021·辽宁阜新·统考中考真题)除去下列各物质中含有的少量杂质,所选用试剂和操作方法都正确的是选项物质杂质所选试剂和操作方法A二氧化锰氯化钾加足量水溶解,过滤、洗涤、干燥B甲烷一氧化碳点燃混合气体C生石灰石灰石加入足量水溶解,过滤D水植物油加入洗涤剂,振荡 A.A B.B C.C D.D7.(2021·辽宁阜新·统考中考真题)如图是某服装标签的部分内容,判断下列叙述不正确的是A.羊毛属于天然纤维B.涤纶属于合成纤维C.可用灼烧的方法鉴别羊毛和涤纶D.羊毛和涤纶都属于合成有机高分子材料8.(2019·辽宁阜新·中考真题)下列关于燃烧和灭火的说法正确的是( )A.人类获取能量的方式只能通过燃料的燃烧B.炒菜时油锅中的油不慎着火,可用锅盖盖灭C.物质只要与氧气接触,且温度足够高就可以燃烧D.消防队员用高压水枪灭火,依据的灭火原理是降低温度至可燃物的着火点9.(2020·辽宁阜新·统考中考真题)阜新是我家,保护环境靠大家。下列因果关系正确的是选项原因结果A焚烧含氯塑料容易造成白色污染B二氧化氮、二氧化硫大量排放会形成酸雨C合理施用化肥、农药造成土壤和空气污染D工业、农业和生活废水处理后排放造成水体污染 A.A B.B C.C D.D10.(2020·辽宁阜新·统考中考真题)下列有关“化学与生活”的说法不正确的是A.淀粉、蛋白质属于有机高分子化合物B.食用甲醛浸泡的食物,严重危害人体健康C.塑料、合成纤维、橡胶等是重要的有机合成材料D.运动员在剧烈运动时,大量出汗后常饮用一些含无机盐的运动饮料11.(2020·辽宁阜新·统考中考真题)将石油加热炼制,利用石油中各成分的沸点不同,将它们分离,可得到不同的产品。下列不属于石油炼制得到的产品是A.煤焦油 B.汽油 C.柴油 D.液化石油气12.(2020·辽宁阜新·统考中考真题)下列有关燃料及其利用的说法正确的是A.天然气是可再生的化石燃料B.人类利用的能量都是通过化学反应获得的C.开发和利用新能源可以部分解决化石能源面临耗尽的问题D.用水扑灭由于电线老化短路而引起的火灾13.(2019·辽宁阜新·中考真题)健康的生活离不开化学,下列做法正确的是( )A.有些人为保持身材,只吃水果和蔬菜B.食用碘盐可预防骨质硫松C.将难以降解的塑料深埋在土壤中,可减少白色污染D.香烟烟气中的尼古丁、焦油等危害人体健康,建议吸烟的人戒烟14.(2018·辽宁阜新·中考真题)阜新市目前正在大力推进“创建全国文明卫生城市”的活动,下列做法不符合这一活动要求的是A.对污染水体进行处理使之符合排放标准B.我市大部分公交车由原来以柴油机为动力的燃料汽车更换为充电式新能源汽车C.农业上提倡使用农家肥,合理使用化肥和农药D.农村田地上的秸秆就地焚烧处理
参考答案:1.B【详解】淀粉属于糖类,故选B。2.C【详解】A、H2SO4不含有碳元素,不属于有机化合物,故选项A错误;B、KOH中不含有碳元素,不属于有机化合物,故选项B错误;C、C6H12O6含有碳元素,属于有机化合物,故选项C正确;D、CaCl2中不含有碳元素,不属于有机化合物,故选项D错误;故选:C。3.D【详解】A、现象现象①为铜片上的白磷燃烧,现象 ②为水中的白磷不燃,白磷①与氧气接触,白磷②没有与氧气接触,所以对比说明燃烧需要与氧气接触,故A选项错误;B、现象②白磷不燃烧,是因为没有接触氧气,现象 ③红磷不燃烧是因为温度没有达到着火点,二者控制变更不唯一,不能形成对比实验,故B选项错误;C、现象③说明红磷没有燃烧,说明红磷的着火点比白磷的高,故C选项错误;D、白磷和红磷都是可燃物,铜片上的白磷与红磷都和氧气接触且温度相同,但①处白磷燃烧,③处红磷不燃烧,所以可以说明白磷的着火点比红磷的着火点低,故D选项正确;故选D。4.B【详解】A、维生素由于体内不能合成或合成量不足,所以多数需要从食物中获取,故选项说法正确;B、铅、汞属于重金属,人体含量过高,会造成重金属中毒,故选项说法错误;C、香烟烟气中含有几百种有毒物质,对人体健康有害,最好不要吸烟,故选项说法正确;D、因个体差异,每个患者的缺钙程度不一样,因缺钙而导致骨质疏松的患者应在医生指导下服用补钙药品,故选项说法正确。故选B5.D【详解】A、使用燃煤发电,是酸雨形成的主要原因之一,但合理使用亦可减少酸雨的形成,故选项不符合题意;B、大量施用化肥、农药,会对土壤、水体造成严重的污染,故选项不符合题意;C、实验室酸废水直接倒入下水道,酸具有腐蚀性 ,会对金属造成腐蚀,且对水体造成污染,故选项不符合题意;D、用二氧碳和水等合成新型燃油,可以减缓温室效应,亦可产出新的能源物质,故选项符合题意。故选D。6.A【详解】A、二氧化锰不溶于水,氯化钾溶于水,所以加足量水溶解,过滤、洗涤、干燥可以除去杂质,故选项正确;B、甲烷、一氧化碳均可燃烧,混合点燃两者均会被消耗掉,且可能会发生爆炸,故选项错误;C、生石灰与水反应生成氢氧化钙,石灰石与水不反应,加入足量水溶解,过滤留下的是杂质,故选项错误;D、水和植物油不能相溶,洗涤剂具有乳化作用,加入洗涤剂振荡后形成不分层的混合物,不能除去杂质,故选项错误。故选A。7.D【详解】A、羊毛属于天然纤维,选项说法正确;B、涤纶属于合成有机高分子材料,属于合成纤维,选项说法正确;C、分别取样灼烧,闻气味,产生烧焦羽毛气味的是羊毛,产生特殊气味的是涤纶,可以鉴别,选项说法正确;D、羊毛属于天然纤维,涤纶属于合成有机高分子材料,选项说法不正确。故选D。8.B【详解】A、人类获取能量的方式不是只有通过燃料的燃烧,如太阳能、核能、其它的化学反应等,故选项说法错误。B、炒菜时油锅中的油不慎着火,可用锅盖盖灭,原理是隔绝氧气灭火,故选项说法正确。C、物质只要与氧气接触且温度足够高,不一定能燃烧,该物质必须是可燃物,故选项说法错误。D、可燃物的着火点一般不变,故选项说法错误。故选B。【点睛】本题难度不大,掌握燃烧的条件、人类获取能量的方式等是正确解答本题的关键。9.B【详解】A、白色污染是指废弃塑料造成的污染,因果关系不正确,故A不正确;B、二氧化硫、二氧化氮排入空气中,和水反应会产生酸雨,因果关系正确,故B正确;C、合理施用化肥、农药不会造成土壤和空气污染,因果关系不正确,故C不正确;D、工业、农业和生活废水处理后排放不会造成水体污染,因果关系不正确,故D不正确。故选B。10.C【详解】A、淀粉、蛋白质都含碳元素,且相对分子质量较大,属于有机高分子化合物,不符合题意;B、甲醛有毒,食用甲醛浸泡的食物,会使蛋白质变性,严重危害人体健康,不符合题意;C、塑料、合成纤维、合成橡胶属于有机合成材料,天然橡胶属于天然材料,符合题意;D、出汗后,会损失大量的无机盐,故应饮用一些含无机盐的运动饮料,维持人体的水分和维持体液恒定的pH,不符合题意。故选C。11.A【详解】利用石油中各物质沸点的不同,将它们分离,可得到汽油、柴油、煤油、液化石油气等,煤焦油是将煤隔绝空气加强热,使煤分解而成的。故选A。12.C【详解】A、天然气是化石燃料,是不可再生能源,故A不正确;B、人类利用的能量不都是通过化学反应获得的,如利用太阳能、风能等,故B不正确;C、开发和利用新能源可以部分解决化石能源面临耗尽的问题,故C正确;D、水能导电,电线老化短路而引起的火灾不能用水扑灭,应先切断电源,然后再灭火,故D不正确。故选C。13.D【详解】A、水果蔬菜提供维生素,缺乏糖类、油脂和蛋白质的摄入,对人体健康不利,故错误;B、缺碘得甲状腺肿大,所以食用碘盐可预防甲状腺肿大,故错误;C、将难以降解的塑料深埋在土壤中,不能减少白色污染,故错误;D、香烟烟气中的尼古丁、焦油等危害人体健康,建议吸烟的人戒烟,故正确;故选D。【点睛】健康越来越受到人们的关注,掌握人类重要的营养物质和化学元素与人体健康是解题的关键。14.D【详解】A、对于污染水体应该处理达标之后再排放,否则会污染更多的水源,错误;B、柴油燃烧会产生有毒有害的气体和烟尘,对环境有污染,新能源汽车能够减少有毒有害气体的排放,错误;C、农药和化肥的大量使用会造成环境污染,应该合理使用,错误;D、农村田地上的秸秆就地焚烧处理,会产生有毒有害的气体和烟尘,对环境有污染,不符合这一活动的要求,正确。故选D。
相关试卷
这是一份山东省淄博市五年(2018-2022)中考化学真题分题型分层汇编-05化学与社会发展,共7页。试卷主要包含了单选题等内容,欢迎下载使用。
这是一份江苏省淮安市五年(2018-2022)中考化学真题分题型分层汇编-05化学与社会发展,共8页。试卷主要包含了单选题等内容,欢迎下载使用。
这是一份上海市五年(2018-2022)中考化学真题分题型分层汇编-05化学与社会发展,共4页。试卷主要包含了单选题等内容,欢迎下载使用。

