


还剩6页未读,
继续阅读
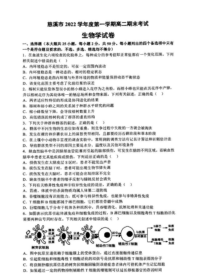
2022-2023学年浙江省宁波市慈溪市高二上学期2月期末考试 生物 PDF版
展开
这是一份2022-2023学年浙江省宁波市慈溪市高二上学期2月期末考试 生物 PDF版,共9页。
相关试卷
浙江省宁波市慈溪市2023-2024学年高二上学期期末考试生物试题(Word版附解析):
这是一份浙江省宁波市慈溪市2023-2024学年高二上学期期末考试生物试题(Word版附解析),共35页。试卷主要包含了考试结束后,只需上交答题卷等内容,欢迎下载使用。
2022-2023学年浙江省金华十校高二上学期期末考试生物PDF版含答案:
这是一份2022-2023学年浙江省金华十校高二上学期期末考试生物PDF版含答案,共11页。
2022-2023学年浙江省台州市高二上学期期末考试生物PDF版含答案:
这是一份2022-2023学年浙江省台州市高二上学期期末考试生物PDF版含答案,共10页。
