所属成套资源:2023中考化学二轮重难点题型归纳与练习学案
- 【江苏专用】2023年中考化学二轮重难点题型归纳与练习学案——专题06氢氧化钠、氢氧化钙的变质 (原卷版+解析版) 学案 1 次下载
- 【江苏专用】2023年中考化学二轮重难点题型归纳与练习学案——专题07 无明显现象反应的探究 (原卷版+解析版) 学案 1 次下载
- 【江苏专用】2023年中考化学二轮重难点题型归纳与练习学案——专题10 横向实验归类 (原卷版+解析版) 学案 2 次下载
- 【江苏专用】2023年中考化学二轮重难点题型归纳与练习学案——专题11 工艺流程 (原卷版+解析版) 学案 2 次下载
- 【江苏专用】2023年中考化学二轮重难点题型归纳与练习学案——专题12 科学探究 (原卷版+解析版) 学案 1 次下载
【江苏专用】2023年中考化学二轮重难点题型归纳与练习学案——专题08 坐标图像题 (原卷版+解析版)
展开
这是一份【江苏专用】2023年中考化学二轮重难点题型归纳与练习学案——专题08 坐标图像题 (原卷版+解析版),文件包含江苏专用2023年中考化学二轮重难点题型归纳与练习学案专题09常见气体的制取与净化解析版docx、江苏专用2023年中考化学二轮重难点题型归纳与练习学案专题09常见气体的制取与净化原卷版docx等2份学案配套教学资源,其中学案共19页, 欢迎下载使用。
目录
TOC \ "1-3" \h \u \l "_Tc29376" 一、热点题型归纳
\l "_Tc4410" 【题型一】发生装置和收集装置的选择 PAGEREF _Tc4410 \h 1
\l "_Tc22379" 【题型二】气体的检验和验满3
\l "_Tc20960" 【题型三】气体的净化5
\l "_Tc21895" 二、最新模考题组练7
【题型一】发生装置和收集装置的选择
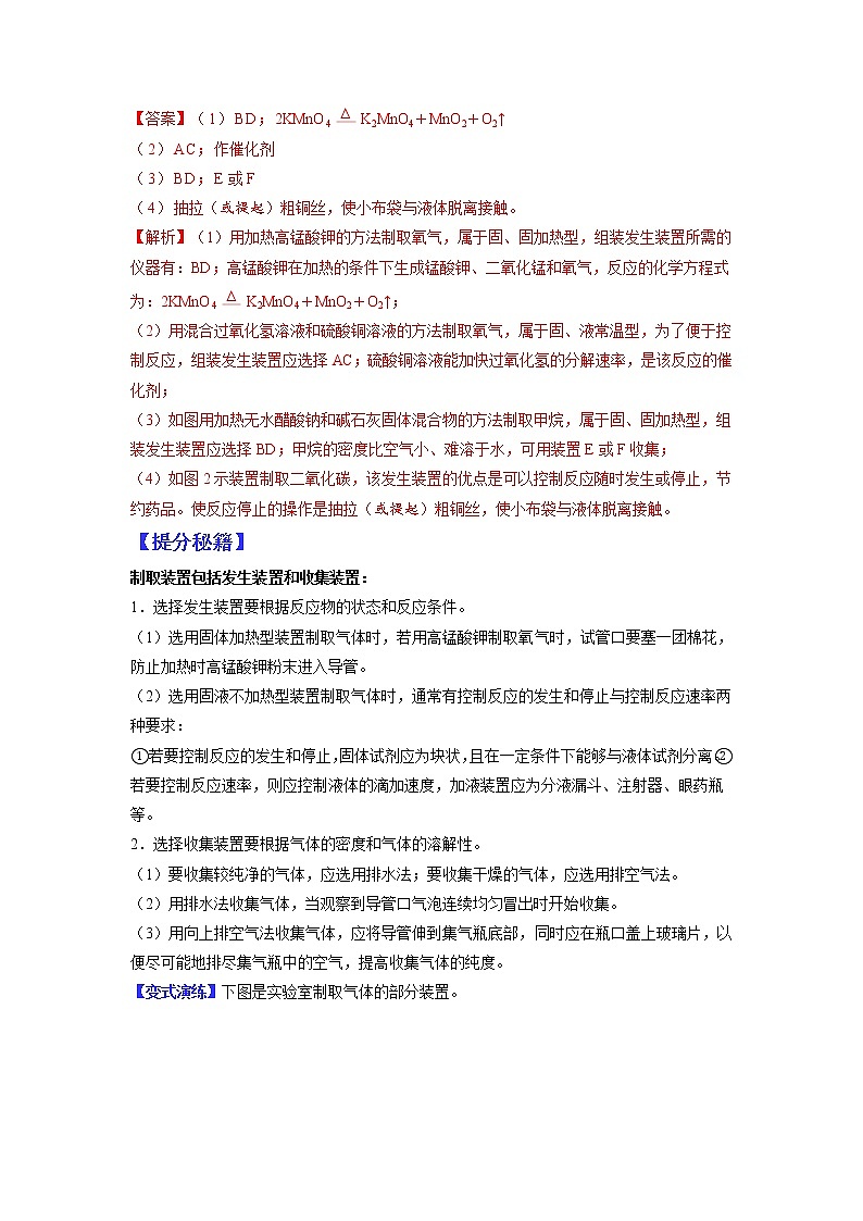
【典例分析】在实验室里,用如图1所示的装置进行有关实验。请回答下列问题:
(1)用加热高锰酸钾的方法制取氧气,组装发生装置应选择 (填序号),反应化学方程式为 。
(2)用混合过氧化氢溶液和硫酸铜溶液的方法制取氧气,为了便于控制反应速率,组装发生装置应选择 (填序号),硫酸铜溶液的作用是 。
(3)用加热无水醋酸钠和碱石灰固体混合物的方法制取甲烷,组装发生装置应选择 ,上述装置中,能用于收集甲烷的是 。
(4)选用上述装置并进行改进,设计了如图2示装置制取二氧化碳,该发生装置的优点是可以控制反应随时发生或停止。使反应停止的操作是 。
【提分秘籍】
制取装置包括发生装置和收集装置:
选择发生装置要根据反应物的状态和反应条件。
(1)选用固体加热型装置制取气体时,若用高锰酸钾制取氧气时,试管口要塞一团棉花,防止加热时高锰酸钾粉末进入导管。
(2)选用固液不加热型装置制取气体时,通常有控制反应的发生和停止与控制反应速率两种要求:
= 1 \* GB3 \* MERGEFORMAT ①若要控制反应的发生和停止,固体试剂应为块状,且在一定条件下能够与液体试剂分离。 = 2 \* GB3 \* MERGEFORMAT ②若要控制反应速率,则应控制液体的滴加速度,加液装置应为分液漏斗、注射器、眼药瓶等。
2.选择收集装置要根据气体的密度和气体的溶解性。
(1)要收集较纯净的气体,应选用排水法;要收集干燥的气体,应选用排空气法。
(2)用排水法收集气体,当观察到导管口气泡连续均匀冒出时开始收集。
(3)用向上排空气法收集气体,应将导管伸到集气瓶底部,同时应在瓶口盖上玻璃片,以便尽可能地排尽集气瓶中的空气,提高收集气体的纯度。
【变式演练】下图是实验室制取气体的部分装置。
实验室用高锰酸钾制氧气的化学方程式是 ,选择的发生装置是 (填字母序号,下同);还可用过氧化氢溶液和二氧化锰制氧气,选择的发生装置是 ;选择装置 收集氧气,其原因是 。
实验室用大理石和稀盐酸制二氧化碳的化学方程式是 ,选择的发生装置是 (填字母序号,下同),收集装置是 。
(3)可见,选择气体的发生装置要依据反应物的状态和 ,选择气体的收集装置要依据 。
【题型二】气体的检验和验满
【典例分析】下列有关气体的制取、收集、检验和验满的说法中不正确的是( )
A.甲装置可作为实验室制取氧气的发生装置
B.乙装置可用来制取、检验二氧化碳
C.丙可用于检验二氧化碳是否收集满
D.丁装置可用来收集氧气
【提分秘籍】
检验是根据实验现象判断是不是该物质;验满是已知该物质的存在,通过实验现象来判断在集气瓶中是否满瓶。因此检验在瓶内进行检验即可,而验满需在集气瓶瓶口进行。
常见气体的检验
氧气:将带火星的木条伸入集气瓶内,若木条复燃则证明该气体为氧气。
二氧化碳:向集气瓶内通入澄清石灰水,若变浑浊则证明该气体为二氧化碳。
常见气体的验满
氧气:①排水法收集时,当有大气泡从集气瓶口冒出,则说明已收集满。
②向上排空气法收集时,将带火星的木条放在集气瓶口,若木条复燃,则说明已收集满。
(2)二氧化碳:将燃着的木条放在集气瓶口,若木条熄灭,则说明已收集满。
【变式演练】“实验室制取二氧化碳”是科学实验操作考试项目之一。如图表示小科在考试时进行制取、收集、检验、验满的四步操作,其中正确的是( )
【题型三】气体的净化
【典例分析】氧气是人类活动的必需的物质之一,下列与氧气有关的实验装置图错误的是( )
A.制取B.干燥
C.收集D.验满
【提分秘籍】
气体净化装置的设计原则
一般除杂在前,干燥在后,但如果用加热法除杂,则干燥在前。
吸收剂和干燥剂只能吸收气体中的杂质和水分(或将其转化为被净化的气体),不能与被净化的气体反应。
常见气体的净化
常见气体的净化方法
常见气体的净化装置
(3)常见的干燥剂
【变式演练】下列实验的操作或设计中,正确的是( )
A.气体净化:除去CO2中混有的少量CO,可通入O2,点燃
B.气体净化:除去CO2中混有的HCl,可将混合气体通入澄清石灰水
C.气体净化:除去CO2气体中的少量CO杂质气体,可将混合气体通入过量的NaOH溶液中
D.气体收集:CO2和O2的密度比空气的大,故都能用向上排空气法收集
1.(2021·湖南岳阳)实验室常用以下装置来制取和收集气体。下列说法正确的是( )
A.实验室制取氧气时,可选用③或⑤作为收集装置
B.检验④中CO2是否收集满:将燃着的木条伸入集气瓶内,看木条是否熄灭
C.用①、⑤制取并收集气体完毕后,应先熄灭酒精灯,再将导管移出水面
D.用锌粒和稀硫酸制取氢气,可选用②作为发生装置
2.(2021·吉林)下图是实验室制取气体的常用装置,回答下列问题:
(1)仪器a的名称是 。
(2)实验室用过氧化氢溶液和二氧化锰混合制取氧气,并用向上排空气法收集。
①写出此反应的化学方程式 。
②可以选择的气体制取装置是 (选填“A”或“B”)和C。
(3)选择气体制取装置时,需要考虑反应物的状态、 和气体的性质。
3.(2021·福建)下列装置常用于实验室制取气体。
(1)仪器①的名称是 。
(2)用装置甲制取氧气,采用该收集方法的依据是 。用收集的氧气做铁丝燃烧实验,应预先在集气瓶中加入少量的 。
(3)用装置乙制取气体,实验结束时,为防止水槽里的水倒流,应采取的操作是 。
(4)在加热条件下,用醋酸钠( CH3COONa)固体与碱石灰固体中的氢氧化钠反应制取甲烷,同时生成碳酸钠,应选用的装置是 (填“甲”或“乙”)。
4.(2021·湖南长沙)下列装置常用于实验室制取气体,请回答下列问题。
(1)写出仪器①的名称 。
(2)实验室用加热高锰酸钾的方法制取氧气,应选择的发生装置是 (填字母代号),在装入药品前应先检查装置的 。
(3)用装置C收集氧气时,其验满的方法是 。
7.(2021·山东)在实验室中,我们常用下图所示装置制取和收集某些气体。
(1)写出a仪器的名称: 。
(2)实验室制取二氧化碳时,你选择的发生装置为 ,化学反应方程式为 。
(3)经查阅资料Na2O2(过氧化钠)通常情况下为淡黄色固体,能与水发生剧烈反应产生氧气。小明在实验室用Na2O2制取氧气时发生装置选择了B而没有选择C,你认为他选择的理由是 。若用F装置收集氧气,进气端应选择 端(用“b”或“c”填空)。
5.(2021·四川自贡)化学是一门以实验为基础的科学。根据下列实验装置图,回答有关问题:
(1)图中标有①的仪器名称为 。
(2)实验室用高锰酸钾制取氧气的发生装置为 (填大写字母),该装置有一不足之处,应怎样改进: 。
(3)实验室用B装置制取氧气,其反应的化学方程式是 。
(4)若用D装置收集二氧化碳气体,气体应从 (填“m”或“n”)端进入。
(5)E装置试管中的现象是 。F装置是将E装置实验后的试管加热,此时发生反应的化学方程式为 。
(6)实验室制取气体时,下列因素中不需要考虑的是 (填大写字母)。
A.药品容易获得,能生成所要制取的气体
B.反应条件易于控制,反应速率适中
C.操作简便易行,安全可靠,节能环保
D.所要制取气体的颜色和气味
6.(2021·内蒙古鄂尔多斯)气体的制取和性质是初中化学知识的核心之一。结合下列实验装置图回答问题:
(1)实验室制取二氧化碳的化学方程式为 ,使用B装置制取气体的优点是 。
(2)桢桢同学连接装置B、F、G进行实验。若往B装置中分别加入二氧化锰固体和过氧化氢溶液,且在装置F和G中看到明显的现象,则按气体流向,导管口的连接顺序为a→ (填导管口字母),装置F和G中分别观察到的现象是 。
(3)某气体只能用E装置收集,则该气体可能具有的性质为 (填字母序号)。
a.能与水反应
b.能与空气中某种物质反应
c.密度与空气的密度非常接近A.制取
B.收集
C.检验
D.验满
气体
杂质
除杂方法
O2
H2O
通过浓硫酸或其它固体干燥剂
CO2
HCl、H2O
通过足量的饱和NaHCO3溶液后,再通过浓硫酸
H2
HCl、H2O
通过足量的NaOH溶液后,再通过浓硫酸
CO2
CO
通过灼热的氧化铜
N2
O2
通过灼热的铜网
装置类型
液态除杂(或干燥剂)
固态除杂(或干燥)剂(不加热)
装置图
洗气瓶
U形管
球形干燥管
气体流动方向
长管进,短管出
进气和出气没有区别
大口进气, 小口出气
干燥剂
可干燥的气体
不能干燥的气体
浓H2SO4
CO2、SO2、HCl、H2、O2 等
NH3
生石灰、固体NaOH、
碱石灰(NaOH与CaO的混合物)
NH3、H2、O2等
CO2、SO2、HCl
相关学案
这是一份【江苏专用】2023年中考化学二轮重难点题型归纳与练习学案——专题14粗盐提纯 (原卷版+解析版),文件包含江苏专用2023年中考化学二轮重难点题型归纳与练习学案专题14粗盐提纯解析版docx、江苏专用2023年中考化学二轮重难点题型归纳与练习学案专题14粗盐提纯原卷版docx等2份学案配套教学资源,其中学案共17页, 欢迎下载使用。
这是一份【江苏专用】2023年中考化学二轮重难点题型归纳与练习学案——专题13 微观粒子模型题 (原卷版+解析版),文件包含江苏专用2023年中考化学二轮重难点题型归纳与练习学案专题13微观粒子模型题解析版docx、江苏专用2023年中考化学二轮重难点题型归纳与练习学案专题13微观粒子模型题原卷版docx等2份学案配套教学资源,其中学案共15页, 欢迎下载使用。
这是一份【江苏专用】2023年中考化学二轮重难点题型归纳与练习学案——专题11 工艺流程 (原卷版+解析版),文件包含江苏专用2023年中考化学二轮重难点题型归纳与练习学案专题11工艺流程解析版docx、江苏专用2023年中考化学二轮重难点题型归纳与练习学案专题11工艺流程原卷版docx等2份学案配套教学资源,其中学案共18页, 欢迎下载使用。

