所属成套资源:2023中考历史教材同步全面复习学案
- 第七单元 隋唐时期:繁荣与开放的时代(二)(第3-5课)(含解析)——【中考二轮精细复习】2023年中考历史教材同步全面复习学案 学案 3 次下载
- 第三十一单元 第一次世界大战和战后初期的世界(第8-12课)(含解析)——【中考二轮精细复习】2023年中考历史教材同步全面复习学案 学案 3 次下载
- 第三十三单元 二战后的世界变化(第16-19课)(含解析)——【中考二轮精细复习】2023年中考历史教材同步全面复习学案 学案 3 次下载
- 第三十二单元 经济大危机和第二次世界大战(第13-15课)(含解析)——【中考二轮精细复习】2023年中考历史教材同步全面复习学案 学案 3 次下载
- 第三十单元 殖民地人民的反抗与资本主义制度的扩展及近代科学文化(第1-4课,第7课)(含解析)——【中考二轮精细复习】2023年中考历史教材同步全面复习学案 学案 3 次下载
第一单元 史前时期:中国境内早期人类与文明的起源(第1-3课)(含解析)——【中考二轮精细复习】2023年中考历史教材同步全面复习学案
展开
这是一份第一单元 史前时期:中国境内早期人类与文明的起源(第1-3课)(含解析)——【中考二轮精细复习】2023年中考历史教材同步全面复习学案,共12页。学案主要包含了时空坐标,考点梳理,能力提升,图解历史,真题回顾等内容,欢迎下载使用。
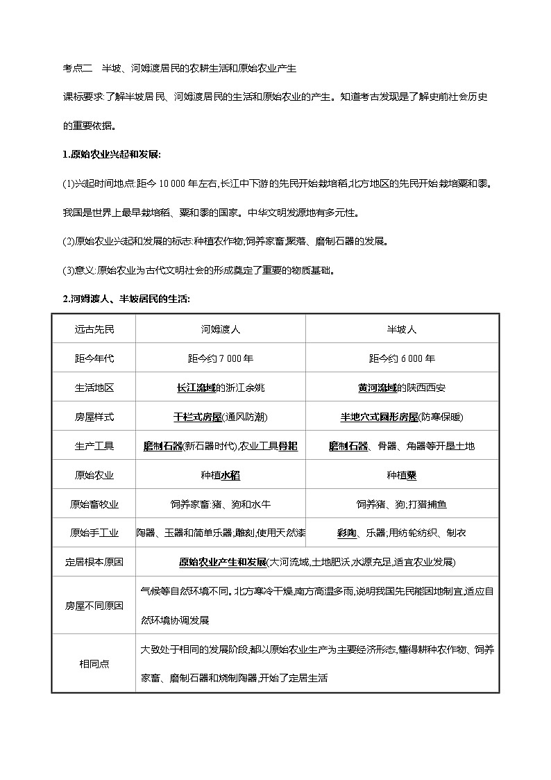
第一模块 中国古代史 【时空坐标】 1.三种社会形态:人类社会形态从低级向高级发展。中国古代历史经历了原始社会、奴隶社会、封建社会三种社会形态。2.两条基本线索:统一多民族国家的巩固与发展,君主专制中央集权制度的建立与强化。3.一个根本动力:生产力的发展是推动历史前进的根本动力。生产力决定生产关系,生产关系与生产力要相适应。中国古代生产力的发展经历了原始社会的石器、奴隶社会的青铜器、封建社会的铁器。经济基础决定上层建筑,适应生产力发展的革命与改革在不同程度上促进了社会的进步。4.两大群体关系:人民群众是历史的创造者,杰出人物对历史发展有重要的推动作用。5.多元一体格局:在漫长的历史进程中,我国各族人民密切交往、相互依存、休戚与共,形成了中华民族多元一体的格局,共同推动了国家发展和社会进步。我们要自觉维护国家统一、铸牢中华民族共同体的意识。6.两大历史趋势:国家统一、民族交融是历史发展主流和趋势。7.优秀传统文化:中华文明源远流长,绵延不断,成就辉煌,对人类进步作出了伟大贡献。我们要继承和发展中华优秀传统文化。8.中国历史朝代歌:夏商与西周,东周分两段。春秋与战国,一统秦两汉。三分魏蜀吴,两晋前后延。南北朝并立,隋唐五代传。宋元明清后,王朝至此完。 第一单元 史前时期:中国境内早期人类 与文明的起源(第1-3课)【时空坐标】【考点梳理】考点一 北京人课标要求:知道北京人的特征,了解北京人发现的意义。知道化石是研究人类起源的主要证据。1.时间、地点:距今约70万—20万年,生活在北京西南周口店龙骨山上。(见下图头盖骨化石)2.体貌特征:保留了猿的某些特征,上肢与现代人相似,能够直立行走。3.生产情况:制造和使用打制石器(旧石器时代)——人和动物最大的区别:制造和使用工具,会使用天然火,并能保存火种。(火的使用意义:增强了人们适应自然的能力,是人类进化史上的里程碑。)(见下图北京人使用的石器和烧石、烧骨)4.生活情况:共同劳动——采集和狩猎,共同分享劳动果实,过群居生活,原始社会。5.发现的意义:(1)是迄今所知世界上内涵最丰富、材料最齐全的直立人遗址之一。(2)通过对北京人的研究,可以发现早期猿人向现代人类演进和发展变化的规律,为人类起源的研究提供了可靠的证据。6.化石是研究人类起源的主要证据。埋藏在地下的远古生物遗骸、遗迹经自然作用变成的石块,称为“化石”。北京人遗址、化石、石器、用火遗迹的发现,为复原北京人的特征和生活状况提供了重要证据。考点二 半坡、河姆渡居民的农耕生活和原始农业产生课标要求:了解半坡居民、河姆渡居民的生活和原始农业的产生。知道考古发现是了解史前社会历史的重要依据。1.原始农业兴起和发展:(1)兴起时间地点:距今10 000年左右,长江中下游的先民开始栽培稻,北方地区的先民开始栽培粟和黍。我国是世界上最早栽培稻、粟和黍的国家。中华文明发源地有多元性。(2)原始农业兴起和发展的标志:种植农作物;饲养家畜;聚落、磨制石器的发展。(3)意义:原始农业为古代文明社会的形成奠定了重要的物质基础。2.河姆渡人、半坡居民的生活:远古先民河姆渡人半坡人 距今年代距今约7 000年距今约6 000年生活地区长江流域的浙江余姚黄河流域的陕西西安房屋样式干栏式房屋(通风防潮)半地穴式圆形房屋(防寒保暖)生产工具磨制石器(新石器时代),农业工具骨耜磨制石器、骨器、角器等开垦土地原始农业种植水稻种植粟原始畜牧业饲养家畜:猪、狗和水牛饲养猪、狗;打猎捕鱼原始手工业陶器、玉器和简单乐器;雕刻,使用天然漆彩陶、乐器;用纺轮纺织、制衣定居根本原因原始农业产生和发展(大河流域,土地肥沃,水源充足,适宜农业发展)房屋不同原因气候等自然环境不同。北方寒冷干燥,南方高温多雨,说明我国先民能因地制宜,适应自然环境协调发展相同点大致处于相同的发展阶段,都以原始农业生产为主要经济形态,懂得耕种农作物、饲养家畜、磨制石器和烧制陶器,开始了定居生活注:考古发现是研究史前社会的依据。易错点辨析易错字:“粟”不要写成“栗”;“河姆渡”不要写成“河母渡”。考点三 炎帝、黄帝的传说课标要求:知道炎帝、黄帝的传说故事,了解传说与神话中的历史信息。1.华夏族的形成:黄帝与炎帝是传说中距今约五六千年黄河流域的著名部落首领,阪泉之战,黄帝打败炎帝,炎黄部落结成联盟。涿鹿之战炎黄部落打败蚩尤部落,经过长期发展,形成华夏族。华夏族是汉族的前身,中华民族的主干部分。炎帝和黄帝被尊为中华民族的人文初祖,华人自称“炎黄子孙”。(炎黄部落联盟→华夏族→汉族→中华民族)2.传说中黄帝的功绩:建造宫室,制作衣裳,挖掘水井,制造船只,发明了弓箭,为后来的衣食住行奠定了基础;他的妻子嫘祖擅长纺织,并会缫丝。他的属下仓颉创造文字、伶伦创造音律、隶首发明算盘。3.传说中炎帝的功绩:教民开垦耕种,制作生产工具,种植五谷和蔬菜,制作陶器,发明纺织,会煮盐,教人们通商交换,制作乐器,有最早的天文和历法知识。4.传说与神话中的历史信息:远古传说,反映出当时的社会发展水平。考古学者在河南、陕西、山西、甘肃、浙江等地发掘出水井遗迹、蚕茧和丝织品、原始骨笛、船形陶壶等,这些发现,印证了我国原始社会晚期的社会发展水平。5.神话传说与史实:神话传说是文字发明以前经先民口口相传、未被考古资料证实的一种夸张记载,其中有虚构的成分,也可能蕴涵着真实的历史信息。史实是完全真实存在的客观事实。传说与史实的最大区别在于是否经过考古验证,没有经过考古验证的是传说,经过考古验证的属于史实。我们可以通过考古发现的先民活动遗址与遗物,印证传说的真实性。易错点辨析1.易错字:“黄帝”不要写成“皇帝”。2.中华民族是由历史上很多民族不断交融形成的。【能力提升】一、名词解释 史前时期,是指我国有正式历史记载之前的人类活动时期,亦是国家产生之前的历史时期。时间上是从我国境内的早期人类活动开始(170多万年前)到夏朝建立之前(约公元前21世纪)。二、史料类型1.历史以多种方式呈现,包括文献资料、图片、图表、实物、遗址、遗迹、影像、口述以及历史文学作品。我们要学会从多种渠道获取历史信息,以历史材料为依据来解释历史,形成重证据的历史意识和处理历史信息的能力。2.史料分类第一手资料:接近或直接在历史事实或历史现象发生当时所产生的史料,真实性、可靠性比较高。比如当时的实物和文献资料:遗址、文物、档案、书信、日记、当时人的记载等。第二手资料:原始资料通过被引用、转载等方式流传下来为后人所知的史料。比如神话传说、后人的著作、文艺作品等。三、联系比较河姆渡人和半坡人的共同点:都使用磨制石器和陶器、都掌握了原始农业生产技术、都饲养牲畜、都过定居生活。不同点:生活的地理环境不同、房屋结构不同、农作物不同。【图解历史】 1.图1是北京人复原头像,他们生活在北京西南周口店龙骨山上,距今约70万—20万年,保留了猿的某些特征,处于使用打制石器的旧石器时代;已经学会使用和保存天然火;过着采集与狩猎的群居生活,北京人遗址出土的化石为研究人类起源提供了可靠的证据。2.图2是河姆渡原始居民的干栏式房屋复原图,他们生活在距今约7000年的长江流域的浙江余姚,使用磨制石器,用骨耜耕地,种植水稻。3.图3是半坡原始居民的半地穴式圆形房屋复原图,他们生活在距今约6000年的黄河流域的陕西西安,使用磨制石器,制作彩陶,种植粟。我国原始居民定居的根本原因是原始农业的产生。4.图4是湖南炎陵炎帝庙里的炎帝像,传说距今约五六千年,黄河流域的炎帝和黄帝在阪泉之战后,结成联盟,在涿鹿之战打败蚩尤部落,逐渐形成华夏族。相传炎帝教民开垦耕种,制作陶器等,黄帝教民建造宫室、制作衣裳车船等,炎帝和黄帝被后人尊崇为“人文初祖”。神话传说中有一定的历史信息,可以通过考古发现印证。 【真题回顾】1、(2022·黔东南)1. 2022年5月22日是第四届海水稻插秧节,今年我国的海水稻种植面积将超100万亩。我国种植水稻的历史悠久,下列原始人中种植水稻的是( )A. 北京人 B. 山项洞人 C. 半坡人 D. 河姆渡人【答案】D【解析】【详解】根据所学可知我国水稻种植历史悠久,距今约7000年的浙江河姆渡人最早种植水稻,D项正确;北京人和山顶洞人还没有进行农作物种植,排除AB项;半坡人最早种植粟,排除C项。故选D项。2、(2021·安顺)下图不同类型的工具,为距今约70万~20万年的北京人所制作。这些工具的制作方法是( )A. 打制 B. 磨制 C. 烧制 D. 炼制【答案】A【解析】【详解】依据题干信息“下图不同类型的工具,为距今的70~20万年的北京人所制作”并结合所学可知,距今的70~20万年的北京人使用打制石器,故A正确;BCD错误。综上故选A。3、(2021·毕节)北京是旅游胜地,在这里可以看到迄今所知世界上内涵最丰富、材料最齐全的直立人遗址是A. 元谋人遗址 B. 北京人遗址 C. 河姆渡人遗址 D. 半坡人遗址【答案】B【解析】【详解】根据题干信息“北京”结合所学知识,北京人是世界上最重要的原始人类之一,这一发现对于研究古人类进化的历史具有重要的意义。周口店北京人遗址是迄今所知世界上内涵最丰富、材料最齐全的直立人遗址之一,B正确;元谋人遗址位于云南省元谋县,排除A;河姆渡人遗址位于浙江余姚河姆渡村,排除C;半坡人遗址位于陕西西安东部半坡村,排除D。故选B。4、(2020·黔东南)原始农业为古代文明社会的形成奠定了重要的物质基础,下列能反映原始农业兴起和发展的是( )A.北京人狩猎 B.山顶洞人捕鱼C.河姆渡人种植水稻 D.半坡人制作衣服【答案】C5、(2020·遵义)中华文明源远流长,被后人尊崇为中华民族人文初祖的是( )A.炎帝、大禹 B.炎帝、黄帝 C.蚩尤、大禹 D.炎帝、蚩尤B 6、(2019·毕节)(2分)黄帝和炎帝被奉为中华民族的共同祖先,他们生活在我国古代的( )A.黄河流域 B.淮河流域 C.长江流域 D.珠江流域A7、(2022·山东聊城·中考真题)“在长期的劳动中,人类逐渐学会如何说话、制作工具和使用火,从而进化成了‘人’。”这里的“进化”应发生在( )A.旧石器时代 B.河姆渡文化时期 C.半坡文化时期 D.尧舜禹时代【答案】A【解析】【详解】根据“人类逐渐学会如何说话、制作工具和使用火”结合所学知识可知,旧石器时代时期,早期人类会制作工具和使用火,A项正确;河姆渡居民、半坡居民时期过定居生活,会种植农作物,排除BC项;尧舜禹时代不是早期人类时期,排除D项。故选A项。8、(2022·广东·中考真题)皮洛遗址位于四川省稻城县。该遗址中发现了大量距今已有13万年、两面打制的手斧。这些手斧产生于( )A.旧石器时代 B.新石器时代 C.青铜时代 D.铁器时代【答案】A【解析】【详解】旧石器时代从距今约300万年前开始,延续到距今1万年左右止。依据材料“13万年”和“两面打制的手斧”可知是旧石器时代,A项正确;旧石器时代使用打制石器,新石器时代使用磨制石器,排除B项;青铜时代是指商周时期,排除C项;铁器时代是春秋后期开始,排除D项。故选A项。9、(2022·海南·中考真题)目前,在海南发现了钱铁洞旧石器时代洞穴遗址、落笔洞古人类文化遗址、大港村遗址、石贡遗址、付龙园遗址、凤鸣村遗址等,在以上遗址中还出土了大量石器和陶器残片。材料可以佐证海南A.历史文化悠久 B.人类活动遗址最多C.陆地开发最早 D.出土文物最为丰富【答案】A【解析】【详解】根据材料“在海南发现了钱铁洞旧石器时代洞穴遗址、落笔洞古人类文化遗址、大港村遗址、石贡遗址、付龙园遗址、凤鸣村遗址等,在以上遗址中还出土了大量石器和陶器残片”分析可知,材料反映了海南有许多石器时代的历史遗址,说明了海南历史文化悠久,A项正确;材料不能说明海南“人类活动遗址最多”、“陆地开发最早”、“出土文物最为丰富”,排除BCD项。故选A项。10、(2021·四川内江·中考真题)据考古发现,距今约3万年的山顶洞人,在其居住的“上室”地面中间发现一堆灰烬,底部的石钟乳层面和洞壁的一部分被烧炙。这说明他们( )A.使用粗糙打制石器 B.居住半地穴式房屋C.已经懂得人工取火 D.政治上实行禅让制【答案】C【解析】【详解】根据题干信息“在其居住的‘上室’地面中间发现一堆灰烬,底部的石钟乳层面和洞壁的一部分被烧炙”,结合所学知识可知,材料说明山顶洞人能够人工取火。C项正确;北京人使用粗糙打制石器,排除A项;半坡人居住半地穴式房屋,排除B项;相传黄帝之后的尧、舜、禹时期,他们根据才德采用推举的办法选出部落联盟的首领,这种方法在历史上称作“禅让”,排除D项。故选C项。11、(2021·山东聊城·中考真题)中国原始文化星罗棋布,多姿多彩,先后经历了旧石器时代、新石器时代。划分这两个时代的主要依据是( )A.房屋结构样式 B.农作物的种类C.使用火的水平 D.石器制作技术【答案】D【解析】【详解】根据所学知识可知,新石器时代和旧石器时代的时间划分是根据人类对石器工具的制造和使用来划分的。旧石器时代在考古学上是以使用打制石器为标志的人类文化发展阶段,是石器时代的早期阶段。新石器时代以磨制石器为主,在考古学上是石器时代的最后一个阶段。因此,划分这两个时代的主要依据是石器制作技术,故D项正确;在新石器时代,由于生产力的发展,随着原始农业的出现,人们过上了定居生活,因此,AB项不是划分这两个时代的主要依据,排除AB项;旧石器时代是依靠天然取火,新石器时代会人工取火,但使用火的水平不是划分这两个时代的主要依据,排除C项。故选D项。12、(2022·甘肃金昌·中考真题)河姆渡人的房屋主要是干栏式建筑,农作物主要是水稻;而半坡居民居住半地穴式圆形房屋,主要种植粟。造成这种差异的最主要的因素是( )A.地理环境 B.生活习惯 C.生产工具 D.文明程度【答案】A【解析】【详解】根据所学知识,河姆渡原始居民生活于长江流域,气候湿润,因此他们居住干栏式房屋,种植水稻。半坡原始居民生活于黄河流域,气候比较干燥,因此他们居住半地穴式房屋,种植粟。正是由于地理与气候原因,造成了他们居住房屋与种植作物的不同,A项正确;生活习惯不是造成上述差异的主要原因,排除B项;河姆渡人、半波人的生产工具都是磨制工具,排除C项;河姆渡人、半坡人都是原始农耕文明,排除D项。故选A项。13、(2022·内蒙古赤峰·中考真题)“红山文化”是我国新石器文化极为重要的一支,因其最早发现于内蒙古赤峰红山而得名。从考古发掘来看,距今5000多年前的红山人墓地多为积石冢,是规划的墓地,处于中心的大墓随葬品是精美的玉器,向边缘依次为少量的玉器、猪狗、陶器,个别的没有随葬品。这些随葬品的分布反映了( )A.阶级分化的出现 B.宗教信仰的多元化C.敬畏祖先观念的产生D.生产力水平的低下【答案】A【解析】【详解】结合所学知识可知,墓葬中随葬品的多与少,显示出贫富不均的社会现实;随葬品 有多有少 有贵有贱,墓葬等级有大有小,这就是阶级分化,这就是阶级对立。因此这些随葬品的分布反映了阶级分化的出现。A项正确;宗教信仰的多元化,不符合史实,排除A项;敬畏祖先观念的产生、生产力水平的低下,在题干内容中没有体现,排除CD项。故选A项。14、(2022·浙江杭州·中考真题)在黄河流域磁山遗址发掘的文化层(公元前6000年到公元前5700年之间)中,发现了数以百计的窖穴,其中很多窖穴底部有粮食堆积的痕迹,另外还有石铲、石臼、石杵和圆形陶碗等。据此推测,这一文化层①处于旧石器时代 ②处于新石器时代③当时已经出现了原始农业 ④当时主要的粮食作物是水稻A.①③ B.①④ C.②③ D.②④【答案】C【解析】【详解】根据“很多窖穴底部有粮食堆积的痕迹,另外还有石铲、石臼、石杵和圆形陶碗等”可知材料反映当时人们已经开始种植粮食,出现原始农业,处于新石器时代。②③符合题意;材料中反映的是新石器时代,水稻是长江流域的作物,①④不符合题意。所以C项正确,排除ABD项。故选C项。15、(2022·湖南郴州·中考真题)小华暑假参观了陕西一处古人类遗址,在这里他看到粟的遗存、彩陶和半地穴式房屋复原模型。他参观的遗址可能是( )A.元谋人遗址 B.北京人遗址 C.河姆渡遗址 D.半坡遗址【答案】D【解析】【详解】根据材料“看到粟的遗存、彩陶和半地穴式房屋复原模型”,结合所学可知,半坡人生活在陕西,黄河流域温暖湿润 ,半坡人的房屋主要是半地穴式圆形房屋;D项正确;元谋人遗址位于金沙江边的崇山峻岭之间,气候干燥炎热,是滇中地区著名的“热坝”,排除A项;北京人遗址,位于北京市西南约50公里的房山区周口店村旁的龙骨山上,排除B项;河姆渡遗址,位于浙江省宁波市余姚市河姆渡镇河姆渡村的东北,排除C项。故选D项。16、(2022·江苏连云港·中考真题)下列材料都涉及了河姆渡居民生活的历史,其中史料价值最高的是A.当地传说 B.地区风俗 C.经典文献 D.出土文物【答案】D【解析】【详解】根据所学可知,出土文物是当时真实开情况的遗存,是第一手资料,史料价值最高,D项正确;ABC三项,均是第二手资料,有参考价值,排除。故选D项。17、(2021·青海西宁·中考真题)我国具有悠久的农业生产历史,认识古代的农业生产工具是提高中学生劳动素养的有效途径。以下图片中,距今约7000年的河姆渡人使用的农业工具是A. B.C. D. 【答案】C【解析】【详解】根据所学知识可知,河姆渡人使用的工具是骨耜,C项正确;铁农具是在春秋时期出现,排除A项;耧车是汉代时期出现,排除B项;曲辕犁是唐朝时期发明,排除D项。故选C项。18、(2021·江苏盐城·中考真题)尧年老时,根据推举和他对舜的考察,由舜继承其位。禹因治水有功,又被舜推荐为继任者。这种做法称为( )A.禅让 B.世袭 C.分封 D.专制【答案】A【解析】【分析】【详解】根据所学可知,尧年老时,根据推举和他对舜的考察,由舜继承其位,禹因治水有功,又被舜推荐为继任者,这种民主推举部落首领的做法称为禅让,故A符合题意;启创立世袭制,分封制是周朝的地方行政机构,专制和民主相对,故BCD均不符合题意。故选A。19、(2020·山西·中考真题)“华夏民族,非一族形成。太古以来,诸族错居,接触交通,各去小异而大同,渐化合以成一族之形,后世所谓诸夏是也。”从这段话中可以看出华夏民族( )A.发祥地是黄河流域 B.交通便利,创造了众多的文明成就C.由炎帝和黄帝创立 D.杂居相处,在不断交往中融合而成【答案】D【解析】【详解】据“……诸族错居……各去小异而大同,渐化合以成一族之形……”及所学知识可知,从它提到的内容中可以看出:华夏民族的形成,是由错居杂处的众多民族在不断的交往、交流过程中逐渐融合而成,故D符合题意;材料没有涉及发祥地,故A不符合题意;材料没有涉及交通问题,故B不符合题意;炎帝和黄帝是人文初祖,故C不符合题意。故选D。20、(2020·湖南郴州·中考真题)五岭广场的神中农雕像是郴州人民为纪念传说中炎帝的丰功伟绩而树立的。下列属于炎帝功绩的是A.发明算盘 B.教民冶铁 C.教民耕种 D.创造文字【答案】C【解析】【详解】依据所学知识可知,传说中的炎帝,号神农氏,最早活动在渭水流域,相传他发明了耒耜等农具,教会了人们进行农业生产。选项C符合题意;发明算盘,教民冶铁,创造文字都是黄帝的贡献,不是炎帝的贡献,排除ABD。故选C。
相关学案
这是一份第十六单元 从国共合作到国共对立(第15-17课)(含解析)——【中考二轮精细复习】2023年中考历史教材同步全面复习学案,共21页。学案主要包含了时空坐标,考点梳理,能力提升,图解历史,真题回顾等内容,欢迎下载使用。
这是一份第六单元 隋唐时期:繁荣与开放的时代(一)(第1-2课)(含解析)——【中考二轮精细复习】2023年中考历史教材同步全面复习学案,共15页。学案主要包含了时空坐标,课标要求,考点梳理,能力提升,图解历史,真题回顾,知识考点,思路分析等内容,欢迎下载使用。
这是一份第二十单元 中华人民共和国的成立和巩固(第1-3课)(含解析)——【中考二轮精细复习】2023年中考历史教材同步全面复习学案,共14页。学案主要包含了时空坐标,考点梳理,能力提升,图解历史,真题回顾,追忆峥嵘岁月等内容,欢迎下载使用。

