





所属成套资源:2023高考英语高频考点汇编
【中考二轮复习】2023年英语高频考点汇编——学案10 非谓语动词(解析+原卷版)
展开
这是一份【中考二轮复习】2023年英语高频考点汇编——学案10 非谓语动词(解析+原卷版),文件包含中考二轮复习2023年英语高频考点汇编学案11主谓一致解析版doc、中考二轮复习2023年英语高频考点汇编学案11主谓一致解析版-副本doc等2份学案配套教学资源,其中学案共19页, 欢迎下载使用。
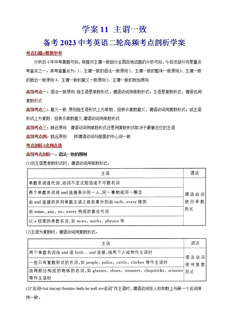
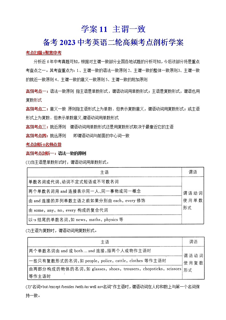
考点扫描☆聚焦中考
分析近6年中考真题可知,根据对主谓一致部分全国各地试题的分析可知,今后该部分将是重点考查点之一。其考查重点为:1、主谓一致的语法一致原则2、主谓一致的整体一致原则3、主谓一致的就近一致原则4、主谓一致的意义一致原则5、主谓一致的附加原则
高频考点一:语法一致原则 指主语是单数形式,谓语动词用单数形式;主语是复数形式,谓语也用复数形式
高频考点二:意义一致 原则指主语形式上为单数.但表示复数意义,谓语动词用复数形式;或主语形式上为复数.但表示单数意义,谓语动词用单数形式
高频考点三:就近原则 谓语动词用单数形式还是用复数形式取决于最靠近它的主语
高频考点四:就远原则即谓语动词与前面的中心词一致
考点剖析☆名师点拨
高频考点剖析一:语法一致的原则
(1)当主语是单数形式时,谓语动词用单数形式。
(2)主语为复数时,谓语动词用复数形式。
(3)“名词+but /except /besides /with /as well as+名词”作主语时,谓语动词在人称和数上与第一个名词保持一致。
核心题根1 —Hw many peple are there in yur grup?
【典例1】—Fur. Three bys in ur grup this time.
A. is B. are C. were D. was
思路点拨:此题主语three bys为复数,时间为现在,故be动词应为现在时的复数形式
【典例2】1 Everybdy except Mike and Linda there when the meeting began.
A. is B. are C. was D. were
【易错警示】
如果主语由“a number f+复数名词”构成,谓语动词要用复数形式,意思为“许多的……”;而“the number f斗复数名词”作主语时,谓语动词要用单数形式,意思为“……的数量”。
A number f ur schl students are ging t visit the Great Wall.我们学校有许多学生要去游览长城。
The number f ur schl students is abut 1,000.我们学校的学生人数大约为一千人。
高频考点剖析二:就近一致的原则
就近一致的原则是指谓语动词用单数形式还是复数形式,取决于最靠近它的主语。具体情况见下表:
【典例3】 Neither the headmaster nr the teachers take a vacatin next week.
A. were ging t B. is ging t C. was ging t D. are ging t
【思路点拨】此题考查主谓一致,由neither .., nr…连接并列主语时,谓语动词的数与nr后的主语的数保持一致,the teachers为复数,谓语动词应用相应形式,又时间为next week,故用一般将来时,可知答案。
【典例4】 —What wuld yu like t have fr supper?
—Either ndles r rice OK. I dn't mind.
A. are B. were C. is D. was
【方法技巧】
(1)熟记就近原则这一语法点的常见结构。
(2)明确各类主语的单、复数。
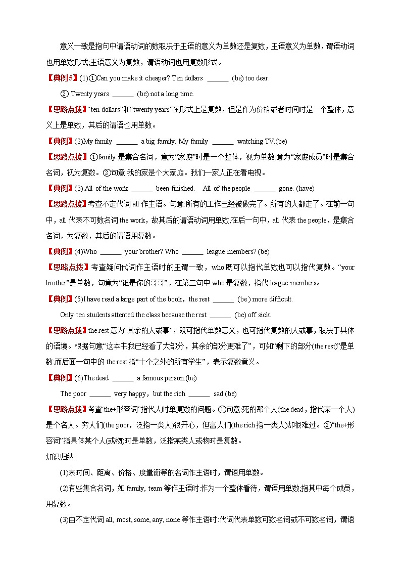
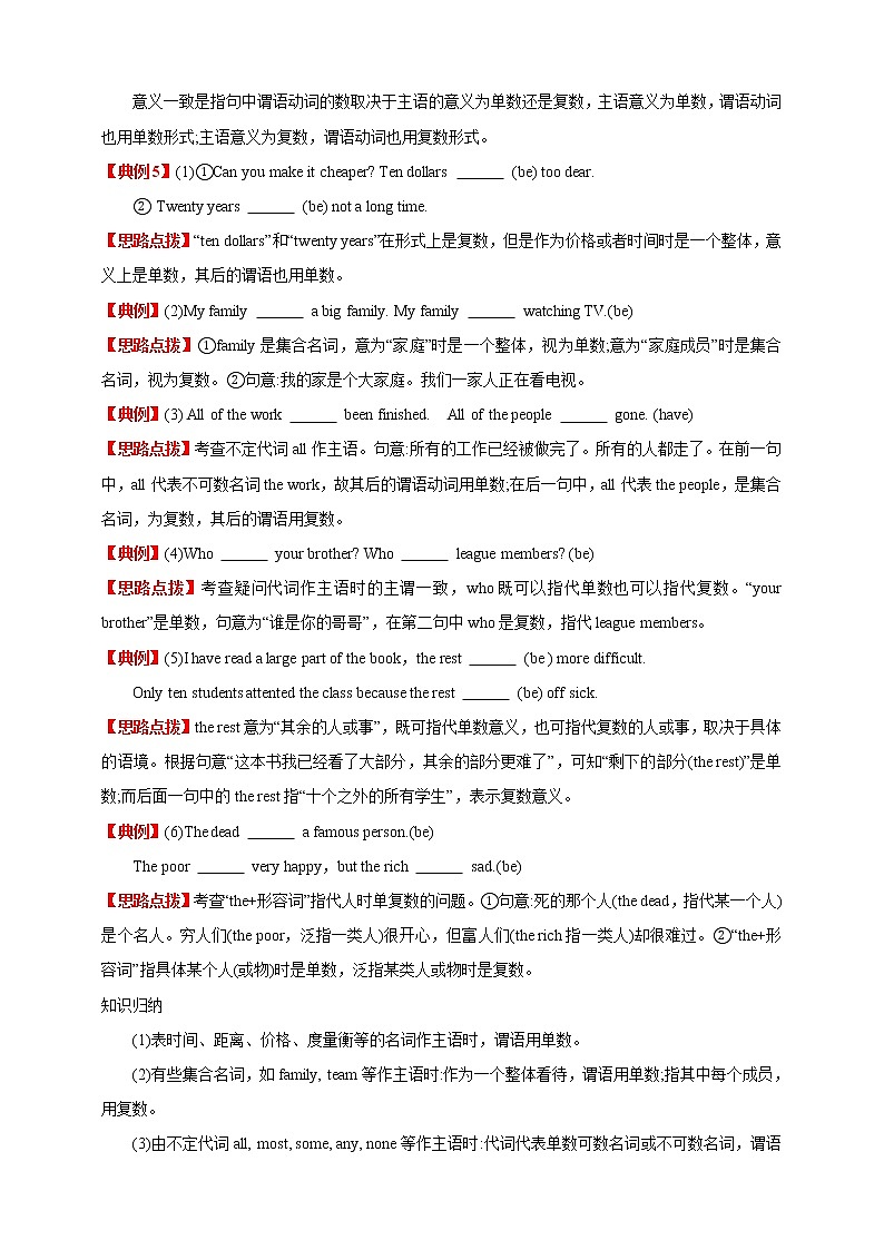
高频考点剖析三:意义一致的原则
意义一致是指句中谓语动词的数取决于主语的意义为单数还是复数,主语意义为单数,谓语动词也用单数形式;主语意义为复数,谓语动词也用复数形式。
【典例5】(1)①Can yu make it cheaper? Ten dllars (be) t dear.
② Twenty years (be) nt a lng time.
【思路点拨】“ten dllars”和“twenty years”在形式上是复数,但是作为价格或者时间时是一个整体,意义上是单数,其后的谓语也用单数。
【典例】(2)My family a big family. My family watching TV.(be)
【思路点拨】①family是集合名词,意为“家庭”时是一个整体,视为单数;意为“家庭成员”时是集合名词,视为复数。②句意:我的家是个大家庭。我们一家人正在看电视。
【典例】(3) All f the wrk been finished. All f the peple gne. (have)
【思路点拨】考查不定代词all作主语。句意:所有的工作已经被做完了。所有的人都走了。在前一句中,all代表不可数名词the wrk,故其后的谓语动词用单数;在后一句中,all代表the peple,是集合名词,为复数,其后的谓语用复数。
【典例】(4)Wh yur brther? Wh league members? (be)
【思路点拨】考查疑问代词作主语时的主谓一致,wh既可以指代单数也可以指代复数。“yur brther”是单数,句意为“谁是你的哥哥”,在第二句中wh是复数,指代league members。
【典例】(5)I have read a large part f the bk,the rest (be ) mre difficult.
Only ten students attented the class because the rest (be) ff sick.
【思路点拨】the rest意为“其余的人或事”,既可指代单数意义,也可指代复数的人或事,取决于具体的语境。根据句意“这本书我已经看了大部分,其余的部分更难了”,可知“剩下的部分(the rest)”是单数;而后面一句中的the rest指“十个之外的所有学生”,表示复数意义。
【典例】(6)The dead a famus persn.(be)
The pr very happy,but the rich sad.(be)
【思路点拨】考查“the+形容词”指代人时单复数的问题。①句意:死的那个人(the dead,指代某一个人)是个名人。穷人们(the pr,泛指一类人)很开心,但富人们(the rich指一类人)却很难过。②“the+形容词”指具体某个人(或物)时是单数,泛指某类人或物时是复数。
知识归纳
(1)表时间、距离、价格、度量衡等的名词作主语时,谓语用单数。
(2)有些集合名词,如family, team等作主语时:作为一个整体看待,谓语用单数;指其中每个成员,用复数。
(3)由不定代词all, mst, sme, any, nne等作主语时:代词代表单数可数名词或不可数名词,谓语用单数;代词代表复数可数名词,谓语用复数。
(4)疑问代词作主语时:主语表示单数意义,谓语用单数;主语表示复数意义,谓语用复数。
(5) half , the rest等表示不定数量的名词作主语时:主语表示单数意义,谓语用单数;主语表示复数意义,谓语用复数。
(6)以“定冠词+形容词(或分词)”作主语时:指的是一个人或抽象概念,谓语用单数;指的是一类人,谓语用复数。
【方法技巧】
(1)熟记常见的意义一致的主语常见结构。
(2)分析主语的重心所在,即主语中的中心词。
(3)关注集体名词所表达的不同意义,从而确定其数。
考点过关☆专项突破
1.(2022·黑龙江齐齐哈尔·统考一模)Whether yu can d this well r nt ________ n yur learning habits.
A.dependB.decidesC.depends
【答案】C
【详解】句意:你能否做好这一点取决于你的学习习惯。
考查动词词义辨析和主谓一致。depend依赖,取决(于),依靠;decides决定(三单形式);depends依赖,取决(于),依靠(三单形式)。本题“Whether yu can d this well r nt”是个主语从句,作主语时,谓语动词用第三人称单数形式。结合句意可知,“取决于”符合语境,所以用单词depends。故选C。
2.(2022·黑龙江齐齐哈尔·统考一模)The students and their teacher ________ eagerly lking frward t ________ Spring Festival.
A.is; cmeB.are; cmingC.are; the cming
【答案】C
【详解】句意:学生和老师都急切地期待着即将到来的春节。
考查主谓一致和非谓语。句子主语为The students and their teacher“学生和老师”,主语为复数形式,be动词用are,短语lk frward t ding sth表示“期待做某事”,其后接动名词形式,可排除A选项,Spring Festival专有名词,前面用动名词作定语来修饰,the cming Spring Festival表示“即将到来的春节”。故选C。
3.(2022·西藏拉萨·校考模拟预测)Life is like a hrse, and ________ yu ride it ________ it rides yu.
A.bth ; andB.either ; rC.neither ; nrD.nt nly; but als
【答案】B
【详解】句意:生活就像一匹马,要么你驾驭它,要么它驾驭你。
考查连词辨析。bth…and…两者都;either…r…要么……要么……;neither…nr…既不……也不……;nt nly…but als…不仅……而且……。根据句中“yu ride it”和“it rides yu”可知,此处使用either…r…,表示“要么你驾驭它,要么它驾驭你”。故选B。
4.(2022·辽宁葫芦岛·统考二模)WeChat (微信) is nt nly ________ amng the teenagers but als amng the ld peple.
A.ppularB.pssibleC.carefulD.harmful
【答案】A
【详解】句意:微信不仅在青少年中流行,而且在老年人中也很流行。
考查形容词辨析。ppular流行的;pssible可能的;careful小心的;harmful有害的。根据语境和选项可知,微信是流行的。故选A。
5.(2022·新疆阿克苏·统考一模)Nwadays, ________ peple like HUAWEI phnes better, and ________ them is ver 300 millin.
A.a number f; a number fB.a number f; the number f
C.the number f; a number fD.the number f; the number f
【答案】B
【详解】句意:现在,很多人更喜欢华为手机,华为手机的数量已经超过3亿。
考查短语辨析。a number f“许多”,修饰主语时谓语与主语的数保持一致;the number f“……的数量”,修饰主语时,谓语用第三人称单数形式。根据“like”可知第一处表示“许多人”;再由“is”可知第二处表示“他们的数量”。故选B。
6.(2022·江苏宿迁·统考三模)The custm f weighing peple at the Start f Summer was ppular in the past. It’s believed that ________ health ________ gd luck were brught t the peple weighed.
A.either; rB.neither; nrC.nt nly; but alsD.bth; and
【答案】D
【详解】句意:立夏称重的习俗在过去很流行。人们相信称过体重的人会带来健康和好运。
考查连词辨析。either ... r ... 要么……要么……; neither ... nr ... 既不……也不……;nt nly ... but als ... 不仅……而且……;bth ... and ... ……和……都。ABC三项连接并列主语时都遵循就近一致选择,gd luck是不可数名词,be动词不能用were;只有Bth ... and ... 连接并列主语时,谓语用复数。故选D。
7.(2022·河北邯郸·统考三模)Language is a bridge that ________ peple.
A.cnnectB.cnnectsC.t cnnectD.cnnected
【答案】B
【详解】句意:语言是连接人们的桥梁。
考查主谓一致。cnnect“连接”,是动词,此处作为定语从句的谓语,它的形式根据先行词来判断,先行词a bridge是第三人称单数形式,谓语用第三人称单数形式,故选B。
8.(2022·广西钦州·统考一模)All custmers ________ t take their temperatures when they enter the supermarket.
A.is askedB.were askedC.are asked
【答案】C
【详解】句意:所有顾客进入超市时都被要求量体温。
考查被动语态。主语All custmers和动词ask之间为被动关系,使用被动语态,结合when引导的从句的enter,此处使用一般现在时的被动语态(be dne),主语是复数,be动词用are。故选C。
9.(2022·云南昭通·统考模拟预测)A number f peple ______ in the hall.
A.haveB.hasC.isD.are
【答案】D
【详解】句意:许多人在大厅里。
考查主谓一致和动词辨析。have有,三单为has;is是,复数为are。a number f意为“许多的”,它等于a lt f一类,后接可数名词复数或代词,谓语动词用复数形式。are意为“是”,放在主语“A number f peple”后符合语境。故选D。
10.(2022·黑龙江哈尔滨·统考三模)—Ten years ________ since the rad was built.
—It brings mre chances t the small village.
A.have passedB.passedC.has passed
【答案】C
【详解】句意:——这条路建成已经十年了。——它给这个小村庄带来了更多的机会。
考查现在完成时。根据“since the rad was built.”可知,是现在完成时,主语“Ten years”是整体概念,因此是第三人称单数,助动词用has;故选C。
11.(2022·四川凉山·统考一模)—Neither the students nr the teacher ________ in the classrm. Where are they?
—They have gne t the playgrund.
A.isB.areC.wasD.were
【答案】A
【详解】句意:——学生和老师都不在教室里。 他们在哪里?——他们去了操场。
考查时态和主谓一致。根据“Where are they”可知此处询问现在的情况,用一般现在时,排除CD;连接两个名词作主语时,遵循“就近原则”,be动词和the teacher保持一致,故be动词用is。故选A。
12.(2022·福建福州·福建省福州屏东中学校考二模)— What d yu think f the cmmunity here?
— Wnderful!________ f the land ________ cvered with trees and grass.
A.Tw fifths; isB.One fifth; areC.Tw fifths; are
【答案】A
【详解】句意:——你觉得这里的社区怎么样?——极好的!五分之二的土地被树和草覆盖着。
考查分数的表达法。分数的表达:分子用基数词,分母用序数词。当分子大于一,分母用复数。land是不可数名词,谓语用单数。故选A。
13.(2022·辽宁营口·统考一模)Three years ________ since he left his hmetwn.
A.has passedB.have passedC.has been passedD.have been passed
【答案】A
【详解】句意:他离开家乡已经三年了。
考查时态。根据“since he left his hmetwn”可知用现在完成时,主语“Three years”与pass之间是主动关系,排除CD;主语表示时间段,助动词用has。故选A。
14.(2022·山东菏泽·统考二模)—________ a great success the film the Watergate bridge, Chang jinh is!
—That’s true. S far it ________ tens f millins f peple t g t the cinema.
A.What; attractedB.Hw; has attractC.What; has attracted
【答案】C
【详解】句意:——电影《长津湖之水门大桥》大获成功!——那是真的。到目前为止,它已经吸引了上千万的人去电影院。
考查感叹句和现在完成时。第一空引导感叹句。感叹句的结构之一为“What+a/an+adj.+n.+主语+谓语”;根据s far“到目前为止”,可知第二空所在句子的时态应为现在完成时,其谓语结构为“have/has dne”,主语it,应用has,故选C。
15.(2022·湖北襄阳·统考一模)—What d yur parents d?
—_________ my father _________ my mther are teachers.
A.Bth; andB.Neither; nr
C.Either; rD.Nt nly; but als
【答案】A
【详解】句意:——你的父母是做什么的?——我的父亲和母亲都是老师。
考查主谓一致。“……和……都”;“……和……都不”;“……或者……”;nt als...“不仅……而且……”。,,nt als...在连接两个主语时,都满足就近原则,由are可知,主语应是两个人,排除B、C、D选项。故选A。
16.(2022·湖北襄阳·统考一模)—Mm, culd I see a mvie and then have dinner with my friends tnight?
—Tny, the epidemic (疫情) is s serius that yu can ________ g t the cinema ________ eat utside.
A.bth, andB.either, rC.neither, nrD.nt nly, but als
【答案】C
【详解】句意:——妈妈,我今晚能去看电影并和朋友们吃饭吗?——托尼,疫情如此严重,你既不能去电影院,也不能在外面吃饭。
考查连词辨析。bth ... and“既……又……”;either ... r“要么……要么……”;neither ... nr“既不……也不……”;nt nly…but als“不仅……而且……”。根据“the epidemic (疫情) is s serius”可知疫情如此严重,是既不能去电影院,也不能在外面吃饭。故选C。
17.(2022·江苏苏州·星海实验中学校考二模)—Kids, what d yu think it is like grwing up?
—It’s just like a jurney with rain _________ rainbws, I think.
A.as gd asB.as well asC.as ften asD.as sn as
【答案】B
【详解】句意:——孩子们,你们觉得长大是什么样的?——我想,这就像一场有雨也有彩虹的旅程。
考查短语辨析。as gd as和……一样好;as well as和;as ften as每当;as sn as一……就。根据“It’s just like a jurney with ”可知长大就像一场有雨也有彩虹的旅行,用as well as连接。故选B。
18.(2022·江苏扬州·仪征市第三中学校考模拟预测)—There are s many visitrs in Slender West Lake in spring.
—Yes, and ninety percent ________ frm all ver the cuntry.
A.isB.areC.wasD.were
【答案】B
【详解】句意:——在春天,瘦西湖里有这么多的游客。——是啊,90%的游客是来自全国各地。
考查一般现在时和主谓一致。is用于一般现在时,主语为单数概念时;are用于一般现在时,主语为复数概念或第二人称时;was用于一般过去时,主语为单数概念时;were用于一般过去时,主语为复数概念或第二人称时。根据“ninety percent”可知此处指90%的游客,为复数意义,且意思表示这是一种常态,句子应用一般现在时,因此be动词应用are。故选B。
19.(2022·湖北武汉·武汉外国语学校(武汉实验外国语学校)Neither Jane nr her cusins t England, but f them can speak English well.
A.have been; bthB.have been; all
C.has been; bthD.has been; all
【答案】B
【详解】句意:简和她的堂兄弟都没有去过英国,但他们都能说一口流利的英语。
考查主谓一致和代词。have been t去过;bth表示两者都;all表示三者或三者以上都。neither…nr…连接并列主语,谓语采用就近原则,此处离谓语最近的主语her cusins是复数形式,谓语用复数形式,排除CD两项。此处表示简和她的堂兄弟们,因此是三者或三者以上,用代词all。故选B。
20.(2022·吉林长春·吉林省第二实验学校校考模拟预测)Nt nly my friends but als I _________ interested in ftball and we like Messi best.
A.areB.isC.amD.were
【答案】C
【详解】句意:不仅是我的朋友,我也对足球感兴趣,我们最喜欢梅西。
考查主谓一致。nt als连接两个名词作主语时,遵循“就近原则”,故此处be动词和I保持一致,故选C。
21.(2022·辽宁营口·校考模拟预测)A number f turists ________ Dngli Lake many times because it is such a beautiful place.
A.have been tB.has been tC.has gne tD.have gne t
【答案】A
【详解】句意:好多游客去过东丽湖很多次,因为它是一个如此美丽的地方。
考查现在完成时和主谓一致。现在完成时结构“have/has+动词的过去分词”。have been t表示去过,可以重复;have gne t表示去了还未返回。根据题意,本题应用have been t。主语“A number f turists”为复数名词,助动词应用have。故选A。
22.(2022·贵州黔东南·统考二模)—There used t be few fish in the Qingshui River.
—Yes, but there are ________ nw.
A.littleB.muchC.fewD.many
【答案】D
【详解】句意:——过去清水河里有很少的鱼。——是的,但现在有很多。
考查代词辨析。little很少,代不可数名词;much很多,代不可数名词;few一点,代可数名词复数;many许多,代可数名词复数。根据“There used t be few fish in the Qingshui River.”以及“but”可知此处应是表示有许多鱼,fish“鱼”可数名词, 故选D。
23.(2022·内蒙古呼伦贝尔·统考模拟预测)Mr. Lang is a great Chinese pianist ________ becme ppular with many peple arund the wrld.
A.wh haveB.wh hasC.whm hasD.that have
【答案】B
【详解】句意:郎先生是一位伟大的并深受世界人民欢迎的中国钢琴家。
考查定语从句。分析句子结构可知,此处使用定语从句,先行词是“ a pianist”,引导词可使用“wh或that,又因为先行词是第三人称单数,助动词应使用has。故选B。
24.(2022·云南曲靖·统考二模)— What d yu think f yur mther?
— She is ________ a gd mther ________ a gd friend. I lve her s much.
A.either; rB.neither; nrC.nt nly; but alsD.bth; r
【答案】C
【详解】句意:——你觉得你妈妈怎么样?——她不仅是一位好母亲,也是一位好朋友。我很爱她。
考查连词辨析。“要么……要么……”;“既不……也不……”;nt als“不仅……而且……”;bth“两者”,不与r连用。根据“ She is ... a gd mther ... a gd friend.”可知,她不仅是一位好母亲,也是一位好朋友。故选C。
25.(2022·四川乐山·统考一模)________ f the news ________ written in English n the Internet.
A.Three quarters; areB.Three quarters; isC.Three quarter; are
【答案】B
【详解】句意:因特网上四分之三的新闻都是用英语写的。
考查分数的表达及主谓一致。quarter“四分之一;四等分”,可以用来指距离、数量、价格及物体的四分之一的量;three quarters“四分之三”。题干主语为the news,不可数名词,所以谓语动词应用is。综上所述,B项正确。故选B。
26.(2022·湖南岳阳·统考三模)A library with five hundred bks ________ t the schl as a gift.
A.is fferedB.were fferedC.are ffered
【答案】A
【详解】句意:一座藏书500册的图书馆作为礼物赠送给了学校。
考查被动语态。根据“A library with five hundred bks ... t the schl as a gift.”可知,主语“A library with five hundred bks”与动词ffer之间存在被动关系,应用被动语态,结构为be+过去分词;再由主语表示单数,对应的be也要用单数形式,排除B、C项,故选A。
27.(2022·辽宁抚顺·统考三模)—We are very busy, s either yu r Mary ________ ging with mm fr shpping.
—I’ve gt it, Dad.
A.desB.dC.isD.are
【答案】C
【详解】句意:——我们很忙,所以要么你要么玛丽要和妈妈一起去购物。——我知道了,爸爸。
考查主谓一致。“要么……要么……”,连接并列主语时,谓语动词遵循就近原则。就近的主语Mary是单数,空后为ging,因此用is。故选C。
28.(2022·贵州铜仁·统考二模)________ Mr. Li ________ Mr. Ga are watching the TV play, but I’m nt.
A.Either; rB.Bth; andC.Nt nly; but alsD.Neither; nr
【答案】B
【详解】句意:李先生和高先生都在看电视剧,但我没有。
考查连词辨析。Either…r不是……就是;Bth…and两者都;Nt nly…but als不但……而且;Neither…nr既不……也不。根据“are”和“but I’m nt”可知,两人都在看电视,用连接。故选B。
29.(2022·上海长宁·统考二模)The Natinal Cartn Exhibitin ________ in Shanghai every year fr fans f all ages.
A.is heldB.was heldC.has been heldD.will be held
【答案】A
【详解】句意:国家动画展每年在上海举行,面向各个年龄段的粉丝。
考查一般现在时的被动语态。根据“every year”可知,用一般现在时,而且“The Natinal Cartn Exhibitin”与“hld”之间是被动关系,所以用一般现在时的被动语态,结构为:be dne,主语为第三人称单数,be动词使用is。故选A。
30.(2022·内蒙古呼伦贝尔·统考二模)—There is nly ne ticket fr the tw f us. ________ yu ________ I can g int the cinema.
—Guess what? I get a ticket frm my brther. Bth f us can see the mvie.
A.Bth; andB.Nt nly; but als
C.Either; rD.Neither; nr
【答案】C
【详解】句意:——我们两个人只有一张票。要么是你,要么是我去看电影。——你猜怎么着?我哥哥给了我一张票。我们两个都可以去看电影。
考查连词辨析。bth…and两者都;nt nly…but als不但……而且;either…r要么……要么;neither…nr既不……也不。根据“There is nly ne ticket fr the tw f us”可知只有一张票,所以两个人只能去一个,用either…r。故选C。
相关学案
这是一份【中考二轮复习】2023年英语高频考点汇编——学案16 被动语态(解析+原卷版),文件包含中考二轮复习2023年英语高频考点汇编学案16被动语态解析版doc、中考二轮复习2023年英语高频考点汇编学案16被动语态原卷版doc等2份学案配套教学资源,其中学案共16页, 欢迎下载使用。
这是一份【中考二轮复习】2023年英语高频考点汇编——学案14 宾语从句(解析+原卷版),文件包含中考二轮复习2023年英语高频考点汇编学案14宾语从句解析版doc、中考二轮复习2023年英语高频考点汇编学案14宾语从句原卷版doc等2份学案配套教学资源,其中学案共23页, 欢迎下载使用。
这是一份【中考二轮复习】2023年英语高频考点汇编——学案12 定语从句(解析+原卷版),文件包含中考二轮复习2023年英语高频考点汇编学案12定语从句解析版doc、中考二轮复习2023年英语高频考点汇编学案12定语从句原卷版doc等2份学案配套教学资源,其中学案共19页, 欢迎下载使用。
