生物选修3二、胚胎工程有广阔的应用场景课后作业题
展开【名师】二、胚胎工程有广阔的应用场景-1作业练习
一.单项选择
1.下列关于胚胎工程的说话,正确的是( )
A.胚胎工程的理论基础是体外受精和早期胚胎的发育
B.人工冲卵是指从雌性动物的输卵管中冲取卵子
C.胚胎分割技术可以获得基因型相同的个体
D.胚胎移植时对供体牛和受体牛都需要进行同期发情处理
2.下列关于利用胚胎工程技术的叙述错误的是
A.要选择健康具有正常生殖能力的母羊作为受体
B.人工授精后的一定时间内,收集供体原肠胚用于胚胎移植
C.利用胚胎分割技术可以获得两个基因型基本相同的胚胎
D.早期胚胎培养与动物细胞培养的培养液通常都需加入血清
3.下图表示蛙的受精卵发育至囊胚过程中,几项指标的变化趋势,其中正确的是
A.①②
B.①③
C.②④
D.①④
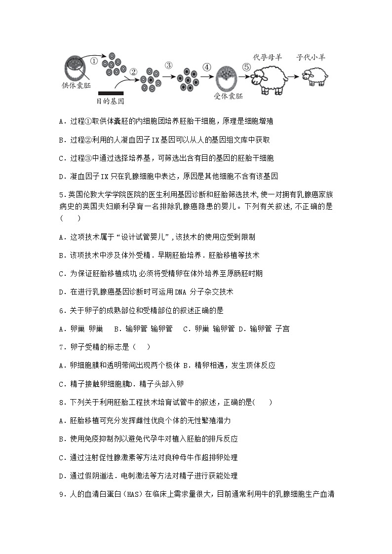
4.科研人员利用胚胎干细胞培育转基因羊,以便通过乳腺生物反应器生产人凝血因子IX医用蛋白,其技术路线如图,下列说法不正确的是
A.过程①取供体囊胚的内细胞团培养胚胎干细胞,原理是细胞增殖
B.过程②利用的人凝血因子IX基因可以从人的基因组文库中获取
C.过程③中通过选择培养基,可筛选出含有目的基因的胚胎干细胞
D.凝血因子IX只在乳腺细胞中表达,原因是其他细胞不含有该基因
5.英国伦敦大学学院医院的医生利用基因诊断和胚胎筛选技术,使一对拥有乳腺癌家族病史的英国夫妇顺利孕育一名排除乳腺癌隐患的婴儿。下列有关叙述,不正确的是( )
A.这项技术属于“设计试管婴儿”,该技术的使用应受到限制
B.该项技术中涉及体外受精.早期胚胎培养.胚胎移植等技术
C.为保证胚胎移植成功,必须将受精卵在体外培养至原肠胚时期
D.在进行乳腺癌基因诊断时可运用 DNA 分子杂交技术
6.关于卵子的成熟部位和受精部位的叙述正确的是
A.卵巢 卵巢 B.输卵管 输卵管 C.卵巢 输卵管 D.输卵管 子宫
7.卵子受精的标志是( )
A.卵细胞膜和透明带间出现两个极体 B.精卵相遇,发生顶体反应
C.精子接触卵细胞膜 D.精子头部入卵
8.下列关于利用胚胎工程技术培育试管牛的叙述,正确的是( )
A.胚胎移植可充分发挥雌性优良个体的无性繁殖潜力
B.使用免疫抑制剂以避免代孕牛对植入胚胎的排斥反应
C.通过注射促性腺激素等方法对良种母牛作超排卵处理
D.通过假阴道法.电刺激法等方法对精子进行获能处理
9.人的血清白蛋白(HAS)在临床上需求量很大,目前通常利用牛的乳腺细胞生产血清白蛋白,下列操作错误的是
A.采集良种供体奶牛的卵母细胞和精子,通过体外受精,形成受精卵
B.将人血清白蛋白基因通过显微注射技术直接导入奶牛受精卵,形成重组细胞
C.体外培养重组细胞,促使其形成早期胚胎
D.选择雌性胚胎移植到受体母牛体内,最终发育成转基因小牛
10.牛胚胎移植试验的主要流程如下,下列相关叙述正确的是
①供体超数排卵→②配种→③胚胎收集→④________→⑤胚胎移植→⑥子代小牛
A.①过程需要注射有关激素,目的是获得更多的卵母细胞并完成减数分裂
B.③过程是以哺乳动物早期胚胎与子宫建立了组织上的联系为前提
C.④过程是“对胚胎进行质量检查”,可移植的胚胎应发育到囊胚或原肠胚
D.⑤过程成功率的高低主要取决于供.受体生理状况是否一致
11.下列哪项不是胚胎移植的生理学基础 ( )
A.同种动物的供.受体生殖器官的生理变化相同
B.早期胚胎与母体子宫无组织上的联系,有利于胚胎的收集
C.受体对外来胚胎不发生免疫排斥反应
D.受体有利于人工对外来胚胎提供营养
12.要加快优良种畜的大量快速繁殖,目前最好采用下列哪种方法
A.动物细胞培养 B.动物细胞融合
C.胚胎移植 D.核移植
13.下列有关胚胎工程的说法,正确的是( )
A.排卵是指卵泡从卵巢中排出,而不是卵子从卵泡中排出
B.受精过程完成的标志是在透明带和卵细胞膜之间观察到两个极体
C.胚胎在囊胚阶段开始分化,在桑椹胚和囊胚阶段可以移植或分割
D.防止多精入卵受精的两道屏障是“顶体反应”和“透明带反应”
14.如图为哺乳动物早期胚胎发育的过程,下列有关叙述错误的是
A.Ⅰ时期为原肠胚该时期的细胞具有发育的全能性
B.过程a和b为卵裂期胚胎中有机物的含量减少
C.胚胎移植选择处于Ⅰ或Ⅱ时期的胚胎最易成功
D.细胞分化从Ⅱ时期开始贯穿于动物的整个生命历程
15.下图是胚胎发育过程中某阶段示意图,下列有关叙述错误的是
A.图中②将发育为胎膜和胎盘等结构
B.图中③可发育成胎儿的各种组织
C.高等哺乳动物细胞分化开始于桑椹胚期
D.胚胎从①中伸展出来的过程叫做孵化
16.受精过程的顺序为 ( )
①第一次卵裂开始②释放第二极体③顶体反应④穿越透明带⑤雌.雄原核的形成 ⑥雌.雄原核融合
A.①②③④⑤⑥ B.③④②⑤⑥①
C.④⑤②①③⑥ D.③②④⑤⑥①
17.下列关于哺乳动物胚胎发育和胚胎工程的叙述,错误的是( )
A.胚胎移植操作中被移植胚胎不一定均由受精卵发育而来
B.胚胎干细胞的培养可加入胚胎成纤维细胞促进其分化
C.胚胎移植能充分发挥良种畜的繁殖潜能
D.试管动物的大部分胚胎发育阶段仍在体内进行
18.我国首例“虎狮兽”2002年在南京红山动物园诞生。它是利用了雄虎的精子和雌狮的卵子进行“体外受精”而产生。下列有关说法正确的是
A.在体外受精前,要对精子进行获能处理
B.用化学物质处理掉卵黄膜便于精子进入
C.抽取精子.卵子的细胞核进行融合
D.精子入卵后进行人工处理防止多精入卵
参考答案与试题解析
1.【答案】C
【解析】
试题分析:
解答:
A.胚胎工程的理论基础是哺乳动物的体内受精和早期胚胎发育规律,A错误;
B.人工冲卵是指从雌性动物的输卵管中冲取早期胚胎,B错误;
C.来自同一个胚胎的后代具有相同的遗传物质,因此胚胎分割技术可以获得基因型相同的个体,C正确;
D.胚胎移植时对供体母牛和受体母牛都需要进行同期发情处理,但对供体公牛不需要进行同情发情处理,D错误。
故选C。
2.【答案】B
【解析】
试题分析:
3.【答案】D
【解析】
受精卵发育至囊胚过程中,由于卵裂(方式是有丝分裂),会导致细胞总数增加,细胞每分裂一次,DNA就会复制一次,每个分裂形成的细胞都有一份DNA,因此DNA总量随时间的推移而增多,①正确;卵裂过程中,细胞不断分裂,导致细胞数目增加,但胚胎的总体积并不增加,甚至略微减小,所以每个细胞的体积随时间的推移而减小,即所有细胞的核质比逐渐增大,②.③错误;在发育过程中有机物总量呈现减少的趋势,④正确。
4.【答案】D
【解析】
试题分析:
分析图解:图中①过程表示获取囊胚中内细胞团细胞,②表示目的基因导入胚胎干细胞,③表示对含有目的基因的胚胎干细胞进行筛选,④是将具有目的基因的胚胎干细胞重新移入囊胚中,⑤表示胚胎移植。
详解:
A.过程①为取供体囊胚的内细胞团培养胚胎干细胞,利用的技术为动物细胞培养,原理是细胞增殖,A正确;
B.该基因工程的目的是生产人凝血因子IX医用蛋白,因此过程②利用的人凝血因子IX基因可以从人的基因组文库中获取,B正确;
C.过程③中通过选择培养基,可筛选出含有目的基因的胚胎干细胞,C正确;
D.凝血因子IX只在乳腺细胞中表达,原因是目的基因上连接了乳腺蛋白基因的启动子,使得目的基因在该细胞中能够选择性表达,D错误。
故选D。
5.【答案】C
【解析】
试题分析:
解答:
这项技术属于“设计试管婴儿”,该技术的使用应受到限制,涉及体外受精.早期胚胎培养.胚胎移植等技术,为保证胚胎移植成功,必须将受精卵在体外培养至囊胚时期,进行乳腺癌基因诊断时可运用DNA分子杂交技术,A.B.D正确,C错误。
故选C。
6.【答案】B
【解析】
试题分析:
卵细胞的发生:卵原细胞通过有丝分裂不断增加其数量,并演变为初级卵母细胞,被卵泡细胞包围,形成卵泡,是在胎儿时期完成的(卵泡=初级卵母细胞+卵泡细胞).MⅠ是在雌性动物排卵前后完成的,结果是产生初级卵母细胞和第一极体,场所是卵巢;MⅡ是在受精过程中完成的,结果是产生一个成熟的卵子和第二极体,场所是输卵管。
解答:
(1)在减数第一次分裂前后,卵子即从卵巢排出进入输卵管,然后在输卵管中发育到减数第二次分裂中期才成熟,因此卵子的成熟部位为输卵管;
(2)母体产生的卵细胞在输卵管成熟后,如果遇到精子,就会与精子相融合,形成受精卵,因此受精作用发生在输卵管。
故选B。
7.【答案】A
【解析】
试题分析:
受精过程为:顶体反应→穿越放射冠→穿越透明带(透明带反应)→卵细胞膜反应(卵黄膜封闭作用)→卵子完成减数第二次分裂并释放第二极体→雌雄原核的形成.核膜消失,雌.雄原核融合形成合子→第一次卵裂。
解答:
A.卵子是否受精的重要标志是卵细胞膜和透明带间出现两个极体,A正确;
B.顶体反应属于受精过程,不是卵子是否受精的标志,B错误;
C.精子接触卵细胞膜属于受精过程,不是卵子是否受精的标志,C错误;
D.精子头部入卵属于受精过程,不是卵子是否受精的标志,D错误。
故选A。
8.【答案】C
【解析】
试题分析:
胚胎移植时,通常需用促性腺激素处理供体,使之超数排卵,受体需同期发情处理。体外受精主要操作步骤有卵母细胞的采集和培养.精子的采集和获能,采集方法有假阴道法.手握法和电刺激法等,获能方法有培养法和化学法,获能的精子和培养成熟的卵细胞在获能溶液或专用的受精溶液中完成受精过程。
解答:
A. 胚胎移植中的胚胎是通过人工体外授精获得的,属于有性生殖,A错误;
B. 受体对移植的胚胎几乎不发生免疫排斥反应,因此无需使用免疫抑制剂,B错误;
C. 用促性腺激素对良种奶牛进行注射处理,可促使其超数排卵,C正确;
D. 收集精子的方法有假阴道法.手握法和电刺激法,对精子进行获能处理方法包括培养法和化学诱导法,D错误。
9.【答案】B
【解析】
试题分析:
依题文可知,利用牛的乳腺细胞生产血清白蛋白,首先需要将血清白蛋白基因与奶牛乳腺蛋白基因的启动子等调控组件重组在一起,再通过显微注射技术导入牛的受精卵内,然后体外培养重组细胞,促使其形成早期胚胎,再通过胚胎移植技术将雌性胚胎移植到受体母牛体内,最终发育成转基因小牛。以此相关知识做出判断。
解答:
A.依题文可知,若培育转基因牛,需要采集良种供体奶牛的卵母细胞和精子,通过体外受精,形成受精卵,A正确;
B.将人的血清白蛋白基因导入奶牛受精卵前,需要将血清白蛋白基因与奶牛乳腺蛋白基因的启动子等调控组件重组在一起,再通过显微注射技术导入,B错误;
C.体外培养重组细胞,促使其形成早期胚胎,再进行移植,C正确;
D.依题文需要牛的乳腺细胞生产血清白蛋白,所以选择雌性胚胎移植到受体母牛体内,最终发育成转基因小牛,D正确。
故选B。
10.【答案】D
【解析】
试题分析:
胚胎移植的基本程序主要包括:(1)对供.受体的选择和处理(选择遗传特性和生产性能优秀的供体,有健康的体质和正常繁殖能力的受体;用激素进行同期发情处理,用促性腺激素对供体母牛做超数排卵处理);(2)配种或人工授精;(3)对胚胎的收集.检查.培养或保存(对胚胎进行质量检查,此时的胚胎应发育到桑椹或胚囊胚阶段);(4)对胚胎进行移植;(5)移植后的检查。
解答:
①过程需要注射促性腺激素,目的是获得更多的卵母细胞,但所获得的卵母细胞还未完成减数分裂,A错误;③过程是以哺乳动物早期胚胎处于游离状态为前提,B错误;④过程是“对胚胎进行质量检查”,可移植的胚胎应发育到桑椹胚或囊胚,C错误;⑤过程成功率的高低主要决定于供.受体生理状况的一致性,D正确。
11.【答案】D
【解析】
试题分析:
胚胎移植的生理学基础:
①动物发情排卵后,同种动物的供.受体生殖器官的生理变化是相同的,这就为供体的胚胎移入受体提供了相同的生理环境;
②早期胚胎在一定时间内处于游离状态,这就为胚胎的收集提供了可能;
③受体对移入子宫的外来胚胎不发生免疫排斥反应,这为胚胎在受体的存活提供了可能;
④供体胚胎可与受体子宫建立正常的生理和组织联系,但供体胚胎的遗传特性在孕育过程中不受影响。
解答:
A.同种动物的供受体生殖器官生理变化相同或相似,这为供体的胚胎移入受体提供了相同的生理环境,也能为胚胎在受体内存活提供可能,A不符合题意;
B.早期胚胎形成后,未与母体子宫建立联系,而是处于游离状态,这是胚胎收集的生理基础,B不符合题意;
C.受体对移入子宫的外来胚胎基本不发生免疫排斥反应,这为胚胎在受体的存活提供了可能,C不符合题意;
D.通过分析可知,受体有利于人工对外来胚胎提供营养,这不是胚胎移植的生理学基础,D符合题意。
故选D。
12.【答案】C
【解析】
试题分析:
胚胎移植能加速育种工作和品种改良,同时胚胎分割能将早期胚胎切割多个胚胎,且这些胚胎的后代具有相同的遗传物质,这样可以加快优良种畜的繁殖速度,所以要加快优良种畜的繁殖速度,目前最好采用的方法是胚胎分割移植技术。
详解:
A.动物细胞培养技术的原理是细胞增殖,不能产生新个体,A错误;
B.动物细胞融合技术最重要的用途是制备单克隆抗体,且动物细胞融合技术不能形成新个体,B错误;
C.胚胎移植能加速育种工作和品种改良,这样可以加快优良种畜的繁殖速度,C正确;
D.核移植技术能加速家畜遗传改良进程,促进良畜群繁育,但该技术的成功率低,D错误。
故选C。
13.【答案】C
【解析】
试题分析:
本题涉及到的知识点有体内受精.早期胚胎培养.胚胎移植.胚胎分割技术等知识点,回忆和梳理相关知识点,结合选项分析答题。
解答:
A.排卵是指卵子从卵泡中排出,而不是卵泡从卵巢中排出,A错误;
B.受精的标志是在透明带和卵细胞膜之间观察到两个极体;而受精过程完成的标志是雌.雄原核的融合,B错误;
C.胚胎发育过程中开始分化的阶段是囊胚,可以移植或分割的阶段为桑椹胚和囊胚,C正确;
D.“透明带反应”和“卵黄膜封闭作用”构成了防止多精入卵受精的两道屏障,D错误。
故选C。
14.【答案】B
【解析】
试题分析:
胚胎发育过程:
15.【答案】C
【解析】
试题分析:
分析题图,图示为囊胚阶段示意图,其中①是透明带;②是滋养层,将来发育成胎盘或胎膜;③是内细胞团,将来发育成胎儿的各种组织。
解答:
根据以上分析已知,图中②是滋养层,将来发育成胎盘或胎膜,A正确;③是内细胞团,将来发育成胎儿的各种组织,B正确;高等哺乳动物细胞分化开始于囊胚期,C错误;①是透明带,胚胎从透明带中伸展出来的过程叫做孵化,D正确。
16.【答案】B
【解析】
试题分析:
受精阶段四步曲:
第一步:精子穿越放射冠和透明带。顶体反应使顶体内的酶释放出来并溶解放射冠内的卵丘细胞之间的物质,透明带反应是防止多精入卵受精的第一道屏障;
第二步:精子进入卵细胞膜。卵细胞膜反应是防止多精入卵受精的第二道屏障;
第三步:原核形成。雄原核形成和雌原核形成;
第四步:合子形成。雌雄原核融合形成合子(受精卵)。
解答:
根据以上分析可知,受精的过程为:③顶体反应→④穿越透明带→②释放第二极体→⑤雌.雄原核的形成→⑥雌.雄原核融合→①第一次卵裂开始,故选B。
17.【答案】B
【解析】
试题分析:
动物胚胎发育的过程:过程:受精卵→卵裂期→桑椹胚→囊胚→原肠胚→幼体。
①卵裂期:细胞进行有丝分裂,数量增加,胚胎总体积不增加。
②桑椹胚:32个细胞左右的胚胎(之前所有细胞都能发育成完整胚胎的潜能属全能细胞)。
③囊胚:细胞开始分化,其中个体较大的细胞叫内细胞团将来发育成胎儿的各种组织;而滋养层细胞将来发育成胎膜和胎盘;胚胎内部逐渐出现囊胚腔(注:囊胚的扩大会导致透明带的破裂,胚胎伸展出来,这一过程叫孵化)。
④原肠胚:内细胞团表层形成外胚层,下方细胞形成内胚层,由内胚层包围的囊腔叫原肠腔.(细胞分化在胚胎期达到最大限度)。
解答:
A.用于移植的早期胚胎不一定是由受精卵发育而来的,也可以是胚胎分割获得的,A错误;
B.胚胎干细胞的培养可加入胚胎成纤维细胞促进其分化,B正确;
C.胚胎分割移植能充分发挥良种畜的繁殖潜能,C错误;
D.早期胚胎发育在体外进行,然后移入子宫后进一步发育,而子宫与外界相通,不属于生物体内,D错误。
故选B。
18.【答案】A
【解析】
试题分析:
体外受精主要包括:卵母细胞的采集和培养.精子的采集和获能.受精
1.卵母细胞的采集和培养
(1)主要方法:用促性腺激素处理,使其超数排卵,然后从输卵管中冲取卵子,直接与获能的精子体外受精。
(2)第二种方法:从已屠宰母畜的卵巢中采集卵母细胞;
第三种方法:是直接从活体动物的卵巢中吸取卵母细胞,叫活体采卵。采集的卵母细胞,都要在体外经人工培养成熟后,才能与获能的精子受精。
2.精子的采集和获能
(1)收集精子的方法:假阴道法.手握法和电刺激法。
(2)对精子进行获能处理:包括培养法和化学诱导法。
3.受精:在获能溶液或专用的受精溶液中完成受精过程。
解答:
A.在体外受精过程中,需要对采集的精子进行获能处理,A正确;
B.卵子只需要培养到减二中期即可与精子进行受精作用,无需去卵黄膜,B错误;
C.只要在获能溶液或专用的受精溶液中完成受精过程,无需进行细胞核融合操作,C错误;
D.在受精作用过程中,卵细胞会产生两道屏障防止多精入卵,无需人工处理,D错误。
故选A。
沪科版 (2019)选修3二、胚胎工程有广阔的应用场景课堂检测: 这是一份沪科版 (2019)选修3二、胚胎工程有广阔的应用场景课堂检测,共12页。试卷主要包含了研究人员常用饲养层细胞等内容,欢迎下载使用。
高中沪科版 (2019)二、胚胎工程有广阔的应用场景同步测试题: 这是一份高中沪科版 (2019)二、胚胎工程有广阔的应用场景同步测试题,共14页。试卷主要包含了下列关于胚胎工程的说法正确的是,下列关于哺乳动物精子等内容,欢迎下载使用。
沪科版 (2019)选修3二、胚胎工程有广阔的应用场景课时作业: 这是一份沪科版 (2019)选修3二、胚胎工程有广阔的应用场景课时作业,共12页。试卷主要包含了下列关于胚胎工程的叙述错误的是,下列有关哺乳动物精子等内容,欢迎下载使用。

