所属成套资源:2023高考化学二轮题型精讲精练
【新高考】2023年高考化学二轮题型精讲精练——专题12 元素周期律推断
展开
这是一份【新高考】2023年高考化学二轮题型精讲精练——专题12 元素周期律推断,文件包含新高考2023年高考化学二轮题型精讲精练专题12元素周期律推断教师版docx、新高考2023年高考化学二轮题型精讲精练专题12元素周期律推断学生版docx等2份试卷配套教学资源,其中试卷共46页, 欢迎下载使用。
专题12 元素周期律推断
目录
一、热点题型归纳…………………………………………………………………………………………………………1
【题型一】原子结构型推断………………………………………………………………………………………………1
【题型二】局部结构型推断………………………………………………………………………………………………2
【题型三】文字叙述型推断………………………………………………………………………………………………3
【题型四】分子组成型推断………………………………………………………………………………………………6
【题型五】性序关系型推断………………………………………………………………………………………………8
【题型六】性质图像型推断………………………………………………………………………………………………10
【题型七】微粒结构型推断………………………………………………………………………………………………11
【题型八】无机框图型推断………………………………………………………………………………………………13
二、最新模考题组练………………………………………………………………………………………………………15
【题型一】原子结构型推断
【典例分析】
【典例1】(2021·河北省选择考)用中子轰击X原子产生α粒子(即氦核He)的核反应为:X+n→Y+He。已知元素Y在化合物中呈+1价。下列说法正确的是( )。
A.H3XO3可用于中和溅在皮肤上的NaOH溶液
B.Y单质在空气中燃烧的产物是Y2O2
C.X和氢元素形成离子化合物
D.6Y和7Y互为同素异形体
【提分秘籍】
1.核反应
(1)概念:原子核发生变化的过程,即质子数或中子数发生变化的反应
(2)变化类型:核变化
①核聚变:H+HHe+n
②核裂变:CN+e-
(3)遵循规律:X+YZ+W
①质子数守恒:m+a=c+e
②质量数守恒:n+b=d+f
2.常见的重要核素及其应用
U
C
C
H(D)
H(T)
O
核燃料
用于考古断代
相对原子质量的标准
阿伏伽德罗常数基准
制氢弹
示踪原子
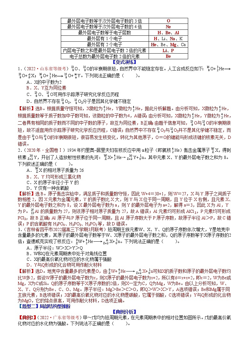
3.1~18号元素原子核外电子排布的特点
(1)电子层排布: x 或2,x或2,8,x
(2)次外层电子数为2或8;内层电子数为2或10
(3)简单离子的最外层电子数为0或2或8
(4)1~20号元素原子结构的特殊关系
特殊关系
元素
最外层电子数等于次外层电子数的一半
Li、Si
最外层电子数等于次外层电子数
Be、Ar
最外层电子数等于次外层电子数的2倍
C
最外层电子数等于次外层电子数的3倍
O
最外层电子数等于次外层电子数的4倍
Ne
最外层电子数等于电子层数
H、Be、Al
最外层有1个电子
H、Li、Na、K
最外层有2个电子
He、Be、Mg、Ca
内层电子数之和是最外层电子数2倍的元素
Li、P
电子总数为最外层电子数2倍的元素
Be
【变式演练】
1.(2022·山东省等级考)O、O的半衰期很短,自然界中不能稳定存在。人工合成反应如下:O+HeO+X;O+HeO+Y。下列说法正确的是( )。
A.X的中子数为2
B.X、Y互为同位素
C.O、O可用作示踪原子研究化学反应历程
D.自然界不存在O2、O2分子是因其化学键不稳定
2.(2020年·全国卷Ⅰ)1934年约里奥–居里夫妇在核反应中用α粒子(即氦核He)轰击金属原子X,得到核素Y,开创了人造放射性核素的先河:X+He→Y+n。其中元素X、Y的最外层电子数之和为8。下列叙述正确的是( )。
A.X的相对原子质量为26
B.X、Y均可形成三氯化物
C.X的原子半径小于Y的
D.Y仅有一种含氧酸
3.(吉林省四平市2022届高三下学期3月联考)短周期主族元素W、X、Y、Q的原子序数依次增大,Y是地壳中含量最多的元素,其原子的最外层电子数等于W、X原子的最外层电子数之和,Q的原子序数等于X原子序数的2倍;查德威克实现了核反应:W+HeX+n。下列说法正确的是( )。
A.原子半径:W>X>Y>Q
B.W和Q在元素周期表中处于对角线位置
C.X的最高价氧化物对应的水化物属于强酸
D.Y与Q形成的化合物可用作耐火材料
【题型二】局部结构型推断
【典例分析】
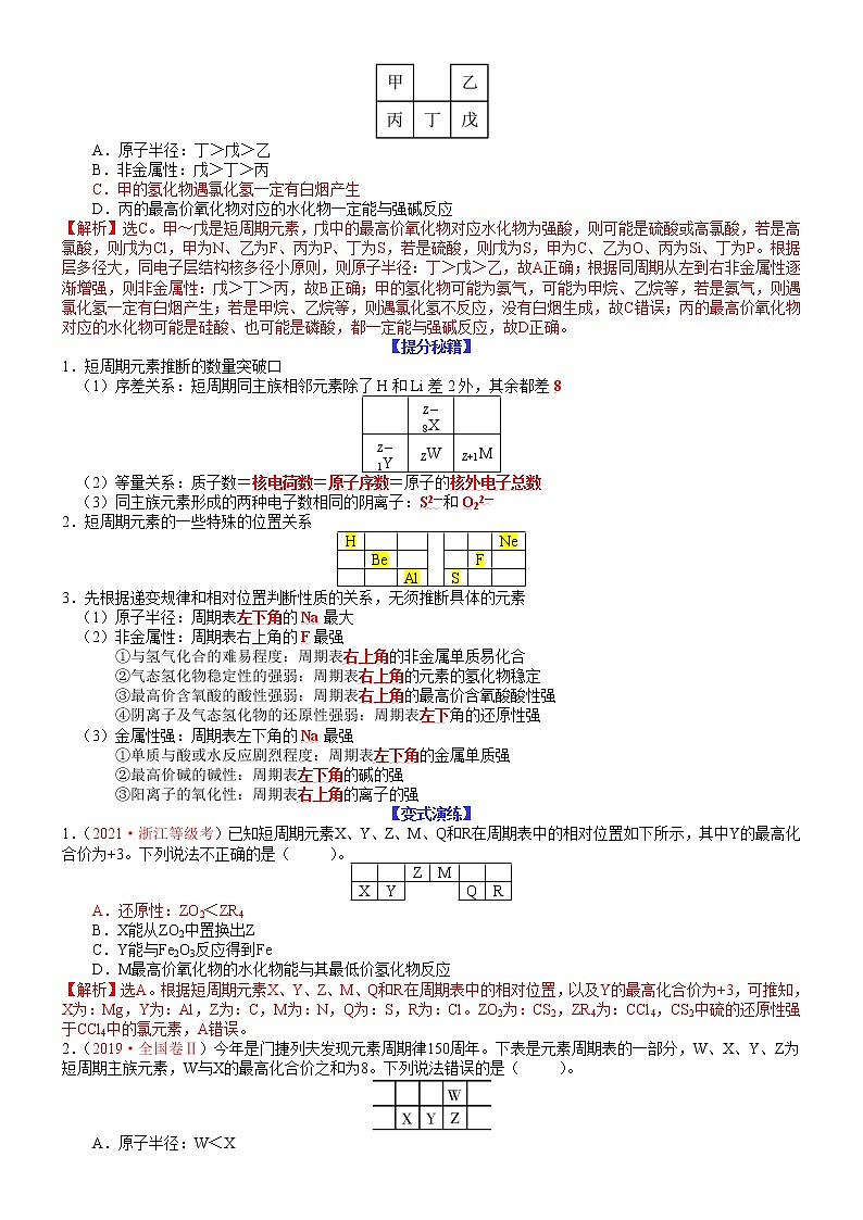
【典例2】(2022·广东省等级考)甲~戊均为短周期元素,在元素周期表中的相对位置如图所示。戊的最高价氧化物对应的水化物为强酸。下列说法不正确的是( )。
A.原子半径:丁>戊>乙
B.非金属性:戊>丁>丙
C.甲的氢化物遇氯化氢一定有白烟产生
D.丙的最高价氧化物对应的水化物一定能与强碱反应
【提分秘籍】
1.短周期元素推断的数量突破口
(1)序差关系:短周期同主族相邻元素除了H和Li差2外,其余都差8
Z-8X
Z-1Y
ZW
Z+1M
(2)等量关系:质子数=核电荷数=原子序数=原子的核外电子总数
(3)同主族元素形成的两种电子数相同的阴离子:S2-和O22-
2.短周期元素的一些特殊的位置关系
H
Ne
Be
F
Al
S
3.先根据递变规律和相对位置判断性质的关系,无须推断具体的元素
(1)原子半径:周期表左下角的Na最大
(2)非金属性:周期表右上角的F最强
①与氢气化合的难易程度:周期表右上角的非金属单质易化合
②气态氢化物稳定性的强弱:周期表右上角的元素的氢化物稳定
③最高价含氧酸的酸性强弱:周期表右上角的最高价含氧酸酸性强
④阴离子及气态氢化物的还原性强弱:周期表左下角的还原性强
(3)金属性强:周期表左下角的Na最强
①单质与酸或水反应剧烈程度:周期表左下角的金属单质强
②最高价碱的碱性:周期表左下角的碱的强
③阳离子的氧化性:周期表右上角的离子的强
【变式演练】
1.(2021·浙江等级考)已知短周期元素X、Y、Z、M、Q和R在周期表中的相对位置如下所示,其中Y的最高化合价为+3。下列说法不正确的是( )。
Z
M
X
Y
Q
R
A.还原性:ZO2<ZR4
B.X能从ZO2中置换出Z
C.Y能与Fe2O3反应得到Fe
D.M最高价氧化物的水化物能与其最低价氢化物反应
2.(2019·全国卷Ⅱ)今年是门捷列夫发现元素周期律150周年。下表是元素周期表的一部分,W、X、Y、Z为短周期主族元素,W与X的最高化合价之和为8。下列说法错误的是( )。
A.原子半径:W<X
B.常温常压下,Y单质为固态
C.气态氢化物热稳定性:Z<W
D.X的最高价氧化物的水化物是强碱
3.(2019·1月浙江学考真题)四种短周期主族元素X、Y、Z和M在周期表中的位置如图所示。下列说法正确的是( )。
A.原子半径(r):r(X)>r(Z)
B.元素的非金属性:Y>M
C.Y元素的最高化合价为+7价
D.Z的最高价氧化物的水化物为强酸
【题型三】文字叙述型推断
【典例分析】
【典例3】(2022·全国甲卷)Q、X、Y、Z是原子序数依次增大的短周期主族元素,其最外层电子数之和为19。Q与X、Y、Z位于不同周期,X、Y相邻,Y原子最外层电子数是Q原子内层电子数的2倍。下列说法正确的是( )。
A.非金属性:X>Q
B.单质的熔点:X>Y
C.简单氢化物的佛点:Z>Q
D.最高价含氧酸的酸性:Z>Y
【提分秘籍】
1.短周期元素的含量
(1)地壳中含量最丰富的元素:氧
(2)地壳中含量最丰富的金属元素:铝
(3)宇宙中含量最丰富的元素:氢
(4)空气中含量最多的元素:氮
(5)自然界形成化合物种类最多的元素:碳
(6)组成岩石和矿物的主要元素:硅
2.短周期元素的用途
(1)可做半导体材料和太阳能电池:晶体硅
(2)可以作光导纤维:二氧化硅
(3)可以作耐火材料的氧化物:氧化镁、氧化铝
(4)可与钾的合金用作原子反应堆导热剂:钠
(5)单质可用来制造照明弹燃料:单质镁、单质铝
(6)单质常被用作自来水的杀菌消毒剂:氯
(7)同位素可以用来制造核武器:氢
(8)同位素可以用来考古断代:碳
(9)常用于冶炼金属的金属单质:钠、铝
(10)单质被用来制造透雾能力强、射程远的路灯:钠
(11)被称为“国防金属”的元素:镁
(12)被称为“海洋元素”的元素:溴
(13)被称为无机非金属材料主角的元素:硅
(14)可以作致冷剂的简单气态氢化物:液氨
3.短周期元素的结构
(1)不含中子的微粒:H
(2)不含电子的微粒:H+
(3)形成的离子是一个质子的原子:H+
(4)共用电子对最多的双原子单质:N2
(5)未成对电子数最多的元素的原子:N、P
(6)最外层电子数是未成对电子数3倍的原子:O、S
4.短周期元素的制备
(1)只能用电解法制得的非金属单质:F2
(2)只能用电解法制得的金属单质:Na、Mg、Al
(3)不能在玻璃器皿中制取的氢化物:氢氟酸
(4)采用液体空气分馏法制备的单质:N2、O2
5.短周期元素单质的性质
(1)与水反应最剧烈的金属单质:Na
(2)与水反应最剧烈的非金属单质:F2
(3)单质可与热水发生置换反应:Mg
(4)在暗处与H2剧烈化合并发生爆炸的单质:F2
(5)常温下不溶于浓硫酸或浓硝酸的金属:Al
(6)既能与酸反应又能与碱反应生成氢气的单质:Al
(7)常温下与水反应生成两种酸的单质:Cl2_
(8)与水在一定条件下反应生成两种气体的单质:C
(9)能与某种酸反应放氢气的非金属单质:Si
(10)能与碱反应生成氢气的单质:Al、Si
(11)最容易着火的非金属单质:白磷
6.短周期元素氧化物的性质
(1)自然中含氧量最多的氧化物:H2O
(2)人工合成的含氧量最多的氧化物:H2O2
(3)既能和强酸又能和强碱发生非氧化还原反应的氧化物:Al2O3
(4)既能和某些酸性氧化物又能和某些碱性氧化物化合的氧化物:H2O
(5)能够和氢氟酸反应的非金属氧化物:SiO2
(6)熔沸点高、硬度大的非金属氧化物:SiO2
(7)不溶于水不和水反应的固体非金属氧化物:SiO2
7.短周期元素简单气态氢化物的性质
(1)水溶液酸性最强的气态氢化物:HCl
(2)稳定性最强的气态氢化物:HF
(3)可与水形成喷泉实验的气态氢化物:HCl、NH3
(4)能够和水发生化合反应的气态氢化物:NH3
(5)混合后能够产生白烟的气态氢化物:NH3和HCl
(6)呈碱性的气态氢化物:NH3
(7)常温下为液态的气态氢化物:H2O
(8)含氢元素质量分数最大的碳氢化合物:CH4
(9)还原性最弱的气态氢化物:HF
(10)还原性最强的气态氢化物:SiH4
(11)气态氢化物与其氧化物常温下反应生成其单质的元素:S
(12)与酸反应生成离子化合物的气态氢化物:NH3
8.短周期元素酸碱的性质
(1)最高正价氧化物的水溶液酸性最强:HClO4
(2)最高正价氧化物的水溶液碱性最强:NaOH
(3)酸性最强的无氧酸:HCl
(4)具有挥发性的碱:NH3·H2O
(5)还原性最强的无氧酸:H2S
(6)具有强还原性的二元含氧酸:H2SO3
(7)常温下能够和铜或银反应的酸:HNO3
(8)难溶性的含氧酸:H2SiO3
(9)受热不易分解生成相应价态氧化物的碱:NaOH
(10)最高价氧化物的水溶液与其氢化物能发生氧化还原反应的元素:S
(11)最高价氧化物的水溶液与其氢化物能够发生化合反应的元素:N
(12)需要保存在棕色瓶中的含氧酸:HClO、HNO3
【变式演练】
1.(2022·海南省选择考)短周期主族元素X、Y、Z、W的原子序数依次增大,X、Y同周期并相邻,Y是组成水的元素之一,Z在同周期主族元素中金属性最强,W原子在同周期主族元素中原子半径最小,下列判断正确的是( )。
A.WX3是非极性分子
B.简单氢化物沸点:X>Y
C.Y与Z形成的化合物是离子化合物
D.X、Y、Z三种元素组成的化合物水溶液呈酸性
2.(2021·湖南省选择考)W、X、Y、Z为原子序数依次增大的短周期主族元素,Y的原子序数等于W与X的原子序数之和,Z的最外层电子数为K层的一半,W与X可形成原子个数比为2:1的18e-分子。下列说法正确的是( )。
A.简单离子半径:Z>X>Y
B.W与Y能形成含有非极性键的化合物
C.X和Y的最简单氢化物的沸点:X>Y
D.由W、X、Y三种元素所组成化合物的水溶液均显酸性
3.(2021·福建省等级考)某种食品膨松剂由原子序数依次增大的R、W、X、Y、Z五种主族元素组成.五种元素分处三个短周期,X、Z同主族,R、W、X的原子序数之和与Z的原子序数相等,Y原子的最外层电子数是Z原子的一半。下列说法正确的是( )。
A.简单氢化物的稳定性:W>X>Z
B.Y的氧化物是两性氧化物
C.R、W、X只能组成共价化合物
D.最高正价:Y<W<X
4.(2021·全国甲卷)W、X、Y、Z为原子序数依次增大的短周期主族元素,Z的最外层电子数是W和X的最外层电子数之和,也是Y的最外层电子数的2倍。W和X的单质常温下均为气体。下列叙述正确的是( )。
A.原子半径:Z>Y>X>W
B.W与X只能形成一种化合物
C.Y的氧化物为碱性氧化物,不与强碱反应
D.W、X和Z可形成既含有离子键又含有共价键的化合物
5.(2021·全国乙卷)我国嫦娥五号探测器带回1.731kg的月球土壤,经分析发现其构成与地球士壤类似土壤中含有的短周期元素W、X、Y、Z,原子序数依次增大,最外层电子数之和为15。X、Y、Z为同周期相邻元素,且均不与W同族,下列结论正确的是( )。
A.原子半径大小顺序为W>X>Y>Z
B.化合物XW中的化学键为离子键
C.Y单质的导电性能弱于Z单质的
D.Z的氧化物的水化物的酸性强于碳酸
6.(2020·全国Ⅲ卷)W、X、Y、Z为原子序数依次增大的短周期元素,四种元素的核外电子总数满足X+YW+Z;化合物XW3与WZ相遇会产生白烟。下列叙述正确的是( )。
A.非金属性:W>X>Y>Z
B.原子半径:Z>Y>X>W
C.元素X的含氧酸均为强酸
D.Y的氧化物水化物为强碱
【题型四】分子组成型推断
【典例分析】
【典例4】(2022·浙江6月选考)X、Y、Z、M、Q五种短周期主族元素,原子序数依次增大。X的核外电子数等于其周期数,YX3分子呈三角锥形,Z的核外电子数等于X、Y核外电子数之和。M与X同主族,Q是同周期中非金属性最强的元素。下列说法正确的是( )。
A.X与Z形成的10电子微粒有2种
B.Z与Q形成的一种化合物可用于饮用水的消毒
C.M2Z与MQ的晶体类型不同
D.由X、Y、Z三种元素组成的化合物的水溶液均显酸性
【提分秘籍】
1.根据常见化合物的构型推断
构型
常见化合物
AB2型
CO2、NO2、SO2、SiO2、CS2、ClO2、CaC2、MgX2、CaX2、BeCl2、KO2、CaO2、BaO2等。
A2B2型
H2O2、Na2O2、C2H2、Na2S2、H2S2等
A2B型
H2O、H2S、Na2O、Na2S、N2O
A3B2型
Mg3N2
A2B3型
Al2O3、Al2S3、B2O3、B2S3、N2O3、P2O3、C2O3(乙二酸酐)。
AB3型
NH3、SO3、PH3、PCl3、AlCl3、FeCl3、BCl3、BF3、AlF3等
AB4型
CH4、SiH4、CCl4、SiCl4、SiF4、CF4等
A2B4型
C2H4、N2O4
2.元素组成化合物
(1)非金属元素形成的物质
①盐:铵盐;②碱:NH3•H2O;③离子化合物:铵盐
(2)由N、H元素形成的化合物
①只含极性共价键的共价化合物:NH3
②含极性和非极性共价键的共价化合物:N2H4
③离子化合物:NH5(NH4H)
(3)由H、N、O元素形成的化合物
①含氧酸:HNO2、HNO3
②碱:NH3•H2O
③离子化合物:NH4NO2、NH4NO3
(4)由Na、S元素形成的化合物
①只含离子键:Na2S
②同时含离子键和共价键:Na2S2
(5)由H、C、N、O元素形成的化合物
①离子化合物:NH4HCO3、(NH4)2CO3、CH3COONH4
②按个数比4∶1∶2∶1组成的能水解的有机物:H2N--NH2(尿素)
③既能和酸又能和碱反应的最简单的有机物:H2N-CH2-COOH(-氨基乙酸)
(6)由H、S、O、Na元素形成的化合物
①强酸的酸式盐:NaHSO4
②弱酸的酸式盐:NaHSO3
③二者反应的离子方程式:HSO3-+H+H2O+SO2↑
(7)短周期同主族元素形成的离子化合物:LiH、NaH
(8)短周期同主族元素形成的共价化合物:LiH、NaH
①ⅣA族:SiC
②ⅥA族:SO2、SO3
3.常见的等电子粒子
(1)2电子粒子:He、H-、Li+、Be2+、H2。
(2)10电子粒子
(3)18电子粒子
【变式演练】
1.(2020年7月·浙江学考真题)X、Y、Z、M、Q五种短周期元素,原子序数依次增大。Y元素的最高正价为+4价,Y元素与Z、M元素相邻,且与M元素同主族;化合物Z2X4的电子总数为18个;Q元素的原子最外层电子数比次外层少一个电子。下列说法不正确的是( )。
A.原子半径:Z<Y<M
B.最高价氧化物对应水化物的酸性:Z>Y>M
C.X2Z-ZX2易溶于水,其水溶液呈碱性
D.X、Z和Q三种元素形成的化合物一定是共价化合物
2.(广东省深圳市龙岗区2022届高三一调)主族元素W、X、Y、Z的原子序数依次增加,且均不大于20。Y为常见的半导体材料,离子化合物ZW2可与水反应生成能使溴的四氯化碳溶液褪色的气体,W、X、Y最外层电子数之和为14。下列说法正确的是( )。
A.简单离子半径:Z<X
B.氢化物的沸点:W<X
C.最高价氧化物对应的水化物的酸性:W>Y
D.Z与X形成的二元化合物只含离子键
3.主族元素Q、X、Y、Z、W的原子序数依次增大,且均不大于20,X与Y相邻,Y、W的最外层电子数之和等于Z的族序数,Z的最高正价和最低负价代数和为4,化合物Y2Q4可作为火箭推进剂,普遍用在卫星和导弹的姿态控制上。下列说法错误的是( )。
A.X和Z的单质均存在多种同素异形体
B.Q、Y和Z三种元素只能形成共价化合物
C.Q和W形成的化合物的水溶液呈碱性
D.WZXY溶液常用于Fe3+的检验
【题型五】性构关系型推断
【典例分析】
【典例5】(2021·天津等级考)元素X、Y、Z、Q、R的原子序数依次增大且小于20,其原子半径和最外层电子数之间的关系如图所示。下列判断正确的是( )。
A.X的电负性比Q的大
B.Q的简单离子半径比R的大
C.Z的简单气态氢化物的热稳定性比Q的强
D.Y的最高价氧化物对应的水化物的碱性比R的强
【提分秘籍】
1.化合价规律
(1)常用等量关系
①主族元素最高正价=最外层电子数=主族序数=价电子数
②主族元素的最高正价+|最低负价|=8或2(氢)
(2)化合价的范围:+1≤最高价≤+7,-4≤最低价≤-1
(3)化合价的特殊点
①氟元素没有正化合价
②氧元素有正化合价,但是没有所在族的最高正化合价
③金属元素、硼元素没有负化合价
(4)最高正化合价与其最低负化合价代数和
①等于0的短周期元素:氢、碳、硅
②等于2的短周期元素:氮、磷
③等于4的短周期元素:硫
④等于6的短周期元素:氯
2.微粒半径的比较
(1)相同电性微粒半径大小的比较
①原子半径:左下角的Na最大
②阳离子半径:左下角的Na+最大
③阴离子半径:左下角的P3-最大
(2)不同电性微粒半径大小的比较
①同周期:阴离子半径>阳离子半径,如Na+<Cl-
②同元素:电子数越多,微粒半径越大,如Fe2+>Fe3+
③同电子层结构:原子序数越大,离子半径越小,如Na+<O2-
【变式演练】
1.(2022届高三全国1卷第二次模拟)几种短周期元素的原子半径及主要化合价如下表:
元素代号
X
Y
Z
W
原子半径/pm
160
143
75
74
主要化合价
+2
+3
+5,-3
-2
下列叙述正确的是( )。
A.Y的最高价氧化物对应的水化物显两性
B.放电条件下,Z单质与W的常见单质直接生成ZW2
C.X、Y元素的金属性:X<Y
D.X2+的离子半径大于W2-的离子半径
2.(2022·河南省商丘市高三11月联考)短周期主族元素X、Y、Z、W原子序数依次增大,这四种元素的原子半径与主要化合价关系如图所示,下列说法正确的是( )。
A.简单离子半径:Y<Z<W
B.在同主族元素中Y的最简单气态氢化物的稳定性最强
C.Z元素与其他三种元素分别形成的化合物中都只含离子键
D.W元素氧化物对应的水化物均为强酸
3.(2022·安徽芜湖高三3月模拟)现有短周期主族元素X、Y、Z、R、T,R原子的最外层电子数是电子层数的2倍;Y与Z能形成Z2Y、Z2Y2型离子化合物,Y与T同主族。五种元素原子半径与原子序数之间的关系如图所示。下列推断正确的是( )。
A.离子半径:Y<Z
B.简单氢化物的沸点:Y<T
C.最高价氧化物对应水化物的酸性:T<R
D.由X、Y、Z、R四种元素组成的常见化合物中含有离子键
4.短周期元素x、y、d、f的最高正价或最低负价、原子半径的相对大小随原子序数的变化如图1所示;短周期元素z、e、g、h的最高价氧化物对应水化物的溶液(浓度均为0.01mol/L)的pH与原子序数的关系如图2所示:
下列有关说法正确的是( )。
A.工业上电解f和h形成的化合物可制得单质f
B.e、g两种元素形成的化合物中一定含有离子键,可能含有共价键
C.y、d、z的简单气态氢化物中沸点最高的是z的氢化物
D.x在所形成的化合物中,化合价均为+1价
【题型六】性质图像型推断
【典例分析】
【典例6】(2022·全国乙卷)化合物(YW4X5Z8·4W2Z)可用于电讯器材、高级玻璃的制造。W、X、Y、Z为短周期元素,原子序数依次增加,且加和为21。YZ2分子的总电子数为奇数,常温下为气体。该化合物的热重曲线如图所示,在200℃以下热分解时无刺激性气体逸出。下列叙述正确的是( )。
A.W、X、Y、Z的单质常温下均为气体
B.最高价氧化物的水化物的酸性:Y<X
C.100~200℃阶段热分解失去4个W2Z
D.500℃热分解后生成固体化合物X2Z3
【提分秘籍】
1.具备某些特征的置换反应
(1)有黄色固体生成的置换反应
①同主族之间置换:2H2S+O22S↓+2H2O
②不同主族间置换:Cl2+H2SS↓+2HCl
(2)固体单质置换出同主族的固体单质:2C+SiO2Si+2CO↑
(3)金属单质置换出非金属的固体单质:2Mg+CO22MgO+C
(4)气体单质置换出液体非金属单质:Cl2+2Br-2Cl-+Br2
(5)气体单质置换出固体非金属单质:
①常温置换:Cl2+2I-2Cl-+I2
②高温置换:SiCl4+2H2Si+4HCl
2.产生淡黄色固体的反应
(1)两种单质化合生成淡黄色固体:2Na+O2Na2O2
(2)两种化合物混合产生淡黄色固体:2H2S+SO23S↓+2H2O
(3)两种溶液混合产生淡黄色固体和刺激性气体:S2O32-+2H+S↓+SO2↑+H2O
3.同时生成两种酸性氧化物的反应:C+2H2SO4(浓)CO2↑+2SO2↑+2H2O
4.加入酸产生沉淀的反应
(1)加入过量盐酸产生白色沉淀
①沉淀不溶于酸和碱:Ag++Cl-AgCl↓
②沉淀溶于强碱溶液:SiO32-+2H+H2SiO3↓
(2)通入过量二氧化碳产生白色沉淀
①沉淀溶于强酸和强碱:AlO2-+2H2O+CO2Al(OH)3↓+HCO3-
②沉淀不溶于强酸溶液:SiO32-+2CO2+2H2OH2SiO3↓+2HCO3-
(3)滴加盐酸至过量先产生白色沉淀,后沉淀溶解
①先沉淀:AlO2-+H2O+H+Al(OH)3↓
②后溶解:Al(OH)3+3H+Al3++3H2O
5.加入NaOH溶液先产生白色沉淀,后沉淀溶解
(1)先沉淀:Al3++3OH-Al(OH)3↓
(2)后溶解:Al(OH)3+OH-AlO2-+2H2O
6.加酸产生能够使品红溶液褪色的气体
(1)无色气体:SO32-+2H+SO2↑+H2O或HSO3-+H+SO2↑+H2O
(2)有色气体:2MnO4-+16H++10Cl-Mn2++5Cl2↑+8H2O
7.燃烧产生特征颜色火焰的反应
(1)燃烧产生苍白色火焰:H2+Cl22HCl
(2)燃烧产生黄色火焰(冒白烟):2Na+Cl22NaCl
【变式演练】
1.W、X、Y、Z、Q为原子序数依次增大的五种短周期主族元素,其中X为第三周期简单离子半径最小的元素,W、Y在地壳中元素含量居前两位,常温下0.1mol•L-1Z、Q的最高价氧化物对应的水化物溶液加水稀释过程中pH变化如图所示。则下列说法正确的是( )。
A.最简单气态氢化物的稳定性:Z>Q
B.Y在自然界中以游离态和化合态的形式存在
C.W、Q的单质或由这两种元素组成的某些化合物可用作漂白剂
D.形成的单质中可与NaOH溶液反应放出H2的元素,其对应的氧化物为两性氧化物
2.短周期主族元素X、Y、Z、Q、R的原子序数依次增大,X的简单阴离子与锂离子具有相同的电子层结构,Y原子最外层电子数等于内层电子数的2倍,Q的单质与稀硫酸剧烈反应生成X的单质。向100mLX2R的水溶液中缓缓通入RZ2气体,溶液pH与RZ2体积关系如下图。下列说法正确的是( )。
A.X2R溶液的浓度为0.03mol·L-1
B.最简单气态氢化物的稳定性:Y>Z>R
C.工业上通常采用电解法冶炼Q的单质
D.RZ2通入BaCl2、Ba(NO3)2溶液中,均无明显现象
【题型七】微粒结构型推断
【典例分析】
【典例7】(2022·湖南省等级考)科学家合成了一种新的共价化合物(结构如图所示),X、Y、Z、W为原子序数依次增大的短周期元素,W的原子序数等于X与Y的原子序数之和。下列说法错误的是( )。
A.原子半径:X>Y>Z
B.非金属性:Y>X>W
C.Z的单质具有较强的还原性
D.原子序数为82的元素与W位于同一主族
【提分秘籍】
1.常见元素的成键数
主族
IA
IIA
IIIA
IVA
VA
VIA
VIIA
元素符号
H
Be
B、Al
C、Si
N、P
O、S
F、Cl
最外层电子数
1
2
3
4
5
6
7
正常的成键数
1
2
3
4
3
2
1
特殊的成键数
4
5(P)
6(S)
2.共价微粒中原子最外层电子数的判断
(1)若分子中含氢原子,则一定不满足8e-稳定结构
(2)计算公式:n=原子的价电子数+成键数±电荷数
(3)举例
微粒
BF3
PCl3
NH4+
CH3+
BF4-
中心原子价电子数
3
5
5
4
3
成键数
3
3
4
3
4
电荷数
0
0
+1
+1
-1
原子最外
层电子数
6
8
8
6
8
【变式演练】
1.(2021·广东省选择考)一种麻醉剂的分子结构式如图所示。其中,X的原子核只有1个质子;元素Y、Z、W原子序数依次增大,且均位于X的下一周期;元素E的原子比W原子多8个电子。下列说法不正确的是( )。
A.XEZ4是一种强酸
B.非金属性:W>Z>Y
C.原子半径:Y>W>E
D.ZW2中,Z的化合价为+2价
2.(2021·河北省选择考)如图所示的两种化合物可应用于阻燃材料和生物材料的合成。其中W、X、Y、Z为原子序数依次增大的短周期元素,X和Z同主族,Y原子序数为W原子价电子数的3倍。下列说法正确的是( )。
A.X和Z的最高化合价均为+7价
B.HX和HZ在水中均为强酸,电子式可表示为与
C.四种元素中,Y原子半径最大,X原子半径最小
D.Z、W和氢三种元素可形成同时含有离子键和共价键的化合物
3.(2020·全国Ⅱ卷)一种由短周期主族元素组成的化合物(如图所示),具有良好的储氢性能,其中元素W、X、Y、Z的原子序数依次增大、且总和为24。下列有关叙述错误的是( )。
Z+
A.该化合物中,W、X、Y之间均为共价键
B.Z的单质既能与水反应,也可与甲醇反应
C.Y的最高化合价氧化物的水化物为强酸
D.X的氟化物XF3中原子均为8电子稳定结构
4.(2019·全国卷Ⅰ)科学家合成出了一种新化合物(如图所示),其中W、X、Y、Z为同一短周期元素,Z核外最外层电子数是X核外电子数的一半。下列叙述正确的是( )。
A.WZ的水溶液呈碱性
B.元素非金属性的顺序为X>Y>Z
C.Y的最高价氧化物的水化物是中强酸
D.该新化合物中Y不满足8电子稳定结构
【题型八】无机框图型推断
【典例分析】
【典例8】(2016·全国高考Ⅰ)短周期元素W、X、Y、Z的原子序数依次增加。m、p、r是由这些元素组成的二元化合物,n是元素Z的单质,通常为黄绿色气体,q的水溶液具有漂白性,0.01mol·L–1r溶液的pH为2,s通常是难溶于水的混合物。上述物质的转化关系如图所示。下列说法正确的是( )。
A.原子半径的大小W<X<Y
B.元素的非金属性Z>X>Y
C.Y的氢化物常温常压下为液态
D.X的最高价氧化物的水化物为强酸
【提分秘籍】
1.单质及其化合物的常见转化
(1)连续氧化:ABCD(酸或碱)
①NaNa2ONa2O2NaOH
②C(CH4)COCO2H2CO3
③N2(NH3)NONO2HNO3
④S(H2S、FeS2)SO2SO3H2SO4
(2)连续酸化
①NaOH溶液Na2CO3溶液NaHCO3溶液
②Ca(OH)2CaSO3Ca(HSO3)2溶液
③NaOH溶液Na2S溶液NaHS溶液
④NaAlO2或Na[Al(OH)4]Al(OH)3AlCl3
⑤FeFe(NO3)2Fe(NO3)3
(3)连续碱化
①CO2NaHCO3溶液Na2CO3溶液
②SO2Ca(HSO3)2溶液CaSO3
③H2SNaHS溶液Na2S溶液
④AlCl3Al(OH)3NaAlO2或Na[Al(OH)4]
⑤AgNO3溶液AgOHAg(NH3)2OH
⑥CuSO4溶液Cu(OH)2[Cu(NH3)4]OH
2.三角转化关系
3.10电子粒子间的转化:A为NH,B为OH-,C为NH3,D为H2O。
4.循环转化关系图
5.常见其他转化关系图
6.无机框图中常用到催化剂的反应
(1)4NH3+5O24NO+6H2O
(2)N2+3H22NH3
(3)2SO2+O22SO3
(4)有MnO2参与的反应及其作用
①2KClO32KCl+3O2↑(催化剂,或用CuO、Fe2O3等)
②2H2O22H2O+O2↑(催化剂,或用过渡金属离子)
③MnO2+4HCl(浓)MnCl2+2H2O+Cl2↑(氧化剂)
④3MnO2+4Al2Al2O3+3Mn(氧化剂,铝热反应)
【变式演练】
1.短周期主族元素W、X、Y、Z的原子序数依次增大,甲、乙、丙是由这些元素中的2种或3种元素组成的化合物,常温下,0.1mol·L-1丙溶液的pH=13,气体乙能使湿润的红色石蕊试纸变蓝。甲、乙、丙间的转化关系如图所示。下列说法正确的是
A.X的简单氢化物的热稳定性比Y的强
B.X、Y、Z简单离子半径大小为Z>Y>X
C.化合物甲属于共价化合物
D.化合物XY2与足量丙的水溶液反应可生成两种盐
2.(甘肃兰州2022届高三第一次模拟考试)X、Y、Z、W为原子序数递增的四种短周期元素,其中Z为金属元素,X、W为同一主族元素,Y是地壳中含量最高的元素。X、Z、W分别与Y形成的最高价化合物为甲、乙、丙。结合如图转化关系,下列判断错误的是( )。
A.反应③为工业制粗硅的原理
B.Z位于元素周期表第三周期ⅡA族
C.4种元素的原子中,Y原子的半径相对最小
D.甲、丙、丁均为酸性氧化物,可以与碱反应得到对应盐
1.(安徽A10联盟2023届高三开学摸底考)北斗导航系统上使用了世界上最精准的原子钟--2000万年相差一秒,该原子钟上使用的核素是Cs,已知铯是第ⅠA族元素,下列说法中错误的是( )。
A.常温下单质铯能与水剧烈反应
B.Cs元素的相对原子质量为137
C.Cs的中子数为82
D.Cs2CO3水溶液显碱性
2.(2022~2023学年豫北名校11月大联考)1919年,卢瑟福在卡文迪许实验室用粒子(He)轰击氮原子核时,发现了质子,该核反应可表示为14N+4HeX+1H。下列说法错误的是( )。
A.X的质子数为8
B.14N和4He的中子数之比为7∶2
C.1H与氘、氚互为同位素
D.自然界中存在14N、4He是因为二者的化学键稳定
3.(2021~2022河北沧州高三3月模拟)一种高容量的固态锂电池以锂超离子固态导体(组成为Li30GeP2S2)为电解质,该锂电池能在-100℃至100℃之间的超宽温度范围内工作,下列说法不正确的是( )。
A.Li的原子结构示意图为
B.原子半径:P>S
C.酸性:H3PO4<H2SO4
D.Li、Ge、.P、S都属于短周期元素
4.(2021~2022广东珠海高三1月模拟)镓(Ga)是1871年俄国化学家门捷列夫在编制元素周期表时曾预言的“类铝”元素。镓的原子序数为31,属IIIA族,熔点为29.78℃,沸点高达2403℃。由此判断下列有关镓的性质及其用途的叙述错误的是( )。
A.镓原子的最外层电子数为3
B.镓是制造高温温度计的上佳材料
C.Al(OH)3和Ga(OH)3均是两性氢氧化物
D.常温常压下镓完全能够熔化在手心里
5.(2022~2023年度河南省高三年级阶段性考试)我国矿产资源丰富,其中锑(Sb)矿储量居世界首位,Sb与N,P同主族。下列有关Sb的说法中错误的是( )。
A.Sb的最高正化合价为+5价Sb
B.常见的Sb的氧化物有Sb2O3、Sb2O5
C.Sb的中子数和质子数之差为70
D.锑的单质有黑锑和黄锑,黑锑和黄锑是锑元素的同素异形体
6.(天津市新华中学2021~2022学年高三下学期二模)中国化学遴选了118名青年化学家作为“元素代言人”组成“中国青年化学家元素周期表”。元素Po(钋)与S同主族,由暨南大学陈填烽代言,其原子序数为84.下列说法正确的是( )。
A.Po位于元素周期表的第4周期
B.原子半径:Po<S
C.210Po中子数为126
D.PoO2只有还原性
7.(四川省雅安市2023届高三上学期零诊)已知次磷酸铵(NH4H2PO2)是一种正盐,下列相关元素及微粒的说法错误的是( )。
A.半径:r(N3−)<r(O2−)
B.稳定性:NH3>PH3
C.酸性:HNO3>H3PO3
D.H3PO2是一种一元酸
7.(张家口市2021~2022学年度高三第一学期期末)科学家以钙离子撞击Cf(靶),产生了一种超重元素Og,其反应可表示为:Ca+CfOg+3n。下列说法正确的是( )。
A.钙离子的电子式为
B.Cf与Og的中子数相差25
C.1个n与1个C的质量之比约为1
D.Ca与Ca互为同素异形体
8.(2022·宁夏银川高三上学期期中模拟)科学家利用X原子与粒子发生核反应,获得了第一种人工放射性同位素,该核反应为X+HeY+n。已知X原子的中子数比质子数多1个。下列说法错误的是( )。
A.30Y和31Y互为同位素
B.Y的简单氢化物比NH3更稳定
C.X(OH)3可用于治疗胃酸过多
D.Y的某种单质在空气中能够发生自燃
9.(2022·贵州黔西南3月模拟预测)X、Y、Z、W均为短周期元素,它们在周期表中相对位置如图所示。若Z原子的最外层电子数是K层电子数的3倍,下列说法中正确的是( )。
X
Y
Z
W
A.最高价氧化物对应水化物的酸性Z比W强
B.只由这四种元素不能组成有机化合物
C.与Z的单质相比较,Y的单质不易与氢气反应
D.X、Y形成的化合物都是无色气体
10.(新疆喀什2021~2022学年高三下学期开学考)如下图是元素周期表的一部分。X、Y、Z、W均为短周期元素,若W原子最外层电子数与其内层电子数之比为7∶10,则下列说法不正确的是( )。
X
Y
Z
W
A.氢气在W单质中燃烧发出苍白色火焰
B.Y元素的两种同素异形体常温下都是气体
C.最高价氧化物对应水化物的酸性:W>Z
D.简单阴离子半径从大到小排列顺序为:X>Y>Z>W
11.(2022~2023学年豫北名校11月大联考)W、X、Y、Z是原子序数不大于18的元素,其原子半径及主要化合价如下表。下列说法正确的是( )。
元素代号
W
X
Y
Z
原子半径/pm
37
71
75
143
主要化合价
+1
-1
-3、+3、+5
+3
A.W、X、Y、Z中可能有稀有气体元素
B.W、X、Y、Z的原子序数依次增大
C.简单离子半径:Y>X>Z
D.X、Y的简单氢化物反应生成的化合物中只含共价键
12.(河南省十所名校2023届高三尖子生第一次考试)短周期主族元素W、X、Y、Z的原子序数依次增大,W、X、Y、Z的最外层电子数之和为17,X、Y为金属元素,W、X、Y能形成化合物X3YW6。下列说法错误的是( )。
A.原子半径:X>Y>Z>W
B.X2Z水溶液显碱性
C.X、Y、Z的最高价氧化物对应的水化物两两之间均能发生反应
D.Z分别与W、X、Y形成化合物时,Z的化合价相同
13.(四川省雅安市2023届高三上学期零诊)短周期主族元素X、Y、Z、W的原子序数依次增大。X是地壳中含量最高的元素,Z与X同主族,W的最外层电子数等于Y与Z的最外层电子数之和。下列说法错误的是( )。
A.简单离子的还原性:X>W>Z
B.简单氢化物的沸点:X>Z
C.X、Y形成的化合物一定含离子键
D.X、Y、W形成的一种化合物可用于消毒杀菌
14.(巴中市普通高中2023年高三“零诊”考试)世界资源储量最大的滑石矿位于江西上饶,经分析发现滑石中含有4种短周期元素W、X、Y、Z,它们的原子序数依次增大,最外层电子数之和为13,且位于不同的主族,X的某种单质被喻为“地球的保护伞”,W2X2分子中含有18个电子,下列说法正确的是( )。
A.原子半径大小顺序为Z>Y>X>W
B.化合物YX是一种很好的耐火材料
C.Y单质只能与空气中的主要成分氧气反应
D.Z的氧化物的水化物的酸性强于碳酸
15.(重庆市2022~2023学年9月月度质量检测)短周期主族元素X、Y、Z、W,原子序数依次增大,原子半径Z>W>Y>X。X与Z同主族,Y与W同主族,Y原子最外层电子数是次外层电子数的3倍。下列说法正确的是( )。
A.Y与X形成的化合物一定只含极性键
B.X、Y、Z、W离子半径由大到小的顺序为:W>Y>Z>X
C.Y和W分别形成的氢化物中,沸点较高的是W的氢化物
D.由这四种元素只能形成一种化合物
16.(重庆南开中学高2023届高三九月模拟)中国国家航天局探测发现火星富含四种短周期元素R、X、Y、Z,原子半径依次增大。R是地壳中含量最多的元素,Y是人类发展至今广泛使用的半导体元素,Y与Z的最外层电子数之和等于R的最外层电子数,R与Z的原子序数之和等于X与Y的原子序数之和,下列判断正确的是( )。
A.离子半径:R<Z
B.Z的单质能通过置换反应生成X的单质
C.X位于元素周期表第二周期第ⅥA族
D.最高价氧化物对应的水化物的酸性:X<Y
17.(2022届广东省广州市高三上学期12月调研)一种化合物Y2ZW3X可用作牙膏的添加剂,W、X、Y、Z为原子序数依次增大的短周期主族元素,其中Z的最高价氧化物的水化物是三元酸,Y的原子半径是短周期主族元素中最大的,W与X的最外层电子数之和为13。下列说法正确的是( )。
A.简单离子半径:W>X>Y
B.简单氢化物的沸点:X>W>Z
C.Y和W形成的化合物中只含有离子键
D.Y与X形成的化合物的水溶液呈酸性
17.(河南省百强名校2022届高三上学期11月联考)W、X、Y、Z是原子半径依次增大的短周期主族元素,X的简单氢化物可与其最高价氧化物对应的水化物反应生成盐,W、Y为同一主族元素,四种元素的原子序数满足关系:(W+Y)∶(X+Z)=4∶3。以下说法错误的是( )。
A.简单离子半径:W>Z
B.W与Z形成的化合物中只含有离子键
C.Y的氧化物均属于酸性氧化物
D.Z可分别与W、Y形成相对分子质量相等的二元化合物
18.(2022·北京海淀区高三第一学期期中)元素周期表隐含着许多信息和规律。以下所涉及的元素均为中学化学中常见的短周期元素,其原子半径及主要化合价列表如下,其中R2Q2用于呼吸面具或潜水艇中作为氧气来源。
元素代号
M
R
Q
T
X
Y
Z
原子半径/nm
0.037
0.186
0.074
0.102
0.150
0.160
0.099
主要化合价
+1
+1
-2
-2、+4、+6
+3
+2
-1
下列说法正确的是( )。
A.T、Z的最高价氧化物对应水化物的酸性T<Z
B.R、X、Y的单质失去电子能力最强的是X
C.M与Q形成的是离子化合物
D.M、Q、Z都在第2周期
19.(辽宁省辽阳市2022届高三第一次模拟)短周期主族元素X、Y、Z、W,已知X的某种氢化物可使溴的四氯化碳溶液褪色,X原子电子占据2个电子层;Y广泛作电池材料且单位质量的金属提供电子数目最多;实验室可用Z的氢化物的浓溶液和KMnO4固体在常温下制备Z的单质;向含W元素的含氧酸钠盐溶液中通入X的氧化物,观察到沉淀质量(m)与X的氧化物体积(V)关系如图所示。下列说法正确的是( )。
A.Y的单质在空气中燃烧生成过氧化物和氮化物
B.X的含氧酸的酸性可能比Z的含氧酸的酸性强
C.Z和W组成的化合物一定是非电解质
D.X、Z、W原子半径的大小不能比较
20.(江西临川2022届高三4月模拟)短周期元素X、Y、Z、W、R、T的原子序数依次增大,X的最外层电子数与次外层电子数相等,X、W位于同族。Y和Z的价电子数之和等于R和T的最外层电子数之和,这四种元素组成两种盐Z2TY3和ZRY2。在含该两种盐的混合溶液中滴加盐酸,产生白色沉淀的物质的量与盐酸体积的关系如图所示。下列说法正确的是( )。
A.X、Y、Z不可能同存在于一种离子化合物中
B.单质的熔点:Y<Z<T
C.简单离子的半径:r(Y)>r(W)>r(Z)
D.Z、R分别与Y形成的化合物中都只含离子键
21.(2022·广东深圳高三3月模拟)已知W、X、Y、Z是原子序数依次增大的四种短周期主族元素,由它们形成的化合物R是重要的有机合成中间体,R的结构式为。下列说法不正确的是( )。
A.X分别与W、Y、Z均能形成具有漂白性的物质
B.X、Y元素属于同一主族
C.简单氢化物的热稳定性:Z>Y
D.酸性:W、X、Y形成的化合物<W、X、Z形成的化合物
22.(2021~2022学年度唐山市高三年级摸底演练)短周期元素W、R、X、Y、Z原子序数依次增大,可形成甲、乙(结构如图)两种具有强还原性的物质,且X、Z同主族。下列说法错误的是( )。
A.W、X分别是氢元素和硼元素
B.五种元素中,Y原子半径最大
C.Z元素最高价氧化物对应的水化物具有两性
D.单质Y和R在空气中均可燃烧,燃烧产物所含化学键类型完全相同
23.(广东省东莞市2022届高三上学期期末)“鱼浮灵”是水产养殖的迅速增氧剂,其主要成分的结构式如图所示。元素X、Y、Z均为短周期主族元素,原子序数依次增大。下列说法错误的是( )。
A.单质沸点:X>Y
B.Z2Y2、Z2Y所含化学键类型完全相同
C.原子半径:Z>X>Y
D.简单氢化物稳定性:X<Y
24.(湖南省常德市2023届高三上学期期中)助熔剂一般指能降低物质的软化、熔化或液化温度的物质。化合物Q用作铝、铜和铝合金焊接助熔剂,结构如图所示,X、Y、Z、W为原子序数依次增大的主族元素,最外层电子数均为奇数且质子数之和为22。下列叙述错误的是( )。
A.原子半径大小:Y>Z>W>X
B.Z的氢化物可与W的氢化物反应
C.YW3中的原子均达到8电子稳定结构
D.NaYX4是一种常用还原剂
25.(2022~2023学年甘肃省张掖市高三上学期第一次诊断)分属周期表前三周期的四种元素W、X、Y、Z可形成结构如下的物质,该物质中所有原子均满足稳定结构,W的原子序数最大,Y、Z处于同一周期。下列说法错误的是( )。
A.X、Z可形成具有强氧化性的高效消毒剂
B.Y的最高价氧化物对应的水化物中,除了氢原子外所有原子满足8电子稳定结构
C.由Z和W形成的化合物中可以存在共价键
D.X、Y、Z的原子半径从大到小为:Y>Z>X
26.(宁夏石嘴山2022届高三年级第三次模拟)已知A、B、C、D、E是五种短周期主族元素,其原子半径与原子序数的关系如图1,且A、B、C、D可形成化合物X如图2,C与E同主族。下列说法错误的是( )。
A.A、B、D均可与C形成常见的两种二元化合物
B.简单离子的半径:E>D>C
C.最高价氧化物对应水化物的酸性:E>B
D.化合物X在低温更加稳定
27.(2022·呼和浩特质量普查调研)短周期元素W、X、Y、Z的原子序数依次增加,由这些元素组成的常见物质的转化关系如图所示,其中a、b、d、g为化合物,a为淡黄色固体,c是Z的单质,该单质能与沸水反应,且该单质可制造照明弹,f为固体单质。下列有关说法正确的是( )。
A.简单离子半径:Y>Z>X
B.元素的非金属性:W>X
C.最高价氧化物对应水化物的碱性:Y>Z
D.X、Y两种元素组成的化合物只含离子键
28.(2022·哈尔滨第一次调研)短周期元素W、X、Y、Z、Q的原子序数依次增大,c、d、e、f、h是由这些元素组成的二元化合物,自然界中硬度最大的单质和a都由X组成,b由W、Y、Q三种元素组成,d能使品红溶液褪色,e是液体,上述物质的转化关系如图所示(个别产物略去)。下列说法错误的是( )。
A.二元化合物沸点:e>d>c
B.简单氢化物的稳定性:Q>Y>X
C.元素的非金属性:Y>X>W
D.原子半径的大小:Z>Q>Y
29.(2022年银川第二次模拟)已知元素W、X、Y、Z、Q分别为短周期主族元素,且原子序数依次增大。由五种元素构成的化合物相互转化关系如下图,其中A、C、D是常见的气体单质,D气体在常温下呈黄绿色。F气体极易溶于水,且液态常作制冷剂,B的焰色反应为黄色。图中的部分反应产物或反应物已略去。下列说法不正确的是( )。
A.原子半径由大到小顺序为Z>Q>X>Y>W
B.G是含有共价键的离子化合物
C.1molD与H2O反应转移NA个电子
D.X、Q元素最高价氧化物对应水化物均为强酸
30.(2022~2023学年豫北名校11月大联考)化合物甲(ZX2Y4·2W2Y)是制药工业和电池材料等的原料,其组成元素W、X、Y、Z是原子序数依次增大的前四周期元素,其中W、X、Y为短周期主族元素,W是元素周期表中原子半径最小的元素,X、Y同周期,且X原子和Y原子的最外层电子数之比为2∶3,W2X2Y4的电子数比Z原子的电子数多20。化合物甲的热重曲线如图所示。下列说法错误的是( )。
A.非金属性:Y>X>W
B.X、Y形成的两种常见化合物常温下为气体
C.M点时ZX2Y4·2W2Y热分解失去2个W2Y
D.400℃时剩余固体的组成可表示为Z2Y2
相关试卷
这是一份【新高考】2023年高考化学二轮题型精讲精练——专题32 有机推断及合成,文件包含新高考2023年高考化学二轮题型精讲精练专题32有机推断及合成教师版docx、新高考2023年高考化学二轮题型精讲精练专题32有机推断及合成学生版docx等2份试卷配套教学资源,其中试卷共54页, 欢迎下载使用。
这是一份【新高考】2023年高考化学二轮题型精讲精练——专题19 化学平衡常数的计算,文件包含新高考2023年高考化学二轮题型精讲精练专题19化学平衡常数的计算教师版docx、新高考2023年高考化学二轮题型精讲精练专题19化学平衡常数的计算学生版docx等2份试卷配套教学资源,其中试卷共43页, 欢迎下载使用。
这是一份【新高考】2023年高考化学二轮题型精讲精练——专题17 化学平衡图表分析,文件包含新高考2023年高考化学二轮题型精讲精练专题17化学平衡图表分析教师版docx、新高考2023年高考化学二轮题型精讲精练专题17化学平衡图表分析学生版docx等2份试卷配套教学资源,其中试卷共60页, 欢迎下载使用。

