还剩17页未读,
继续阅读
初中政治中考复习 江西省2017年中考思想品德真题试题(含解析)
展开
这是一份初中政治中考复习 江西省2017年中考思想品德真题试题(含解析),共20页。试卷主要包含了单项选择题,多项选择题,简要回答题,分析评论题,探究实践题等内容,欢迎下载使用。
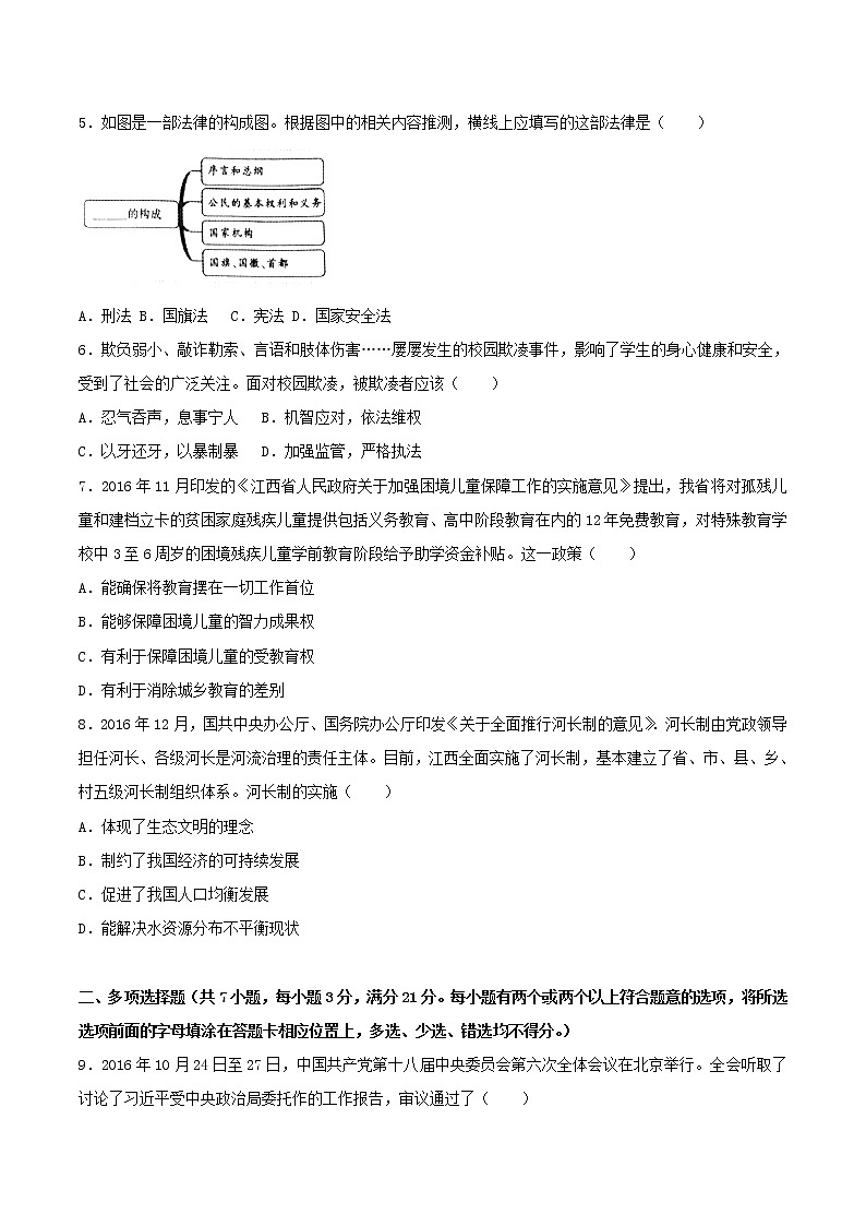
相关试卷
初中政治中考复习 江西省2018年中考思想品德真题试题(含答案):
这是一份初中政治中考复习 江西省2018年中考思想品德真题试题(含答案),共7页。
初中政治中考复习 河南省2018年中考思想品德真题试题(含解析):
这是一份初中政治中考复习 河南省2018年中考思想品德真题试题(含解析),共10页。试卷主要包含了 “抓落实就好比在墙上敲钉子, 材料一等内容,欢迎下载使用。
初中政治中考复习 海南省2018年中考思想品德真题试题(含解析):
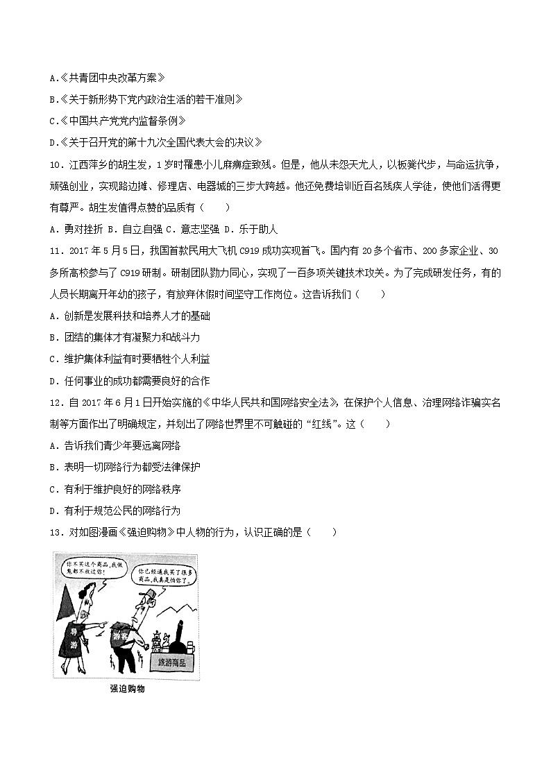
这是一份初中政治中考复习 海南省2018年中考思想品德真题试题(含解析),共9页。试卷主要包含了选择题,简答题,辨析题,材料分析题等内容,欢迎下载使用。

