


中考英语:一般现在时强化练习附解析
展开1概念引入
在英语中,不同时间发生的动作和情况,要用不同的动词形式表示,这种不同的动词形式叫做动词的时态。今天我们要学习的是一般现在时。
2用法讲解
一、一般现在时的使用范围。
1. 表示现在的状态。
例如:I’m twelve. 我十二岁。
Where’s the schlbag? 书包在哪里?
2. 表示经常或者习惯性的动作。
例如:I have lunch every day. 我每天吃午饭。
Gina always asks: “Where is my schlbag?”
Gina总是问:“我的书包在哪里啊?”
3. 表示客观事实或者存在。
例如: My sister is a teacher. 我姐姐是一位老师。
The earth turns arund the sun. 地球绕着太阳转。
4. 表示主语所具备的性格和能力。
例如:She likes English very much. 她很喜欢英语。
Bill likes beef, but he desn’t like chicken.
比尔喜欢牛肉但是不喜欢鸡肉。
以上所述均是一般现在时的基本使用范围,除此之外一般现在时还有其他一些特殊用法,比如:一般现在时可以用在一些从句中表将来等,我们会在以后的学习中讲到。
注意:
一般现在时态经常与ften(经常),smetimes(有时),always(总是),usually(通常)等副词连用,也经常与every day(每天), every week(每周), every mnth(每月), every term(每学期), every year(每年), nce a week(一周一次),twice a year(一年两次)等时间状语连用。
例如:She gets up early every mrning. 她每天早上早起。
I g t see my grandmther every mnth. 我每个月都去看我的奶奶。
二、谓语动词在一般现在时中的使用情况。
一般现在时态分为be动词的一般现在时和实义动词的一般现在时。
1.动词be的用法
be动词包括“am,is,are”,中文意思为“是”。这三个词的用法要随着主语的变化而变化。“am”用于第一人称单数(I);“is” 用于第三人称单数(he,she,it),以及单数可数名词或者不可数名词前; “are”用于第一人称复数(we),第二人称单数和复数(yu), 第三人称复数(they)。
例如:I am a student. 我是个学生。
He / She is a student. 他/她是个学生。
We/They are students. 我们/他们是学生。
Yu are my teacher. 你是我的老师。
Yu are my teachers. 你们是我的老师。
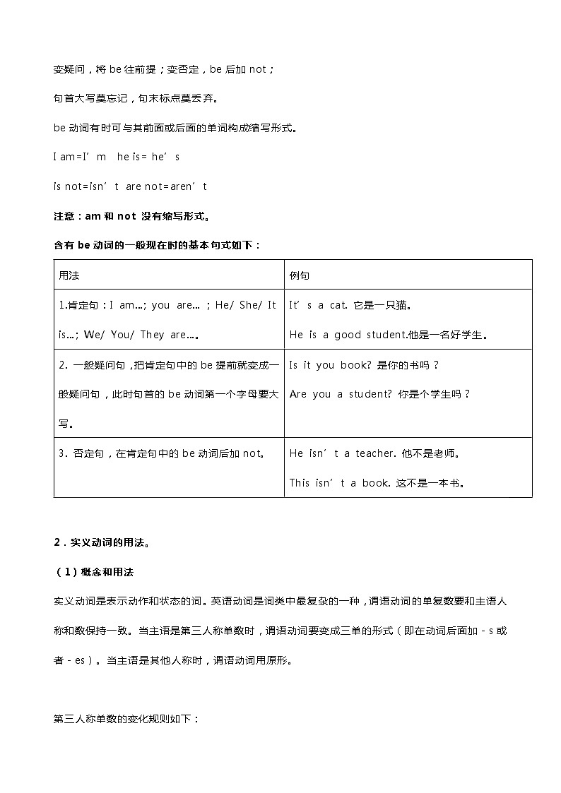
be动词用法歌诀:
英语有个动词be,“面孔”不同要注意;
我(I)用am; 你(yu)用are, is连着他(he)/她(she)/它(it);
主语单数用is,主语复数都用are;
变疑问,将be往前提;变否定,be后加nt;
句首大写莫忘记,句末标点莫丢弃。
be动词有时可与其前面或后面的单词构成缩写形式。
I am=I’m he is= he’s
is nt=isn’t are nt=aren’t
注意:am和nt 没有缩写形式。
含有be动词的一般现在时的基本句式如下:
2.实义动词的用法。
(1)概念和用法
实义动词是表示动作和状态的词。英语动词是词类中最复杂的一种,谓语动词的单复数要和主语人称和数保持一致。当主语是第三人称单数时,谓语动词要变成三单的形式(即在动词后面加-s或者-es)。当主语是其他人称时,谓语动词用原形。
第三人称单数的变化规则如下:
注意:有些动词的三单是特殊变化。例如:have — has
动词第三人称单数变化的歌诀:
动词三单现在式,一般词尾加-s。s、x、ch、sh 连词尾,直接加上-es。词尾若是字母,考虑是否加-es。辅音字母+y 来结尾,变y为i有道理,-es后面紧跟随,大家一定看仔细。
(2)频度副词的使用
一般现在时中,在表示经常性或者习惯性的行为时,常会使用频度副词。常用的频度副词有always(总是), ften(经常), usually(通常), smetimes(有时), seldm(很少), never(从不),频度副词要放在谓语动词之前助动词之后。
例如:
She ften plays the pian after dinner.她经常饭后练钢琴。
I always get up early. 我总是起的很早。
My father usually ges ut fr a walk after supper. 我爸爸经常晚饭后出去散步。
She never plays cmputer games. 她从来不玩电子游戏。
(3)句式变化
以下是行为动词作谓语时的句式变化:
①否定句。
行为动词的一般现在时变为否定式时,要在行为动词前面加dn’t 或者desn’t;主语是第三人单数时用desn’t,其余人称用dn’t。此时后面的行为动词要用原形。
例如:He gets up very early. 他起床很早。(肯定)
He desn’t get up very early. 他起床不很早。(否定)
I like music. 我喜欢音乐。(肯定)
I dn’t like music. 我不喜欢音乐。(否定)
② 一般疑问句。
一般现在时中,含有行为动词的一般疑问句就是在句首加上d 或者是 des。此时,句中的谓语动词也要用原形。并且这种一般疑问句的简略回答也要用d 或者是des。
例如:I like ftball. 我喜欢足球。(肯定式)
D yu like ftball?你喜欢足球吗?(一般疑问式)
Yes, I d. 是的,我喜欢。(肯定回答)
N, I dn’t. 不,我不喜欢。(否定回答)
She likes English. 她喜欢英语。(肯定句)
Des she like English? 她喜欢英语吗?(一般疑问句)
Yes, she des. 是的,她喜欢。(肯定回答)
N, she desn’t. 不,她不喜欢。(否定回答)
③特殊疑问句
把特殊疑问词Wh,Where,What,When,Hw以及What,Hw与其它词构成的词组,如:What class,Hw ld等放在句首,加上一般疑问句,便构成各种特殊疑问句。
例如:They have lunch at abut 12 ’clck. 他们大约12点吃午饭。(陈述句)
D they have lunch at abut 12 ’clck?
他们大约12点吃午饭吗?(一般疑问句)
When d they have lunch? 他们什么时候吃饭?(特殊疑问句)
注意:特殊疑问句不能用Yes或N回答,要视情况直接回答。
Hw d yu d?形式上是特殊疑问句,实际上是人们初次见面时的一种问候语。回答这种问候语只要重复原句即可,也就是相互问候。
练习和语法解析:
1.—The ftball match is cming. I'm nt sure if it will rain tmrrw.
— If it tmrrw, we'll put ff the match.
A.will rainB.is rainingC.rainsD.rain
语法解析:—足球比赛快到了。我不能肯定明天是否会下雨。—如果明天下雨,我们就推迟比赛。If“如果”,引导条件状语从句,时态遵循“主将从现”的原则。故答案为C。
2.Ms Li will tell us smething abut her trip t America when she _____ back.
A.cameB.is cmingC.cmesD.will cme
语法解析:李女士回来时会给我们讲讲她的美国之行。当主句是一般将来时态时,when引导的时间状语从句用一般现在时态表示,故答案为C。
3.—What shall we d tmrrw mrning?
—Wuld yu like t climb the hill if it _______?
A.rainsB.desn't rainC.will rainD.wn't rain
语法解析:—明天早晨我们将做些什么?—如果明天不下雨你愿意去爬山吗?if引导的条件状语从句遵循“主将从现”的原则。从句用一般现在时态表将来,结合句意可知,故选B。
4.If ur gvernment ________ pay attentin t the safety f fd, ur health ________ in danger.
A.isn't; isB.desn't; will be
C.wn't; isD.isn't; will be
语法解析:如果我们的政府没有关注食品的安全,我们的健康将处于危险中。If 引导的条件状语从句,用一般现在时表示一般将来时,主句用一般将来时。第一空主语ur gvernment是第三人称单数,位于实义动词前,故此处用助动词desn't。故选B。
5.Everyne in Class 4 _______ TV n Sundays.
A.watchesB.t watchC.watchingD.watched
语法解析:在星期天四班的每个人看电视。watches是动词watch的第三人称单数;t watch动词不定式,作宾语或目的状语;watching现在分词,作宾语或伴随状语;watched动词watched的过去式,用于一般过去时。根据时间状语n Sundays可知此处用于一般现在时,主语everyne是第三人称单数,故谓语用第三人称单数watches。故选A。
6.If Peter ______, please ask him t leave a _________.
A.cme; nticeB.cmes; message
C.cme; sentenceD.cmes; infrmatin
语法解析:如果彼得来,请让他留下口信。ntice通知;message消息,是可数名词;sentence句子,是可数名词;infrmatin消息,是不可数名词。第一空主语Peter是第三人称单数,故谓语用第三人称单数,故用cmes。排除AC两项。第二空有不定冠词a修饰,故用可数名词单数形式,leave a message留下口信,故选B。
7.I'll g t visit yur uncle as sn as I Beijing.
A.get tB.will get tC.gt t
语法解析:我一到北京就去看望你的叔叔。主句是一般将来时,as sn as引导的时间状语从句用一般现在时。故选A。
8.—D yu knw if he will cme tmrrw?
—N. But if he _______, I'll call yu t have a meal tgether.
A.will cmeB.wn't cmeC.cmes
语法解析:你知道他明天是否会来吗?-我也不知道。如果他来了的话,我会打电话叫你一起吃饭的。If引导的时间状语从句,遵循主将从现的原则,即主句用一般将来时,从句用一般现在表示将来时。故选C。
9.—Let's g t the cmmunity if it tmrrw.
—But nbdy knws if it tmrrw.
A.wn't rain; rainsB.desn't rain,rains
C.desn't rain; will rainD.wn't rain; will rain
语法解析:考查宾语从句及状语从句里动词的时态。句意:如果明天不下雨,我们去社区吧。-但是没有人知道明天是否要下雨。前句是if引出的条件状语从句,要用一般现在时表示将来;后句是宾语从句,宾语从句里表示明天要发生的动作,要用一般将来时。故选C。
10.—Henry, please call us as sn as yu _____ Hawaii.
—OK. I'll d that, Mm.
A.arrive inB.are arriving inC.will arrive in
语法解析:——亨利,你一到夏威夷,请你告诉我。——好的。妈妈,我会的。as sn as一就, 引导的时间状语从句,主句一般将来时,从句用一般现在时,故选A。
11.Yesterday physics teacher tld us in class that the earth ______ arund the sun.
A.gesB.gC.went
语法解析:昨天物理老师在课上告诉我们地球围绕太阳转。地球绕着太阳转是客观事实,用一般现在时,主语the earth是第三人称单数,谓语动词用单三式ges,故选A。
12.Next mnth we're ging smewhere interesting as sn as the hliday _____.
A.will beginB.is beginningC.beginsD.has begun
语法解析:下个月假期一开始,我们将去某个有趣的地方。As sn as引导时间状语从句,遵循主将从现的原则,主句用一般将来时,从句用一般现在时。故选C。
13.If it ________ tday, we'll have t leave n Wednesday instead.
A.snwsB.snwedC.will snwD.is snwing
语法解析:如果今天下雪,我们将不得不在星期三离开。If引导的条件状语从句用一般现在时表示一般将来时,主句用一般将来时,故此处用一般现在时,故选A。
14.In Beijing,yu can see many peple wear masks(口罩) if they _______ ut n fggy days.
A.wentB.gC.are gingD.will g
语法解析:在北京,大雾天,你会看见许多人出去时都戴着口罩。本句是if引导的条件状语从句,当主句是一般将来时或者是含有情态动词的一般现在时态时,从句则用一般现在时表示将来,根据句意可知,答案应选择B。
15.I _______ ping-png quite well, but I haven't had time t play since the New Year.
A.will playB.have playedC.playedD.play
语法解析:我的篮球打得很好,但从新的一年开始我就没有时间打篮球了。表示主语的特征、性格、能力等用一般现在时态来表达,故选D。
16.If yu g t his party tmrrw,
A.wn't, neither d IB.dn't, neither will I
C.dn't, neither d ID./, s d I
语法解析:如果你明天不参加他的聚会,我也不去。分析:考查if引导的条件状语从句,通过时间状语tmrrw体现时间将来时,因此从句用一般现在时,主语是第二人称用d; 我也不去,为主句,同时前句为否定形式,因此用neither.故选 B
17.— I wnder if we ________ fur days ff by the end f this mnth.
— I hpe s. But if ur task ________ finished, we'll have t wrk vertime.
A.will have;wn'tB.have;wn't
C.will have;isn'tD.have;desn't
语法解析:—我想知道我们在这个月底是否将会有四天的假期。—我希望如此,但是如果我们的任务没有完成,我们就将会加班。will have将会有;have有,一般现在时;wn't是will nt的缩写形式,表示将来;isn't是is nt的缩写,是一般现在时;desn't是des nt的缩写,是一般现在时的第三人称单数形式。第一个空前if的意思是是否,引导宾语从句,从句中表示将来的事情,故用一般将来时态;第二个空前的if是如果,引导条件状语从句,从句中用一般现在时态代替一般将来时态,主句用一般将来时态,从句中的主语ur task和动词finish构成被动语态,故应用be+过去分词形式,选C。
18.— Claudia, are yu ging t Jeff's birthday party n Saturday?
— Unless I ________.
A.will be invitedB.was invited
C.am invitedD.invited
语法解析:—Claudia,在周六你将去参加Jeff的生日聚会吗?—除非我被邀请。这里unless引导的条件状语从句,主句用一般将来时,从句要一般现在时态,这里是一般现在时态的被动语态,其结构是am/is/are dne的形式。根据题意,故选C。
19.Tm ften _____ TV n Saturday evenings, but nw he is _____ stries.
A.watching; lksB.watches; readingC.lks; reading
语法解析:汤姆经常周六晚上看电视,但是现在他在读故事。此题考查一般现在时和现在进行时。根据句意,应选B。
20.Yu can't believe hw terrible the fire is unless yu_______ it _______yur wn eyes.
A.will see; befreB.saw; by
C.see; withD.seeing; in
语法解析:如果你没有亲眼看见你不会相信这次火灾是多么大呀!unless引导的是条件状语从句,从句不能用一般将来时,而用一般现在时来代替。故排除A;因为主句用的是一般现在时,从句不能用过去时,故排除B;unless后的句子不能用非谓语动词。故排除D;表示用眼睛应该用介词with,in+语言,用某种语言。befre yur wn eyes在你自己的眼前。by+ding sth通过做某事。根据句意故选C。
21.— Excuse me, culd yu tell me _______?
— There's an e-shp n the third flr. Yu can make it there.
A.hw t arrive the e-shpB.hw can I g t the e-shp
C.where I can have my IPd repairedD.which was the way t the e-shp
语法解析:打扰你一下,请问哪里可以修理我的ipd根据“There's an e-shp n the third flr. Yu can make it there.”这样的回答,可知是问地点。故选C
23.I'll tell him the news as sn as he back.
A.cmesB.will cmeC.cmeD.has cme
语法解析:他一回来我就把消息告诉他。as sn as 一 就 ,引导时间状语从句,用一般现在时表示将来,故选A。
24.If he n time,we will g withut him.
A.desn't cmeB.dn't cmeC.didn't cmeD.cmes
语法解析:如果他不按时来,我们会不带他去。条件状语从句中用一般现在时表示将来,故选A。
25.—Will yu g t the park tmrrw?
—If yu dn't, ________.
A.s d IB.s will I
C.neither d ID.neither shall I
语法解析:—明天你要去公园吗?—如果你不去,我也不去。s +主语+助动词/情态动词/系动词:某某确实如此,与上文是同一人。S+助动词/情态动词/系动词+主语:某某也如此,与上文不是同一人。上文是否定句,下文表示某某也不,用 neither +助动词+主语。这些句式在时态上与前一个句子相同。倒装句处在条件状语从句中,依据主将从现的原则,倒装句应用将来时态,故选D。
26.—Wh is that lady?
—She's Miss Green. She _______ us music, and she is s gd.
A.taughtB.teachesC.will teachD.is teaching
语法解析:——那位女士是谁?——她是格林小姐。她教我们音乐,她太好了。根据is可知此处用一般现在时,主语是第三人称单数,动词用单三式,故用teaches,故选B。
27.—I dn't knw if it _________ tmrrw.
—Well, if it __________, the schl sprts meet will be canceled.
A.will rain; will rainB.rains; will rain
C.will rain; rainsD.rains; rains
语法解析:——我不知道明天是否下雨。——哦,如果下雨,学校运动会将被取消。第一空if引导的宾语从句,根据时间状语tmrrw可知此处用一般将来时,故用will rain。第二空if引导的条件状语从句,用一般现在时表示一般将来时,故用desn't rain。故选C。
28.We __________ fr a picnic if it rain this Sunday.
A.will g; desn'tB.will g; wn'tC.g; desn't
语法解析:如果本周星期天不下雨,我们要去野餐。前空描述的是本周星期天将要发生的动作,用一般将来时态:will g;后半部分是if引出的条件状语从句,要用一般现在时态表示将要发生的动作,主语it是三人称单数,否定是在动词原形前加助动词desn't。故选A。
29.We each ______ WeChat nwadays, even the ld peple.
A.playB.playsC.playing
语法解析:我们每一个人,甚至老人都玩微信。A. play非三人称单数的一般现在时态形式;B. plays三人称单数的一般现在时态形式;C. playing现在分词/动名词形式。本句描述人们的一种习惯:玩微信,用一般现在时态,主语we不是三人称单数,动词用原形。故选A。
30.—D yu knw when we ?
—I'm nt sure.I will tell yu abut it when the time .
A.leave; is fixedB.will leave; is fixed
C.leave; will be fixedD.will leave; will be fixed
语法解析:在问句中when引导的为宾语从句,主句为现在时态,故从句的时态改用什么就用什么,根据答语可知是将要离开故应为一般将来时态。答语中的when引导的为时间状语从句应使用主将从现结构,故选B。
31.If it tmrrw, I will water the garden.
A.isn't rainingB.desn't rainC.hasn't rainedD.wn't rain
语法解析:如果明天不下雨, 我就会浇花园。这里是if引导的条件状语从句。主句用一般将来时, 从句用一般现在时态。这里主语是it, 要借助助动词des+ nt+动词的原形。根据题意, 故答案为B。
32.David ________ a stmachache. S he ________ eat anything 24 hurs.
A.has; shuldB.has; shuldn't
C.have; shuldn'tD.have; shuld
语法解析:大卫胃痛。所以他24小时内不应该吃任何东西。第一空,David作主语,是第三人称单数,用has;第二空根据句意David胃疼,所以他24小时什么也不能吃。用shuldn't。故选B。
33.85 percent f the students in ur schl ________ frm Guangdng.
A.isB.areC.wasD.were
语法解析:我们学校85%的学生来自广东。描述客观事实用一般现在时,主语被百分数修饰时,谓语动词的单复数取决于名词,students是名词复数,故谓语是are,故选B。
34.Tm ften ________ the cleaning after schl. Nw he ________ the cleaning, t.
A.d; dingB.is ding; des
C.des; is dingD.d; is ding
语法解析:Tm经常在放学后做清扫,现在他也正在清扫。根据ften,可知用一般现在时态,故用des;根据nw,可知用现在进行时,is ding,故选C。
35.We will g t Tian'anmen Square t watch the raising f the natinal flag if it tmrrw.
A.will rainB.rainsC.desn't rainD.wn't rain
语法解析:主句用一般将来时.if引导的条件状语从句用一般现在时态,即“主将从现”,故选C。句意是:如果明天不下雨我们将去天安门广场看升旗。
36.I dn't knw if it __________ tmrrw. If it ___________, we will g ut fr a picnic.
A.will rain; wn't rainB.rains; desn't rain
C.rains; wn't rainD.will rain; desn't rain
语法解析:我不知道是否明天会下雨。如果不下雨, 我们将出去野餐。if连词有两种用法:一、引导宾语从句,意思是"是否";二、引导条件状语从句,意思是"如果",时态要注意"主将从现"的原则。所以选D。
37.The news that he wn a gld medal in Schi Winter Olympics ______ rapidly.
A.spreadsB.is spreadC.spreadingD.was spread
语法解析:他赢得索契冬奥会金牌的消息很快传开了。消息的传播是自动的,故用一般现在时的主动式,故选A。
38.Everything in ur schl since 2009. Nw, it very mdern.
A.is changed; is lkedB.is changed; lks
C.has changed; is lkedD.has changed; lks
语法解析:自从2009年以来在我们学校一切都变了. 现在它看起来非常现代. 根据"Everything in ur schl since 2009"中的"since自从…以来, 可知要用现在完成时, 其构成:主语+have/has+动词的过去分词;根据"Nw, it very mdern"可知要用一般现在时, lk是系动词看起来, 主语为单数, 所以应用lks. 故选D.
41.- Is yur mther a teacher?
- Yes, she is. She at a junir high schl.
A.taughtB.teachesC.will teachD.is teaching
语法解析:——你妈妈是老师吗?——是的,她是。她在一所初中任教。由句意知:她在一所初中任教,她是第三人称单数,这里讲述的是一般情况,故用一般现在时,因此动词teach应该用第三人称单数形式teaches,故选B。
42.- What d yu think f the dish I cked fr yu?
- I haven't had it yet. Hwever, it gd.
A.tastesB.smellsC.sundsD.feels
语法解析:——你认为我做的菜怎么样?——我还没吃。但是闻着挺香。taste“尝起来”;smell“闻起来”;sund“听起来”;feel“感觉”.根据I haven't had it yet可知,菜还没吃但闻起来很香。故选B。
43.Grace _________ this game every time we play.
A.winsB.wnC.will winD.has wn
语法解析:每次我们玩游戏格瑞斯都赢。根据every time we play可知,叙述的是经常发生的事情,故用一般现在时态,故选A。
44.Dris ______ n the ______ flr. It is t high, s she has t take a lift every day.
A.live; frtiethB.lives; frty
C.live; frtyD.lives; frtieth
语法解析:多丽丝居住在第四十层,它太高了,所以她每天不得不坐电梯。由下文every day判断第一空考查一般现在时第三人称单数形式,live要加s,故排除A,C,第二空考查基数词和序数词的区别,表示楼层用序数词,第几层,B中的frty为基数词,排除B,故选D。
45.Sir, Jenny wants t knw when she can leave the ffice. Only when she ______ cpying this reprt.
A.finishesB.finishC.finishedD.will finish
语法解析:先生,Jenny想知道她什么时候可以离开办公室。只有当她抄完这份报告时。此题符合“主将从现”的原则,when引导的时间状语从句用一般现在时;又因为主语是she,所以谓语动词用第三人称单数形式,故选A。
46.The astrnauts f Shen Zhu 11 will d many experiments if everything _______ well.
A.is gingB.gesC.gD.went
语法解析:神州11的宇航员将做很多来测试是否一切正常运行。everything为单数主语,本句的时态结合语境可知应是一般现在时,本质是用一般现在时代替一般将来时。故选B。
47.Playing with fire ______ dangerus.
A.isB.wasC.beD.will be
语法解析:玩火是危险的。动名词作主语用单数动词。结合句意可知这是一个实际情况,所以用一般现在时,故答案为A。
48.I dn't knw if I anyne at the party this evening. If I anyne, I will get nervus.
A.will knw, wn't knwB.will knw, dn't knw
C.knw, wn't knwD.knw, dn't knw
语法解析:句意“我想知道我是否认识参加今晚晚会的人。如果我一个也不认识,我将会紧张。”If作“是否”讲,引导宾语从句,时态不受限制;作“如果”讲,引导条件状语从句,从句用一般现在时代替将来时。故答案为B。
49.In rder t keep healthy, Tny ________ a walk after dinner every day.
A.takesB.takingC.tkD.was taking
语法解析:为了保持身体健康,托尼每天晚饭后散步。根据every day可知,经常性的动作应该用一般现在时态。故答案为A。
50.As China grws strnger and strnger, Chinese _____ in mre and mre schls ut f ur cuntry.
A.teachesB.is taughtC.has taughtD.was taught
语法解析:由于中国变得越来越强大,在国外 有很多学校里都有教授汉语。根据主语和谓语动词之间的动宾关系,所以用被动语态,而且根据上下文应该用一般现在时。故选B。
用法
例句
1.肯定句:I am…; yu are… ; He/ She/ It is…; We/ Yu/ They are…。
It’s a cat. 它是一只猫。
He is a gd student.他是一名好学生。
2. 一般疑问句,把肯定句中的be提前就变成一般疑问句,此时句首的be动词第一个字母要大写。
Is it yu bk? 是你的书吗?
Are yu a student? 你是个学生吗?
3. 否定句,在肯定句中的be动词后加nt。
He isn’t a teacher. 他不是老师。
This isn’t a bk. 这不是一本书。
规则
例句
一般动词后加-s。
He likes playing basketball. 他喜欢打篮球。
以s、x、ch、sh结尾,后加es。
My father watches TV every night. 我爸爸每天晚上看电视。
以辅音字母+y结尾的单词,变y为i,再加-es。
He studies English very hard. 他学习英语很努力。
以辅音字母加结尾,一般加-es。
He ges hme early every day. 他每天回家很早。
She always des her hmewrk n time.她总是按时做作业。
中考语法专题:一般现在时强化练习附解析: 这是一份中考语法专题:一般现在时强化练习附解析,共14页。试卷主要包含了 一般现在时态,可能是两种意思,在一般现在时中需要注意的问题等内容,欢迎下载使用。
中考英语:一般现在时强化练习附解析2: 这是一份中考英语:一般现在时强化练习附解析2,共13页。
中考英语:一般现在时强化练习附解析3: 这是一份中考英语:一般现在时强化练习附解析3,共11页。
