所属成套资源:全套沪教版高中生物必修1课时作业含答案
必修1《分子与细胞》第四节 细胞凋亡是自然的细胞死亡方式练习
展开
这是一份必修1《分子与细胞》第四节 细胞凋亡是自然的细胞死亡方式练习,共11页。试卷主要包含了苦马豆素,下列关于人体细胞分化衰老,下列哪些是癌细胞形成的内因?,下列关于癌细胞的叙述,错误的是等内容,欢迎下载使用。
1.下列有关细胞癌变的叙述,正确的是( )
A.癌变的实质是基因突变
B.癌变细胞的细胞膜上糖蛋白增多
C.癌变细胞内酶活性降低,导致细胞代谢减缓
D.原癌基因突变促使细胞癌变,抑癌基因突变抑制细胞癌变
2.正常情况下,甲胎蛋白(AFP)主要来自胚胎的肝细胞,胎儿出生后约两个月AFP基本从血液中消失,但慢性肝炎.肝硬化患者的血液中AFP含量会升高,尤其当肝细胞发生癌变时,血液中AFP含量会持续性异常升高,所以当血液中该指标超过正常值时需要进一步检查以确认体内是否出现了癌细胞。下列有关说法错误的是( )
A.肝细胞发生癌变后因细胞膜上糖蛋白减少而容易发生扩散
B.当肝细胞的细胞周期缩短时,AFP合成可能会增加
C.肝细胞中的内质网和高尔基体会参与AFP的加工与运输
D.指导合成AFP的基因属于原癌基因,其发生突变后才表达
3.苦马豆素(SW)是从植物灰苦马豆中分离获得的一种生物碱 (分子式为C8H15NO3),被认为是“未来的肿瘤治疗药物”。研究人员发现,体外培养小鼠肝癌细胞时,施加适量的SW能引起癌细胞中凋亡蛋白—半胱天冬酶含量增加。下列叙述错误的是( )
A.直接参与合成SW 的细胞器有核糖体.内质网和高尔基体
B.SW 可能是通过诱导凋亡蛋白基因的表达来抑制肿瘤生长
C.细胞中的半胱天冬酶基因不能表达时可能该细胞已经癌变
D.在小鼠生长发育各时期,部分细胞的半胱天冬酶活性可能会升高
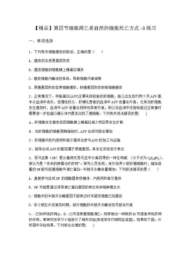
4..已知传统药物(A.B.C)可促使癌细胞凋亡。现研制出一种新药M可提高传统药物的作用,某研究性学习小组进行了相关实验(其他条件均相同且适宜),结果如下图。分析图中实验结果,下列结论合理的是( )
A.药物M提高传统药物A.B.C促使细胞凋亡的效果相同
B.不同类型的传统药物对同种癌细胞的抑制作用不同
C.改变M的用量可提高传统药物对癌细胞的杀伤作用
D.药物M提高传统药物C促使肺癌细胞和肝癌细胞凋亡的效果不同
5.研究表明某些肿瘤细胞中基因高度表达后,会使这些癌细胞对化疗药物的抗性增强。MDR(多耐药基因1)的表达产物是P-糖蛋白(P-gp),该蛋白有ATP依赖性跨膜转运活性,可将药物转运至细胞外,使细胞获得耐药性。而P-gp转运蛋白低水平表达的癌细胞内,某些化疗药物的浓度明显升高。结合上述信息,分析下列叙述正确的是( )
A. P-gp转运蛋白转运物质的方式属于易化扩散
B. P-gp转运蛋白可将各种化疗药物转运出癌细胞
C.化疗药物可提高P-gp转运蛋白基因高度表达的癌细胞比例
D.提高癌细胞P-gp转运蛋白的活性为癌症治疗开辟了新途径
6.下列有关细胞生命活动的叙述,错误的是( )
A.处于有丝分裂间期的细胞会进行DNA复制
B.骨髓造血干细胞不仅不分化潜能,而且能自我更新
C.老年人黑色素细胞中的酪氨酸酶活性能较高
D.抑癌基因能阻止细胞异常的增殖
7.下列关于人体细胞分化衰老.凋亡与癌变的叙述,正确的是( )
A.部分已分化的细胞在特定条件下依然具有发育成完整个体的潜能
B.细胞凋亡不会发生在胚胎发育过程中
C.衰老细胞的细胞核体积增大,染色质固缩,各种酶的活性均降低
D.抑癌基因可调节细胞周期.控制细胞的生长和分裂进程
8.下列哪些是癌细胞形成的内因?( )
A.物理致癌因子B.化学致癌因子 C.原癌基因D.病毒致癌因子
9.下列关于癌细胞的叙述,错误的是( )
A.刚出生的婴儿体内也会形成癌细胞
B.癌细胞内不存在基因的选择性表达
C.癌细胞可无限增殖,细胞周期短
D.癌变细胞的染色体可能会不正常
10.研究发现,直肠癌患者体内存在癌细胞和肿瘤干细胞。用姜黄素治疗,会引起癌细胞BAX等凋亡蛋白高表达,诱发癌细胞凋亡;而肿瘤干细胞因膜上具有高水平的 ABCG2 蛋白,能有效排除姜黄素,从而逃避凋亡,并增殖分化形成癌细胞。下列叙述正确的是( )
A.编码 BAX 蛋白和 ABCG2蛋白的基因都属于原癌基因
B.肿瘤干细胞的增殖及姜黄素的排除都不需要消耗 ATP
C.肿瘤干细胞和癌细胞中基因的活动状态不同
D.用 ABCG2抑制剂与姜黄素联合治疗,对促进肿瘤干细胞凋亡无效
11.研究中将乳腺细胞(M)诱导成乳腺癌细胞(M+),如图表示细胞癌变前后的有关代谢水平变化情况,期中图2是在培养液中加入线粒体内膜呼吸酶抑制剂后测得的相关数据。下列有关叙述正确的是( )
A.数据显示,M+对葡萄糖的摄取能力低于M
B.M+细胞膜上糖蛋白会增加,其根本原因是原癌基因和抑癌基因表达能力下降
C.M对该呼吸酶抑制剂的敏感性大于M+,有氧呼吸第三阶段受到直接影响
D.若M+进行无氧呼吸,则其培养液中酒精含量高于M培养液中酒精含量
12.癌症是一类严重危害身体健康的重大疾病。有研究显示,辣椒碱在抗肿瘤方面有重要作用。研究人员继续进行了如下两方面的实验:①在几乎长满小鼠肺癌细胞的培养皿上划出一道无细胞的痕迹,观察辣椒碱对细胞迁移的影响,结果如图所示。②利用特异性的染料对细胞进行染色,统计辣椒碱对小鼠肺癌细胞凋亡的影响,结果如表所示。下列说法错误的是
( )
A.癌细胞具有无限增殖和容易分散.转移的能力
B.辣椒碱可能会抑制癌细胞在体内的扩散.转移
C.可通过检测纺锤体蛋白含量来检测细胞凋亡率
D.辣椒碱可能会抑制体内肿瘤体积的增长速度
13.结肠癌是常见的消化道恶性肿瘤,下图是解释结肠癌发生的示意图。下列相关叙述错误的( )
A.原癌基因和抑癌基因只存在癌症患者的染色体上
B.抑癌基因表达的蛋白质能抑制细胞的生长和增殖
C.结肠癌的发生是多个基因突变累积的结果
D.癌细胞具有无限增殖,容易分散等特点
14.研究者将正常乳腺细胞(M)诱导成乳腺癌细胞(Me),下图甲表示细胞癌变前后有关代谢水平的变化情况,图乙中实验组在培养液中加入线粒体内膜呼吸相关酶抑制剂(培养液.温度等条件均相同且适宜)。下列有关叙述正确的是( )
A.Me细胞膜上糖蛋白含量少的根本原因是原癌基因和抑癌基因表达能力下降
B.Me对葡萄糖的摄取能力高于M,推测癌症患者体内胰岛素水平高于正常人
C.M对该呼吸相关酶抑制剂的敏感性大于Me,此时M的代谢活动减弱,细胞分裂变慢
D.若Me进行无氧呼吸,则其培养液中酒精含量高于M培养液中酒精含量
15.下列关于细胞癌变的叙述,正确的是( )
A.癌细胞膜上糖蛋白增加,癌细胞易发生转移
B.诱导细胞癌变的外界因素只有物理因素和化学因素两大类
C.原癌基因表达的蛋白质能抑制细胞的生长和增殖,或者促进细胞凋亡
D.正常细胞变成癌细胞与原癌基因和抑癌基因发生基因突变有关
16.研究发现抑癌基因的邻近基因合成了“反义RNA”,它能与抑癌基因转录形成的mRNA形成杂交分子,阻断基因的表达进而使细胞癌变,如下图所示。下列各项表述错误的是( )
A.若邻近基因突变,则机体癌变可能性会减小
B.邻近基因通过抑制①过程使抑癌基因不能正常表达
C.能够抑制“反义RNA”转录的药物有助于预防癌症的发生
D.与邻近基因相比,杂交分子中特有的碱基对有A—U
17.下列关于细胞生命历程的叙述中,错误的是( )
A.细胞分化过程中mRNA和蛋白质的种类会发生改变
B.激活T淋巴细胞凋亡基因的表达可治疗艾滋病
C.原癌基因和抑癌基因发生突变可导致细胞发生癌变
D.衰老细胞的核质比上升,细胞膜通透性改变
18.2018年10月1日,美国免疫学家詹姆斯·艾利森和日本生物学家本庶佑因为在肿瘤免疫领域对人类所做出的杰出贡献,荣获2018年诺贝尔生理学或医学奖。下列与恶性肿瘤(癌)细胞有关的叙述中,错误的是( )
A.健康人体细胞内有原癌基因和抑癌基因
B.原癌基因和抑癌基因在正常细胞内不表达
C.细胞癌变后膜表面的糖蛋白减少
D.经常接触紫外线易导致细胞癌变
参考答案与试题解析
1.【答案】A
【解析】
癌细胞的主要特征:失去接触抑制,能无限增殖;细胞形态结构发生显著改变;细胞表面发生变化,细胞膜上的糖蛋白等物质减少,导致细胞间的黏着性降低。
解答:
A.癌变的实质是原癌基因和抑癌基因突变,A正确;
B.癌变的细胞的细胞膜上糖蛋白减少,细胞之间的黏着性降低,B错误;
C.癌细胞代谢旺盛,C错误;
D.原癌基因和抑癌基因突变都会使细胞癌变,D错误。
故选A。
2.【答案】D
【解析】肝细胞发生癌变后因细胞膜上糖蛋白等物质减少,使得癌细胞彼此之间的黏着性显著降低而容易发生扩散,A正确;肝细胞癌变后代谢速率加快,细胞周期很可能缩短,结合题意“当肝细胞发生癌变时,血液中AFP含量会持续性异常升高”可知,当肝细胞的细胞周期缩短时,AFP合成可能会增加,B正确;AFP属于分泌蛋白,其加工与运输需要内质网和高尔基体的参与,C正确;由题意“甲胎蛋白(AFP)主要来自胚胎的肝细胞”可知,指导合成AFP的基因不是发生突变后才表达的,D错误。
3.【答案】A
【解析】
苦马豆素(SW)是从植物灰苦马豆中分离获得的一种生物碱 ,被认为是“未来的肿瘤治疗药物”。体外培养小鼠肝癌细胞时,施加适量的SW能引起癌细胞中凋亡蛋白—半胱天冬酶含量增加,据此可推测SW可诱导凋亡蛋白基因的表达来抑制肿瘤生长。
解答:
A.SW是一种生物碱,不是分泌蛋白,所以核糖体.内质网和高尔基体不能直接参与其合成,A错误;
B.半胱天冬酶是一种凋亡蛋白,SW可以引起半胱天冬酶含量的增加,则可推测SW可诱导凋亡蛋白基因的表达来抑制肿瘤生长,B正确;
C.细胞凋亡是基因调控的细胞自动结束生命的过程,若半胱天冬酶的基因不表达,则细胞不能凋亡,可能该细胞已经癌变,C正确;
D.在小鼠发育的任何时期都可能会发生细胞凋亡,故在小鼠生长发育各时期,都可能会有部分细胞的半胱天冬酶活性升高,D正确。
故选A。
4.【答案】D
【解析】根据题图实验结果不能得出药物M提高传统药物A.B.C促使细胞凋亡的效果相同的结论,A不合理;仅根据题图实验结果得不出不同类型的传统药物对同种癌细胞的抑制作用不同的结论,B不合理;根据题图实验结果得不出改变M的用量可提高传统药物对癌细胞的杀伤作用的结论,C不合理;据题图可知,药物M提高传统药物C促使肺癌细胞和肝癌细胞凋亡的效果不同,D合理。
5.【答案】C
【解析】
细胞癌变的根本原因是原癌基因和抑癌基因发生基因突变。癌细胞的主要特征:无限增殖;细胞形态结构发生显著改变;细胞表面发生变化,细胞膜上的糖蛋白等减少,细胞间的黏着性降低,细胞易扩散转移。原癌基因主要负责调节细胞周期,控制细胞生长和分裂的进程;抑癌基因主要是阻止细胞不正常的增殖。
解答:
A.由于P-gp有ATP依赖性载体蛋白活性,说明将药物转运至细胞外需要载体协助,且消耗能量,所以转运方式为主动运输,A错误;
B.P-gp转运蛋白主要影响某些化疗药物的浓度,即不可将各种化疗药物转运出癌细胞,B错误;
C.化疗药物会对癌细胞起选择作用,P-gp转运蛋白基因高度表达的癌细胞的抗药性强,生存下来的比例高,故药物化疗后,提高了MDR基因高度表达的癌细胞比例,C正确;
D.提高癌细胞P-gp转运蛋白的活性即提高了癌细胞的抗药性,不利于癌症的治疗,D错误。
故选C。
6.【答案】C
【解析】
7.【答案】A
【解析】
8.【答案】C
【解析】
癌细胞形成的根本原因是原癌基因和抑癌基因发生基因突变,癌细胞的特征:
(1)具有无限增殖的能力;
(2)形态结构发生显著的改变;
(3)细胞表面发生改变,细胞膜上的糖蛋白减少,导致细胞间的黏着性降低,使细胞易扩散转移。
解答:
癌细胞形成的内因是原癌基因和抑癌基因,在外因物理致癌因子.化学致癌因子 和病毒致癌因子的作用下发生基因突变的结果,C正确。
故选C。
9.【答案】B
【解析】
10.【答案】C
【解析】
11.【答案】C
【解析】
分析题图:分析图1可知,M+对葡萄糖的摄取能力高于M,分析图2可知,M+对该呼吸酶抑制剂的敏感性小于M。
解答:
A.通过图1数据显示,M+对葡萄糖的摄取能力高于M,A错误;
B.M+细胞膜上糖蛋白会减少,其根本原因是原癌基因和抑癌基因突变,B错误;
C.通过图2可知,加入抑制剂后,M组细胞数比例比M+少,说明M对线粒体内膜呼吸酶抑制剂的敏感性大于M+,线粒体内膜呼吸酶参与有氧呼吸第三阶段,所以有氧呼吸第三阶段受到直接影响,C正确;
D.若M+(乳腺癌细胞)进行无氧呼吸,产物是乳酸,D错误。
故选C。
12.【答案】C
【解析】
癌细胞的特点:
13.【答案】A
【解析】
14.【答案】C
【解析】Me细胞膜上糖蛋白含量少的根本原因是原癌基因和抑癌基因发生突变,A错误;Me对葡萄糖的摄取能力高于M,但是癌症患者体内血糖含量不一定高于正常人,因此癌症患者体内胰岛素水平不一定高于正常人,B错误;由图乙分析可知,与Me相比,M对该呼吸相关酶抑制剂更为敏感,此时M的代谢活动减弱,细胞分裂变慢,C正确;乳腺细胞无氧呼吸的产物为乳酸,不是酒精,D错误。
15.【答案】D
【解析】
癌细胞的主要特征:(1)无限增殖;(2)细胞形态结构发生显著变化;(3)细胞表面发生变化。
解答:
A.癌细胞细胞膜表面的糖蛋白减少,使细胞之间的黏着性降低,细胞容易分散和转移,A错误;
B.诱导细胞癌变的外界因素有物理因素.化学因素和生物因素三大类,B错误;
C.抑癌基因表达的蛋白质能抑制细胞的生长和增殖,或者促进细胞凋亡,C错误;
D.正常细胞变成癌细胞与原癌基因和抑癌基因发生基因突变有关,至少需要5~6个基因突变才会变成癌细胞,D正确。
故选D。
16.【答案】B
【解析】
分析题意可知:图示表示抑癌基因的邻近基因合成了“反义RNA”使细胞癌变的过程,①是以抑癌基因为模板转录形成mRNA的过程;②是以mRNA为模板翻译形成蛋白质的过程。抑癌基因的邻近基因合成了“反义RNA”可以与抑癌基因转录形成的mRNA形成杂交分子,阻断抑癌基因的表达,使细胞癌变。
解答:
A.若邻近基因突变,可能使“反义RNA”发生改变,不能与抑癌基因转录形成的mRNA形成杂交分子,癌变可能性减小,A正确;
B.邻近基因通过抑制②过程使抑癌基因不能正常表达,B错误;
C.若不能合成“反义RNA”,则不会阻断抑癌基因的表达,因此能够抑制“反义RNA”转录的药物,有助于预防癌症的发生,C正确;
D.基因含T不含U,与邻近基因相比,杂交分子中特有的碱基对是A-U,D正确。
故选B。
17.【答案】B
【解析】
18.【答案】B
【解析】
组别
细胞凋亡率(%)
对照组
9.23±0.21
实验组
37.52±3.89
相关试卷
这是一份高中生物沪科版 (2019)必修1《分子与细胞》第五章 细胞经历从生到死的生命进程第四节 细胞凋亡是自然的细胞死亡方式当堂检测题,共12页。试卷主要包含了抗体-药物偶联物,自由基学说是一种细胞衰老假说,甲胎蛋白,下列属于不健康的生活方式为等内容,欢迎下载使用。
这是一份高中生物沪科版 (2019)必修1《分子与细胞》第五章 细胞经历从生到死的生命进程第四节 细胞凋亡是自然的细胞死亡方式精练,共12页。试卷主要包含了研究中将乳腺细胞,下列哪种细胞最可能发生了癌变?等内容,欢迎下载使用。
这是一份高中生物沪科版 (2019)必修1《分子与细胞》第四节 细胞凋亡是自然的细胞死亡方式当堂达标检测题,共14页。试卷主要包含了有关细胞癌变的叙述,错误的是,下列哪种细胞最可能发生了癌变?,研究发现,敲除细胞内Utx,下列各项中属于物理致癌因子的是,近几年研究发现常用降血糖药物等内容,欢迎下载使用。

