2023年中考英语一轮复习必考点03 零冠词
展开
这是一份2023年中考英语一轮复习必考点03 零冠词,共9页。
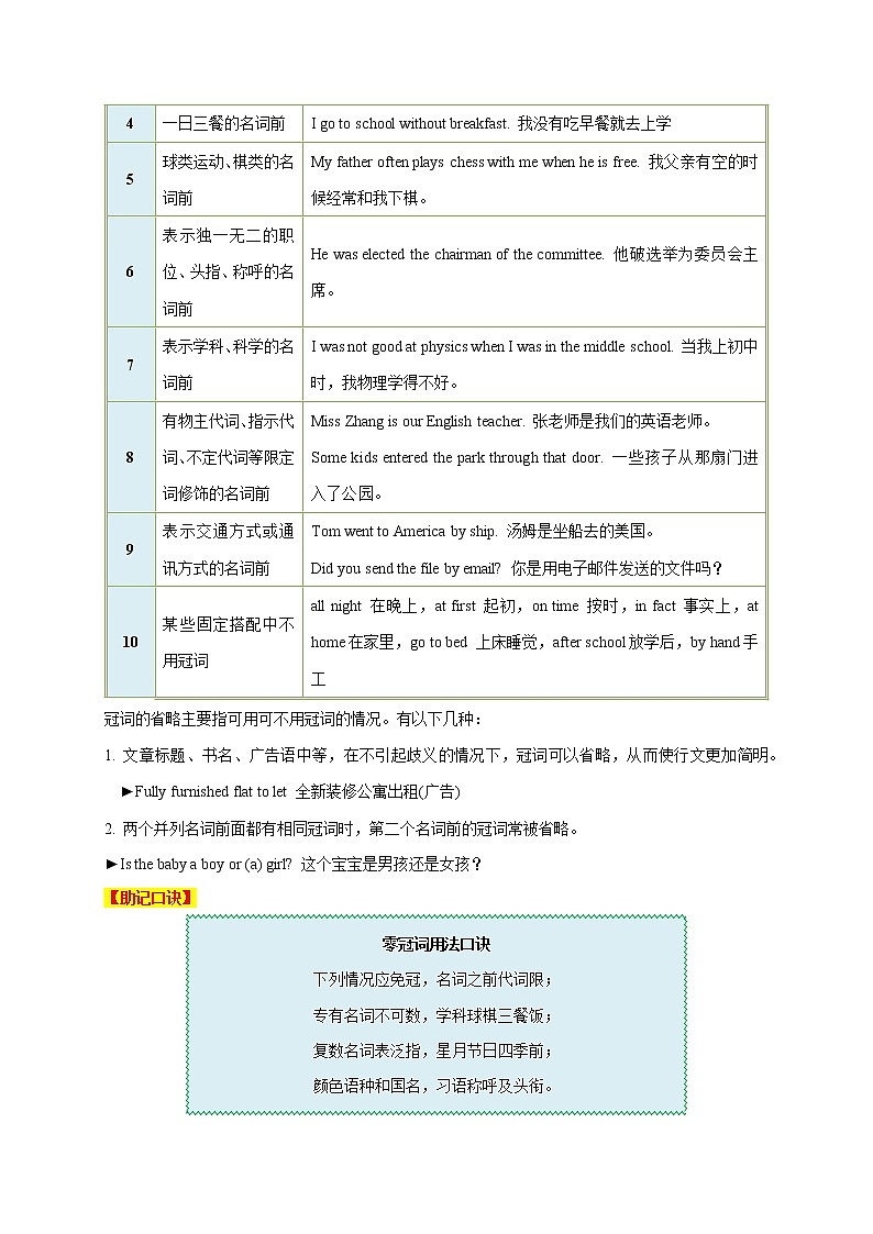
考点03 零冠词 (2022·山东菏泽·中考真题)—How are you going to be ________ writer? —I’m going to keep on writing ________ stories.A.a; / B./; the C.a; the【答案】A【解析】句意:——你打算如何成为一名作家?——我要继续写故事。考查冠词。定冠词the常用来表特指;不定冠词泛指“一个,一次”等,不定冠词a用于以辅音音素开头的单词或字母前;不定冠词an用于以元音音素开头的单词或字母前;/零冠词,即不用冠词。writer是可数名词单数,且发音是以辅音音素开头,其前应用不定冠词a表泛指。stories是复数形式,其前面不能加不定冠词。write stories意为“写故事”。故选A。零冠词的用法概览序号情况例句1物质名词、抽象名词、专有名词前Electricity is a form of energy. 电是一种能量形式。(物质名词)Music can bring people pleasure. 音乐可以带给人们快乐。(抽象名词)Van is a beautiful city. 西安是一座美丽的城市。(专有名词) 2季节、月份、星期、节日、假日等名词前Winter is my favourite season because I can make snowmen. 冬天是我最喜爱的季节,因为我可以堆雪人。June 1 is Children’s Day. 六月一日是儿童节。注意:民族节日前要加the。如:the Spring Festival3表示泛指的复数名词前Books are our friends. 书是我们的朋友。4一日三餐的名词前I go to school without breakfast. 我没有吃早餐就去上学5球类运动、棋类的名词前My father often plays chess with me when he is free. 我父亲有空的时候经常和我下棋。6表示独一无二的职位、头指、称呼的名词前He was elected the chairman of the committee. 他破选举为委员会主席。7表示学科、科学的名词前I was not good at physics when I was in the middle school. 当我上初中时,我物理学得不好。8有物主代词、指示代词、不定代词等限定词修饰的名词前Miss Zhang is our English teacher. 张老师是我们的英语老师。Some kids entered the park through that door. 一些孩子从那扇门进入了公园。9表示交通方式或通讯方式的名词前Tom went to America by ship. 汤姆是坐船去的美国。Did you send the file by email? 你是用电子邮件发送的文件吗?10某些固定搭配中不用冠词all night 在晚上,at first 起初,on time 按时,in fact 事实上,at home在家里,go to bed 上床睡觉,after school放学后,by hand手工冠词的省略主要指可用可不用冠词的情况。有以下几种:1. 文章标题、书名、广告语中等,在不引起歧义的情况下,冠词可以省略,从而使行文更加简明。►Fully furnished flat to let 全新装修公寓出租(广告)2. 两个并列名词前面都有相同冠词时,第二个名词前的冠词常被省略。►Is the baby a boy or (a) girl? 这个宝宝是男孩还是女孩?【助记口诀】零冠词用法口诀下列情况应免冠,名词之前代词限;专有名词不可数,学科球棋三餐饭;复数名词表泛指,星月节日四季前;颜色语种和国名,习语称呼及头衔。 基础练1.Mrs. Du has ________ long hair, ________ wide mouth and ________ small eyes.A.a; a; a B./; a; / C./; a; a2.Lily likes playing ________ tennis after school. She is very good at it.A.an B.a C.the D./3.—Can you play ________ chess? —No. But I can play ________ piano.A.the, the B.the. / C./, the D./, /4.Mary stayed at ________ home and read ________ interesting book.A.the; an B./; an C.a; an D./; a5.What ________ good news! We’ll go on ________ eight-day visit to Beijing.A.a; an B.a; a C./; an6.What __________ useful advice my teacher gave me! It helped me a lot.A.a B.the C./ D.an7.I’m going to be ________ English teacher so I want to go to ________ university.A.an; the B.a; the C.an; / D.a; an8.Russia is ________ European country. But a large part of it is in ________ Asia.A.a; an B.an; an C.a; / D.an; /9.We should have ________ pity on wild animals because most of them are now in danger.A.an B.a C.the D./10.David went to Shanghai on ________ vacation.A.a B.an C.the D.\提升练一、单项选择1.—There is a chess match between a Chinese player and Alpha. —It’s very amazing. Playing ________ chess is usually ________ one-to-one game.A.a; the B.the; a C./ ; an D./ ; a2.Mike’s uncle is ________ IT engineer, and he usually develops a new type of software every ________ few months.A.the; a B.an; a C.a; / D.an; /3.What ________ bad weather! It is raining heavily and I don’t take ________ umbrella.A./; a B.a; an C./; an4.We are going to take ________ vacation on ________ May Day this year.A./; the B.a; / C.a; a D.the; a5.I have eggs and milk for________ breakfast, then I play ________ soccer.A./;the B.the;the C./;/ D.the;/6.My parents usually go out for a walk after _________ dinner.A.a B.an C.the D./二、短文填空I’m Adam and I live in ___1__California. I think the best movie theater in Caledonia is the ArchLight, because it has __2___ best environment and service. It opened on __3___March 22, 2002.I still remember__4___ first time I went there. The building was tall and beautiful. After I got in, I saw some workers walking on the floor to show the way to people. And it was very quiet. The workers there were friendly and helpful. The screen was big and __5___ seats were soft. I found my row easily. Before the movie started, people talked __6___ lot. But when it started, they were all quiet. People couldn’t come into __7___ room after the movie was on for 15 minutes. Of course this could be __8___ little annoying (使人气恼的) for some of those late birds, but no one liked to be disturbed (被打扰) by late arrivers. So I enjoyed__9___ wonderful sound of the movie a lot. It’s really __10___ good place and I still love watching movies there now. 真题练1.(2022·天津·中考真题)After ________ school, I bought ________ present for my mother.A./; a B.a; / C.a; the D.the; /2.(2022·新疆·中考真题)—Are you free on weekends?—Yes, I am going to have ________ picnic on ________ Sunday.A.the; an B.a; the C.a; / D.an; /3.(2022·江苏宿迁·中考真题)My brother often plays ________ football with his classmates after school.A.a B.an C./ D.the4.(2022·广西贺州·中考真题)She often plays ________ chess on weekends.A.an B.a C.the D./5.(2022·黑龙江齐齐哈尔·中考真题)My brother Tom can play ________ ping-pong well, but he can’t play ________ violin.A.the; / B.the; the C./; the
基础练1.B【详解】句意:杜太太有一头长发、一张大嘴巴和小眼睛。考查冠词用法。hair是不可数名词,其前不加不定冠词。mouth是可数名词单数,其前加不定冠词a修饰;eyes是可数名词复数,其前不加不定冠词。故选B。2.D【详解】句意:莉莉喜欢放学后打网球,她非常擅长。考查冠词辨析。a/an是不定冠词,表示泛指。a用在辅音音素前;an用在元音音素前。the是定冠词,表示特指。球类和棋类是零冠词。此处play tennis表示“打网球”。故选D。3.C【详解】句意:——你会下棋吗?——不。但我会弹钢琴。考查冠词。第一空后是棋类运动,不加冠词;第二空后是西洋乐器,需要加定冠词the,故选C。4.B【详解】句意:玛丽待在家里读了一本有趣的书。考查冠词。the表示特指;an泛指,用在元音音素开头的词之前;/不填;a泛指,用在辅音音素开头的词之前。根据“Mary stayed at …home and read …interesting book.”可知,stay at home“待在家里”,不需要使用冠词;interesting以元音音素开头,使用冠词an。故选B。5.C【详解】句意:好消息呀!我们将去北京进行为期八天的访问。考查感叹句与冠词。a不定冠词,表泛指,用于辅音音素开头的单词或字母前;an不定冠词,表泛指,用于元音音素开头的单词或字母前。根据题干“What...good news!”,可知是感叹句,因“news”是不可数名词,故第一空不填;根据“...eight-day visit...”,八天的访问,因eight读音以元音因素开头,应用an。故选C。6.C【详解】句意:老师给了我多么有用的建议啊!它帮了我很多。考查冠词和感叹句。advice是不可数名词,其后不用不定冠词修饰,且本句符合感叹句“What+形容词+不可数名词+主谓!”的结构,故选C。7.C【详解】句意:我要成为一名英语老师,所以我想要上大学。考查冠词。a不定冠词,用在以辅音音素开头的单词前,表泛指;an不定冠词,用在以元音音素开头的单词前;the定冠词,表特指,根据第一个空后的“teacher”是可数名词单数且“English”是以元音音素开头的单词可知,第一个空用不定冠词an修饰,表泛指,排除B和D,固定搭配go to university“上大学”,排除A,故选C。8.C【详解】句意:俄罗斯是欧洲国家。但其中很大一部分在亚洲。考查冠词。首空指“一个欧洲国家”,泛指,且European是以辅音音素开头的单词,用a修饰;第二空Asia是专有名词,“在亚洲:in Asia”。故选C。9.D【详解】句意:我们应该同情野生动物,因为它们现在处于危险之中。考查冠词辨析。an是不定冠词,修饰单数名词表泛指,用于以元音音素开头的单词前面;a是不定冠词,修饰单数名词表泛指,用于以辅音音素开头的单词前面;the是定冠词,表特指;/表零冠词。根据下文“because most of them are now in danger”,可知空后的pity表示“同情”,是不可数名词,不可用冠词,故选D。10.D【详解】句意:David去上海度假。考查固定搭配。on vacation“去度假”,故选D。提升练一、1.D【详解】句意:——一位中国选手和阿尔法进行了一场国际象棋比赛。——这真是太神奇了。下棋通常是一对一的游戏。考查冠词。play chess“下棋”,棋类运动前不需要冠词;第二个空表泛指,one以辅音音素开头,使用a。故选D。2.D【详解】句意:迈克的叔叔是一名IT工程师,他通常每隔几个月就开发一种新型的软件。考查冠词。第一空泛指“一名IT工程师”,IT以元音音素开头,其前用不定冠词an;every few months“每隔几个月”。故选D。3.C【详解】句意:多么糟糕的天气!雨下得很大,我没有带伞。考查冠词。weather是不可数名词,前不加不定冠词,排除B;umbrella以元音音素开头,用不定冠词an。故选C。4.B【详解】句意:我们打算今年的五一节去度假。考查冠词。/表示不填,零冠词;a表示泛指,用于以辅音音素开头的单词前;the表示特指。第一个空填a,take a vacation意为“去度假”,固定短语;第二个空不填,零冠词,May Day是国际节日,节假日(中国传统节日除外)前不用冠词。故选B。5.C【详解】句意:我吃鸡蛋和牛奶作为早餐,然后我踢足球。考查冠词。一日三餐前没有形容词修饰时,前面不加冠词,此处考查固定搭配for breakfast“作为早餐”;play后面跟球类时,球类前面不加冠词。故选C。6.D【详解】句意:我父母通常晚饭后出去散步。考查冠词。a一个,不定冠词,表泛指;an不定冠词,表泛指;the定冠词,表特指;/零冠词。“晚饭后”,用after dinner,三餐前不用冠词,故选D。二、1. / 2. the 3. / 4. the 5. the 6. a 7. the 8. a 9. the 10. a 真题练1.A【详解】句意:放学后,我给妈妈买了一件礼物。 考查冠词辨析。after school“放学后”,固定搭配,故第一空不填。第二空指“一份礼物”,表泛指,且present是以辅音音素开头的单词,应填a,故选A。2.C【详解】句意:——你周末有时间吗?——是的,星期天我要去野餐。考查冠词。have a picnic“野餐”,固定用法;on Sunday“在周日”,星期前不加冠词。故选C。3.C【详解】句意:我哥哥经常放学后和他的同学踢足球。 考查冠词辨析。a不定冠词,常用在辅音音素开头的单词前;an不定冠词,常用在元音音素开头的单词前;the定冠词。球类运动前不加任何冠词,play football“踢足球”,故选C。4.D【详解】句意:她经常周末下国际象棋。考查冠词。play chess“下国际象棋”,表示棋类的名词前不加冠词。故选D。5.C【详解】句意:我弟弟汤姆乒乓球打得很好,但他不会拉小提琴。考查冠词。play ping-pong“打乒乓球”,play the violin“拉小提琴”,固定用法。故选C。
相关试卷
这是一份中考英语二轮复习【讲通练透】 考点02 零冠词,文件包含考点02零冠词-讲通练透英语二轮通用版教师版docx、考点02零冠词-讲通练透英语二轮通用版学生版docx等2份试卷配套教学资源,其中试卷共18页, 欢迎下载使用。
这是一份必刷02.冠词-中考英语语法核心考点复习热身必刷,共4页。
这是一份必刷07.动词(短语)-中考英语语法核心考点复习热身必刷,共4页。
相关试卷 更多
- 1.电子资料成功下载后不支持退换,如发现资料有内容错误问题请联系客服,如若属实,我们会补偿您的损失
- 2.压缩包下载后请先用软件解压,再使用对应软件打开;软件版本较低时请及时更新
- 3.资料下载成功后可在60天以内免费重复下载
免费领取教师福利

