


福建省三明市尤溪县2022-2023学年八年级上学期期末语文试题(含答案)
展开
这是一份福建省三明市尤溪县2022-2023学年八年级上学期期末语文试题(含答案),共14页。试卷主要包含了积累与运用,阅读,写作等内容,欢迎下载使用。
(时间:120分钟
一、积累与运用(25分)
满分:150分)
1.根据语境,补写出古代诗文名句。(10分)
诵读经典诗文,可以怡情悦心。李清照《如梦令》的“争渡,争渡,①”让我们沉醉在风光旖旎的荷塘深处;欧阳修《采桑子》的“②,惊起沙禽掠岸飞”让我们徜徉在如梦如幻的湖光波影中;王维《使至塞上》的“③,长河落日圆”让我们穿行于苍劲雄浑的沙漠中;陶弘景《答谢中书书》的“④⑤ ”让我们陶醉于夕阳西下的清流中。
诵读经典诗文,可以修身养性。陶渊明《饮酒》的“采菊东篱下,⑥”启迪我们净化心灵,保持本真;晏殊《浣溪沙》的“⑦,似曾相识燕归来”引导我们流连惋惜,涵养哲思;孟子《生于忧患,死于安乐》的“所以动心忍性,⑧”鼓舞我们不惧磨难,修炼成才;李贺《雁门太守行》的“⑨,⑩”激励我们舍身忘我,报效祖国。
2.阅读下面的文字,按要求作答。(10分)
打开课本,我们目睹北宋汴京街上行人摩肩接①(zhǒng)的繁华景象,感受朱德对慈爱且一生甲(A.劳碌 B.忙碌)的母亲的殷殷情怀,结识汉文帝口中恪②尽职守的“真将军”--周亚夫,还欣赏苏州园林一幅幅 乙(A.别具一格B.自出心裁)的完美图画······【丙】可以说,优秀的作品,不仅是 ,是 ,更是这些优秀作品,激励我们前进的动力。
(1)根据①处的拼音书写正确的汉字,为文中②处加点字注音。(2分)①
② (2)从文中括号内选择最符合语境的词语分别填入甲、乙处。(只填序号)(2分)
甲 乙
(3)文中画横线句有语病,请写出修改后的句子。(3分)
(4)在文中【丙】处句子横线上依次填入下列三个句子,排序最恰当的一项是(3分)①人类情感与思想的结晶
②人类精神的花朵与果实 ③知识的结晶D.③②①B.②③①
C.③①②
A.②①③
3.下面是小语同学读完名著后的读书笔记,请你参照示例,将横线处补充完整。(5分)
文段节选
赏析式批注
我的阅读感悟
据红军告诉我,成千上万支步枪
和机枪,大量机器和弹药,甚至还有
大量银元都埋在他们从南方出发的长
征路上。
——选自《红星照耀中国》
示例:“据红军告诉我”表
明斯诺是通过实地采访、对
话得来的事实,体现了这部
纪实作品“用事实说话”的
特点。
示例:读了这本书,我深深敬佩斯诺作为新闻记者为探求真相而敢于付出的敬业精神。
二、阅读(65分)
(一)阅读下面这首唐诗,完成4-5题。(7分)
渡荆门送别李白
渡远荆门外,来从楚国游。山随平野尽,江入大荒流。
月下飞天镜,云生结海楼。仍怜故乡水,万里送行舟。
4.下列对这首诗的理解和分析,不正确的一项是(3分)
A.首联点题,以叙事为主,交代地点和事由,写诗人来到遥远荆门外,将到楚地游览。
B.颔联“随”、“入”二字运用拟人手法,化动为静,以移动视角来描写景物的变化。
C.颈联以静观的视角,描摹江上美景,分别描摹了夜晚水中映月图和天边云霞变化图。
D.本诗想象新奇,所写的景象雄浑壮阔,意境高远,体现了李白诗歌的浪漫主义风格。
5.“仍怜故乡水”与崔颢“日暮乡关何处是”都抒发了“思乡”之情,二者所蕴含的情感有所不同,请简要分析。(4分)
(二)阅读下面的文言文,完成6-9题。(16分)
贞观六年,太宗谓魏征曰:“古人云,王者须为官择人,不可造次即用。朕今行一事,则为天下所观;出一言,则为天下所听。用得正人,为善者皆劝;误用恶人,不善者竞进2。赏当其劳,无功者自退;罚当其罪,为恶者戒惧。故知赏罚不可轻行,用人弥须慎择。”征对曰:“举选之事,自古为难,故考绩黜陟,察其善恶。今欲求人必须审访其行若知其善然后用之。设令此人不能济事,只是才力不及,不为大害。误用恶人,假令强干,为患极多。但乱世惟求其才,不顾其行。太平之时,必须才行俱兼,始可任用。”
(节选自《贞观政要·卷三·论择官》)
【注】①造次:轻率。②进:向前,前进,这里指钻营求利。③黜陟:指人才的进退,官吏的升降。
6.根据语境,参考方法提示,解释下列加点词语的意思。(3分)
可怜做母亲的对此一无所知。它的大而锐利的眼睛并不是看不见这些可怕的敌人不怀好意地待在旁边。然而它仍然无动于衷,让自己牺牲。它要轧碎这些坏种子非常容易,不过它竟不能改变它的本能来拯救它的家族。
——选自《 ① 》
②
③读了这本书
加点词语
方法提示
解释(填写文字)
举选之事
关联教材
傅说举于版筑之间(《生于忧患死于安乐》)
(1)举:
为患极多
关联成语
防患未然
(2)患:
但乱世惟求其才
使用词典选择义项
乱:①扰乱;②混乱;③作乱;④纷繁
(3)乱:
7.下列对文中画波浪线部分的断句,正确的一项是(3分)
A.今欲求人/必须审访/其行若知其善/然后用之。
B.今欲求人/必须审访/其行若知其善然/后用之。
C.今欲求人/必须审访其行/若知其善然/后用之。
D.今欲求人/必须审访其行/若知其善/然后用之。
8.把文中画横线的句子翻译成现代汉语。(6分)
(1)朕今行一事,则为天下所观。(3分)
(2)太平之时,必须才行俱兼,始可任用。(3分)
9.文中唐太宗和魏征择人用人之道是什么?请简要概括。(4分)
(三)阅读下面的文字,完成10-14题。(20分)
石崖上的枣树
刘成章
那是陕北的一座高峻石崖,陡峭得不能再陡峭了,齐上齐下,刀削的一般,笔直地立在那儿;崖上又极少有土,极少有草,却不知在何年何月,就在那半崖上,在一条看不大清楚的石缝间,突兀地生了一棵枣树。枣树生长在那儿,没有什么养料和水分,可它偏偏悖乎常理,长得健壮而蓬勃。每到八九月间,红的绿的半红半绿的枣儿缓满那枣树的枝叶间,把整个树冠都压得垂吊着,像一片彩色瀑布。
年年全秋到,这一树参子总是红得诱人,装饰者好大一片天空。挑筐的走过,扛锄的走过,都只能仰着胖子,望枣兴叹;城里人颠簸着汽车前来旅游,猛地看见了,也顿时兴奋起来,跃下车,结果呢,也只能仰着脖子,望枣兴叹。他们口腔里分泌着唾液,每一条神经都被执逗得打着颤颤,却都无可奈何。
石崖下有个石雕加工工地,工地上汇集了来白好几个县的能工巧匠,有老汉也有年轻后生。他们雕成的和正雕着的石狮子,一个个生动可爱,摆得到处都是。这些民间艺术家们,如处近水楼台,当然更想摘那树好枣子。据说,他们中间的一个小后生,臂力过人,他曾运足了气,把一块石子儿硬是扔到枣树上,不过也仅仅打下两三颗枣子而已。“这枣真成了王母娘娘的蝠桃了!”他瞅着那枣树咒骂。而那象树,望着气急败坏的小伙子,好像故意气他似的,摇了三摇。
一棵枣树,奥了那么多人的眼,打动了那么多人的心,又扫了那么多人的兴,使有的人在离开的路上还要对它念念想想,思思谋谋。人们无从弄清它的背景,更无从弄清它是轻佻还是贵气。
那年亲眼看见这棵枣树的时候,我也忍不住停下脚步,仰起了脖子。与我同行的朋友说:“光眼有什么用!要是真想尝尝,咱们哪天有了空儿,从山后爬到那崖上去。”后来我们真的去了。绕来绕去地足足走了有七八里山路,走得大汗淋满,衬农全都湿透了,才算近距离地看见了枣树。也许由于特别兴奋,也许是枣子的映照,我俩的脸都红得像一片霞了。那枣树真让我们很想欢呼几声。崖上风很大,阳光也很充足,风和阳光一年年地进过了它粗糙的树皮和枝叶,为它储满了诱人的生命力,因而果实又大又艳,宝石一般。虽然那树上的每颗枣子我们都看得清清楚楚,甚至能看见爬在枣子上的几只大蚂蚁,但是那儿的地势太险峻了,我们依然无法再向它挪近一步,令人惋惜,只得一步一回头地悻悻离开。
好多年之后,当我不由得又想起那棵枣树的时候,终于不再悻悻了,那是因为我重读了《诗经·蒹葭》:蒹葭苍苍,白露为霜。所谓伊人,在水一方。溯洄从之,道阻且长。溯游从之,宛在水中央。
我又想起了一首陕北民歌:羊肚子手巾哟三道道蓝,咱们见面面容易说话话难。一个在山上哟一个在沟,拉不上话话哟咱招一招手。瞭见了个村村哟瞭不见个人,泪蛋蛋抛在沙蒿蒿林。
这些不朽民歌所创造的情境,和那棵枣树所引发的情境不是一样的吗?
想到这一层,我忽然感到我的生命颤栗起来,抖落了些许的俗气。你看,那棵枣树是那么美好,那么诱人,却总是难以触到,总是让人企慕;它总是撩逗着你,召唤着你,却又总是远离着你;它是美人,美人如花隔云端。它结的是一树实实在在的枣,但它给人们带来的却是诗的境界、浪漫的情怀。它让我想起钱钟书先生所命名的“企慕情境”,令人久久回味。
(选自《光明日报》,有删改)
10.下列对文章的理解和分析,不正确的一项是(3分)
A.第1段描写枣树生长在高峻、陡峭的石崖上,以恶劣的生长环境突出枣树的生命力顽强。
B.第9段加点字“颤栗”是发抖、打哆嗦的意思,我因以前的俗气的思想情感而害羞、恐惧。
C.“石崖上的枣树”既是文章的标题,又是线索,把文中的人物和事件有机的联系在一起。
D.本文由物及理,将描写枣树的形象、记叙自己的经历、抒发情感等多种表达方式融为一体。
11.文中记叙了人们有关枣树的哪几件事?请简要概括。(4分)
12.结合语境,按要求赏析。(6分)
(1)我们依然无法再向它挪近一步,令人惋惜,只得一步一回头地悻悻离开。(赏析加点词语)
(2)一棵枣树,爽了那么多人的眼,打动了那么多人的心,又扫了那么多人的兴。(从修辞手法的角度赏析句子)
13.文章6、7段引用《诗经·蒹葭》和陕北现代民歌,请简要分析其作用。(3分)
14.结合全文内容,谈谈你对第9段画线句子“它结的是一树实实在在的枣,但它给人们带来的却是诗的境界、浪漫的情怀。”的理解。(4分)
(四)阅读下面的文字,完成15-17题。(12分)
云南的古桥
云南山多河多,境内有大小河流800多条。千百年来,云南人发挥聪明才智,在大江大河上造桥,在穿越悬崖绝壁的激流上建桥,书写了云南古代交通的辉煌。
云南古桥历史悠久,而且类型多样,具有较高的价值。
早在隋末唐初,金沙江上建成的塔城铁桥,连通了云南与西藏之间的茶马古道。可惜,这座被称为“万里长江上最早的桥梁”现仅存遗址。而长江现存最古老的铁链桥,是位于丽江至永胜间的金龙桥。在《徐霞客游记》中,寻甸的七星桥、安宁的永安桥、宾川的南薰桥等都被着力描写或赞誉过。这些古桥,有的至今仍在使用,有的则只留在记载中了。
茅以昇先生认为,桥梁可分为梁、拱、吊三种类型。云南的古桥,三种类型都有。始建于1301年的禄丰县五马桥,经多次重修,至清代时为石墩木梁桥,是云南梁式桥的代表之一。它曾是检查私盐的关卡,在云南古代盐运中发挥过重要作用。
建水的双龙桥是拱式桥的杰出代表,于清乾隆年间始建,清道光年间扩建。扩建后的双龙桥桥长148米,桥面高9米,有17个桥孔,是云南古桥梁中规模最大的多孔联拱桥。从远处望去,17个桥孔一字排开,孔孔相连,雄伟壮丽,如长虹卧波,倒映在水天一色之中。桥上建有三座飞檐式阁楼,阁楼楼中有楼,檐外有檐,雕琢精美。2003年,国家邮政总局发行《中国古桥-拱桥》特种邮票一套四枚,其中一枚是建水双龙桥,另外三枚是北京卢沟桥、苏州枫桥和河南小商桥,这充分体现了双龙桥在我国古桥中的重要地位。
霁虹桥是云南古桥中吊式桥的典型代表,位于大理永平县和保山市隆阳区之间的澜沧江上。霁虹桥于东汉永平年间始建,初为藤篾桥。明成化十一年霁虹桥被改建为铁索吊桥,比始建于清康熙四十四年的四川泸定桥早建成二百多年。该桥全长113米,桥宽3.7米,由18根铁链固定在两岸悬崖上,其中16根为承重底索,2根为扶手索。桥的西岸是悬崖,东岸是险峰,下面是滔滔江水,十分险峻。桥西岸崖壁上刻有“西南第一桥”“要塞天成”“沧水飞虹”等30余幅历代名人题刻。这座桥也是云南古桥中历代诗人赋诗最多的一座。可惜,霁虹桥于1986年毁于特大洪水。据《保山地区交通志》记载,霁虹桥被毁前是云、贵、川、藏、陕五省区铁索桥中最古老、最大和最完整的一座桥梁,在我国桥梁建筑史上有着重要地位。
此外,云南大地上至今还保留着古老的溜索和被称为“原始斜拉桥”的藤桥。这些桥因地制宜,不拘一格。
桥梁是人类社会发展的历史见证,也是人类文化的物质载体之一。古桥一般有社会历史与经济文化价值、结构传力与构筑技术价值以及观赏审美价值。云南的一些桥梁具有其中一种或两种价值,而位于屏边五家寨的人字桥兼有三种价值。人字桥是滇越铁路桥梁建筑的精华所在,被列为全国重点保护文物单位,曾与河北赵州桥一起列入《世界名桥史》。
云南大地上的古桥,或雄伟壮阔,或小巧玲珑,或精雕细琢,或古朴随意。它们渗透了建造者的智慧,既是宝贵的交通遗产,也是宝贵的文化遗产。
(节选自王家凯的《云南古桥前世今生》,有删改)
15.下列对文章的理解和分析,不正确的一项是(3分)
A.被称为“万里长江上最早的桥梁”的塔城铁桥是长江现存最古老的铁链桥。
B.五马桥、双龙桥和霁虹桥分别是云南梁式桥、拱式桥、吊式桥三种桥的代表。
C.滇越铁路桥梁建筑的精华所在的人字桥曾和赵州桥一起列入《世界名桥史》。
D.选文是一篇介绍云南古桥的事物说明文,采用总一分-总的结构进行说明。
16.第6段主要用了哪两种说明方法?结合语段简要分析其作用。(6分)
17.作者从哪几个方面具体展开说明云南古桥的整体特征?(3分)
(五)读下面的材料,完成18-20题。(10分)
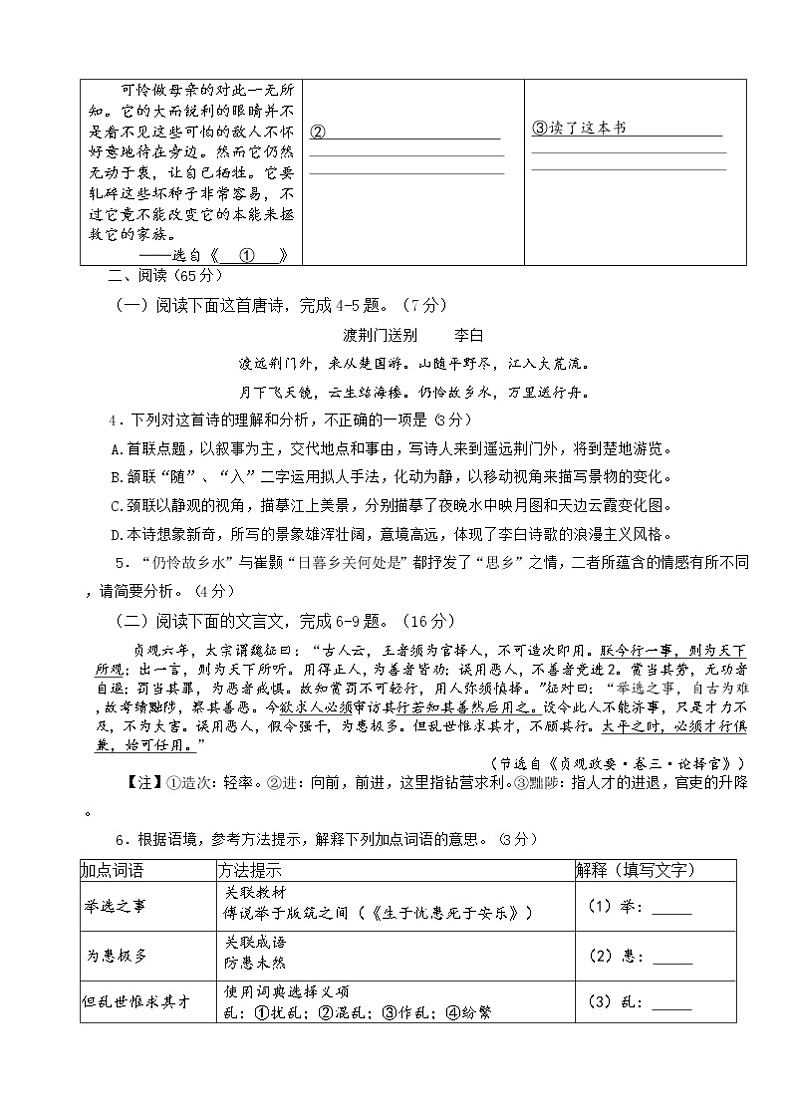
【材料一】北京时间2022年11月29日23时08分,神舟十五号顺利进入预定轨道,中国空间站将迎来它的第四批访客,翘盼已久的神舟十四号航天员乘组顺利打开“家门”,热情欢迎远道而来的亲人入驻“天宫”,这也是中国航天员首次实现“太空会师”,6名航天员将同时在轨执行任务,验证空间站支持乘组轮换能力。神舟十五号进驻后,空间站将组成三舱+三船构型,这将是我国空间站目前的最大构型,组合体质量将达到近百吨。
(摘编自《人民日报》)
【材料二】中国空间站与国际空间站对比
【材料三】美国太空网称,在轨驻留期间,神舟十五号航天员乘组将迎来天舟六号货运飞船、神舟十六号载人飞船的来访对接,计划于明年5月返回东风着陆场。报道称,中国还可能在未来某个时候向外国航天员甚至游客开放“天宫”。
(摘编自《环球时报》)
18.根据材料,下列理解不正确的一项是(3分)
A.材料一开头“2022年11月29日23时08分”体现了新闻的准确性。
B.神舟十五号进驻后,空间站的构型将是我国空间站目前最大的构型。
C.预期寿命30年的国际太空站于2010年开始建设,如今已经接近尾声。
D.美国太空网称:“天宫”还可能在未来向外国的航天员甚至游客开放。
19.结合材料二,请简要概括中国空间站的优势。(4分)
20.神舟十四号乘组将与神舟十五号乘组实现在轨轮换,请你以神舟十四号乘组航天员的身份准备一段热情洋溢的话,欢迎神舟十五号乘组的到来。(3分)
三、写作(60分)
21.阅读下面的文字,按要求作文。(60分)
伊朗著名摄影师阿巴斯曾说:“摄影所做的是训练我们使用眼睛。”尤溪摄影节举办线下活动-“尤溪·街拍”征文,请按要求参加活动。
活动主旨:用你的眼睛捕捉尤溪街头的远近景致,用你的心灵感知人间烟火的冷暖色调,用你的笔墨记录平凡生活的冷静思考。
活动要求:①请以“尤溪街拍”为题,写一篇文章。可以描写景致,可以记叙故事,可以发表见解。②自定文意;不要套作、抄袭,不要泄露个人信息;不少于600字。
2022—2023学年第一学期期末教学质量检测
八年级语文试题答案及评分参考
评分说明:
1.简答题应抽取一定数量的样卷,根据评分参考得分确定答案的给分类型,意思答对的酌情给分。
2.写作题应抽取一定数量的样卷,确定类型卷及制定相应的评分细则,根据评分参考与评分细则评分。
一、积累与运用(25分)
1.(10分)
①惊起一滩鸥鹭 ②微动涟漪 ③大漠孤烟直 ④夕日欲颓
⑤沉鳞竞跃 ⑥悠然见南山 ⑦无可奈何花落去
⑧曾益其所不能 ⑨报君黄金台上意 ⑩提携玉龙为君死
(每处1分,错字、漏字、添字,该处不给分。)
2.(10分)
(1)(2分)①踵 ②kè
(2)(2分)甲A 乙B
(3)(3分)“这些优秀作品,激发我们前进的动力。”或“这些优秀作品,激发我们前进。”
(其他修改正确、不改变原意的答案,酌情给分。)
(4)(3分)C
3.(5分)
①(1分)《昆虫记》或《蝉》
②(2分)
示例一:蝉只是顺着本能生存,作者对这小小的生命满怀悲悯。
示例二:运用了拟人的修辞手法,写出蝉的无奈,表现作者对蝉的悲悯之情。
(意思对即可。其他答案,有理有据,酌情给分。)
③(2分)
示例一:读了这本书,我钦佩于法布尔尊重生命、敬畏生命的情怀。
示例二:读了这本书,我喜欢《昆虫记》的行文活泼,语言诙谐,文中的昆虫世界,情趣盎然。读它是一场愉快的精神盛宴。
(意思对即可。其他答案,有理有据,酌情给分。)
二、阅读(65分)
(一)(7分)
4.(3分)B (化静为动)
5.(4分)李白思乡之情中暗含出蜀的喜悦(2分)。崔颢的思乡之情中有游子的愁思(2分)。
(意思对即可。其他答案,有理有据,酌情给分。)
(二)(16分)
6.(3分)(1)选拔,任用 (2)祸患,灾难 (3)混乱
(每个词语解释正确给1分。)
7.(3分)D
8.(6分)
(1)(3分)我现在做一件事,就会被天下人看到。
(“今”“观”译对各给1分,句意对给1分。)
(2)(3分)社会安宁时候,必须才能和品行都具备(的人),才可以任用。
(“俱”“始”译对各给1分,句意对给1分。)
9.(4分)
【示例】选拔人才人要慎重;要任用正直的人;要赏罚分明;要德才兼备;因时因势用人。
(答对一点给1分。答对四点4分。意思对即可。其他答案,有理有据,酌情给分。)
【参考译文】贞观六年,唐太宗对魏征说:“古人说过,君主必须根据官职来选择合适的人,不能轻率任用。我现在做一件事,就会被天下人看到;说一句话,就被天下人听到。任用了正直的人,干好事的都得到劝勉;错用了坏人,不干好事的就争相钻营求利。奖赏和功绩相当,没有功劳的就会自动退避;惩罚和罪恶相称,坏人就有所戒惧。由此可知赏罚绝不可以轻易使用,用人更需要慎重选择。”魏徵对答说:“任用选拔的事,从古以来就是很难的,所以在考核劳绩、决定贬降还是升迁时,要察看他的善恶。如今想找人才,必须仔细察访他的品行。如果了解到真是好的,然后才可任用。如果这个人不能成事,只是才干能力做不到(这件事),不是大害。错用了坏人,如果他精明干练,造成的祸患就会很多。只是在混乱时代只求有才能,不看他的品行;社会安宁时候,必须才能和品行都具备(的人),才可以任用。”
(三)(20分)
10.(3分)B
11.(4分)路过的人们,望枣兴叹;民间艺术家们想要摘枣;年轻后生扔石打枣;我们攀崖摘枣,结果悻悻。
(答对一点给1分。意思对即可。)
12.(6分)
(1)(3分)“悻悻”形容失意的样子(1分),这里生动地写出了“我”和朋友费尽力气爬上石崖,枣树近在眼前却又摘不到的惋惜、失落和不甘的心情(2分)。
(2)(3分)运用排比的手法(1分),突出了枣树果实的诱人和难以获得(1分),表现了人们可望而不可及的失望心情(1分)。
(意思对即可。其他答案,有理有据,酌情给分。)
13.(3分)增添了文章的文化内涵(1分),又丰富了枣树的形象(1分),深化了文章的主旨(1分)。
(意思对即可。其他答案,有理有据,酌情给分。)
14.(4分)枣树身处逆境不畏艰难,顽强地结出又大又多的枣子,这些枣唤醒了人们对于美好事物的憧憬,让人尽全力追求,这就像诗的境界(2分)。枣树给人带来心灵的启迪:追求不到要释然,面对美好事物要学会欣赏,这是浪漫的情怀(2分)。
(四)(12分)
15.(3分)A
16.(6分)
(1)(3分)作比较(1分),将霁虹桥和四川泸定桥建成时间进行对比(1分),准确说明霁虹桥是更古老的铁索吊桥,历史更悠久(1分)。
(2)(3分)列数字(1分),使用了“113米”等一系列数据(1分),准确地说明霁虹桥的规模宏大,点明霁虹桥是云南古桥中吊式桥的典型代表(1分)。
(意思对即可。)
17.(3分)从云南古桥的历史、类型、价值三方面具体展开说明。
(答对一点给1分。意思对即可。)
(五)(10分)
18.(3分)C
19.(4分)造价、重量远低于国际空间站;完全由中国独立自主设计和建造;采用更先进的技术,更节能环保;空间利用率和整合度更高。
(答对一点给1分。其他答案,有理有据,酌情给分。)
20.(3分)示例:神舟十五号乘组的战友们,你们好!欢迎来到“天宫之家”(1分)!今天,我们两个乘组顺利实现太空“会师”,这是一件非常有意义的事(1分)。让我们做好交接工作,在未来的几天里,紧密合作,圆满完成任务(1分)!
(意思对即可。其他答案,有理有据,酌情给分。)
三、写作(60分)
21.(60分)略。参照中考作文评分标准
站名
项目
中国空间站
国际空间站
造价
重量
预计总花费为600亿人民币左右;
重量为100吨左右。
截至2018年,总花费约合人民币1
万733亿;重量为419吨。
寿命
空间站的建造将在2022年底完成,
预期寿命10年。
2010年国际空间站的建设已经接近
全部完成,预期寿命30年。
建设
国家
全部由中国1个国家独立自主设计和
建造。
由16个国家共同建造完成。
使用技术
研发路径
采用三节生化加电池,太阳能电池板
效率达到了30%,中国空间站还首次
应用了再生环保技术,更多的靠自动
化、模块化的手段去开展工作。
电池效率仅为15%左右,国际空间站
主要通过硬件来实现其功能。
整洁度
空间利用率和整合度较高,睡眠舱也
比较宽敞。
内部设计和一些设备的摆放比较混
乱,睡眠舱的空间也像是一个电话
亭,看上去有些过时。
相关试卷
这是一份福建省三明市尤溪县2023-2024学年八年级上学期1月期末考试语文试题,共8页。
这是一份2022-2023学年福建省三明市尤溪县七年级(上)期末语文试卷(含答案解析),共19页。试卷主要包含了单选题,默写,名著阅读,现代文阅读,文言文阅读,诗歌鉴赏,作文,其他等内容,欢迎下载使用。
这是一份福建省三明市尤溪县2023-2024学年七年级上学期11月期中语文试题,共6页。